Разделы презентаций


Функции и их свойства y y = f( x ) 0 x

Содержание

Понятие функцииЕсли каждому значению х из некоторого множества чисел поставлено в соответствие число у, то говорят, что на этом множестве задана функция у(х). y = f(x)При этом х называют независимой переменной

Слайды и текст этой презентации

Слайд 1Функции и их свойства
y
y = f(x)
0
x

Функции и их свойстваyy = f(x)0x

Слайд 2Понятие функции
Если каждому значению х из некоторого множества чисел поставлено

в соответствие число у, то говорят, что на этом множестве

задана функция у(х).


y = f(x)

При этом х называют независимой переменной или аргументом,
а у – зависимой переменной или функцией.

Понятие функцииЕсли каждому значению х из некоторого множества чисел поставлено в соответствие число у, то говорят, что

Слайд 3Область определения и
множество значений функции
Областью определения функции называют множество

всех значений, которые может принимать ее аргумент.

Обозначается D(y)

Множество значений (или

область значений) функции – это множество всех значений переменной у.

Обозначается E(y)

Область определения и множество значений функцииОбластью определения функции называют множество всех значений, которые может принимать ее аргумент.Обозначается

Слайд 4 аналитический (с помощью формулы);
графический (с

помощью графика);
табличный (с помощью таблицы значений);
словесный

(правило задания функции описывается словами).

Способы задания функции:

аналитический (с помощью формулы);  графический (с помощью графика);  табличный (с помощью таблицы значений);

Слайд 5Свойства функций:
монотонность
Функцию y = f(x) называют возрастающей на множестве

Х, если для любых двух элементов из этого множества, таких,

что х1 < x2, выполняется условие f(x1) < f(x2).

Функцию y = f(x) называют убывающей на множестве Х, если для любых двух элементов из этого множества, таких, что х1 < x2, выполняется условие f(x1) > f(x2).

(Функцию называют возрастающей, если большему значению аргумента соответствует большее значение функции)

(Функцию называют убывающей, если большему значению аргумента соответствует меньшее значение функции)

Свойства функций:монотонность Функцию y = f(x) называют возрастающей на множестве Х, если для любых двух элементов из

Слайд 6Свойства функций:
ограниченность
Функцию y = f(x) называют ограниченной снизу на

множестве Х, если существует число m, такое, что для любого

значения х ∊ Х, выполняется неравенство
f(x) > m.

Функцию y = f(x) называют ограниченной сверху на множестве Х, если существует число M, такое, что для любого значения х ∊ Х, выполняется неравенство
f(x) < M.

Если функция ограничена и снизу и сверху, то ее называют ограниченной

Свойства функций:ограниченность Функцию y = f(x) называют ограниченной снизу на множестве Х, если существует число m, такое,

Слайд 7Свойства функций:
наибольшее и наименьшее значения функции
Число m называют наименьшим значением

функции y = f(x) на множестве Х, если:
существует число хо

∊ Х такое, что f(хo) = m;
для любого значения х ∊ Х выполняется неравенство
f(x) ≥ f(xo).

Число М называют наибольшим значением функции y = f(x) на множестве Х, если:
существует число хо ∊ Х такое, что f(хo) = М;
для любого значения х ∊ Х выполняется неравенство
f(x) ≤ f(xo).

Свойства функций:наибольшее и наименьшее значения функцииЧисло m называют наименьшим значением функции y = f(x) на множестве Х,

Слайд 8Свойства функций:
четность или нечетность
Функцию y = f(x), х ∊

Х называют четной, если для любого значения х из множества

Х выполняется равенство f(-x) = f(x).

Функцию y = f(x), х ∊ Х называют нечетной, если для любого значения х из множества Х выполняется равенство f(–x) = – f(x).

График четной функции симметричен относительно оси ординат.

График нечетной функции симметричен относительно начала координат.

Свойства функций:четность или нечетность Функцию y = f(x), х ∊ Х называют четной, если для любого значения

Слайд 9Свойства функций:
точки экстремума
Точку хо называют точкой максимума функции y =

f(x), если у этой точки существует окрестность, для всех точек

которой (кроме самой точки хо) выполняется неравенство
f(x) < f(xo).

Точку хо называют точкой минимума функции y = f(x), если у этой точки существует окрестность, для всех точек которой (кроме самой точки хо) выполняется неравенство
f(x) > f(xo).

Точки максимума и минимума объединяют общим названием – точки экстремума

Свойства функций:точки экстремумаТочку хо называют точкой максимума функции y = f(x), если у этой точки существует окрестность,

Слайд 10Свойства функций:
периодичность
Говорят, что функция y = f(x), х ∊

Х имеет период Т, если для любого х ∊ Х

выполняется равенство
f(x – Т) = f(x) = f(x + T).

Функцию, имеющую отличный от нуля период называют периодической.

Если функция y = f(x), х ∊ Х имеет период Т, то любое число, кратное Т (т.е. число вида kT, k ∊ Z), также является ее периодом.

Свойства функций:периодичность Говорят, что функция y = f(x), х ∊ Х имеет период Т, если для любого

Слайд 11График функции
Графиком функции называется множество всех точек координатной плоскости (х;

у(х)), абсциссы которых равны значениям независимой переменной из области определения

этой функции, а ординаты – соответствующим значениям функции.

x (абсцисса)

(ордината) y

y = f(x)

0

График функцииГрафиком функции называется множество всех точек координатной плоскости (х; у(х)), абсциссы которых равны значениям независимой переменной

Слайд 12Основные элементарные
функции, их свойства
и графики

Основные элементарныефункции, их свойстваи графики

Слайд 13Линейная функция y=kx+b
Свойства линейной функции y = kx + b:

D(f)

= (–; +).
E(f) = (–; +).
Если b = 0,

то функция нечетная.
а) Нули функции: (– b/k; 0);
б) точка пересечения с Оу: (0; b).
а) возрастает, если k > 0;
б) убывает, если k < 0.
Не ограничена ни снизу, ни сверху.
Нет ни наибольшего, ни наименьшего значений.
Функция непрерывна на множестве (–; +).
Линейная функция y=kx+bСвойства линейной функции y = kx + b:D(f) = (–; +).E(f) = (–; +). Если

Слайд 14x
y
0
Линейная функция y=kx+b
b
y = kx + b

xy0Линейная функция y=kx+bby = kx + b

Слайд 15Свойства функции y = k/x:

D(f) = (–; 0)  (0;

+).
E(f) = (–; 0)  (0; +).
Функция нечетная.
а) Нули функции:

нет;
б) точка пересечения с Оу: нет.
а) если k < 0, то (–; 0) и (0; +) – промежутки возрастания функции;
б) если k > 0, то (–; 0) и (0; +) – промежутки убывания функции.
Не ограничена ни снизу, ни сверху.
Нет ни наибольшего, ни наименьшего значений.
Функция непрерывна на каждом из промежутков
(–; 0) и (0; +).

Обратная пропорциональность

Свойства функции y = k/x:D(f) = (–; 0)  (0; +).E(f) = (–; 0)  (0; +).Функция

Слайд 16Обратная пропорциональность
0
x
y

Обратная пропорциональность0xy

Слайд 17Свойства функции y = kx2 при k > 0:

D(f) =

(–; +).
E(f) = [0; +).
Функция четная.
а) Нули функции: (0; 0);

б) точка пересечения с Оу: (0; 0).
а) [0; +) – промежуток возрастания функции;
б) (–; 0] – промежуток убывания функции.
Ограничена снизу, не ограничена сверху.
а) унаим. = 0;
б) унаиб. – не существует.
Непрерывна на множестве (–; +).
Выпукла вниз.

Квадратичная функция y=kx2

Свойства функции y = kx2 при k > 0:D(f) = (–; +).E(f) = [0; +).Функция четная.а) Нули

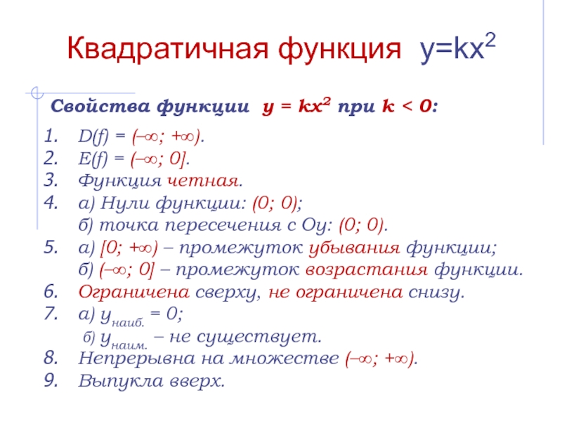
Слайд 18Свойства функции y = kx2 при k < 0:

D(f) =

(–; +).
E(f) = (–; 0].
Функция четная.
а) Нули функции: (0; 0);

б) точка пересечения с Оу: (0; 0).
а) [0; +) – промежуток убывания функции;
б) (–; 0] – промежуток возрастания функции.
Ограничена сверху, не ограничена снизу.
а) унаиб. = 0;
б) унаим. – не существует.
Непрерывна на множестве (–; +).
Выпукла вверх.

Квадратичная функция y=kx2

Свойства функции y = kx2 при k < 0:D(f) = (–; +).E(f) = (–; 0].Функция четная.а) Нули

Слайд 190
x
y
y = kx2, k>0
Квадратичная функция y=kx2
y = kx2, k

0xyy = kx2, k>0Квадратичная функция y=kx2y = kx2, k

Слайд 20
D(f) = [0; +).
E(f) = [0; +).
Функция ни четная,

ни нечетная.
а) Нули функции: (0; 0);
б) точка

пересечения с Оу: (0; 0).
[0; +) – промежуток возрастания функции.
Ограничена снизу, не ограничена сверху.
а) унаим. = 0;
б) унаиб. – не существует.
Непрерывна на множестве [0; +).
Выпукла вверх.
D(f) = [0; +).E(f) = [0; +). Функция ни четная, ни нечетная.а) Нули функции: (0; 0);

Слайд 22Свойства кубической функции y = x3:

D(f) = (–; +).
E(f) =

(–; +).
Функция нечетная.
а) Нули функции: (0; 0);

б) точка пересечения с Оу: (0; 0).
Возрастает на множестве (–; +).
Не ограничена ни снизу, ни сверху.
Нет ни наибольшего, ни наименьшего значений.
Функция непрерывна на множестве (–; +).

Кубическая функция y=x3

Свойства кубической функции y = x3:D(f) = (–; +).E(f) = (–; +). Функция нечетная.а) Нули функции: (0;

Слайд 23x
y
0
y = x3
Кубическая функция y=x3

xy0y = x3Кубическая функция y=x3

Слайд 24
D(f) = [0; +).
E(f) = [0; +).
Функция ни четная,

ни нечетная.
а) Нули функции: (0; 0);
б) точка

пересечения с Оу: (0; 0).
[0; +) – промежуток возрастания функции.
Ограничена снизу, не ограничена сверху.
а) унаим. = 0;
б) унаиб. – не существует.
Непрерывна на множестве [0; +).
Выпукла вверх.
D(f) = [0; +).E(f) = [0; +). Функция ни четная, ни нечетная.а) Нули функции: (0; 0);

Слайд 26
D(f) = (–; +).
E(f) = (–; +).
Функция нечетная.
а) Нули

функции: (0; 0);
б) точка пересечения с Оу:

(0; 0).
Возрастает на множестве (–; +).
Не ограничена ни снизу, ни сверху.
Нет ни наибольшего, ни наименьшего значений.
Функция непрерывна на множестве (–; +).
D(f) = (–; +).E(f) = (–; +). Функция нечетная.а) Нули функции: (0; 0);   б) точка

Обратная связь

Если не удалось найти и скачать доклад-презентацию, Вы можете заказать его на нашем сайте. Мы постараемся найти нужный Вам материал и отправим по электронной почте. Не стесняйтесь обращаться к нам, если у вас возникли вопросы или пожелания:

Email: Нажмите что бы посмотреть 

Что такое TheSlide.ru?

Это сайт презентации, докладов, проектов в PowerPoint. Здесь удобно  хранить и делиться своими презентациями с другими пользователями.


Для правообладателей

Яндекс.Метрика