Разделы презентаций


ФУНКЦИИ УПРАВЛЕНИЯ

ПЛАНИРОВАНИЕНазначение планирования как функции управления состоит в стремлении заблаговременно учесть по возможности все внутренние и внешние факторы, обеспечивающие благоприятные условия для нормального функционирования и развития предприятий

Слайды и текст этой презентации

Слайд 1ФУНКЦИИ УПРАВЛЕНИЯ.

ФУНКЦИИ УПРАВЛЕНИЯ.

Слайд 2ПЛАНИРОВАНИЕ
Назначение планирования как функции управления состоит в стремлении заблаговременно учесть

по возможности все внутренние и внешние факторы, обеспечивающие благоприятные условия

для нормального функционирования и развития предприятий
ПЛАНИРОВАНИЕНазначение планирования как функции управления состоит в стремлении заблаговременно учесть по возможности все внутренние и внешние факторы,

Слайд 3ФОРМЫ ПЛАНИРОВАНИЯ
стратегическое или перспективное планирование;
среднесрочное планирование;
текущее (бюджетное, оперативное) планирование.

ФОРМЫ ПЛАНИРОВАНИЯстратегическое или перспективное планирование;среднесрочное планирование;текущее (бюджетное, оперативное) планирование.

Слайд 4ВИДЫ ПЛАНИРОВАНИЯ
1) в зависимости от содержания хозяйственной деятельности - план

НИОКР (научно-исследовательские и опытно-конструкторские работы); план производства; план сбыта; план

материально-технического снабжения; финансовый план и т.д.
2) в зависимости от организационной структуры фирмы - планы производственного отделения; планы дочерней компании.
ВИДЫ ПЛАНИРОВАНИЯ1) в зависимости от содержания хозяйственной деятельности - план НИОКР (научно-исследовательские и опытно-конструкторские работы); план производства;

Слайд 5ОРГАНИЗАЦИЯ
Организационная структура управления – это состав, взаимосвязи и соподчиненности организационных

единиц, выполняющих различные функции по управлению предприятием.

ОРГАНИЗАЦИЯОрганизационная структура управления – это состав, взаимосвязи и соподчиненности организационных единиц, выполняющих различные функции по управлению предприятием.

Слайд 6Виды организационных структур

Виды организационных структур

Слайд 9МОТИВАЦИЯ
- это процесс создания системы условий или мотивов побуждения себя

и других к деятельности для достижения личных целей или целей

организации
МОТИВАЦИЯ- это процесс создания системы условий или мотивов побуждения себя и других к деятельности для достижения личных

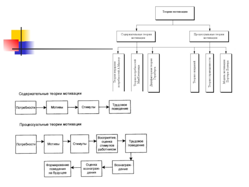
Слайд 11Содержательные теории мотивации

Содержательные теории мотивации

Слайд 12Содержательные теории мотивации
Иерархия потребностей А. Маслоу

Содержательные теории мотивацииИерархия потребностей А. Маслоу

Слайд 13Процессуальные теории мотивации

Процессуальные теории мотивации

Слайд 14КОНТРОЛЬ –
это процесс обеспечения достижения организацией своих целей.
Функция контроля позволяет

выявить проблемы и скорректировать соответственно деятельность организации до того, как

это проблема перерастет в кризис.
КОНТРОЛЬ –это процесс обеспечения достижения организацией своих целей.Функция контроля позволяет выявить проблемы и скорректировать соответственно деятельность организации

Слайд 15Виды контроля

Виды контроля

Слайд 16Процесс контроля

Процесс контроля

Обратная связь

Если не удалось найти и скачать доклад-презентацию, Вы можете заказать его на нашем сайте. Мы постараемся найти нужный Вам материал и отправим по электронной почте. Не стесняйтесь обращаться к нам, если у вас возникли вопросы или пожелания:

Email: Нажмите что бы посмотреть 

Что такое TheSlide.ru?

Это сайт презентации, докладов, проектов в PowerPoint. Здесь удобно  хранить и делиться своими презентациями с другими пользователями.


Для правообладателей

Яндекс.Метрика