Разделы презентаций


Исследование систем управления

Содержание

Исследование систем управленияВведениеОсновы системологии2. 1 Система и системный подход 2.1.1 Система I 2.1.2 Системный подход 2.1.3 Система II2. 2 Средства описания системы 2.2.1 Модель и моделирование 2.2.2 Измерения

Слайды и текст этой презентации

Слайд 1Исследование систем управления
Проф. В.Г. Китушин
Министерство науки и образования Российской Федерации
Новосибирский

Государственный Технический Университет
Новосибирск
2009г.

Исследование систем управленияПроф. В.Г. КитушинМинистерство науки и образования Российской ФедерацииНовосибирский Государственный Технический УниверситетНовосибирск2009г.

Слайд 2Исследование систем управления
Введение
Основы системологии
2. 1 Система и системный подход


2.1.1 Система I
2.1.2 Системный подход
2.1.3 Система II
2.

2 Средства описания системы
2.2.1 Модель и моделирование
2.2.2 Измерения
Исследование систем управленияВведениеОсновы системологии2. 1  Система и системный подход  			2.1.1 Система I		2.1.2  Системный подход		2.1.3

Слайд 3Самоорганизующиеся системы

Структура дисциплины

1. введение

Самоорганизующиеся системыСтруктура дисциплины1. введение

Слайд 4Независимость развития знаний об управлении в разных областях деятельности:
Общественной …………….(Rule)
Войсками……………………

(control)
Технике …………………...(operate)
Бизнесе…………………….(management) и т.д.
Поиск общего (тектология А.Богданова)– кибернетика
 
 Задачи дисциплины

Независимость развития знаний об управлении в разных областях деятельности:Общественной …………….(Rule)Войсками…………………… (control)Технике …………………...(operate)Бизнесе…………………….(management) и т.д.Поиск общего (тектология А.Богданова)–

Слайд 52. Основы системологии

Дифференциация знаний в

Науке

Инженерии проблема
Образовании

Понятие «система»
Системный подход средство решения
Теория систем проблемы

Тектология А. Богданова (1912-1927 г.г.) План ГОЭРЛО (1920г.), Л. Бертоланфии (1935г.)

2. Основы системологииДифференциация знаний в

Слайд 6 2.1 Система и системный

подход 2.1.1 Система I
Система – как абстрагирование от реальных систем-

объектов, отделение некоторой сущности от материала. 

Зависимость понятия «система» от позиции «наблюдателя».
 
Исходно «система» - некоторая целостность, в которой можно выделить составные взаимосвязанные части – элементы, а так же схему отношений, связей между элементами – структуру.

2.1 Система и системный подход 2.1.1 Система I  Система

Слайд 7используемые понятия
Элемент, часть

Среда


Отношения Свойство
Связь Функция (дисфункция)
Структура

используемые понятия Элемент, часть          Среда

Слайд 8назначение (функция) понятия «система»
Использование в мыслительной деятельности для


анализа и синтеза.
  
Система - способ, средство мыслительного схватывания, взятия объекта,

т.е. средство решения мыслительных задач.

назначение (функция) понятия «система»  Использование в мыслительной деятельности для анализа и синтеза.  Система - способ, средство мыслительного

Слайд 92.1.2 Системный подход
Системный подход (СП) - средство организации мышления.
СП как

своеобразная система:

Создание -проектирование, конструирование
(синтез, дедукция, перебор,…)



Цель (задача) Функция Система (модель,
Сущность Свойства проект)



Исследование
(анализ, индукция, отнесение,….. )




2.1.2 Системный подход Системный подход (СП) - средство организации мышления.СП как своеобразная система:Создание -проектирование, конструирование(синтез, дедукция, перебор,…)

Слайд 10Цель
Задача
Проблемная ситуация
Проблема сформулированная
Целеполагание
Проблематизация
Используемые понятия

ЦельЗадачаПроблемная ситуацияПроблема сформулированнаяЦелеполаганиеПроблематизацияИспользуемые понятия

Слайд 11«Система» «глазами» системного подхода(1)
Система – результат решения какой-то задачи, проблемы
Решение

проблемы – построение системы

«Система» «глазами» системного подхода(1)Система – результат решения какой-то задачи, проблемыРешение проблемы – построение системы

Слайд 12«Система» «глазами» системного подхода (2)
Система – совокупность элементов, связи и

структурная организация которых обуславливают свойства системы
Система – совокупность элементов и

связей между ними, предназначенная для выполнения определенных функций и достижения определенных целей
«Система» «глазами» системного подхода (2)Система – совокупность элементов, связи и структурная организация которых обуславливают свойства системыСистема –

Слайд 13«Система» «глазами» системного подхода (3)
Как система

Система – некоторая целостность, в которой можно выделить составные

взаимосвязанные части – элементы, а так же схему отношений, связей между элементами – структуру.

Функционально
Предназначена для изучения объектов или решения задач, проблем

По сути
Способ организации мышления
«Система» «глазами» системного подхода (3)Как система      Система – некоторая целостность, в которой

Слайд 14Парадоксы «Системы I»
Процедура представления системы из объекта:
объект на

части → состав
части наделяем связями → элементы
совокупность связей → структура

→ целостность объекта, его свойства

Но связей, структуры в исходном объекте не было.
Парадокс «материальности-нематериальности» связей структуры.
Парадоксы «Системы I»  Процедура представления системы из объекта:объект на части → составчасти наделяем связями → элементысовокупность

Слайд 15 Проблема: понятие «система I» не решало задачи установления формальных соответствий

между процессами в целостном объекте и процессами в его частях,

что дало бы возможность искать материальную реализацию для определенных процессов или же (обратная процедура) предсказывать процессы в целом, если известны материальная организация частей.
Проблема: понятие «система I» не решало задачи установления формальных соответствий между процессами в целостном объекте и процессами

Слайд 16 2.1.3«Система II» (процессуальное представление объекта)

В основе- не структура, не материальные элементы, а процесс, определяющий

лицо объекта, его целостность. -Процесс функционирования -Процесс развития -Процесс- их единство и др.
2.1.3«Система II» (процессуальное представление объекта)  В основе- не структура, не

Слайд 17
Процесс - первая, исходная категория

системы, первый

слой системного
представления объекта.

а) В этом слое процесс представляется независимо от материала, на котором он может реализоваться;

Процесс отделяется от материала.
Процесс - первая, исходная категория

Слайд 18
б) Представление процесса структурно;

в) Наложение структуры на материал→отпечатываем


структуру на материал→ материал в организованность.

Сама структура выступает как форма.



Три этапа образуют один цикл и задают троякое
(трехаспектное), но вместе с тем целостное
изображение объекта (организованная структура или
организованный процесс).
б) Представление процесса структурно; в) Наложение структуры на материал→отпечатываем структуру на материал→ материал в организованность.Сама структура

Слайд 19 В объекте могут существовать и другие
процессы.
При этом

важно какие отношения, связи и
зависимости существуют между первым
и

последующими процессами.
Они могут быть:
Частью первого
Независимыми→отношения взаимодействия
Механизмом осуществления первого
Связаны по времени и т.д.

В объекте могут существовать и другиепроцессы. При этом важно какие отношения, связи и зависимости существуют

Слайд 20 Четвертый этап- выделение второго процесса
Пятый этап-

изображение его структурой
Шестой этап- структура второго процесса накладывается

на организованность материала, созданную первым процессом.
Процесс действует на материал, меняя и перестраивая его организованность, и одновременно материал действует на процесс, ограничивая его определенными рамками, как бы направляя его течение.
В итоге - новая организованная структура, или же по-новому структурированная организованность.
Четвертый этап- выделение второго процесса  Пятый этап- изображение его структурой  Шестой этап- структура

Слайд 21 Далее аналогично выделяется третий процесс и т.д.

В итоге представление объекта в виде полиструктурной системы.
В

конечном счете объект как систему следует описать в следующих планах:
Процессном;
Функциональном;
Морфологическом( организованность материала);
Материальном.

Далее аналогично выделяется третий процесс и т.д.  В итоге представление объекта в виде полиструктурной

Слайд 222.2 Средства описания систем
Модель – вспомогательное средство, объект, который в

определенной ситуации заменяет другой объект – оригинал, с целью изучения

или воспроизводства свойств объекта – оригинала в силу большей доступности испытаний, наглядности, обозримости, легкости оперирования с ним.
Измерение – алгоритмическая операция, которая данному, наблюдаемому состоянию объекта, процесса, явления ставит в соответствие определенное обозначение: число, номер, символ.
2.2 Средства описания системМодель – вспомогательное средство, объект, который в определенной ситуации заменяет другой объект – оригинал,

Слайд 232.2.1 Модель и моделирование Развитие понятия «модель»: от реальных объектов до

абстрактных, идеальных
Классификация моделей(1)
Абстрактные
Идеальные конструкции, построенные средствами мышления, сознания.
Язык – средство

построения абстрактных моделей.

Материальные

Прямое подобие

Косвенное подобие

Условное подобие

Знаковые модели

2.2.1 Модель и моделирование Развитие понятия «модель»: от реальных объектов до абстрактных, идеальныхКлассификация моделей(1)АбстрактныеИдеальные конструкции, построенные средствами

Слайд 24Классификация моделей(2)
Познавательные
Прагматические
Статические
Статические
Динамические
Динамические
Математические модели

Классификация моделей(2)ПознавательныеПрагматическиеСтатическиеСтатическиеДинамическиеДинамическиеМатематические модели

Слайд 25 Свойства моделей


Свойства моделей от среды



Конечность – выделяется только то конечное количество свойств, которые подлежат изучению, использованию

Упрощенность – вытекает из «конечности» идеализация, упрощение условий (Галилей, законы маятника, идеальный газ…)

Приближенность – степень близости к оригиналу

Адекватность – степень достижения цели

Истинность – степень истинности сведений об оригинале практика влияние условий. Пример: волновая и корпускулярная модели электрона, света.




Свойства моделейСвойства моделей     от среды

Слайд 26











среда
Субъект
Объект
оригинал
Модель
Модель модели

средаСубъектОбъекторигиналМодельМодель модели

Слайд 272.2.2 Измерения
После отбора свойств для изучения, использования → их измерение

Измерения

→ 1.Задание абстрактной переменной, представляющий

наш образ (отображения) свойства.

2. Свойство →в множестве его проявлений→множество
наблюдений отличающихся друг от друга. Любое другое
существенное свойство, используемое для определения
различий в наблюдении одного и того же свойства→
базовое.
Типичные базовые свойтва: время, положение в пространстве, отличие по индивидам некой группы.

2.2.2 ИзмеренияПосле отбора свойств для изучения, использования → их измерениеИзмерения → 1.Задание абстрактной переменной, представляющий

Слайд 28
Переменная - операционное представление свойства, образ свойства. Каждая переменная имеет

имя(метку),отличающее ее от других переменных и связывается с определенным множеством

величин, через которые она себя проявляет. Эти величины - состояния переменной, а все множество- множество состояний. Измерение - установление соответствия наблюдаемого состояния объекта положению на измерительной шкале.
Переменная - операционное представление свойства, образ свойства.   Каждая переменная имеет имя(метку),отличающее ее от других

Слайд 29Измерительные шкалы
Объекты с различимыми состояниями

Алгоритмы измерения, ставящие различным состояниям
соответствующие

различные обозначения, а
неразличимым состоянием→одинаковые обозначения, т.е.

Либо А=В, либо А≠В

Если А=В,

то В=А

Если А=В и В=С, то А=С

«=»- знак эквивалентности (для чисел равенства).
Измерительные шкалыОбъекты с различимыми состояниямиАлгоритмы измерения, ставящие различным состояниям соответствующие различные обозначения, анеразличимым состоянием→одинаковые обозначения, т.е.Либо А=В,

Слайд 30 Шкалы наименований (номинальная, классификационная)
-Порядковые шкалы:
4) Если

А>В, то ВВ, В>С, то А>С

n
Ранг Ri=Σc(xi-xj), где с(t)=1,при t>0 и с(t)=0,при t<0, n-число состояний.
-- Шкала интервалов
-Шкала отношений
6)Если А=Р и В>0, то А+B>P;
7)A+B=B+A
8)Если А=Р и B=Q, то A+B=P+Q;
9)(А+В)+С=А+(В+С)
Шкалы наименований (номинальная, классификационная)   -Порядковые шкалы:4) Если А>В, то ВВ, В>С, то А>С

Слайд 31Объекты с расплывчатым множеством состояний
Объекты, для которых тождество или

различие двух состояний и/или наблюдений нельзя утверждать с полной уверенностью.

Расплывчатое множество А состоит из неопределенного числа элементов Х: признаки, по
которым элементы попадают в расплывчатое
множество, не позволяют однозначно отделить все
элементы, входящие в него, от элементов, ему не
принадлежащих.
Функция принадлежности-μ(х)
Если μА(х)=0, то элемент Х не принадлежит А.
Если μА(х)=1, то элемент Х определенно входит в А
0≤μА(х)≤1
Объекты с расплывчатым множеством состояний Объекты, для которых тождество или различие двух состояний и/или наблюдений нельзя утверждать

Слайд 33 Объекты со случайным множеством состояний

статистические измерения

Объекты со случайным множеством состоянийстатистические измерения

Слайд 34Проблемы измерения
Языка – проблемы коммуникации

Детализации

Стандартизации

Точности

Зависимость измеряемых процессов от процедур

изменения

Проблемы измеренияЯзыка – проблемы коммуникацииДетализацииСтандартизации ТочностиЗависимость измеряемых процессов от процедур изменения

Слайд 35Морфологическое описание систем
Морфология (греч. morphe – форма, logos – учение)

– элементы, связи, структура, композиция
Элементы:
Состав – гомогенный, гетерогенный, смешанный
Назначение –

информационные, энергетические, вещественные, обратимые и необратимые
Морфологическое описание системМорфология (греч. morphe – форма, logos – учение) – элементы, связи, структура, композицияЭлементы:Состав – гомогенный,

Слайд 36Связи – элементы, обеспечивающие взаимодействие между частями и системами.
Связи :
Назначение

– передача и преобразование информации, энергии, веществ (без генерации)
Качество связи

– пропускная способность, потери
Характер – прямые, обратные, нейтральные

Связи функционально описываются
Vвых = Ф (Vвх) Ф – оператор преобразования

Связи – элементы, обеспечивающие взаимодействие между частями и системами.Связи :Назначение – передача и преобразование информации, энергии, веществ

Слайд 37Обратные связи – определяются положением их по отношению к другим

элементам, связям в системе.
X
Y
Ф

U

Обратные связи – определяются положением их по отношению к другим элементам, связям в системе.XYФU

Слайд 38В общем случае U, X, Y – функции времени

В общем случае U, X, Y – функции времени

Слайд 39Обратные связи, в зависимости от операторов Φ и , можно

сделать:
Положительными (усиливающими процесс в прямой связи) или отрицательными (ослабляющими

процесс в прямой связи)
Гладкими или пороговыми
Двусторонними или реагирующими на увеличение или уменьшение
Первого, второго, … , старшего порядка
Мгновенными, запаздывающими, опережающими
Обратные связи, в зависимости от операторов Φ и , можно сделать: Положительными (усиливающими процесс в прямой связи)

Слайд 40Частный случай: Y=Кпр*(Х+U)

U=Kобр*Y





Примеры:

Обратная связь – регулирующий фактор
Частный случай: Y=Кпр*(Х+U)

Слайд 41В общем случае при определенных Φ(х,u) и Ψ(y) можно сформулировать

следующие функции:
1) Усиление (ослабление) процессов;
3) Задержка процессов на определенное время;
5)

Воспроизведение и повторение процессов;
7) Синтез-объединение процессов;
9) Распознавание процессов;

2) Стабилизация процессов;
4) Запоминание процессов;
6) Анализ-выделение подпроцессов;
8) Сравнение и запоминание различающихся процессов;
10) Предсказание процессов.

В общем случае при определенных Φ(х,u) и Ψ(y) можно сформулировать следующие функции: 1) Усиление (ослабление) процессов;3) Задержка

Слайд 42Структура
Структура – представление множества элементов системы и отношений (связей) между

ними
Структура отношений (связей):
- иерархические;
- неиерархические;
- смешанные.

СтруктураСтруктура – представление множества элементов системы и отношений (связей) между нимиСтруктура отношений (связей):- иерархические;- неиерархические;- смешанные.

Слайд 43Отношения (связи) могут быть:
- детерминированными;


mB=fA(mA)


mA є MA mA=fB(mB) mB є MB


Отношения (связи) могут быть:- детерминированными;

Слайд 44Отношения (связи) могут быть:
-вероятностными;


P(mB) = fA(mA)



mA є MA P(mA) = fB(mB) mB є MB

Отношения (связи) могут быть:-вероятностными;

Слайд 45Отношения (связи) могут быть:
-детерминированно-вероятностными;


P(mB) = fA(mA)




mA є MA mA=fB(mB) mB є MB

45

Отношения (связи) могут быть:-детерминированно-вероятностными;

Слайд 46Отношения (связи) могут быть:
- категорическое
46

Отношения (связи) могут быть:- категорическое46

Слайд 47- ограничительное

- ограничительное

Слайд 48Подсистема подчиненная – если выходные компоненты однозначно зависят от любых

выходных компонентов предшествующих подсистем.

Предшествующие подсистемы -управляющие

Подсистема подчиненная – если выходные компоненты однозначно зависят от любых выходных компонентов предшествующих подсистем.Предшествующие подсистемы -управляющие

Слайд 49Для иерархических структур
1. Каждая подсистема является либо управляющей, либо подчиненной,

либо (по отношению к различным подсистемам) то и другое одновременно;
2.

Существует, по крайне мере, одна подчиненная подсистема;
3. Существует одна и только одна управляющая подсистема;
4. Любая подчиненная подсистема непосредственно взаимодействует с одной и только с одной управляющей (обратное не обязательно).

Для иерархических структур1. Каждая подсистема является либо управляющей, либо подчиненной, либо (по отношению к различным подсистемам) то

Слайд 50Свойства иерархических структур
1. Для многоуровневых иерархических структур справедливы следующие положения:
2.

Подсистема более высокого уровня имеет дело с более широкими аспектами

поведения системы в целом;
3. Время преобразования входных компонентов в выходные увеличивается с увеличением уровня управляющей подсистемы;
4. Подсистемы более высоких уровней иерархической структуры имеют дело с более медленными аспектами поведения систем;
5. С повышением уровня подсистемы увеличивается удельный вес информационной составляющей преобразования и взаимодействия и ее роль в функциональной деятельности системы.

Свойства иерархических структур1. Для многоуровневых иерархических структур справедливы следующие положения:2. Подсистема более высокого уровня имеет дело с

Слайд 51Для неиерархических структур
1. Существует, по крайне мере, одна подсистема, которая

не является ни управляющей, ни подчиненной;
2. Не существует подсистемы, которая

является только подчиненной;
3. Не существует подсистемы, которая является только управляющей;
4. Любая подчиненная подсистема непосредственно взаимодействует более чем с одной управляющей (обратное не обязательно).

Для неиерархических структур1. Существует, по крайне мере, одна подсистема, которая не является ни управляющей, ни подчиненной;2. Не

Слайд 52Свойства неиерархических структур
1. Любая подсистема может влиять на все аспекты

поведения системы;
2. Время преобразования входных компонентов в выходные слабо зависит

от положения подсистемы в структуре;
3. Функция подсистемы легче изменяются в процессе взаимодействия.

Свойства неиерархических структур1. Любая подсистема может влиять на все аспекты поведения системы;2. Время преобразования входных компонентов в

Слайд 53Лидирующая подсистема
1. Подсистема не имеет детерминированного взаимодействия ни с одной

подсистемой;
2. Подсистема является управляющей по отношению к части (наибольшему числу)

подсистемы;
3. Подсистема либо не является управляющей (подчиненной), либо управляется наименьшим (по сравнению с другими подсистемами)числом подсистем;
Лидирующих подсистем может быть больше одной, при нескольких лидирующих подсистемах возможна главная лидирующая подсистема.

Лидирующая подсистема1. Подсистема не имеет детерминированного взаимодействия ни с одной подсистемой;2. Подсистема является управляющей по отношению к

Слайд 54Для описания структур используются графы
Характеристики графа:
- Число путей от одной

вершины к другой надежность
- Бесполезная

избыточность петли

Для описания структур используются графыХарактеристики графа:- Число путей от одной вершины к другой

Слайд 55Композиция
Композиция – специфические свойства подсистем:
- Эффекторные, способные преобразовывать воздействия и

воздействовать веществом и энергией на другие подсистемы и системы, в

том числе и на среду;
- Рецепторные, способные преобразовывать влияние воздействия в информационные системы, передавать и переносить информацию;
- Рефлексивные, способные воспроизводить внутри себя процессы на информационном уровне, генерировать информацию;
- Неопределенные.

КомпозицияКомпозиция – специфические свойства подсистем:- Эффекторные, способные преобразовывать воздействия и воздействовать веществом и энергией на другие подсистемы

Слайд 56Функциональное описание систем
Функция – реализованное свойство системы
Описание возможно в позиции

познания или использования объекта – системы.
Объект выделен из среды, обозначены

его связи с ней. Одни связи входные, другие – выходные.
Функциональное описание необходимо для
- осознания важности системы
- определения ее места
- оценки отношения и связей
Описание существенно зависит от поведения объекты - системы
Функциональное описание системФункция – реализованное свойство системыОписание возможно в позиции познания или использования объекта – системы.Объект выделен

Слайд 57Объект – определенная целостность, отдельная от всего остального, воспринимаемого наблюдателем

(?! Взаимодействие, изменение)
Вход – изменение среды, которому может быть поставлено

в соответствие, как следствие, некоторое изменение состояния (поведения) объекта.
Выход - изменение среды, которому может быть поставлено в соответствие как причина, некоторое изменение состояния (поведения) объекта.
Поведение (движение) объекта – любое наблюдаемое изменение объекта. Поведение – изменение состояния
Объект – определенная целостность, отдельная от всего остального, воспринимаемого наблюдателем (?! Взаимодействие, изменение)Вход – изменение среды, которому

Слайд 58Активное поведение объекта – такое изменение его состояния, которому не

может быть на некотором интервале времени поставлен в соответствие предшествующий

вход, истолковываемый как причина рассматриваемого изменения (?!)
Пассивное поведение объекта – такое поведение, которое не может быть истолковано как активное
Активное поведение

Целенаправленное Нецеленаправленное
Активное поведение объекта – такое изменение его состояния, которому не может быть на некотором интервале времени поставлен

Слайд 59Целенаправленное поведение – такое, при котором наблюдатель допускает истолкование действия

или поведение объекта как направленное на достижение некоторой цели, т.е.

некоторого конечного состояния объекта, при котором он вступает в определенную связь в пространстве или во времени с некоторым другим объектом (?!)
Нецеленаправленное (случайное) поведение – поведение объекта, которое нельзя истолковать как целенаправленное
Целенаправленное поведение – такое, при котором наблюдатель допускает истолкование действия или поведение объекта как направленное на достижение

Слайд 60Функциональное описание – установление зависимости между ее входом Х и

выходом Y.
Описание простейших пассивных систем моделью «черного ящика»

вход выход
Х Y

Y=R(x)
R-оператор преобразования

R

Функциональное описание – установление зависимости между ее входом Х и выходом Y.Описание простейших пассивных систем моделью «черного

Слайд 61Если пассивная система более сложная, нетривиальная, то для ее описания

потребуется «просветление» черного ящика, т.е. и внутреннее описание, морфологическое.
вход

выход
Х Y

Y=R(z,x)

Z

Если пассивная система более сложная, нетривиальная, то для ее описания потребуется «просветление» черного ящика, т.е. и внутреннее

Слайд 62Пример нетривиальной системыRφ
память
Xt

R

Yt
Zt

Zt-1



Здесь метод «черного ящика» не эффективен

R

φ


память

Пример нетривиальной системыRφпамять Xt           R

Слайд 63Y= R(x,z)




Zt = φ(xt,zt-1)




Составление полной таблицы Y(x) потребует 6·10 переборов


76

Y= R(x,z) Zt = φ(xt,zt-1)      Составление полной таблицы Y(x) потребует 6·10 переборов

Слайд 64Еще сложнее обстоит дело с целенаправленными системами
Если цель смоделирована в

виде целевого функционала
Ц=φ(x,y)→extrem, то
Х=F(Ц,Х).
Если целенаправленная система способна формировать

свое поведение, т.е. осуществлять выбор функциональной деятельности, то для такой системы невозможно составить функциональное описание.
Еще сложнее обстоит дело с целенаправленными системамиЕсли цель смоделирована в виде целевого функционала Ц=φ(x,y)→extrem, то Х=F(Ц,Х).Если целенаправленная

Слайд 65Примеры функционального описания – производственные функции
1. Функция Кобба-Дугласа
П=AKα1Lα2 - зависимость

производства П от используемого капитала К и труда L.
Если производить

подсчеты целевой функции механизма прибыли, то
Приб= П·Т – (К+L) = AKα1Lα2Т – (L+K)→max
Т- цена единицы продукции
AKα1Lα2Т-1=α1T-1=0 α1=К/П*Т

α2=L/П*Т
Примеры функционального описания – производственные функции1. Функция Кобба-ДугласаП=AKα1Lα2 - зависимость производства П от используемого капитала К и

Слайд 66Информационное описание систем
Форма существования материи, характеризующая её разнообразие
Средство
организации
управления
Процессы

восприятия, передачи, хранения, преобразования сведений, знаков сигналов

Информационное описание системФорма существования материи, характеризующая её разнообразиеСредство организации управленияПроцессы восприятия, передачи, хранения, преобразования сведений, знаков сигналов

Слайд 67Синтактика информации
Наиболее абстрактный уровень ее изучения:
- Отвлекаемся от значения и

смысла знаков, от их ценности для получателя
- Изучаются лишь формальные

свойства потоков сообщений

В 1924г. Г.Найквист V=k*log(n)
V – скорость передачи сигналов по каналу связи
n– число различных кодовых символов
K – константа, отражающая скорость передачи последовательных импульсов

Синтактика информацииНаиболее абстрактный уровень ее изучения:- Отвлекаемся от значения и смысла знаков, от их ценности для получателя-

Слайд 68В 1928г. Хартли Q=nm
Q – емкость массива, хранящего числовую информацию
n

– глубина, количество элементов в алфавите
m - длина числа, количество

числовых гнёзд

Затем он ввёл аддитивную меру информации
I=log2 Q=m*log2n бит


В 1928г. Хартли Q=nmQ – емкость массива, хранящего числовую информациюn – глубина, количество элементов в алфавитеm -

Слайд 69Следующий шаблон описанию объекта
Объект находится в одном из n0 состояний
Дополнительные

знания n0→n
если состояние объекта определено точно, то n=1
До

опыта объект имеет Q= n01 и Iдо=1*log2n0
после опыта Q= n1 и Iпосле=1*log2n
количество приобретённой информации
I=Iдо-Iпосле = log2 (n0/n)
Если n=(1/2)n0 , то log2 2 =1бит


Следующий шаблон описанию объектаОбъект находится в одном из n0 состоянийДополнительные знания n0→n  если состояние объекта определено

Слайд 70Если все состояния равновероятные
Р0=1/n0 , P=1/n
I=log2 (P/P0)
В более общем виде

К.Шеннон и Ж.Винер (в 40-х годах):
Объект может находится в одном

из множества состояний xi (i=1,n) с вероятностью Р (хi)
Если в результате опыта известно, что объект находится в состоянии хi , то это сообщение несет информацию
I= -log2 Р (хi)
Среднее количество информации, приходящейся на одно сообщение, будет
М[I]=∑ Р (хi) [-log2 Р (хi)] = -∑ Р (хi) [log2 Р (хi)] (*)

Если все состояния равновероятныеР0=1/n0 , P=1/nI=log2 (P/P0)В более общем виде К.Шеннон и Ж.Винер (в 40-х годах):Объект может

Слайд 71-∑ Р (хi) [log2 Р (хi)] = H (х) –нечэнтропия
1.

H (х)→0 при всех i, кроме одного P(xi)=1
2. H (х)→max

при P(xi)=1/n (i=1,n)
Нечэнтропия – характеризует степень неопределенности наших знаний о состоянии объекта

-∑ Р (хi) [log2 Р (хi)] = H (х) –нечэнтропия1. H (х)→0 при всех i, кроме одного

Слайд 72Синтактический аспект для управления важен с позиции
Мощности передающих и обрабатывающих

информацию каналов
Памяти
Борьбы с потерями информации от «шумов» и т.п.
Но есть

еще более глубокая связь – с организацией систем (её морфологическим описанием)

Синтактический аспект для управления важен с позицииМощности передающих и обрабатывающих информацию каналовПамятиБорьбы с потерями информации от «шумов»

Слайд 73Состояние объекта может быть по своей природе детерминированным и неопределенным

(случайным, хаотичным)
Это разнообразие состояний объекта характеризуют:
С одной стороны информационный аспект,
С

другой - степень организованности, упорядоченности измеряемой энтропией

Состояние объекта может быть по своей природе детерминированным и неопределенным (случайным, хаотичным)Это разнообразие состояний объекта характеризуют:С одной

Слайд 74Энтропия – было введено как одно из основных понятий термодинамики

Р.Клаузисом – выражает способность энергии к превращениям

S=∫ dQ/T (**)
Q – энергия
Т – абсолютная температура
Второй закон термодинамики.
Тепловая смерть вселенной

Энтропия – было введено как одно из основных понятий термодинамики Р.Клаузисом – выражает способность энергии к превращениям

Слайд 75Если система – совокупность молекул газа, вероятность i-го состояния (координаты

и скорости) которых P(xi), то выражение (**) преобразуется в


S= -∑ P(xi) log P(xi),
которое совпадает с выражением (*)

Количество информации → мера упорядоченности, организованности

Получение системой информации → может повышать её организованность dS/dt ≤0

Если система – совокупность молекул газа, вероятность i-го состояния (координаты и скорости) которых P(xi), то выражение (**)

Слайд 76Семантика информации
типография
I
I
I
I
I
I






Iвх=I, Iвых=n*I
Z(z c Z) – множество знаков
T (t c

T) – множество понятий, суждений, образов, связей
t – смысловое значение

z
T - тезаурус
Семантика информациитипографияIIIIIIIвх=I, Iвых=n*IZ(z c Z) – множество знаковT (t c T) – множество понятий, суждений, образов, связейt

Слайд 77 И {z1,z2…} П
{t1,t2,t..}c Tи

{t1,t2…} c Tп

Ť – содержание посланных знаков 2
1. Ť ∩ Тп = 0 → I (Ť,Tп)=0
2. Ť с Тп → I(Ť,Tп)=0
3. Ť ∩ Тп ≠ 0 и Ť ¢ Тп → I(Ť,Tп) ≠ 0
4. семантический шум

И		{z1,z2…}			П{t1,t2,t..}c Tи

Слайд 79Прагматика информации
I (Ť,Тп) ≠0
Наиболее конкретный уровень И – ценностный.
Отношения между

знаками и их получателем (сила воздействия получаемого знака на поведение

получателя)

Оценка прагматики И – через целевые функции.
В общем виде – изменение вероятности достижения цели при получении дополнительной информации
Р0 →Р1
Iцель=log2P1 - log2P0 =log2 P1/P0

Прагматика информацииI (Ť,Тп) ≠0Наиболее конкретный уровень И – ценностный.Отношения между знаками и их получателем (сила воздействия получаемого

Слайд 80Информационный подход к анализу систем управления
Любые СУ являются системами передачи

и переработки информации. Информационная цепь (ИЦ) – совокупность взаимодействующих источников, преобразователей

и потребителей информации.
В простейшем случае элементарная ИЦ состоит из одного источника информации и одного потребителя информации.


Информационный подход к анализу систем управления	Любые СУ являются системами передачи и переработки информации.	Информационная цепь (ИЦ) – совокупность

Слайд 81 Состояние окружающей нас материи характеризуется некоторой неопределенностью или энтропией, H0=-logP0,

которая выступает в роли информационного потенциала (сути) события, априорная вероятность

которого равна P0.

Целью управления → изменение P0 → Pу
Т.о. сущность управления, осуществляемого источником информации, может быть охарактеризована информационным напряжением.



Состояние окружающей нас материи характеризуется некоторой неопределенностью или энтропией, H0=-logP0, которая выступает в роли информационного потенциала (сути)

Слайд 82Для простейшей информационной цепи имеет место информационный закон Ома:




I –

информационный ток в цепи нагрузки (бит/с)
- информационное сопротивление цепи.
-

Эффективность источника зависит от того, на сколько быстро выдаёт он управляющую информацию.

Для простейшей информационной цепи имеет место информационный закон Ома: 	I – информационный ток в цепи нагрузки (бит/с)	-

Слайд 83





h – Информационно Движущая Ложка (ИДЛ)
Чем больше

- тем медленнее вырабатывается решение, тем меньше ΔH и тем

меньше Pу


h – Информационно Движущая Ложка (ИДЛ)Чем больше    - тем медленнее вырабатывается решение, тем меньше

Слайд 84 Часто с целью увеличения ИДЛ или их пропускной способности приходиться

комбинировать элементарные ИИ.
При последовательном соединении через источник и нагрузку течёт

один и тот же ток I.







При последовательном соединении
Эффективно, когда
Часто с целью увеличения ИДЛ или их пропускной способности приходиться комбинировать элементарные ИИ.		При последовательном соединении через источник

Слайд 85

Параллельное соединение:


Параллельное соединение:

Слайд 86 При последовательном соединении нагрузок информация от источника сначала поступает в

первую нагрузку, а потом во вторую.




При параллельном соединении нагрузок



-для

узла

-для любого контура
При последовательном соединении нагрузок информация от источника сначала поступает в первую нагрузку, а потом во вторую.		При параллельном

Слайд 87Смысловая мощность
Для сопоставления интеллектуальных и творческих возможностей можно использовать однако
I-?→N







Сравнение людей по N


долгодумы
операционалисты

Смысловая мощность		Для сопоставления интеллектуальных и творческих возможностей можно использовать			однако 	I-?→N 	    Сравнение людей по

Слайд 88
Интеллектуальный труд за время T:



При


Интеллектуальный труд за время T:		При

Слайд 89Кибернетический подход к управлению Классическая кибернетика
Управление – изменение состояния объекта,

процесса, ведущее к достижению цели.
Управляющая
Подсистема(УП)
Управляемый объект(ОУ)
4.1

Кибернетический подход к управлению Классическая кибернетикаУправление – изменение состояния объекта, процесса, ведущее к достижению цели.Управляющая Подсистема(УП)Управляемый объект(ОУ)4.1

Слайд 90Роль используемой информации
1. Управление не использует информацию о состоянии объекта

Y
Управление

– разомкнутая система

4.2

Роль используемой информации1. Управление не использует информацию о состоянии объекта Y  Управление

Слайд 912. Замкнутые системы – с обратной связью
Роль используемой информации
4.3

2. Замкнутые системы – с обратной связьюРоль используемой информации4.3

Слайд 923. Комбинированные системы
Роль используемой информации
4.4

3. Комбинированные системыРоль используемой информации4.4

Слайд 93Критерии управления (критерий как модель цели)
1. Стабилизация
2. Слежение
3. Программное
4. Оптимальное
5.

Адаптивное

Если информация о целевом функционале
Из вне
В УП

Регулирование
Саморегулирование или автоматическое
4.5

Критерии управления (критерий как модель цели)1. Стабилизация2. Слежение3. Программное4. Оптимальное5. АдаптивноеЕсли информация о целевом функционале Из внеВ

Слайд 94Законы управления (ЗУ)
ЗУ – зависимость управляющего воздействия от состояния объекта

и среды, определяемая целью управления
4.6

Законы управления (ЗУ)ЗУ – зависимость управляющего воздействия от состояния объекта и среды, определяемая целью управления4.6

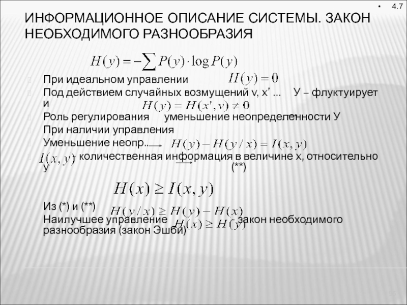
Слайд 95Информационное описание системы. Закон необходимого разнообразия
При идеальном управлении
Под действием

случайных возмущений v, x’ … У – флуктуирует

и
Роль регулирования уменьшение неопределенности У
При наличии управления
Уменьшение неопр..
- количественная информация в величине x, относительно y (**)


Из (*) и (**)
Наилучшее управление - закон необходимого разнообразия (закон Эшби)

4.7

Информационное описание системы. Закон необходимого разнообразияПри идеальном управлении Под действием случайных возмущений v, x’ …

Слайд 96Кибернетика второго порядка (КВП)
КВП – формирующееся направление, связано с изучение

процессов управления самоорганизующимися системами.
Процессов самоорганизации
Процессов (возможностей) управления самоорганизующимися системами

Классический менеджмент

в таких системах работает,
наступила “эпоха без закономерностей” (П. Друкер)

4.8

Кибернетика второго порядка (КВП)КВП – формирующееся направление, связано с изучение процессов управления самоорганизующимися системами.Процессов самоорганизацииПроцессов (возможностей) управления

Слайд 97Механизмы самоорганизации
Организатор (Эшби)
Синергизм, нелинейность связей, положительные и отрицательные связи
Условия самоорганизации
открытость
неравновесность
Свойство

самоорганизующихся систем
операциональная замкнутость
4.9

Механизмы самоорганизацииОрганизатор (Эшби)Синергизм, нелинейность связей, положительные и отрицательные связиУсловия самоорганизацииоткрытостьнеравновесностьСвойство самоорганизующихся системоперациональная замкнутость4.9

Слайд 98Социотехнический подход к управлению

Объект вне деятельности?

Научное знание – позиционное

Методологическое –

знание о деятельности

Наиболее развит в СМД подходе – являющийся альтернативным

к научному.

Всякое знание – две стороны

Социотехнический подход к управлениюОбъект вне деятельности?Научное знание – позиционноеМетодологическое – знание о деятельностиНаиболее развит в СМД подходе

Слайд 99. Деятельность
Деятельность – как объект изучения более 300 лет, если

не считать Аристотеля.

Понять деятельность – необходимость соотнесения и связи в

мысли таких разнородных предметов, как:
знания операции, вещи, смыслы, значения, цели, мотивы, сознания, знаки и т.д.

Деятельность стала объектом изучения философии, языковедения («речь-язык», как деятельность), психологии, социологии, техники, математики (исслед. операции, системотехника) и др.
. ДеятельностьДеятельность – как объект изучения более 300 лет, если не считать Аристотеля.Понять деятельность – необходимость соотнесения

Слайд 100Т.Котарбинский – Праксеология
В начале ХХ века в философии и социологии

оставалось ещё много неясного. В частности деятельность – это вещь

или нет? Процесс или нет?

Заострим внимание на вопросе: как относится «деятельность» к отдельному человеку?

«Деятельность» как поведение человека, человек – деятель!
Т.Котарбинский – ПраксеологияВ начале ХХ века в философии и социологии оставалось ещё много неясного. В частности деятельность

Слайд 101Но есть более глубокое понимание деятельности (Гегель, Маркс)

Деятельность –

не как атрибут отдельного человека, человечества, а как универсальная целостность,

значительно более широкая, чем «люди».

Не отдельные индивиды создают и производят деятельность, а наоборот деятельность сама «захватывает» их, заставляет вести себя определенным образом.

Каждый человек рождается, сталкивается с уже сложившейся и непрерывно осуществляющейся вокруг и рядом с ним деятельностью.
Но есть более глубокое понимание деятельности (Гегель, Маркс) Деятельность – не как атрибут отдельного человека, человечества, а

Слайд 102Деятельность – система с многочисленными и весьма разнообразными функциональными и

материальными компонентами и связями между ними (люди, машины, вещи, знаки,

языки, социальные организации и т.д.)

Каждый из компонентов образует множество связанных между собой структур (люди с людьми, знаки со знаками …) полиструктура – неоднородная.

В такой системе протекают самые различные процессы, в том числе базовые: производство, воспроизводство, функционирование, развитие, управление, творение, захоронение.
Деятельность – система с многочисленными и весьма разнообразными функциональными и материальными компонентами и связями между ними (люди,

Слайд 103Элементарный акт деятельности






рис 5.1

Элементарный акт деятельности рис 5.1

Слайд 104Кооперативные связи отдельных схем – актов деятельности










рис 5.2

Кооперативные связи отдельных схем – актов деятельностирис 5.2

Слайд 105В деятельностном подходе в отличие от научного вводится действительность которая:



включает и необходимым образом связывает все разнообразные представления, выработанные в

научных направлениях, философии, инженерии, в сфере управления;
удовлетворяет всем практическим установкам на организацию области, требующей комплексирования;
дает возможность конструктивно создавать и развертывать все необходимые для практики и теории модели рассматриваемых объектов.

Единственная действительность, удовлетворяющая этим требованиям – это действительность деятельности и мыследеятельности.
В деятельностном подходе в отличие от научного вводится действительность которая: включает и необходимым образом связывает все разнообразные

Слайд 106Единица мыследеятельности





Слой мышления – работа с идеальными образами, объектами.
Слой коммуникации

– слой понимания на основе коммуникации с другими позиционерами -

слой действия
Все слои связаны за счет рефлексии
Единица мыследеятельностиСлой мышления – работа с идеальными образами, объектами.Слой коммуникации – слой понимания на основе коммуникации с

Слайд 107Рефлексия
Форма теоретической деятельности общественно-развитого человека, направленная на осмысление всех

своих собственных действий и законов, деятельность самопознания.
Осмысление чего-либо при помощи

изучения и сравнения.
Рефлексию связывает с процессами
производства новых смыслов;
объективации смыслов в виде знаний, предметов и объектов деятельности;
специфического функционирования в практической деятельности
знаний,
предметов,
объектов.


Рефлексия Форма теоретической деятельности общественно-развитого человека, направленная на осмысление всех своих собственных действий и законов, деятельность самопознания.Осмысление

Слайд 108В мыследеятельностном подходе все эти действия сводятся к простым отношениям

и связям кооперации между отдельными актами деятельности, которые можно представить

в виде схемы «рефлексивного выхода»








В мыследеятельностном подходе все эти действия сводятся к простым отношениям и связям кооперации между отдельными актами деятельности,

Слайд 109Деятельность индивида в рефлексивной позиции как бы погашает первые, прежние

деятельности, выступающие в качестве материала анализа, а будущая деятельность –

в качестве проектируемого объекта.


Отношение рефлексивного поглощения – как вид кооперации между различными деятельностями – как развитие деятельности.
Деятельность индивида в рефлексивной позиции как бы погашает первые, прежние деятельности, выступающие в качестве материала анализа, а

Слайд 110Картина мира
В ходе развития человеческой цивилизации сменилось несколько картин мира:
мифологическая,
религиозная,
механистическая,
естественно-научная…
Каждая

картина выполняет ряд функций, в том числе функцию «предельной рамки

мышления, включая и ценностные установки, вопросы истинности».
«Земля – на черепахах», так же истинно в мифологической картине мира, как «Земля вокруг Солнца» в естественно-научной картине мира.

Следствие: современная естественно-научная картина мира не может давать «правильные ответы» на все возникающие вопросы.

Картина мираВ ходе развития человеческой цивилизации сменилось несколько картин мира:мифологическая,религиозная,механистическая,естественно-научная…Каждая картина выполняет ряд функций, в том числе

Слайд 111Допущения естественно-научной картины мира
познавательное отношение человека к миру,
разделение познающего субъекта

и изучаемого объекта,
принцип параллелизма структуры объекта и знания о нем.
Свойство

деятельности и мыследеятельности – изменять «естественное» течение событий, но тогда естественно-научные представления Д и МД?
Допущения естественно-научной картины мирапознавательное отношение человека к миру,разделение познающего субъекта и изучаемого объекта,принцип параллелизма структуры объекта и

Слайд 112Как строить картину мира, включающую МД?
Д-картина мира многомерна
Человек, строящий

её, несет эту МД на себе.

Возникает необходимость дополнить картину

картиной собственной Д, а также нас в позиции рефлектирующего, «держащего» содержания обеих проекций.

В итоге - рамка Д-картины мира готова. Она перед нами, одновременно на нас, или мы в ней.

Как строить картину мира, включающую МД?Д-картина мира многомерна Человек, строящий её, несет эту МД на себе. Возникает

Слайд 113Искусственное (И) и естественное (Е)?
В рамках ЕН картины мира:

Е -

природное
И - техническое, антрогенное

Но можно ли на основе ЕН-законов (Ома…) построить энергосистему?
Экологический кризис – Е или И?
Необходимо различать подходы и характеристики объекта

Характеристику своего подхода, деятельности на её предметы и объявляем, что предмет – это и есть «объект» вместе с пришпиленной к нему биркой, маркером И или Е.
При этом не различаются объекты, которые (искусственно) «посеяны» в природе и понятия, которые живут в культуре
Искусственное (И) и естественное (Е)? В рамках ЕН картины мира:

Слайд 114Но к чему пришпилена бирка Е или И, к объекту

или понятию?
Надо полагать - к понятию
История для диктатора И (И/Е),

для демократа И/(Е(И/Е))
Но к чему пришпилена бирка Е или И, к объекту или понятию?Надо полагать - к понятиюИстория для

Слайд 116Любой объект может быть включен в разные предметные структуры деятельности

и сообразно этому по разному представлен.


Разных миров много, включая и

ЕН (Е/Е)


Д-картина мира полиподходная
полиэкранная

Е/И – оестествление
И/Е – оискустествление (артификация)
Любой объект может быть включен в разные предметные структуры деятельности и сообразно этому по разному представлен.Разных миров

Слайд 117Социотехнический подход Управление
Управление возможно только в социотехнических (организационно-технических) системах (с человеческим

компонентом) – это деятлбность над деятельностью --Д/Д


Различают:

Руководство

М-Управление



Организацию
Социотехнический подход УправлениеУправление возможно только в социотехнических (организационно-технических) системах (с человеческим компонентом) – это деятлбность над деятельностью

Слайд 118Руководство
- деятельность, осуществляемая в рамках и посредством административных структур
В чистом

виде – подчинённые системы:

не имеют собственного независимого функционирования;
не

ставят перед собой самостоятельных целей и задач;
целиком и полностью принимают цели и задачи руководящих органов.

Руководимая система выступает как одно сложное средство в достижении целей, поставленных руководством.
При руководстве создаются и организуются административные структуры, как правило, пирамидальные и иерархические, позволяющие передавать цели и задачи от руководителя к руководимым.

Руководство – искусственно организованные процессы, как правило, направленные на поддержание функционирования

Руководство- деятельность, осуществляемая в рамках и посредством административных структурВ чистом виде – подчинённые системы: не имеют собственного

Слайд 119Y = R(x,u) Ц = Fx(x,y)
«ты должен»
Ц
Ц
Ц
Ц
Ц
X
Y

Y = R(x,u) Ц = Fx(x,y)«ты должен»ЦЦЦЦЦXY

Слайд 120М-Управление
- деятельность, осуществляемая, когда управляемые подсистемы осуществляют собственное функционирование (или

даже развитие) и управляющий орган не имеет с ними непосредственных

административных связей

Управляемые объекты всегда имеют собственное «естественное» функционирование, свои собственные «внутренние» цели и не могут отказаться от их достижения, не разрушив при этом самих себя.

М-Управление- деятельность, осуществляемая, когда управляемые подсистемы осуществляют собственное функционирование (или даже развитие) и управляющий орган не имеет

Слайд 121УП
ПС 1
ПС 2
ПС n
Ц
Ц2
Цn
Ц1

УППС 1ПС 2ПС nЦЦ2ЦnЦ1

Слайд 122Управляющая система должна достигать своих целей в отношении управляемой системы,

несмотря на независимость управляемой подсистемы и с учётом её.
М-Управление должно

учитывать, основываться на естественном изменении объекта, а воздействие на него не может быть простым преобразованием, простым проектированием с последующей реализацией проекта.

Оно призвано связать и согласовать искусственные преобразования со всеми протекающими в управляемом объекте естественными процессами.
Управляющая система должна достигать своих целей в отношении управляемой системы, несмотря на независимость управляемой подсистемы и с

Слайд 123Ц = F (x,y,ц1,ц2,…ц)
«я хочу, могу, буду»
ПС1
ПС2
ПСn
УП
Ц1
Ц2
Цn
Ц

Ц = F (x,y,ц1,ц2,…ц)«я хочу, могу, буду»ПС1ПС2ПСnУПЦ1Ц2ЦnЦ

Слайд 124Функции М-Управления
Прогнозирование (предусмотреть возможные естественные изменения управляемой системы, предсказать её

будущее состояние)

Проектирование идеалов (выработать и описать желаемое состояние)

Планирование (учесть все

существенные последствия воздействий У, устранив разрушающее влияние И и Е процессов друг на друга, объединить Е-превращения и И-преобразования в едином плане, учитывающем течение времени)

Организация

Проектирование с учетом стадии внедрения и эксплуатации

Научные исследования
Функции М-УправленияПрогнозирование (предусмотреть возможные естественные изменения управляемой системы, предсказать её будущее состояние)Проектирование идеалов (выработать и описать желаемое

Слайд 125Шаг М-Управления
Деятельность
(прогнозирование, проектирование, прожектировнаие, планирование, исследование, …)
Деятельность в момент времени

t2

D2
Деятельность в момент времени t1

D1
Естественное движение

Шаг М-УправленияДеятельность(прогнозирование, проектирование, прожектировнаие, планирование, исследование, …)Деятельность в момент времени t2D2Деятельность в момент времени t1D1Естественное движение

Слайд 126При М-Управлении управляющая подсистема не противопоставляется управляемой. Они находятся в

одной среде. Здесь управляющая подсистема является частью управляемой
Управляющая подсистема
Упра

вляемая

подсистема

При М-Управлении управляющая подсистема не противопоставляется управляемой. Они находятся в одной среде. Здесь управляющая подсистема является частью

Слайд 127 Не на способы задания отношений между «Управляющей» и «Управляемой»

подсистемами,

Не на способы трактовки самого «управляющего воздействия»,

Не на

то, что «управление» сводится к управляющим воздействиям


При М-Управлении ударение делается

А на характер знаний, которые вырабатываются управляющей подсистемой для целей и задач управления

Не на способы задания отношений между «Управляющей» и «Управляемой» подсистемами, Не на способы трактовки самого «управляющего

Слайд 128«Управлением» воздействия управляющей подсистемы становятся только тогда, когда они находятся

в связи со строго определенными и весьма специфическими знаниями об

управляемой подсистеме:

её идеальных состояниях,
проектах будущего
её возможных изменений и траекториях самодвижения.

Специфика М-Управления заложена в

специфике и конфигурации знаний об управляющей и управляемой подсистемах,

особой зависимости, устанавливающейся между знаниями и воздействиями

«Управлением» воздействия управляющей подсистемы становятся только тогда, когда они находятся в связи со строго определенными и весьма

Слайд 129С позиции знаний управляющая подсистема
выступает в качестве более широкой

и объемлющей подсистемой по сравнению к управляемой,

она «охватывает» всю

управляемую подсистему, её нынешнее состояние, её прошлые состояния, процесс её изменения, возможное её будущее состояние.

Управляющая подсистема – более широкая, охватывает управляемую, отображая её в знании.

Основное средство М-Управления – воздействие знанием.
В этом знаниевом плане У-подсистема является объемлющей, поглощающей все остальные и себя включительно.

С позиции знаний управляющая подсистема выступает в качестве более широкой и объемлющей подсистемой по сравнению к управляемой,

Слайд 130Утверждение, что
управление есть деятельность над деятельностью
требует отказаться от

того, чтобы сводить управление к действиям, решениям и поступкам того

или иного человека, облеченного властью, как независимого «деятеля», ибо он сам является элементом системы деятельности и

подчиняется законам этой системы
Утверждение, что управление есть деятельность над деятельностью требует отказаться от того, чтобы сводить управление к действиям, решениям

Слайд 131Организация
Является необходимой составляющей как руководства, так и М-Управления и призвана

оформлять, переводить, соорганизовывать искусственные процессы (принятия решений) в естественные процессы

объекта управления, это «посадка на материал» выработанных решений по процессам, структурам объекта
ОрганизацияЯвляется необходимой составляющей как руководства, так и М-Управления и призвана оформлять, переводить, соорганизовывать искусственные процессы (принятия решений)

Слайд 132Организация включает:

концентрацию необходимых элементов,
установление отношений,
формирование механизмов взаимодействия,

установление связей.

А затем, изменение:

состава элементов
отношений
механизмов взаимодействия
связей

и т.д.

Организация включает: концентрацию необходимых элементов, установление отношений, формирование механизмов взаимодействия, установление связей.А затем, изменение: состава элементов отношений

Слайд 133Механизмы управления.
Механизм – система «преобразующая» «вход» в «выход» на основе

известных законов, правил.
Командный: на входе – приказ, на выходе –

его исполнение на основе заданного алгоритма.
Задачный: на входе – задача, на выходе её решение на основе знания способа выбора средств из известного их набора и умения их использования для решения поставленной задачи.
Проблематизированный: на входе – проблема, на выходе её решение на основе знаний об идентификации целей, знания и умения их изменения, знания о способах добывании недостающих средств.
Механизмы управления.	Механизм – система «преобразующая» «вход» в «выход» на основе известных законов, правил.Командный: на входе – приказ,

Слайд 134Управление самоорганизующейся системой (управление развитием)
Самоорганизующаяся система
– открытая,
-- неравновесная,
--операционально-замкнутая
--с

невозрастающей энтропией (ds/dt >= 0) система (Е или Е/И –

система).
Управление самоорганизующейся системой (управление развитием)	Самоорганизующаяся система – открытая,-- неравновесная, --операционально-замкнутая --с невозрастающей энтропией (ds/dt >= 0) система

Слайд 135


В самоорганизующейся системе протекают три процесса:
Хаос
Упорядочивание


Стабилизация.
В результате который она

изменяется от одного аттрактного состояния к другому – развивается

В самоорганизующейся системе протекают три процесса:ХаосУпорядочивание           Стабилизация.В

Слайд 136В чем суть такого управления?
В определении грядущих аттрактных состояний и

выбор одного из них, желаемого.
В выборе траектории движения к нему.

Ускорение или замедление движения (изменение системы).
В выборе средств достижения всего предыдущего

В чем суть такого управления?В определении грядущих аттрактных состояний и выбор одного из них, желаемого.В выборе траектории

Слайд 137


Развитие осуществляется, исходя из внутренних интересов субъектов системы → стратегический

менеджмент.
Обычно в качестве критерия используется эффективность Эф в виде

максимума, например:
прибыли,
ЧДД
за время Т
Развитие осуществляется, исходя из внутренних интересов субъектов системы → стратегический менеджмент. Обычно в качестве критерия используется эффективность

Слайд 138

Если состояние системы описано показателями Xi(t), то критерий имеет вид
(1)
Кроме

того имеются различные ограничения (технологические, ресурсные и др.)
(2)
Недостаточность модели(1)÷(2)
Дополнительно необходимо

условие развития

Если состояние системы описано показателями Xi(t), то критерий имеет вид(1)Кроме того имеются различные ограничения (технологические, ресурсные и

Слайд 139


Почему возникает потребность в управлении развитием?
Развитие рассматриваемой системы не соответствует

интересам окружающих эту систему субъектов, общества.

Почему возникает потребность в управлении развитием? Развитие рассматриваемой системы не соответствует интересам окружающих эту систему субъектов, общества.

Слайд 140Каков критерий это управления???
Можно предположить – устойчивость развития!
Устойчивость развития

можно понимать как синергизм в скорости изменения потенциала развития и

скорости реального развития системы
Различие этих скоростей – источник кризисов

Каков критерий это управления???Можно предположить – устойчивость развития! Устойчивость развития можно понимать как синергизм в скорости изменения

Слайд 141Структуры систем с управлением
Основа структур – характер отношений в системе

отношения формируются на чувствах, основанных на удовлетворенности или неудовлетворенности.
Основа

управленческих структур – отношения подчиненности – (степень подчиненности)
Источники подчиненности – сила, страх, вера, любовь, интеллект (знания)
Структуры систем с управлениемОснова структур – характер отношений в системе отношения формируются на чувствах, основанных на удовлетворенности

Слайд 142Структуры систем с управлением
Централизованные системы
с управлением
М-управление
рефлексивные
Командно-
административные
Децентрализованные
системы с управлением
Компромиссные
(политика)
“резонансные”
(синфазные)
Степень подчиненности

Структуры систем с управлениемЦентрализованные системы с управлениемМ-управлениерефлексивныеКомандно-административныеДецентрализованныесистемы с управлениемКомпромиссные(политика)“резонансные”(синфазные)Степень подчиненности

Обратная связь

Если не удалось найти и скачать доклад-презентацию, Вы можете заказать его на нашем сайте. Мы постараемся найти нужный Вам материал и отправим по электронной почте. Не стесняйтесь обращаться к нам, если у вас возникли вопросы или пожелания:

Email: Нажмите что бы посмотреть 

Что такое TheSlide.ru?

Это сайт презентации, докладов, проектов в PowerPoint. Здесь удобно  хранить и делиться своими презентациями с другими пользователями.


Для правообладателей

Яндекс.Метрика