Разделы презентаций


К расчету подшипников скольжения

Подшипник скольжения

Слайды и текст этой презентации

Слайд 1Диаграмма Герси-Штрибека
Трение в подшипниках скольжения
μ – динамическая вязкость
- средняя удельная

нагрузка на подшипник

Диаграмма Герси-ШтрибекаТрение в подшипниках скольженияμ – динамическая вязкость- средняя удельная нагрузка на подшипник

Слайд 3Подшипник скольжения

Подшипник скольжения

Слайд 4
Виды нагружения

Виды нагружения

Слайд 5Давление в масляном слое вдоль оси подшипника

Давление в масляном слое вдоль оси подшипника

Слайд 8Схема контакта вала и вкладыша

Схема контакта вала и вкладыша

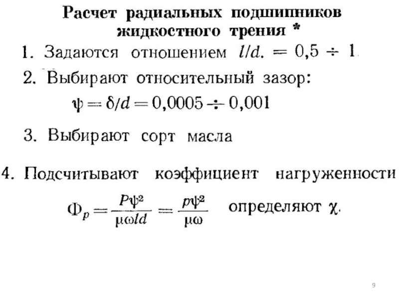
Слайд 10Графики
нагруженности
подшипника
6. Определяют коэффициент запаса надежности
5. Определяют критическое значение толщины масляного

слоя

Графикинагруженностиподшипника6. Определяют коэффициент запаса надежности5. Определяют критическое значение толщины масляного слоя

Слайд 11Вязкостьмасла
1,2,3,4 - И-45, 30, 20, 12
5- Т-22

Вязкостьмасла1,2,3,4 - И-45, 30, 20, 125- Т-22

Обратная связь

Если не удалось найти и скачать доклад-презентацию, Вы можете заказать его на нашем сайте. Мы постараемся найти нужный Вам материал и отправим по электронной почте. Не стесняйтесь обращаться к нам, если у вас возникли вопросы или пожелания:

Email: Нажмите что бы посмотреть 

Что такое TheSlide.ru?

Это сайт презентации, докладов, проектов в PowerPoint. Здесь удобно  хранить и делиться своими презентациями с другими пользователями.


Для правообладателей

Яндекс.Метрика