Разделы презентаций


Кафедра ОХТ

Содержание

Литература 1. Кутепов А.М., Бондарева Т.И., Беренгартен М.Г. Общая химическая технология: Учебник для вузов. – М.: ИКЦ «Академкнига», 2003, 528 с. 2. Кутепов А.М. и др. Общая химическая технология, Учеб.

Слайды и текст этой презентации

Слайд 1Кафедра ОХТ
Дисциплина
ХИМИЧЕСКАЯ ТЕХНОЛОГИЯ
(для бакалавров по направлению подготовки 020100 «Химия»)

Кафедра ОХТДисциплинаХИМИЧЕСКАЯ  ТЕХНОЛОГИЯ(для бакалавров по направлению подготовки 020100 «Химия»)

Слайд 2Литература
1. Кутепов А.М., Бондарева Т.И., Беренгартен М.Г. Общая

химическая технология: Учебник для вузов. – М.: ИКЦ «Академкнига», 2003,

528 с.

2. Кутепов А.М. и др. Общая химическая технология, Учеб. для технич. вузов, М.: Высшая шк. 1990, - 520с. …

3. Бесков В.С. Общая химическая технология : Учебник для вузов. – М.: ИКЦ «Академкнига», 2005.- 452 с.,

4. Кунин Б.Т. и др. Расчет материальных балансов сложных химико-технологических систем: сборник задач/ Б.Т.Кунин., Г.И .Репкин, В.А. Исаева., Т.Р.Усачева; Иван. гос. хим.-технол. ун-т. Иваново, 2010.-96 с. шифр 66/Р248

5. Кунин Б.Т. и др. Сборник лабораторных работ по общей химической технологии:/ Б.Т.Кунин., Г.И .Репкин, В.А. Исаева., Т.Р.Усачева, С.В.Михеев; под ред. В.А.Шарнина.-2-изд., перераб. - Иван. гос. хим.-технол. ун-т. Иваново, 2010. 183 с. шифр 66/С232

6. Михеев С.В. и др. Расчеты материальных балансов: Сборник задач по курсу «Общая химическая технология»./ С.В.Михеев, Б.Т.Кунин, Г.И.Репкин, В.А.Исаева, В.А.Шарнин; Иван. гос. хим.-технол. ун-т. Иваново, 2004.52 с. шифр 920

7. Кунин Б.Т. и др. Расчет химических реакторов: сборник задач/ Б.Т.Кунин., Г.И .Репкин, В.А. Исаева.,С.В.Михеев; Иван. гос. хим.-технол. ун-т. Иваново, 2010.-79 с.
шифр 66/Р248
4. Дытнерский Ю.И. Процессы и аппараты химической технологии: В 2кн. М.: Химия, 1995.
5. Касаткин Процессы и аппараты



Литература 1.  Кутепов А.М., Бондарева Т.И., Беренгартен М.Г. Общая химическая технология: Учебник для вузов. – М.:

Слайд 3 Химическая технология –
наука о наиболее экономичных и

экологически обоснованных методах химической переработки сырых природных материалов в предметы

потребления и средства производства.
Химическая технология – наука о наиболее экономичных и экологически обоснованных методах химической переработки сырых природных

Слайд 4 Как наука химическая технология

имеет:
предмет изучения – химическое производство;
цель изучения – создание

целесообразного способа производства необходимых человеку продуктов;
метод исследования - экспериментальный, моделирование и системный анализ.
Объектом изучения и результатом исследований в химической технологии является химическое производство.

Химическое производство
– совокупность процессов и операций, осуществляемых в машинах и аппаратах, предназначенных для переработки сырья путем химических превращений в необходимые продукты.

Химико-технологический процесс
– последовательность химических и физико-химических процессов целенаправленной переработки исходных веществ в продукты.

Как наука химическая технология имеет: предмет изучения – химическое производство; цель

Слайд 5В зависимости от основного назначения различают:
Механические и гидромеханические процессы
Теплообменные процессы
Массообменные

процессы
Химические процессы
Энергетические процессы
Информационно-управляющие процессы

В зависимости от основного назначения различают: Механические и гидромеханические процессыТеплообменные процессыМассообменные процессыХимические процессыЭнергетические процессыИнформационно-управляющие процессы

Слайд 6
Подготовка
сырья

Переработка сырья в продукт
Выделение продукта
Утилизация, уничтожение, регенерация отходов

Водоподготовка

Энергетика

Управление
Побочный продукт
Целевой продукт
Отходы
Структура,

состав и компоненты
химического производства.





Сырье





ПодготовкасырьяПереработка сырья в продуктВыделение продуктаУтилизация, уничтожение, регенерация отходовВодоподготовкаЭнергетикаУправлениеПобочный продуктЦелевой продуктОтходыСтруктура, состав и компоненты химического производства.

Слайд 7Компоненты химического производства:
сырьё – вещества, используемые для промышленной переработки

в продукт. Для этого используются природные материалы, полупродукты, вторичное сырье;

целевой продукт – основной продукт ради которого организованно производство;
побочный продукт – вещества, полученные одновременно с целевым продуктом или в результате переработки отходов, имеющие применение в народном хозяйстве;
полупродукт – вещества и материалы, являющиеся продуктом в одном производстве и исходным сырьем в другом.
отходы производства – вещества, полученные в результате переработки сырья, не находящие применения в народном хозяйстве.
Компоненты химического производства: сырьё – вещества, используемые для промышленной переработки в продукт. Для этого используются природные материалы,

Слайд 8Иерархическая структура химического производства
Вторая ступень иерархии – это аппараты. Аппарат

- это устройство для проведения процесса.
Третья - это агрегаты и

комплексы, в которых осуществляются как отдельные типовые процессы, так и совокупность их, представляемая отдельными участками производства. Агрегат включает в себя несколько аппаратов.
Четвертая ступень иерархии представляет химико- технологический процесс, чаще всего это цеха, а также автоматические системы управления технологическим процессом (АСУТП).
Пятая ступень иерархии включает химические производства, состоящие из нескольких взаимосвязанных цехов, представляющих, как правило, целое производство и автоматизированную систему его управления (АСУП).
Шестая ступень – химическое предприятие в целом или несколько родственных предприятий, объединенных в комбинат (производственное объединение).

Первую, низшую ступень иерархической структуры ХТС составляют типовые процессы: гидродинамические, массообменные, тепловые, механические, химические, а также локальные системы управления ими (САР).

Иерархическая структура химического производстваВторая ступень иерархии – это аппараты. Аппарат - это устройство для проведения процесса.Третья -

Слайд 9Критерии оценки эффективности химико-технологического производства
- экономические критерии;

- технологические критерии;

-

эксплуатационные критерии;

- социальные критерии.


Критерии оценки эффективности химико-технологического производства- экономические критерии;- технологические критерии; - эксплуатационные критерии;- социальные критерии.

Слайд 10Технологические критерии эффективности химического производства
Рассмотрим модельную химическую реакцию типа


aA + bB = rR + sS.
a,b,r,s – стехиометрические коэффициенты;

А – реагент, находящийся в недостатке или в
стехиометрическом соотношении с реагентом В;
В - реагент, находящийся в избытке или в
стехиометрическом соотношении с реагентом А;
- начальное количество реагента А, выраженное в молях
(кмолях);
- конечное количество реагента А, выраженное в молях
(кмолях);
- начальное количество реагента А, выраженное в г, кг, т;

- конечное количество реагента А, выраженное в г, кг, т;

Технологические критерии эффективности химического производстваРассмотрим модельную химическую реакцию типа

Слайд 11Степень превращения реагента А (А) - доля переработанного реагента А

от его исходного количества.

( 1 )


где - начальное количество реагента А, выраженное
в молях (кмолях);
- конечное количество реагента А, выраженное
в молях (кмолях);
- количество молей (кмолей)
прореагировавшего реагента А;
- начальное количество реагента А,
выраженное в г, кг, т;
- конечное количество реагента А,
выраженное в г, кг, т;
- количество прореагировавшего реагента
А, выраженное в г, кг, т.
Обычно под реагентом А подразумевается реагент, взятый в стехиометрическом соотношении с реагентом В или в недостатке.
Степень превращения реагента А (А) - доля переработанного реагента А от его исходного количества.

Слайд 12Тогда для простой необратимой реакции типа

аA + bB

 rR + sS
текущее или конечное количество реагента А рассчитывается как
или .
Используя стехиометрические закономерности, можно легко найти количество остальных прореагировавших реагентов и полученных продуктов реакции. Так, прореагировавшее количество реагента В равно или , а полученное количество продуктов реакции R и S, соответственно, или и или

Текущее или конечное количество реагента В рассчитывается как
или .
Тогда для простой необратимой реакции типа

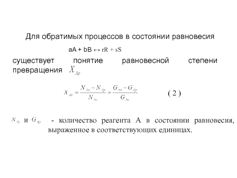
Слайд 13Для обратимых процессов в состоянии равновесия


аA + bB  rR + sS



существует понятие равновесной степени превращения

и

- количество реагента А в состоянии равновесия, выраженное в соответствующих единицах.

( 2 )

Для обратимых процессов в состоянии равновесия       аA + bB  rR

Слайд 14Выход продукта R (R) – отношение количества практически полученного продукта

(NR, GR) к максимально возможному его количеству, которое

может быть получено при данных условиях осуществления химической реакции (NRmax , GRmax).

Для простой необратимой реакции типа аA + bB  rR + sS

или

Для простой необратимой реакции выход продукта численно равен степени превращения реагента, взятого в недостатке.

( 4 )

(3)

Выход продукта R (R) – отношение количества практически полученного продукта (NR, GR)   к максимально возможному

Слайд 15Для обратимых реакций типа

аA + bB 

rR + sS

или

Для обратимых реакций типа             аA

Слайд 16Селективность или избирательность превращения реагента А
Это понятие относится к

сложно-параллельным реакциям, когда реагирующие вещества расходуются одновременно на несколько реакций.
Различают

интегральную (полную) - j
и дифференциальную (мгновенную) - ’j селективности.
Интегральная селективность показывает долю прореагировавшего реагента А, израсходованную на одну из нескольких одновременно идущих реакций.
Иногда вместо понятия интегральная селективность употребляют термин выход от переработанного сырья.

Селективность или избирательность превращения реагента А Это понятие относится к сложно-параллельным реакциям, когда реагирующие вещества расходуются одновременно

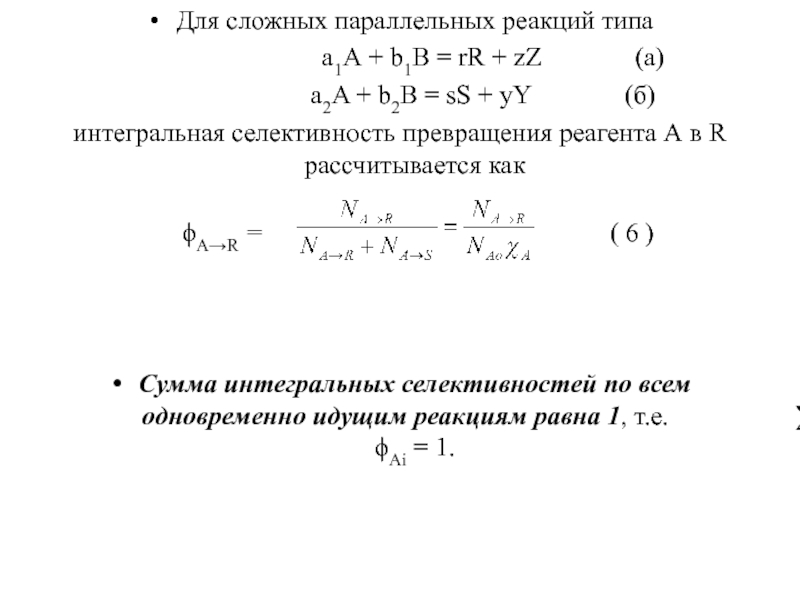
Слайд 17АR =
( 6 )
Для сложных параллельных реакций типа

a1А + b1B = rR + zZ (а)
a2A + b2B = sS + yY (б)
интегральная селективность превращения реагента А в R рассчитывается как





Сумма интегральных селективностей по всем одновременно идущим реакциям равна 1, т.е.  Аi = 1.


АR =( 6 )Для сложных параллельных реакций типа

Слайд 18Для сложных параллельных необратимых реакций
R = А ·  АR

,

( 7 )

Для сложных параллельных обратимых реакций

R = АR· А /Ар . ( 8 )

Для сложных параллельных необратимых реакцийR = А ·  АR  ,

Слайд 19Дифференциальная селективность
это отношение скорости превращения реагента А по

одной из нескольких одновременно идущих реакций, например реакции (а )

r(a), к суммарной скорости переработки реагента А (WА) по всем реакциям.
’ А→R= r(a)/ WА ( 9 )

Расходные коэффициенты (Р.К.)
– характеризуют затраты сырья ( с учётом примесей) или энергии (энергоносителя), необходимые для получения единицы продукта. Размерность расходных коэффициентов зависит от вида сырья и вида продукта, например: кг/кг; м3/кг; кг/м3; кДж/кг и т.д.

Дифференциальная селективность это отношение скорости превращения реагента А по одной из нескольких одновременно идущих реакций, например реакции

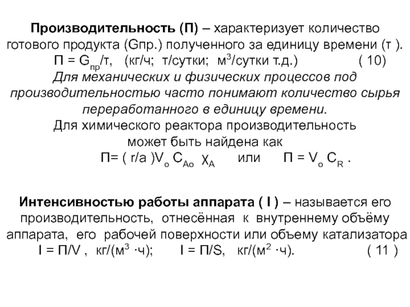
Слайд 20Производительность (П) – характеризует количество готового продукта (Gпр.) полученного за

единицу времени ( ).
П = Gпр/,

(кг/ч; т/сутки; м3/сутки т.д.) ( 10)
Для механических и физических процессов под производительностью часто понимают количество сырья переработанного в единицу времени.
Для химического реактора производительность
может быть найдена как
П= ( r/a )Vо CАо А или П = Vо CR .

Интенсивностью работы аппарата ( I ) – называется его производительность, отнесённая к внутреннему объёму аппарата, его рабочей поверхности или объему катализатора
I = П/V , кг/(м3 ·ч); I = П/S, кг/(м2 ·ч). ( 11 )

Производительность (П) – характеризует количество готового продукта (Gпр.) полученного за единицу времени ( ).

Слайд 21Некоторые экономические показатели
Приведённые затраты – это

затраты на сырьё, энергию и производство конкретного продукта, состоящие из

полных текущих расходов на его производство и части капитальных затрат.
Себестоимость продукта – суммарные затраты на получение единицы продукта. Себестоимость складывается из затрат на сырье и энергию, вспомогательные материалы, единовременные и капитальные затраты, распределяемые равномерно на срок эксплуатации оборудования, затраты на оплату труда работников.
Цена продукта включает в себя приведённые затраты, оплату труда и дополнительные (непроизводственные) цеховые и общезаводские расходы, т.е. полные затраты предприятия на производство продукта.
Разность между ценой продукта (после его продажи) и себестоимостью есть прибыль – важнейший показатель эффективности производства.
Отношение прибыли к себестоимости это рентабельность производства.
Производительность труда – количество продукции, произведенной в единицу времени (обычно за год) в пересчете на одного работающего.

Некоторые экономические показатели    Приведённые затраты – это затраты на сырьё, энергию и производство конкретного

Слайд 22Эксплуатационные показатели
надежность аппаратов и производства в целом. –
Надежность характеризуют

средним временем безаварийной работы либо числом аварийных остановов оборудования и

производства в целом за определенный отрезок времени.

безопасность функционирования – это вероятность нарушений, приводящих к нанесению вреда или ущерба обслуживающему персоналу, оборудованию, а также окружающей среде, населению.

чувствительность к нарушениям режима и изменению условий эксплуатации - определяется отношением изменения показателей процесса к этим отклонениям.

управляемость и регулируемость - характеризует возможность поддерживать показатели процесса в доступных пределах.
Эксплуатационные показателинадежность аппаратов и производства в целом. – Надежность характеризуют средним временем безаварийной работы либо числом аварийных

Слайд 23Социальные показатели

безвредность обслуживания – определяется из сопоставления санитарно-гигиенических условий

для обслуживающего персонала с соответствующими нормами по загазованности помещений, запыленности,

освещенности, уровню шума, температуре и т. д.

степень автоматизации и механизации –характеризует долю ручного и тяжелого труда в эксплуатации производства.

экологическая безопасность – это степень воздействия производства на окружающую среду и экологическую
обстановку в регионе.
Социальные показатели безвредность обслуживания – определяется из сопоставления санитарно-гигиенических условий для обслуживающего персонала с соответствующими нормами по

Обратная связь

Если не удалось найти и скачать доклад-презентацию, Вы можете заказать его на нашем сайте. Мы постараемся найти нужный Вам материал и отправим по электронной почте. Не стесняйтесь обращаться к нам, если у вас возникли вопросы или пожелания:

Email: Нажмите что бы посмотреть 

Что такое TheSlide.ru?

Это сайт презентации, докладов, проектов в PowerPoint. Здесь удобно  хранить и делиться своими презентациями с другими пользователями.


Для правообладателей

Яндекс.Метрика