Разделы презентаций


КОМПЛЕКСНА ЧАСТОТНА ФУНКЦІЯ ТА ЧАСТОТНІ ХАРАКТЕРИСТИКИ

Содержание

Комплексна частотна функція (КЧФ) F(jω) є відношенням комплексних миттєвих значень гармонічних реакції та дії:

Слайды и текст этой презентации

Слайд 1КОМПЛЕКСНА ЧАСТОТНА ФУНКЦІЯ ТА ЧАСТОТНІ ХАРАКТЕРИСТИКИ
Комплексна частотна функція та її

властивості.
Види частотних характеристик.
Частотні характеристики неспотворювальних кіл.

КОМПЛЕКСНА ЧАСТОТНА ФУНКЦІЯ ТА ЧАСТОТНІ ХАРАКТЕРИСТИКИ     Комплексна частотна функція та її властивості. Види

Слайд 2Комплексна частотна функція (КЧФ) F(jω) є відношенням комплексних миттєвих значень

гармонічних реакції та дії:







Комплексна частотна функція та її властивості

Комплексна частотна функція (КЧФ) F(jω) є відношенням комплексних миттєвих значень гармонічних реакції та дії:

Слайд 3Для інваріантних у часі (стаціонарних) ЛДК КЧФ можна визначати через

комплексні амплітуди чи комплексні діючі значення:

Для інваріантних у часі (стаціонарних) ЛДК КЧФ можна визначати через комплексні амплітуди чи комплексні діючі значення:

Слайд 4Приклад. Для заданого електричного кола визначити КЧФ, які відповідають: а)

коефіцієнту передачі напруги; б) коефіцієнту передачі струму; в) вхідній провідності.

Приклад. Для заданого електричного кола визначити КЧФ, які відповідають: а) коефіцієнту передачі напруги; б) коефіцієнту передачі струму;

Слайд 6Взаємозв’язок часових характеристик та комплексної частотної функції




Властивості ЛДК чи системи

можна оцінювати або у часовій області, грунтуючись на імпульсній і

перехідній характеристиках, або у частотній, використовуючи КЧФ.





Взаємозв’язок часових характеристик та комплексної частотної функціїВластивості ЛДК чи системи можна оцінювати або у часовій області, грунтуючись

Слайд 7Взаємозв’язок комплексної частотної функції з диференціальним рівнянням «вхід-вихід» та операторною

функцією




Взаємозв’язок комплексної частотної функції з диференціальним рівнянням «вхід-вихід» та операторною функцією

Слайд 10Властивості комплексної частотної функції
Значення КЧФ для протилежних за знаком значень

частоти є комплексно-спряженими.


Модуль і аргумент КЧФ фізично реалізовних ЛДК і

систем не є довільними дійсними функціями частоти, а взаємопов'язані співвідношенням

Властивості комплексної частотної функціїЗначення КЧФ для протилежних за знаком значень частоти є комплексно-спряженими.Модуль і аргумент КЧФ фізично

Слайд 11Види частотних характеристик
Амплітудно-частотна характеристика
Фазо-частотна характеристика
Дійсна та уявна частотні характеристики
Амплітудно-фазова характеристика
Характеристика

групового часу затримки
Логарифмічні частотні характеристики


Види частотних характеристикАмплітудно-частотна характеристикаФазо-частотна характеристикаДійсна та уявна частотні характеристикиАмплітудно-фазова характеристикаХарактеристика групового часу затримкиЛогарифмічні частотні характеристики

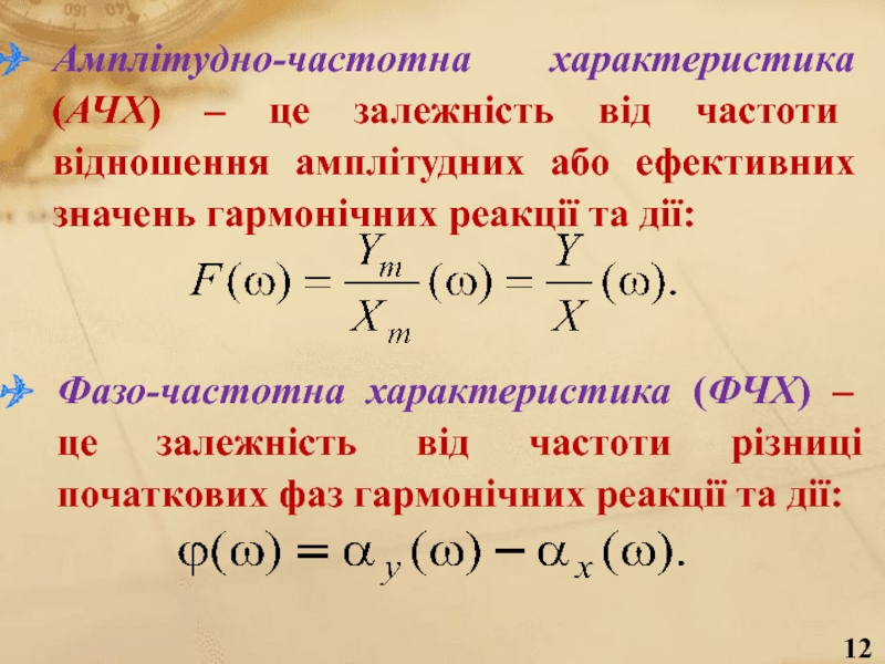
Слайд 12Амплітудно-частотна характеристика (АЧХ) – це залежність від частоти відношення амплітудних

або ефективних значень гармонічних реакції та дії:
Фазо-частотна характеристика (ФЧХ) –

це залежність від частоти різниці початкових фаз гармонічних реакції та дії:
Амплітудно-частотна характеристика (АЧХ) – це залежність від частоти відношення амплітудних або ефективних значень гармонічних реакції та дії:Фазо-частотна

Слайд 13Дійсна та уявна частотні характеристики пов'язані з алгебраїчною формою зображення

КЧФ та визначаються залежністю від частоти відповідно дійсної та уявної

складових КЧФ :

Дійсна частотна характеристика задовольняє умову парної симетрії і мало відрізняється від АЧХ у разі близких до нуля значень фазових кутів, а уявна, – якщо значення ФЧХ приблизно дорівнюють 90˚. Уявна характеристика є непарною функцією частоти.

Дійсна та уявна частотні характеристики пов'язані з алгебраїчною формою зображення КЧФ та визначаються залежністю від частоти відповідно

Слайд 14Амплітудно-фазова характеристика (частотний годограф) визначається КЧФ.
На комплексній площині частотний годограф

є кривою лінією, яку описує радіус- вектор довжиною, що визначається

АЧХ, та кутом нахилу до дійсної осі залежно від значень ФЧХ при зміні частоти від нуля до нескінченності.


Характеристика групового часу затримки або характеристика затримки визначається похідною по частоті від ФЧХ із від'ємним:


Амплітудно-фазова характеристика (частотний годограф) визначається КЧФ.На комплексній площині частотний годограф є кривою лінією, яку описує радіус- вектор

Слайд 15Логарифмічні частотні характеристики

Амплітудна логарифмічна частотна характеристика (АЛЧХ), що виражається у

неперах:


Логарифмічні частотні характеристикиАмплітудна логарифмічна частотна характеристика (АЛЧХ), що виражається у неперах:

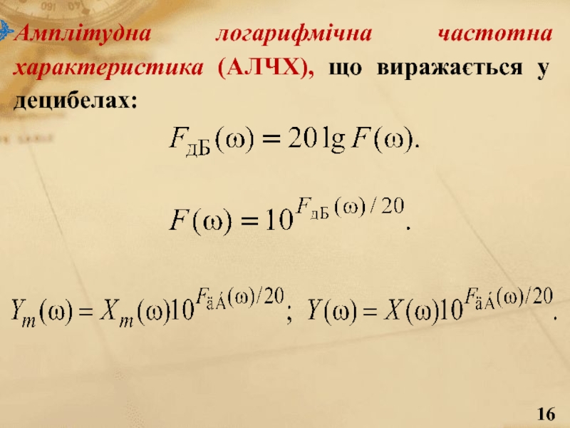
Слайд 16Амплітудна логарифмічна частотна характеристика (АЛЧХ), що виражається у децибелах:


Амплітудна логарифмічна частотна характеристика (АЛЧХ), що виражається у децибелах:

Слайд 17Характеристика загасання, в децибелах визначається ЛАЧХ в децибелах із від’ємним

заком:


Характеристика загасання, в неперах визначається натуральним логарифмом від величини,

оберненої до АЧХ:


Характеристика загасання, в децибелах визначається ЛАЧХ в децибелах із від’ємним заком: Характеристика загасання, в неперах визначається натуральним

Слайд 18Для відображення дуже великих частотних діапазонів при побудові ЛЧХ відносні

значення частоти оцінюють: октавами або декадами.

Октава – це частотний діапазон,

обмежений частотами, значення яких відрізняються вдвічі.

Декада – це частотний інтервал із крайніми частотами, значення яких відрізняються вдесятеро.

Для відображення дуже великих частотних діапазонів при побудові ЛЧХ відносні значення частоти оцінюють: октавами або декадами.Октава –

Слайд 19Фазова логарифмічна частотна характеристика (ФЛЧХ). Аналітичні вирази для ФЛЧХ та

ФЧХ однакові. Проте при графічному зображенні ФЛЧХ по осі частот

(вісь абсцис) беруть логарифмічні одиниці (декади чи октави), а по осі ординат – звичайні (градуси або радіани).
Асимптотичні логарифмічні частотні характеристики з належною точністю є графічною апроксимацією логарифмічних частотних характеристик.
Фазова логарифмічна частотна характеристика (ФЛЧХ). Аналітичні вирази для ФЛЧХ та ФЧХ однакові. Проте при графічному зображенні ФЛЧХ

Слайд 20Коло чи система під час передавання не спотворює вхідний сигнал,

якщо реакція збігається з ним за формою. Допускається також затримка

вхідного сигналу на певний час tз > 0, який називають часом затримки.
Вхідний та вихідний сигнали ідентичні за формою тільки за прямо пропорційної зміни їхніх миттєвих значень.

Частотні характеристки неспотворювальних кіл

Коло чи система під час передавання не спотворює вхідний сигнал, якщо реакція збігається з ним за формою.

Слайд 21Умова передавання

сигналів без

спотворень у часовій області:

Форма довільного
вхідного сигналу під час передавання зберігається тоді, коли і форма всіх його спектральних складових не змінюється. Проте, кожна з складових може зміщуватися відносно моменту прикладання вхідного сигналу на одну і ту ж саму величину .

Умова передавання

Слайд 22Так, якщо елементом вхідного сигналу є гармонічне коливання

то реакція неспотворювального

кола є його зміщеною в часі копією


Амплітуда реакції змінилась прямо

пропорційно амплітуді, а початкова фаза – частоті спектральної складової вхідного сигналу.

Так, якщо елементом вхідного сигналу є гармонічне коливаннято реакція неспотворювального кола є його зміщеною в часі копієюАмплітуда

Слайд 23Нелінійні спотворення – це зміни форми сигналу, зумовлені появою у

його спектрі нових спектральних складових.
Лінійні спотворення – це зміни форми

сигналу, спричинені нерегламентованими змінами параметрів його спектральних складових при збереженні їхньої кількості.
У частотній області коло не спотворює вхідний сигнал, якщо кількість спектральних складових і значення їхніх частот у вихідному та вхідному сигналах збігаються, а інші параметри складових або не змінюються, або ці зміни задовольняють чітко визначеним умовам.





Нелінійні спотворення – це зміни форми сигналу, зумовлені появою у його спектрі нових спектральних складових.Лінійні спотворення –

Слайд 24Частотні
характеристики неспотворювальних кіл





Частотні характеристики неспотворювальних кіл

Слайд 25АЧХ неспотворювального кола





Комплексна частотна функція неспотворювального кола





ФЧХ неспотворювального

кола





АЧХ неспотворювального кола Комплексна частотна функція неспотворювального кола ФЧХ неспотворювального кола

Слайд 26АЧХ та ФЧХ кіл для передавання сигналів без спотворень

АЧХ та ФЧХ кіл для передавання сигналів без спотворень

Слайд 27АЧХ і ФЧХ неспотворювальних кіл називають ідеальними частотними характеристиками.
Ідеальність

АЧХ та ФЧХ означає, що при проходженні крізь ЛДК чи

систему з такими частотними характеристиками амплітуди всіх гармонічних складових вхідного сигналу змінюються однаково у F0 разів. Однаковими є також фазові зсуви між відповідними гармонічними складовими у вхідному і вихідному сигналах.
АЧХ і ФЧХ неспотворювальних кіл називають ідеальними частотними характеристиками. Ідеальність АЧХ та ФЧХ означає, що при проходженні

Слайд 28Якщо АЧХ відрізняється від ідеальної, то лінійні спотворення сигналу, зумовлені

цим, називають амплітудними.
Відхилення ФЧХ від ідеальної спричинює фазові спотворення.


Спотворення, причиною яких є відхиленням від ідеальних як АЧХ, так і ФЧХ, називають амплітудно-фазовими.
Якщо АЧХ відрізняється від ідеальної, то лінійні спотворення сигналу, зумовлені цим, називають амплітудними. Відхилення ФЧХ від ідеальної

Слайд 29Д Я К У Ю З А У В

А Г У !

Д Я К У Ю   З А  У В А Г У !

Обратная связь

Если не удалось найти и скачать доклад-презентацию, Вы можете заказать его на нашем сайте. Мы постараемся найти нужный Вам материал и отправим по электронной почте. Не стесняйтесь обращаться к нам, если у вас возникли вопросы или пожелания:

Email: Нажмите что бы посмотреть 

Что такое TheSlide.ru?

Это сайт презентации, докладов, проектов в PowerPoint. Здесь удобно  хранить и делиться своими презентациями с другими пользователями.


Для правообладателей

Яндекс.Метрика