Разделы презентаций


Комунальний заклад Бердянський медичний коледж Запорізької обласної ради

До головної підгрупи VІІ групи періодичної системи входять галогени: фтор, хлор,бром, йод. Вони зустрічаються у природі. Фтор, бром, йод у числі 15 мікроелементів входять в состав нашого організму. У молекулярній

Слайды и текст этой презентации

Слайд 1Комунальний заклад «Бердянський медичний коледж» Запорізької обласної ради лекція з ФАРМАЦЕВТИЧНОЇ

ХІМІЇ НА ТЕМУ: «VІІ група періодичної системи. Загальна характеристика групи. Лікарські засоби

галогенів та їх сполук: хлороводнева кислота, .» Розроблено: Бондаренко О. І., спеціалістом першої категорії, викладачем фармацевтичної хімії 2013 р.
Комунальний заклад «Бердянський медичний коледж» Запорізької обласної ради     лекція  з ФАРМАЦЕВТИЧНОЇ ХІМІЇ

Слайд 2


До головної підгрупи VІІ групи періодичної системи входять галогени:

фтор, хлор,бром, йод. Вони зустрічаються у природі. Фтор, бром, йод

у числі 15 мікроелементів входять в состав нашого організму. У молекулярній формі жоден з галогенів в природі не зустрічається, тому що їх молекули мають дуже високу реакційну здатність.

У більшості своїх сполучень галогени одновалентні. Являються окисниками. По мірі зростання атомної маси зменшуються окисні здібності.

Будучи окисниками, галогени застосовуються в медицині як дезінфікуючі речовини. Однак фтор і бром дуже токсичні і в медицині не застосовуються.
До головної підгрупи VІІ групи періодичної системи входять галогени: фтор, хлор,бром, йод. Вони зустрічаються у природі.

Слайд 3


Хлор застосовують для обеззараження води. Йод ─ єдиний з

галогенів є фармацевтичним препаратом і у вигляді спиртових розчинів (5

і 10 %) застосовується у медицині.

Всі галогени мають дуже різкий, подразнюючий запах. Частіше галогени застосовується у медицині у вигляді сполучень з іншими елементами. З цих сполучень значення для медицини мають:

Сполучення галогенів з воднем ─ галогеноводні кислоти (HCl, HBr, HI). Значення для медицини має хлороводнева (соляна) кислота. Це єдина мінеральна кислота, яка постійно є у вільному стані в шлунковому соку людини та тварин, де її концентрація близько 0,3 %. Вона перетворює фермент ─ пепсин в активну форму, знищує патогенні та гнилісні бактерії.

Хлор застосовують для обеззараження води. Йод ─ єдиний з галогенів є фармацевтичним препаратом і у вигляді

Слайд 4
Сполучення галогенів з киснем загальної формули Х2О, тобто оксиди ,

які з водою дають відповідно хлорнуватисту, бромнуватисту, йоднуватисту кислоти:
 
Cl2O

2HClO
Br2O + H2O 2HBrO
I2O 2HIO


Cолі цих кислот, головним чином хлорнуватистої (NaOCl, KOCl) являються фармацевтичними препаратами і називаються гіпохлоритами.

Сполучення галогенів з лужними металами ─ галогениди (NaCl, KCl, NaBr, KBr, NaI, KI).

Сполучення галогенів з киснем загальної формули Х2О, тобто оксиди , які з водою дають відповідно хлорнуватисту, бромнуватисту,

Слайд 5Кислота хлороводнева концентрована (ДФУ)
(Acidum hydrochloridum concentratum)

Кислота хлористоводнева розведена (Eur. Ph.)
(Acidum

hydrochloridum dilutum)
Кислота хлоридна

HC1 М.м. 36,46








Кислота хлороводнева концентрована (ДФУ)(Acidum hydrochloridum concentratum)Кислота хлористоводнева розведена (Eur. Ph.)(Acidum hydrochloridum dilutum)Кислота хлоридна

Слайд 6
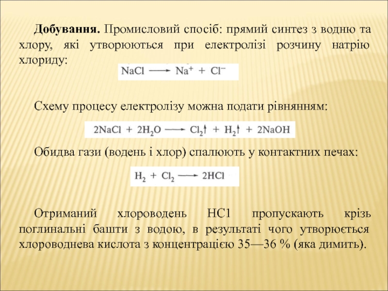
Добування. Промисловий спосіб: прямий синтез з водню та хлору, які

утворюються при електролізі розчину натрію хлориду:


Схему процесу

електролізу можна подати рівнянням:


Обидва гази (водень і хлор) спалюють у контактних печах:



Отриманий хлороводень НС1 пропускають крізь поглинальні башти з водою, в результаті чого утворюється хлороводнева кислота з концентрацією 35—36 % (яка димить).

Добування. Промисловий спосіб: прямий синтез з водню та хлору, які утворюються при електролізі розчину натрію хлориду:

Слайд 7
Властивості. Обидві речовини — безбарвні прозорі рідини, зі своєрідним

запахом, кислим смаком; змішуються з водою та спиртом у всіх

співвідношеннях з утворенням розчинів сильно кислої реакції.

Маючи однакові властивості, розрізняються лише за вмістом хлороводню й відповідно за густиною.

Кислота хлористоводнева концентрована повинна містити хлоровод­ню в межах 35,0-39,0 %, відносна густина становить близько 1,18.

Кислота хлористоводнева розведена містить хлороводню в межах 9,5-10,5 %.


Властивості. Обидві речовини — безбарвні прозорі рідини, зі своєрідним запахом, кислим смаком; змішуються з водою та

Слайд 8Ідентифікація.
1. Розчин лікарської речовини дає характерну реакцію на хлорид-іони:



Білий осад аргентуму хлориду розчиняється в розчині амоніаку:
 
2.

При нагріванні лікарського засобу з мангану диоксидом виділяється вільний хлор, який виявляють за запахом:


3. Водний розчин субстанції повинен мати сильно кислу реакцію (за кольором індикатора).

4. Реакція сухої речовини з калію дихроматом і кислотою сульфатною - папір, просочений розчином дифенілкарбазиду, забарвлюється у фіолетово-червоний колір.
Ідентифікація. 1. Розчин лікарської речовини дає характерну реакцію на хлорид-іони:  Білий осад аргентуму хлориду розчиняється в

Слайд 9 Хлориди взаємодіють з калію дихроматом у присутності кислоти сульфатної

з утворенням леткої сполуки - хлористого хромілу:


Хлористий хроміл окиснює дифенілкарбазид

до безбарвного дифенілкарбазону:



Далі утворюється внутрішньокомплексна сполука фіолетово-червоного кольору:





Хлориди взаємодіють з калію дихроматом у присутності кислоти сульфатної з утворенням леткої сполуки - хлористого хромілу:Хлористий

Слайд 10 Специфічні домішки.

Вільний хлор. визначають за реакцією з калію

йодидом у присутності розчину крохмалю:



Протягом 2 хвилин блакитне забарвлення розчину

має зникати при додаванні 0,2 мл 0,01 М розчину натрію тіосульфату.

Сульфати. Субстанцію упарюють насухо з натрію гідрокарбонатом, після чого проводять випробування на сульфати.

Специфічні домішки. Вільний хлор. визначають за реакцією з калію йодидом у присутності розчину крохмалю:Протягом 2 хвилин

Слайд 11


Кількісне визначення. 1. Алкаліметрія, пряме титрування, індикатор — метиловий

червоний, Е= М.м.:




2. Кількісний вміст хлороводню можна визначити також за

густиною.

Зберігання. У склянках з притертими пробками при кімнатній температурі.

Застосування. Внутрішньо в краплях або у вигляді мікстури (частіше з пепсином) при недостатній кислотності шлункового соку.

Кількісне визначення. 1. Алкаліметрія, пряме титрування, індикатор — метиловий червоний, Е= М.м.:2. Кількісний вміст хлороводню можна

Слайд 12


Дякую
за
увагу !

Дякую за увагу !

Обратная связь

Если не удалось найти и скачать доклад-презентацию, Вы можете заказать его на нашем сайте. Мы постараемся найти нужный Вам материал и отправим по электронной почте. Не стесняйтесь обращаться к нам, если у вас возникли вопросы или пожелания:

Email: Нажмите что бы посмотреть 

Что такое TheSlide.ru?

Это сайт презентации, докладов, проектов в PowerPoint. Здесь удобно  хранить и делиться своими презентациями с другими пользователями.


Для правообладателей

Яндекс.Метрика