Разделы презентаций


лек1лит_Пас08.ppt

Литература0. Фаронов В.В. Турбо Паскаль 7.0. Начальный курс, М.: Нолидж, 1997. - 616 с.1. Фаронов В.В. Основы Турбо Паскаля. М.: МВТУ, Фестодидактик, 1992. – 304 с.

Слайды и текст этой презентации

Слайд 1Курс: «Алгоритмические языки и программирование»
Лекции, практические занятия:
к.т.н., доцент Ольга

Павловна Шафеева
Лабораторные работы: к.ф.-м.н, доцент Юрий Петрович

Чернов,
ст.преподаватель Марина Спартаковна Дорошенко
Магистр Калекин Дмитрий Вячеславович

Алгоритмический язык включает набор символов и правил и предназначен для записи алгоритмов.


Программирование – организация решения различных задач (путем реализации алгоритмов) на ПК (ЭВМ).


Язык программирования – формализованный (определенный формальной грамматикой) язык, предназначенный для описания алгоритмов решения задач на ЭВМ, ПК.

Курс: «Алгоритмические языки и программирование»Лекции, практические занятия: к.т.н., доцент Ольга Павловна Шафеева Лабораторные работы:   к.ф.-м.н,

Слайд 2Литература
0. Фаронов В.В. Турбо Паскаль 7.0. Начальный курс, М.: Нолидж,

1997. - 616 с.
1. Фаронов В.В. Основы Турбо Паскаля. М.:

МВТУ, Фестодидактик, 1992. – 304 с. УФ-93
2. Фаронов В.В. Программирование на персональных ЭВМ в среде Турбо Паскаль. – М.: МГУ, 1992 – 448 с.
3. Поляков Д.Б. , Круглов И.Ю. Программирование в среде Турбо Паскаль, Версия 5.5. М.: МАИ, Росвузнаука, 1992.
4. Пильщиков В.Н. Сборник упражнений по языку Паскаль. – М.: Наука. 1989. – 160 с. УФ-34
5. Йенсен К., Вирт. Паскаль. Руководство для пользователя и описание языка. – М.: Финансы и статистика, 1993. – 254 с.
6. Фаронов В.В. DELPHI 5.0. Начальный курс. 2000
7. Сергиевский М.В. Турбо Паскаль 7.0: Язык, среда программирования. – М.: Машиностроение. – 1994-256 с.
8. Турбо Паскаль 7.0. Киев: Иринь, 2000, 532 с
Перминов О.Н. Программирование на языке Паскаль. – М.: Радио и связь, 1988. – 224 с.
10. Фигурнов В.Э. IВМ РС для пользователя. – М.: Финансы и статистика, 1995. – 432 с.
11. Delphi на примерах. Пестриков В.М., Маслобоев А.Н. BHV-Санкт-Петербург, 2005. – 496 с.

Литература0. Фаронов В.В. Турбо Паскаль 7.0. Начальный курс, М.: Нолидж, 1997. - 616 с.1. Фаронов В.В. Основы

Слайд 313. ГОСТ 19.701-90. Схемы алгоритмов, программ, данных и систем. ЕСПД.

– М.: 1991.
14. Мануйлов В.Г. Разработка программного обеспечения на

Паскале. М.: 1996. – 238 с.

1. Алкок Д. Язык Паскаль в иллюстрациях.–М.: Мир, 1991.–192 с.
2. Алгоритмизация и программирования ТР 7.0: Метод. Указания / Сост.Шафеева О.П. .2005 г. \ или Основы алгоритмизации и программирования, 2000.1999 или Метод. указания к лабораторным работам по программированию в среде Турбо Паскаль: Метод. Указания /Сост. Чернов Ю.П., Шафеева О.П. ОмГТУ, 1998 (1997)\
3. Учебное пособие. О.П.Шафеева Основы ТП, 2005 – 96с.\или Чернов Ю.П., Шафеева. Практикум или Программирование для начинающих. ТП 7.0, ОмГТУ, 2007. – 128 с. УФ
4. Подготовка и отладка программ в среде ТП. /Сост. О.П. Шафеева Омск, ОмПИ, 1996, - 40 с. УФ-76
5. Изучение возможностей языка Турбо Паскаль / Сост. С.С. Ефимов, Омск, ОмПИ, 1996.- 36 с.
6. Методы проектирования: Метод. Указания / Сост. О.П. Шафеева .; Омск: ОмГТУ, 2004. – 32 с.
7. Первые шаги в Delphi/ Сост.: О. П. Шафеева, Е. А. Залевская; ОмГТУ. - Омск: Изд-во ОмГТУ, 2003. - 32 с. - Б. ц. 150 экз.

Дополнительная

13. ГОСТ 19.701-90. Схемы алгоритмов, программ, данных и систем. ЕСПД. – М.: 1991. 14. Мануйлов В.Г. Разработка

Слайд 4Язык программирования Паскаль
Язык Паскаль разработан в 60-е годы швейцарским ученым

Н. Виртом,
Система программирования TurboPascal – единство языка Паскаль и

программной оболочки, предназначенной для повышения эффективности создания программ.
Элементы языка Турбо Паскаль
Алфавит
Буквы.
Цифры от 0 до 9.
Шестнадцатеричные цифры
0 1 2 3 . . 9 А В С D E F
0 1 2 3 . . 9 a b c d e f
4. Символ подчеркивания _
5. Символ пробела является разделителем. (Несколько пробелов воспринимаются компилятором как один.)
6. Специальные знаки:
а) знаки операций + - * / = > < <> : = <= >=
б) разделители и ограничители . , : ; ( ) [ ] { } @ $ # ^
в) составные (* *) (. .) ..
7. Константы. В качестве констант в Турбо Паскале, используются целые, вещественные, шестнадцатеричные числа, логические константы, символы, строки символов, конструкторы множеств, признак неопределенного указателя NIL.
Язык программирования ПаскальЯзык Паскаль разработан в 60-е годы швейцарским ученым Н. Виртом, Система программирования TurboPascal – единство

Слайд 5CONST = ;
Целые числа записываются в естественной форме

±а1 а2 .. а n, где а k

– цифры [0..9];

Вещественные числа
а) в форме основной вещественной константы, например: 0.5, - 6.34;
б) в экспоненциальной форме 34е2 {3400} , 5.56Е4 {55600}, -0.5е-3.
Шестнадцатеричное число. Диапазон представления их от $00000000 до $FFFFFFFF. Пр. $А1 (10*16+1=161)
Логическая константа может принимать два значения FALSE (ложь) и TRUE (истина);
Символьная константа – любой символ персонального компьютера заключенный в апострофы. ’f’, ’Ф’, ’1’.
#97 – символ ’а’, #13 – возврат каретки (CR) ,
#7 – звонок, #10 – перевод строки, ESC – #27.
Строковая константа – это любая последовательность символов (кроме CR), заключенная в апострофы.
Пример: `Это строка`, ‘ Это ‘’ – апостроф’.
‘PASCAL’ и ‘pascal’ различны.
#83 #121 #109 #98 #11 #108 (’symbol’).
#7 ’Ошибка’ #7
Конструктор множества - список элементов множества, заключенный
в квадратные скобки. Примеры: [1,2,4..6,8]; [blue, red]; [ ]; [TRUE].

Const
d=350;
w=0.35;

CONST = ;Целые числа записываются в естественной форме   ±а1 а2 .. а n, где а

Слайд 6

8. Ключевые слова
AND (И),

ARRAY (массив),
ASM (ассемблерная часть), BEGIN (начало),
CASE (вариант), CONST (константа),
CONSTRUCTOR (конструктор), DESTRUCTOR (деструктор),
DIV (деление нацело), DO (делать),
DOWNTO (уменьшая до), ELSE (иначе),
END (конец), FILE (файл),
FOR (для), FUNCTION (функция),
GOTO (переход к), IF (если),
IMPLEMENTATION (исполняемая часть), IN (в),
INTERFACE (интерфейсная часть), LABEL (метка),
MOD (остаток по модулю), NIL (отсутствие указателя),
NOT (НЕ), OBJECT (объект),
OF (из), OR (ИЛИ),
PACKED (упакованный), PROCEDURE (процедура),
PROGRAM, RECORD (запись),


8. Ключевые словаAND (И),

Слайд 7REPEAT (повторить),

SET (множество),
SHL (сдвиг влево),

SHR (сдвиг вправо),
STRING (строковый), THEN (то),
TO (увеличивая до), TYPE (тип),
UNIT (устройство), UNTIL (до),
USES (используются), VAR (переменная),
WHILE (пока), WITH (с),
XOR (исключающее ИЛИ).

Они не могут быть использованы в качестве имен или идентификаторов

Идентификатор (имя)- описывается последовательностью латинских букв, цифр и знака подчеркивания (в ТР), первой не может быть цифра. Он может иметь произвольную длину, но значащими являются первые 63 символа (пробелы и специальные символы в идентификаторе не могут использоваться).

Пример: ALFA x353 SENT_3_1995, ALFA и alfa не различаются.
Неверные идентификаторы: Sin, 1P, bloc#1, data20 sep, mod {зарезервированное слово}

REPEAT (повторить),	               SET

Слайд 8СТРУКТУРА ПРОСТОЙ ПРОГРАММЫ
Вызов ТР (через меню) или turbo.exe.
Сложить числа: С=А+В
Задание

1 (имя программы 0_1):
program a0_1;
const a=3; b=2; {Раздел констант}
var

с:integer; {Раздел описания переменных c:целое}
begin {Начало основного блока}
с:=a+b; {оператор присваивания}
write(c); {процедура вывода}
end. {Конец основного блока}


Вызов меню ТП - F10
1)Функции меню: сохранить F2 2) компилировать – F9
3)выполнить Ctrl+ F9 4) просмотр результатов Alt+ F5
5)выход из ТР Alt + X
6) открыть файл - F3, открыть новое окно - NEW,сохранить как SAVE аs

СТРУКТУРА ПРОСТОЙ ПРОГРАММЫВызов ТР (через меню) или turbo.exe.Сложить числа: С=А+ВЗадание 1 (имя программы 0_1):program a0_1;const a=3; b=2;

Слайд 9 Задание 2. Модифицируйте программу 0_1(1_2), определив А и В

переменными и задавая значения операторам присваивания.

Задание 3. Модифицируйте прг0_2

(прг0_3), задавая исходные значения операторам ввода. Выполните программу для нескольких разных исходных данных, записывая их и результаты.

program a0_3;
var a,b,c: integer; (real)

Begin
writeln('Введите a b'); {сообщение на экран}

read(a,b); {ввод a и b}

c: = a-b;

writeln (‘a=’, a, ‘b=’, b, ‘c=’, c:3);{число позиций}
end.



Задание 2. Модифицируйте программу 0_1(1_2), определив А и В переменными и задавая значения операторам присваивания. Задание

Слайд 10
program a1_4;
var a,b,c: real;
begin
writeln('Введите a

b'); {вещественный тип}
read(a,b);


c: = a/b;
writeln (‘c=’, c:5:2); {с:общее_число_поз:после_дес_тчк}
end.

Задание 4. Используя элементы диалога (Введите числа...), отладьте программу прг0_4 вычисления частного от деления двух вещественных чисел. Ввод снабдить пояснениями и в операторе вывода указать размеры поля вывода.

Лаб.раб.1 Выполнить два задания из МУ доп.лит.2

program a1_4;var a,b,c: real; begin   writeln('Введите a b');  {вещественный тип}   read(a,b);

Слайд 11
Лекция 2
Оператор ПРИСВАИВАНИЯ

:=;
идентификатор
INTEGER, REAL, BOOLEAN, CHAR SIRING
1) арифметический

оператор присваивания
x:=0; (для VAR

x:INTEGER); Y:=Y+1 (для VAR Y:REAL)
2) логический оператор
f1:=false; f2:=true; (VAR f1, f2:BOOLEAN);
B:=(X<0) OR (K>1); (VAR X,K:REAL; B:BOOLEAN)
3) символьный (литерный) оператор; S:='+'; A:=S; (VAR A, S:CHAR).
4) Строковый Var ss:string;
ss ='строка';

VAR X,Y:INTEGER; A: real; | A:=4.6;
... X:= TRUNC(A); отбрасывается дробная часть | X=4
Y:= ROUND(A); округление | Y=5

Лекция 2Оператор ПРИСВАИВАНИЯ	:=;		идентификатор INTEGER, REAL, BOOLEAN, CHAR SIRING1) арифметический оператор присваиванияx:=0;

Слайд 12Логические операции
С одним операндом

с двумя операндами





TRUE
FALSE

Приоритет операций в выражении

Пр. логического выражения: (x>0)AND (y>0)

Логические операцииС одним операндом

Слайд 13над целым двоичным числом

i SHR j
Сдвиг вправо содер.i
на j разрядов

Целый

Целый

i

SHL j
Сдвиг влево содер.i
на j разрядов
Логический

Любой порядковый тип

>,=,
Сравнение

на равенство и неравенство

Логический

B
логический

NOT
OR
AND
XOR

Отрицание
Логическое сложение
Логическое умножение
Исключающее «или»


I


I (целый)

DIV

MOD

Деление с отбрасыванием остатка
Вычисление остатка при деление чисел

R (веществ.)

R или I

/

Деление

I, если оба операнда целые
R,если исходн. R

R или I

+,-,*

Арифметические

Результата

Операндов

Тип


Обозначение


Операции

над целым двоичным числомi SHR jСдвиг вправо содер.iна j разрядовЦелыйЦелыйi SHL jСдвиг влево содер.iна j разрядовЛогическийЛюбой порядковый

Слайд 14Стандартные функции

Стандартные функции

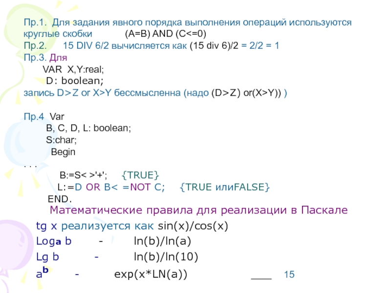
Слайд 15Пр.1. Для задания явного порядка выполнения операций используются круглые скобки

(A=B) AND (C

вычисляется как (15 div 6)/2 = 2/2 = 1
Пр.3. Для
VAR X,Y:real;
D: boolean;
запись D>Z or X>Y бессмысленна (надо (D>Z) or(X>Y)) )

Пр.4 Var
B, C, D, L: boolean;
S:char;
Begin
. . .
B:=S< >'+'; {TRUE}
L:=D OR B< =NOT C; {TRUE илиFALSE}
END.

Математические правила для реализации в Паскале
tg x реализуется как sin(x)/cos(x)
Loga b - ln(b)/ln(a)
Lg b - ln(b)/ln(10)
ab - exp(x*LN(a)) ___

Пр.1. Для задания явного порядка выполнения операций используются круглые скобки      (A=B) AND

Слайд 16

Графические обозначения в СА (ГОСТ 19.701-90)
Символ
Наименование
Назначение


Данные
Символ отображает данные, носитель данных

не определен
Процесс
Отображает функцию обработки данных: (выполнение отдельной операции или группы

операций).



Предопределен-ный процесс

Подготовка

Отображает предопределённый процесс, состоящий из одной или нескольких операций программы, которые определены в другом месте (подпрограмме, модуле)

Отражает инициализацию и моди-фикацию параметра для управ-ления циклом со счетчиком


Решение

Отображает функцию переключательного типа, имеющую один вход и ряд альтернативных выходов, один из которых может быть активизирован после вычисления условия внутри символа

Графические обозначения в СА (ГОСТ 19.701-90)СимволНаименованиеНазначениеДанныеСимвол отображает данные, носитель данных не определенПроцессОтображает функцию обработки данных: (выполнение отдельной

Слайд 17Граница цикла
Состоит из двух частей: начала и конца цикла. Обе

части имеют один и тот же идентификатор. Изменение значения идентификатора,

условия для выполнения или завершения помещаются внутри символов в начале или конце



Соединитель

Терминатор

Комментарий

Основная
линия

Используется для обрыва линии и продолжения её в другом месте. Должен содержать уникальное обозначение

Определяет начало и конец структурной схемы алгоритма программы или подпрограммы.

Используется для добавления пояснительных записей. Связывается с символом или группой символов, обведённых пунктиром

Отображает последовательность выполнения действий в алгоритме

Граница циклаСостоит из двух частей: начала и конца цикла. Обе части имеют один и тот же идентификатор.

Обратная связь

Если не удалось найти и скачать доклад-презентацию, Вы можете заказать его на нашем сайте. Мы постараемся найти нужный Вам материал и отправим по электронной почте. Не стесняйтесь обращаться к нам, если у вас возникли вопросы или пожелания:

Email: Нажмите что бы посмотреть 

Что такое TheSlide.ru?

Это сайт презентации, докладов, проектов в PowerPoint. Здесь удобно  хранить и делиться своими презентациями с другими пользователями.


Для правообладателей

Яндекс.Метрика