Разделы презентаций


Лекция 3 Три закона термодинамики

Содержание

1. Основные положения МКТ1. Все тела состоят из атомов и молекул. 2. Атомы и молекулы находятся в непрерывном хаотическом движении. 3. Молекулы взаимодействуют с друг другом.На больших расстояниях они притягиваются, на

Слайды и текст этой презентации

Слайд 1Лекция 3 Три закона термодинамики.

Лекция 3 Три закона термодинамики.

Слайд 21. Основные положения МКТ
1. Все тела состоят из атомов и

молекул.
2. Атомы и молекулы находятся в
непрерывном хаотическом движении.


3. Молекулы взаимодействуют с друг другом.
На больших расстояниях они притягиваются, на малых – отталкиваются.

1. Основные положения МКТ1. Все тела состоят из атомов и молекул. 2. Атомы и молекулы находятся в

Слайд 32. Определения

Масса молекулы
Mr – относительная молекулярная масса
Концентрация частиц
это отношение

числа частиц к объему:
Количество вещества
1 моль содержит 6,0221367·1023 штук частиц.


Число частиц в 1 моле, называется числом Авогадро,
NA = 6,0221367·1023 моль–1.

2. ОпределенияМасса молекулыMr – относительная молекулярная масса Концентрация частицэто отношение числа частиц к объему:Количество вещества1 моль содержит

Слайд 4Молекула пентацена, состоящая из 22 атомов углерода
и 14 атомов

водорода.
В длину молекула насчитывает 1,4 нм,
расстояние между соседними

атомами углерода
в ней составляет лишь 0,14 нм.

Бесконтактный атомно-силовой микроскоп

Молекула пентацена, состоящая из 22 атомов углерода и 14 атомов водорода. В длину молекула насчитывает 1,4 нм,

Слайд 53. Термодинамические параметры.
Объем - область пространства,
занимаемая данной системой частиц.
Объём

V
[V ] = м3
Давление p
1 атм = 1, 013·105

Па,

Давление - мера силового действия частиц на поверхность,
численно равная силе нормального давления,
действующую на единицу поверхности при столкновении
частиц с этой поверхностью.

3. Термодинамические параметры.Объем - область пространства, занимаемая данной системой частиц.Объём V [V ] = м3Давление p1 атм

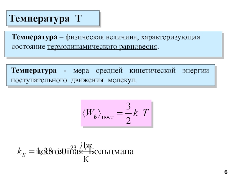
Слайд 6Температура – физическая величина, характеризующая состояние термодинамического равновесия.
Температура Т
Температура -

мера средней кинетической энергии поступательного движения молекул.

Температура – физическая величина, характеризующая состояние термодинамического равновесия.Температура ТТемпература - мера средней кинетической энергии поступательного движения молекул.

Слайд 74. Уравнения и законы.
Парциальное давление – это давление, которое оказывал

бы на стенки сосуда отдельный газ смеси, если бы находился

в сосуде один.
(от англ. part – часть)

Давление p смеси газов на стенки сосуда равно сумме парциальных давлений p1, p2, p3, ...

Закон Дальтона о парциальных давлениях

4. Уравнения и законы.Парциальное давление – это давление, которое оказывал бы на стенки сосуда отдельный газ смеси,

Слайд 8Уравнение состояния идеального газа
- уравнение Менделеева - Клапейрона

Уравнение состояния идеального газа- уравнение Менделеева - Клапейрона

Слайд 9Закон Бойля-Мариотта
Процесс, происходящий при постоянной температуре, называется изотермическим, а соответствующая

ему кривая – изотермой

Закон Бойля-МариоттаПроцесс, происходящий при постоянной температуре, называется изотермическим, а соответствующая ему кривая – изотермой

Слайд 10Процесс, происходящий при постоянном давлении, называется изобарным, а соответствующая ему

кривая – изобарой
Закон Гей-Люссака

Процесс, происходящий при постоянном давлении, называется изобарным, а соответствующая ему кривая – изобарой Закон Гей-Люссака

Слайд 11Процесс, происходящий при постоянном объеме, называется изохорным, а соответствующая ему

кривая – изохорой
Закон Шарля

Процесс, происходящий при постоянном объеме, называется изохорным, а соответствующая ему кривая – изохорой Закон Шарля

Слайд 124. Первый закон термодинамики.
Количество теплоты, переданное системе, идет на увеличение

ее внутренней энергии и на совершение системой работы над внешними

телами.

функция состояния ТД системы

- функция процесса ТД системы

4. Первый закон термодинамики.Количество теплоты, переданное системе, идет на увеличение ее внутренней энергии и на совершение системой

Слайд 13Внутренняя энергия идеального одноатомного газа равна суммарной кинетической энергии поступательного

движения молекул газа
Внутренняя энергия газа.
Внутренняя энергия тела есть суммарная

энергия его молекул

С учетом числа степеней свободы:

Изменение внутренней энергии определяется только изменением температуры

Внутренняя энергия идеального одноатомного газа равна суммарной кинетической энергии поступательного движения молекул газа Внутренняя энергия газа.Внутренняя энергия

Слайд 14Число степеней свободы i системы –
Одноатомный газ
(инертные газы

He, Ne, Ar и т.д.)
i=3
число независимых величин (координат), полностью задающих

положение системы в пространстве.

Число степеней свободы молекулы.

Число степеней свободы i системы – Одноатомный газ	 (инертные газы He, Ne, Ar и т.д.)i=3число независимых величин

Слайд 152) Двухатомный газ
( O2, N2, H2 и т.д.)
i =

iпост + iвращ = 3 + 2 = 5
3) Трехатомный

газ
( CO2, H2O, SO2 и т.д.)

i = iпост + iвращ = 3 + 3 = 6

4) Многоатомный газ
( H2SO4, CH4 и т.д.)

i=6

2) Двухатомный газ	 ( O2, N2, H2 и т.д.)i = iпост + iвращ = 3 + 2

Слайд 16Количество теплоты
Количество теплоты -это энергия, которая передается от одного тела

к другому при их контакте или другими способами, например, излучением.


не является функцией состояния

функция процесса

Количество теплотыКоличество теплоты -это энергия, которая передается от одного тела к другому при их контакте или другими

Слайд 17Элементарная работа газа совершается при изменении объема газа и равна

произведению давления на приращение объема газа.
Работа газа

Элементарная работа газа совершается при изменении объема газа и равна произведению давления на приращение объема газа. Работа

Слайд 18Работа газа в изохорном процессе
Работа газа в изобарном процессе

Работа газа в изохорном процессеРабота газа в изобарном процессе

Слайд 19Работа газа в изотермическом процессе

Работа газа в изотермическом процессе

Слайд 205. Теплоемкость.
Теплоемкостью тела (газа) называется количество теплоты, которое необходимо подвести

к нему (или отнять от него) для его нагревания (охлаждения)

на 1 К

Удельная теплоемкость

Удельной теплоемкостью называется теплоемкость единицы массы вещества, удельная теплоемкость численно равна количеству теплоты , которое требуется для изменения температуры 1 кг вещества на величину dT

5. Теплоемкость.Теплоемкостью тела (газа) называется количество теплоты, которое необходимо подвести к нему (или отнять от него) для

Слайд 21Молярной теплоемкостью численно равна количеству теплоты , которое требуется для

изменения температуры 1 моля вещества на величину dT
Молярная теплоемкость

Молярной теплоемкостью численно равна количеству теплоты , которое требуется для изменения температуры 1 моля вещества на величину

Слайд 22Теплоёмкость идеального газа при постоянном объеме
– молярная теплоёмкость

идеального газа при V=const

Теплоёмкость идеального газа при постоянном объеме – молярная теплоёмкость  идеального газа при V=const

Слайд 23 Теплоёмкость идеального газа при постоянном давлении
– молярная теплоёмкость

идеального газа при p=const

Теплоёмкость идеального газа при постоянном давлении – молярная теплоёмкость  идеального газа при p=const

Слайд 24 Уравнение Майера

Уравнение Майера

Слайд 25Адиабатический (адиабатный) процесс – это процесс, протекающий в системе без

теплообмена с окружающей средой.

Процесс, происходящий в условиях теплоизоляции (термостат).
Очень быстро

протекающий процесс (теплообмен с окружающей средой произойти не успевает, взрыв).

Работа совершается за счёт изменения внутренней энергии системы.

6. Адиабатический процесс.

Адиабатический (адиабатный) процесс – это процесс, протекающий в системе без теплообмена с окружающей средой.		Процесс, происходящий в условиях

Слайд 26Уравнение адиабаты (уравнение Пуассона)
1 → 3 адиабатическое расширение

(адиабата)
1 → 2 изотермическое расширение (изотерма)
-показатель адиабаты,


коэффициент Пуассона.
Уравнение адиабаты (уравнение Пуассона) 1 → 3  адиабатическое расширение	 (адиабата)1 → 2  изотермическое расширение

Слайд 27Работа газа в адиабатическом процессе

Работа газа в адиабатическом процессе

Слайд 28Второе начало ТД определяет направление протекания необратимых процессов.
7. Второе начало

термодинамики.
(закон термодинамики)

Формулировка Клаузиуса (1850) Невозможен циклический процесс, единственным результатом

которого была бы передача теплоты от менее нагретого тела к более нагретому.

Невозможна самопроизвольная передача
теплоты от холодного тела к теплому.

Второе начало ТД определяет направление протекания необратимых процессов.7. Второе начало термодинамики.	(закон термодинамики)Формулировка Клаузиуса (1850)   Невозможен

Слайд 29Никакой двигатель не может преобразовывать
теплоту в работу со стопроцентной


эффективностью. 
Формулировка Карно (1824)
Невозможно создать вечный двигатель второго

рода – тепловой двигатель, работающий без холодильника с коэффициентом полезного действия η = 100%.
Никакой двигатель не может преобразовывать теплоту в работу со стопроцентной эффективностью.  Формулировка Карно (1824)  Невозможно создать

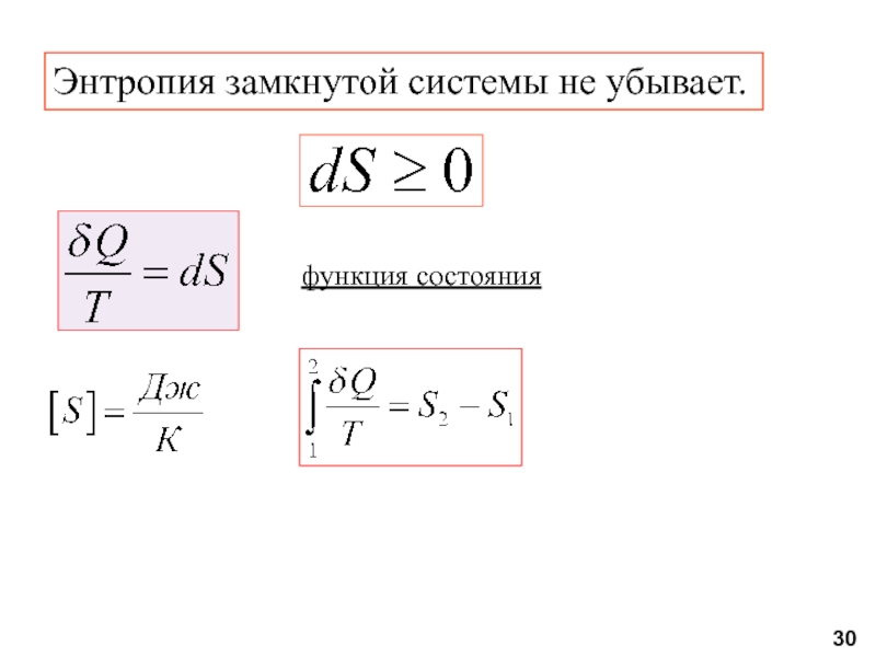
Слайд 30Энтропия замкнутой системы не убывает.
функция состояния

Энтропия замкнутой системы не убывает.функция состояния

Слайд 31 Необратимый процесс – это ТД процесс, который может самопроизвольно

протекать только в одном направлении.
Примеры:
диффузия;
теплопроводность.
торможение
Если в замкнутой системе происходит

необратимый процесс

Необратимый процесс – это ТД процесс, который может самопроизвольно протекать только в одном направлении. Примеры:диффузия;теплопроводность.торможениеЕсли в

Слайд 32Если в замкнутой системе происходит обратимый процесс,
Примеры:
собственные (незатухающие) механические

колебания;
собственные (незатухающие) электромагнитные колебания.
адиабатный процесс.
Обратимый процесс – это процесс, при

котором перевод системы из конечного состояния в начальное осуществляется через те же самые промежуточные состояния, что и перевод системы из начального состояния в конечное. При этом в окружающей систему среде не должно остаться никаких изменений.
Если в замкнутой системе происходит обратимый процесс, Примеры:собственные (незатухающие) механические колебания;собственные (незатухающие) электромагнитные колебания.адиабатный процесс.Обратимый процесс –

Слайд 33Пример:
Согласно первому началу термодинамики,
Из уравнения Менделеева-Клапейрона:
Вычисление энтропии идеального газа:

Пример:Согласно первому началу термодинамики,Из уравнения Менделеева-Клапейрона:Вычисление энтропии идеального газа:

Слайд 34Изменение энтропии для
произвольного процесса

Изменение энтропии для произвольного процесса

Слайд 35Изменение энтропии в адиабатическом процессе
Изменение энтропии в изотермическом процессе

Изменение энтропии в адиабатическом процессеИзменение энтропии в изотермическом процессе

Слайд 36Изменение энтропии в изохорическом процессе
Изменение энтропии в изобарном процессе

Изменение энтропии в изохорическом процессеИзменение энтропии в изобарном процессе

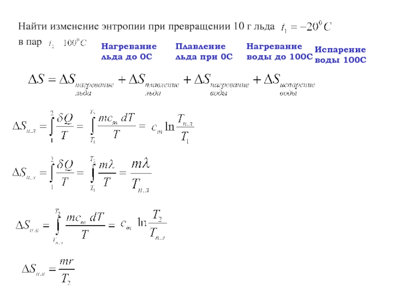
Слайд 37Найти изменение энтропии при превращении 10 г льда
в пар
Нагревание льда

до 0С
Плавление льда при 0С
Нагревание воды до 100С
Испарение воды 100C

Найти изменение энтропии при превращении 10 г льдав парНагревание льда до 0СПлавление льда при 0СНагревание воды до

Слайд 39Энтропия системы пропорциональна
натуральному логарифму числа
микросостояний, которые реализуют
данное

макросостояние системы.
8. Статистический смысл энтропии.

Энтропия системы пропорциональна натуральному логарифму числа микросостояний, которые реализуют данное макросостояние системы. 8. Статистический смысл энтропии.

Слайд 40Статистический вес (термодинамическая вероятность) G – число различных способов, которыми

может быть реализовано данное макросостояние системы.
пример
G=8

Статистический вес (термодинамическая вероятность) G – число различных способов, которыми может быть реализовано данное макросостояние системы.примерG=8

Слайд 41Например: S1 кг пара >S1 кг воды > S1 кг

льда.

Чем больше беспорядка, тем больше стат.вес данного состояния, тем больше

энтропия.

Энтропия является мерой беспорядка в статистической системе

Энтропия аддитивная величина.

Например: S1 кг пара >S1 кг воды > S1 кг льда.Чем больше беспорядка, тем	 больше стат.вес данного

Слайд 439. Третий закон термодинамики
Энтропия системы становится равной нулю для однозначно

упорядоченной системы
Энтропия любой термодинамической системы стремится к нулю при

стремлении к нулю абсолютной температуры системы:

Абсолютный ноль температуры не может быть достигнут

Физика сверхнизких температур
- криогенная физика. 

9. Третий закон термодинамикиЭнтропия системы становится равной нулю для однозначно упорядоченной системы Энтропия любой термодинамической системы стремится

Слайд 44Круговой процесс (цикл) – процесс, при котором система, пройдя ряд

состояний, возвращается в исходное состояние.
Примеры:
Цикл Карно (мах КПД)
Цикл Дизеля
10. Круговые

процессы

Работа за цикл – площадь ограниченная кривой, изображающей цикл.

Круговой процесс (цикл) – процесс, при котором система, пройдя ряд состояний, возвращается в исходное состояние.Примеры:Цикл Карно (мах

Слайд 45 Принцип действия теплового двигателя. КПД теплового двигателя
Тепловой двигатель (машина) –

устройство, в котором
хаотическое движение молекул превращается в упорядоченное
движение;

внутренняя энергия превращается в механическую.

– нагреватель (Т1)
– холодильник (Т2)
– рабочее тело (газ)

Принцип действия теплового двигателя. КПД теплового двигателяТепловой двигатель (машина) – устройство, в котором хаотическое движение молекул

Слайд 46Карно предложил идеальный тепловой двигатель (рабочее тело – идеальный газ),

рабочий цикл которого является обратимым и состоит из двух изотерм

и двух адиабат.

Цикл Карно для идеального газа

КПД идеального теплового двигателя (максимальное значение КПД теплового двигателя):

Карно предложил идеальный тепловой двигатель (рабочее тело – идеальный газ), рабочий цикл которого является обратимым и состоит

Слайд 47 Циклы карбюраторного

двигателя
внутреннего сгорания (1) и дизельного двигателя (2)
1→2 и 3→4

– изохоры
2→3 и 4→1 – адиабаты
η ~ 30%

1→2 и 3→4 – адиабаты
2→3 – изобара
4→1 – изохора
η ~ 40%

Циклы карбюраторного двигателя внутреннего сгорания (1) и дизельного двигателя

Обратная связь

Если не удалось найти и скачать доклад-презентацию, Вы можете заказать его на нашем сайте. Мы постараемся найти нужный Вам материал и отправим по электронной почте. Не стесняйтесь обращаться к нам, если у вас возникли вопросы или пожелания:

Email: Нажмите что бы посмотреть 

Что такое TheSlide.ru?

Это сайт презентации, докладов, проектов в PowerPoint. Здесь удобно  хранить и делиться своими презентациями с другими пользователями.


Для правообладателей

Яндекс.Метрика