Разделы презентаций


Лекция №3 План лекции 1. Методы определения пролетов камер. 2. Определение

ОПРЕДЕЛЕНИЕ ДОПУСТИМЫХ ОБНАЖЕНИЙ ПОРОД

Слайды и текст этой презентации

Слайд 1Лекция №3
План лекции
1. Методы определения пролетов камер.
2. Определение допустимых обнажений

пород.
3. Понятие об эквивалентном пролете камеры.
4. Определение допустимых пролетов камер

с неограниченной длиной и камер с длиной соизмеримой с шириной.
Лекция №3План лекции1. Методы определения пролетов камер.2. Определение допустимых обнажений пород.3. Понятие об эквивалентном пролете камеры.4. Определение

Слайд 2ОПРЕДЕЛЕНИЕ ДОПУСТИМЫХ ОБНАЖЕНИЙ ПОРОД

ОПРЕДЕЛЕНИЕ ДОПУСТИМЫХ ОБНАЖЕНИЙ ПОРОД

Слайд 3Классификация пород кровли по устойчивости (для глубины 200-350 м.)

Классификация пород кровли по устойчивости (для глубины 200-350 м.)

Слайд 4Определение предельно допустимых пролетов устойчивых
горизонтальных обнажений пород

Определение предельно допустимых пролетов устойчивых горизонтальных обнажений пород

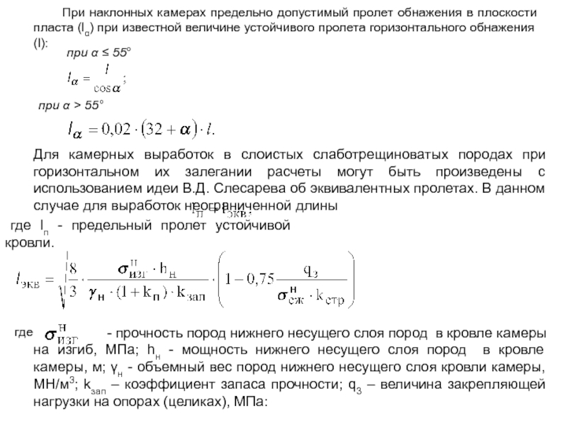
Слайд 5При наклонных камерах предельно допустимый пролет обнажения в плоскости пласта

(lα) при известной величине устойчивого пролета горизонтального обнажения (l):

при α

> 55°

при α ≤ 55°

Для камерных выработок в слоистых слаботрещиноватых породах при горизонтальном их залегании расчеты могут быть произведены с использованием идеи В.Д. Слесарева об эквивалентных пролетах. В данном случае для выработок неограниченной длины

где lп - предельный пролет устойчивой кровли.

где

- прочность пород нижнего несущего слоя пород в кровле камеры на изгиб, МПа; hн - мощность нижнего несущего слоя пород в кровле камеры, м; γн - объемный вес пород нижнего несущего слоя кровли камеры, МН/м3; kзап – коэффициент запаса прочности; q3 – величина закрепляющей нагрузки на опорах (целиках), МПа:

При наклонных камерах предельно допустимый пролет обнажения в плоскости пласта (lα) при известной величине устойчивого пролета горизонтального

Слайд 6Здесь γ – средний объемный вес пород налегающей толщи, МН/м3:

Н – глубина разработки,м; Sгр – грузовая площадь пород, приходящаяся

на целик, м2; Sц – площадь поперечного сечения целика, м2; kα – коэффициент, учитывающий влияние угла падения рудного тела на величину нагрузки, приходящейся на целик: для ленточных или столбчатых с прямоугольным сечением целиков, расположенных длиной осью по падению – восстанию
kα = cos2α + η·sin2α;
для ленточных или столбчатых целиков с прямоугольным сечением, ориентированным длиной осью по простиранию, а так же для целиков квадратного и круглого сечения, которые оформляются с наклонам к нормали под углом β

где β = α – arctg (η·tgα).

Для тектонически спокойного района коэффициент бокового распора

.

- прочность пород нижнего несущего слоя пород в кровле камеры на сжатие, МПа; kстр – коэффициент структурного ослабления пород, численные значения которого могут быть ориентировочно определены по таблице

Здесь γ – средний объемный вес пород налегающей толщи, МН/м3: Н – глубина разработки,м; Sгр – грузовая

Слайд 7Ориентировочные значения kстр для пород различной степени нарушенности, работающие на

сжатие

Ориентировочные значения kстр для пород различной степени нарушенности, работающие на сжатие

Обратная связь

Если не удалось найти и скачать доклад-презентацию, Вы можете заказать его на нашем сайте. Мы постараемся найти нужный Вам материал и отправим по электронной почте. Не стесняйтесь обращаться к нам, если у вас возникли вопросы или пожелания:

Email: Нажмите что бы посмотреть 

Что такое TheSlide.ru?

Это сайт презентации, докладов, проектов в PowerPoint. Здесь удобно  хранить и делиться своими презентациями с другими пользователями.


Для правообладателей

Яндекс.Метрика