Разделы презентаций


Лекция №7

Содержание

Виды измеренийИзмерения в геодезии являются количественной и качественной основой для изучения Земли, для получения исходной информации при решении всех инженерно-геологических задач и выполнения топографических работ.Любое измерение выражается количественной характеристикой (величиной угла,

Слайды и текст этой презентации

Слайд 1Лекция №7
Краткие сведения из теории погрешностей

Лекция №7Краткие сведения из теории погрешностей

Слайд 2Виды измерений
Измерения в геодезии являются количественной и качественной основой для

изучения Земли, для получения исходной информации при решении всех инженерно-геологических

задач и выполнения топографических работ.
Любое измерение выражается количественной характеристикой (величиной угла, длиной линии, превышением, площадью участка местности и т.п.) и имеет качественную сторону, которая характеризует точность полученного результата.
Виды измеренийИзмерения в геодезии являются количественной и качественной основой для изучения Земли, для получения исходной информации при

Слайд 3Измеренные и вычисленные величины
Величины, которые получают в процессе производства геодезических

работ, можно классифицировать на измеренные и вычисленные.
Измеренные - получают непосредственно,

путём сравнения величины с единицей средства измерения.
Вычисленные – получают косвенно, или как функцию двух или нескольких, непосредственно измеренных величин. (Например, площадь прямоугольника как произведение длин его сторон, полученных непосредственными измерениями)
Измеренные и вычисленные величиныВеличины, которые получают в процессе производства геодезических работ, можно классифицировать на измеренные и вычисленные.Измеренные

Слайд 4Результаты измерений
Под результатом измерения предусматривается конечный результат, который получается в

процессе всех произведённых измерений и вычислений. (К примеру, высота точки,

её координаты, площадь участка и т.п.)

Результаты измерений в своей группе могут быть равноточными и неравноточными.
Результаты измеренийПод результатом измерения предусматривается конечный результат, который получается в процессе всех произведённых измерений и вычислений. (К

Слайд 5Равноточные и неравноточные измерения
Если измерения выполнены прибором одного и того

же класса точности, по одной и той же методике (программе),

в одинаковых внешних условиях, одним и тем же наблюдателем (либо наблюдателями одной квалификации), то такие измерения относят к равноточным. При несоблюдении хотя бы одного из перечисленных выше условий результаты измерений классифицируют как неравноточные.

Равноточные и неравноточные измеренияЕсли измерения выполнены прибором одного и того же класса точности, по одной и той

Слайд 6Необходимые и избыточные измерения
Число измеренных величин и число измерений может

быть необходимым и избыточным.
Числом необходимых измеренных величин является минимально необходимое

их число, при котором обеспечивается решение поставленной задачи. Число же измеренных величин, превышающих число необходимых, называется числом избыточных величин. В геодезии принято обязательным получать и избыточные величины, что обеспечивает обнаружение грубых погрешностей и промахов, позволяет повысить точность результатов измерений.
Необходимые и избыточные измеренияЧисло измеренных величин и число измерений может быть необходимым и избыточным.Числом необходимых измеренных величин

Слайд 7Надёжность результатов измерений
Все избыточные измерения повышают надёжность результатов, а также

их точность, но в то же время и увеличивают объем

работ, и часто прирост увеличения точности становится экономически нецелесообразным из-за большого числа наблюдений.
Надёжность результатов измеренийВсе избыточные измерения повышают надёжность результатов, а также их точность, но в то же время

Слайд 8Классификация погрешностей измерений
Любые измерения, как бы они тщательно не выполнялись,

сопровождаются погрешностями, которые представляют собой отклонение результата измерения от истинной

его величины.
Отклонения результатов измерения от истинной величины возникают из-за изменения условий измерений. Изменение условий измерений вызывает также изменение характеристик средства измерения, приводит к появлению личных ошибок (погрешностей) самого наблюдателя, колебаниям видимого положения наблюдаемого объекта (точки).
Классификация погрешностей измеренийЛюбые измерения, как бы они тщательно не выполнялись, сопровождаются погрешностями, которые представляют собой отклонение результата

Слайд 9Абсолютная погрешность

Абсолютная погрешность

Слайд 10Относительная погрешность

Относительная погрешность

Слайд 11Грубые и систематические погрешности
В результате измерений могут появиться грубые погрешности,

проявляющиеся в виде промахов и просчётов наблюдателя, из-за незамеченных неисправностей

прибора, либо из-за резких изменений внешних условий наблюдений. Результаты грубых измерений обнаруживаются при повторных измерениях, отбраковываются и заменяются новыми.
Внешние условия измерений, изменение характеристик измерительного средства могут вызвать появление погрешностей одностороннего (одного знака) или знакопеременного вида – систематических погрешностей.

Грубые и систематические погрешностиВ результате измерений могут появиться грубые погрешности, проявляющиеся в виде промахов и просчётов наблюдателя,

Слайд 12Случайные погрешности
Источниками случайных погрешностей в измерениях являются неподдающиеся учёту

мгновенные изменения (флуктуации) внешних условий,

которые приводят к неопределённости в каждый момент времени в видимом положении наблюдаемой цели, к относительно мгновенным изменениям характеристик прибора, погрешностям считывания по шкалам прибора и устройств, устанавливаемых на цели и др. По своей величине каждая из составляющих случайных погрешностей является малой, однако в некоторых случаях их совместное действие может быть существенным. В первом приближении случайную погрешность можно определить как разность результата измерения и истинного значения, если в измеренной величине отсутствует грубая погрешность и учтена погрешность систематическая.

Случайные погрешностиИсточниками случайных погрешностей в измерениях являются неподдающиеся  учёту  мгновенные  изменения  (флуктуации)

Слайд 13Свойства случайных погрешностей

Свойства случайных погрешностей

Слайд 14Свойство 1
При выполнении измерений одной величины равновероятно появление случайных

погрешностей, равных по величине, но противоположных по знаку.

Свойство 1 При выполнении измерений одной величины равновероятно появление случайных погрешностей, равных по величине, но противоположных по

Слайд 15Свойство 2
Малые по абсолютной величине погрешности встречаются чаще, чем

большие

Свойство 2 Малые по абсолютной величине погрешности встречаются чаще, чем большие

Слайд 16Свойство 3

Свойство 3

Слайд 17Свойство 4

Свойство 4

Слайд 18Среднее арифметическое

Среднее арифметическое

Слайд 19Средняя квадратическая погрешность
Средняя квадратическая погрешность (СКП) является мерой точности результатов

измерений, либо функций измеренных величин,

и является вероятностной характеристикой.
Средняя квадратическая погрешностьСредняя квадратическая погрешность (СКП) является мерой точности результатов  измерений,  либо  функций

Слайд 20График распределения истинных погрешностей
Предположим, что нам известно значение средней квадратической

погрешности m. В соответствии с нормальным законом распределения график распределения

истинных погрешностей по виду будет подобен графику на рисунке

График распределения истинных погрешностейПредположим, что нам известно значение средней квадратической погрешности m. В соответствии с нормальным законом

Слайд 21Параметр r характеризует частоту (или частость) появления случайных погрешностей той

или иной величины и знака. При этом вероятность появления погрешностей

в заданном наперед диапазоне, например, ±∆, определяется площадью фигуры, ограниченной кривой распределения и отрезками ординат при значениях +∆ и −∆.
Для нормального закона распределения вероятность появления погрешностей в установленных диапазонах равна следующим значениям :
для диапазона ±∆ → Р = 68,3% (≈ 68%);
для диапазона ±2∆→ Р = 95,5% (≈ 95%);
для диапазона ±3∆→ Р = 99,7% (практически 100%).

Параметр r характеризует частоту (или частость) появления случайных погрешностей той или иной величины и знака. При этом

Слайд 22Таким образом, только в 3-х случаях из 1000

может появиться погрешность, превышающая значение

3∆. Такие погрешности принято считать грубыми, и результаты измерений, содержащие такие погрешности, исключают из дальнейшей обработки. В некоторых случаях, для ужесточения требований к точности измерений, устанавливают предельную погрешность до 2∆ (или до 2m).

Таким образом, только в 3-х случаях  из  1000  может  появиться  погрешность,

Слайд 23Коэффициент Стьюдента
Часто значение СКП указывают с коэффициентом t (коэффициент Стьюдента),

который и определяет доверительный вероятностный интервал (х ± tm) результата

измерений при установленном уровне вероятности Р
Коэффициент СтьюдентаЧасто значение СКП указывают с коэффициентом t (коэффициент Стьюдента), который и определяет доверительный вероятностный интервал (х

Слайд 24Таблица коэффициента Стьюдента
Например, необходимо определить доверительный интервал для величины

Х с вероятностью 75%. По таблице интерполированием находим, что для

Р1 = 72,9 t1 = 1,1, для Р2 = 77,0 t2 = 1,2: tх ≈ 1,15.
Это значит, что результат измерений с вероятностью 75% находится в пределах (Х ± 1,15 m).

Таблица коэффициента Стьюдента Например, необходимо определить доверительный интервал для величины Х с вероятностью 75%. По таблице интерполированием

Слайд 25Формула Гаусса для СКП
Если измеряемая величина Х известна, то значение

СКП определяется по формуле Гаусса:

Формула Гаусса для СКПЕсли измеряемая величина Х известна, то значение СКП определяется по формуле Гаусса:

Слайд 26Формула Бесселя
Для случаев, когда измеряемая величина

неизвестна, используется формула Бесселя:




При возрастании числа

измерений значения СКП, полученные по формулам Гаусса и Бесселя, становятся практически одинаковыми
Формула БесселяДля  случаев,  когда  измеряемая  величина  неизвестна,  используется формула Бесселя:При

Слайд 27Погрешность погрешности измерений
Поскольку число измерений является

ограниченным, то сама СКП содержит погрешность, определяемую

по приближенной формуле:

Погрешность погрешности измеренийПоскольку  число  измерений  является  ограниченным,  то  сама  СКП

Слайд 28Средние квадратические погрешности функции измеренных величин

Средние квадратические погрешности функции измеренных величин

Слайд 29Правила определения СКП функций следующие
1. Выполнить последовательно дифференцирование функции отдельно

по каждому из аргументов, считая

остальные аргументы постоянными числами (коэффициентами).
2. Полученные выражения умножить на СКП аргументов, по которым производилось дифференцирование функции и возвести полученные выражения каждое отдельно в квадрат.
3. Записать полученные выражения в виде суммы под знаком квадратного корня.

Правила определения СКП функций следующие1. Выполнить последовательно дифференцирование функции отдельно по  каждому  из  аргументов,

Слайд 30Средняя квадратическая погрешность двойных равноточных однородных измерений
В абсолютном большинстве случаев

в геодезических работах производят двукратные измерения однородных величин: длин линий

(примерно одинаковых по величине), горизонтальных углов (образованных примерно одинаковыми по величине сторонами), превышений и др. Также, как и при многократных измерениях одной величины, здесь возникает необходимость оценки точности измерений, т.е. определения средней квадратической погрешности разности двойных измерений.

Средняя квадратическая погрешность двойных равноточных однородных измеренийВ абсолютном большинстве случаев в геодезических работах производят двукратные измерения однородных

Слайд 31Предположим, что мы имеем ряд из n парных равноточных измерений

хi и x’i , для которых можно составить разности di

:

В этом случае, полагая, что в исследуемом ряду в разностях не содержатся систематические погрешности, можно записать для средней квадратической погрешности разности:

Предположим, что мы имеем ряд из n парных равноточных измерений хi и x’i , для которых можно

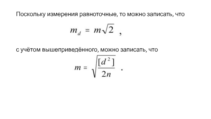
Слайд 32Поскольку измерения равноточные, то можно записать, что



с учётом вышеприведённого, можно

записать, что


Поскольку измерения равноточные, то можно записать, чтос учётом вышеприведённого, можно записать, что

Слайд 33Двойные измерения одной величины позволяют в большой степени обнаружить систематические

погрешности одного знака и примерно одной величины (односторонние

погрешности). Если систематические погрешности отсутствуют, то сумма разностей двойных измерений весьма близка к нулю, т.е. [d] = 0. Наличие в измерениях систематической погрешности приводит к ее накоплению в сумме разностей двойных измерений, в связи с чем получится величина Q = [d]. При n измерениях доля накопленной систематической погрешности в каждой разности будет составлять

Двойные измерения одной величины позволяют в большой степени обнаружить систематические погрешности одного знака и примерно одной величины

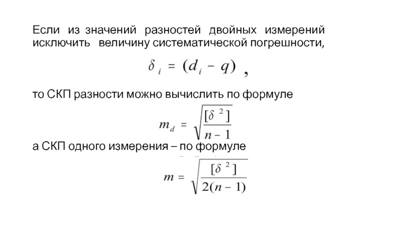
Слайд 34Если из значений разностей двойных измерений

исключить величину систематической погрешности,


то СКП разности можно вычислить

по формуле


а СКП одного измерения – по формуле


Если  из значений  разностей  двойных  измерений  исключить  величину систематической погрешности,то СКП

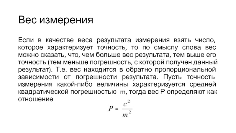
Слайд 35Вес измерения
Если в качестве веса результата измерения взять число, которое

характеризует точность, то по смыслу слова вес можно сказать, что,

чем больше вес результата, тем выше его точность (тем меньше погрешность, с которой получен данный результат). Т.е. вес находится в обратно пропорциональной зависимости от погрешности результата. Пусть точность измерения какой-либо величины характеризуется средней квадратической погрешностью m, тогда вес Р определяют как отношение

Вес измеренияЕсли в качестве веса результата измерения взять число, которое характеризует точность, то по смыслу слова вес

Слайд 36Значение с может быть любым, кроме нуля, но для анализируемой

группы результатов измерений его принимают равным примерно среднему значению m

по группе, поэтому значения весов результатов измерений не будут слишком большими или слишком маленькими.
Величина СКП зависит от числа измерений, а это значит, что от числа измерений зависит и вес: чем с большим числом измерений получен тот или иной результат, тем больше его вес.
Значение с может быть любым, кроме нуля, но для анализируемой группы результатов измерений его принимают равным примерно

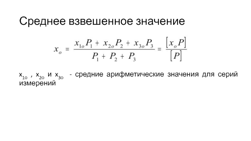
Слайд 37Среднее взвешенное значение
x1о , x2о и x3о - средние арифметические

значения для серий измерений

Среднее взвешенное значениеx1о , x2о и x3о - средние арифметические значения для серий измерений

Слайд 38Спасибо за внимание

Спасибо за внимание

Обратная связь

Если не удалось найти и скачать доклад-презентацию, Вы можете заказать его на нашем сайте. Мы постараемся найти нужный Вам материал и отправим по электронной почте. Не стесняйтесь обращаться к нам, если у вас возникли вопросы или пожелания:

Email: Нажмите что бы посмотреть 

Что такое TheSlide.ru?

Это сайт презентации, докладов, проектов в PowerPoint. Здесь удобно  хранить и делиться своими презентациями с другими пользователями.


Для правообладателей

Яндекс.Метрика