Разделы презентаций


Метод наименьших квадратов

Метод наименьших квадратов - математический метод, основанный на определении аппроксимирующей функции, которая строится в ближайшей близости от точек из заданного массива экспериментальных данных. Близость исходной и аппроксимирующей функции F(x) определяется числовой мерой, а именно: сумма

Слайды и текст этой презентации

Слайд 1Метод наименьших квадратов

Метод наименьших квадратов

Слайд 3Метод наименьших квадратов - математический метод, основанный на определении аппроксимирующей функции, которая

строится в ближайшей близости от точек из заданного массива экспериментальных данных. Близость

исходной и аппроксимирующей функции F(x) определяется числовой мерой, а именно: сумма квадратов отклонений экспериментальных данных от аппроксимирующей кривой F(x) должна быть наименьшей. 
Метод наименьших квадратов - математический метод, основанный на определении аппроксимирующей функции, которая строится в ближайшей близости от точек из заданного

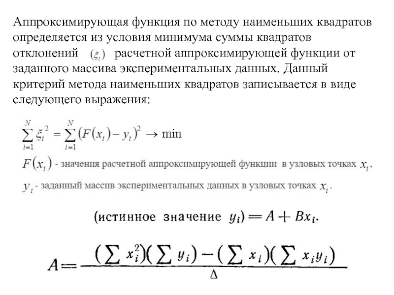
Слайд 4Аппроксимирующая функция по методу наименьших квадратов определяется из условия минимума

суммы квадратов отклонений  расчетной аппроксимирующей функции

от заданного массива экспериментальных данных. Данный критерий метода наименьших квадратов записывается в виде следующего выражения: 
Аппроксимирующая функция по методу наименьших квадратов определяется из условия минимума суммы квадратов отклонений 

Слайд 12Апроксимация полиномом

Апроксимация полиномом

Обратная связь

Если не удалось найти и скачать доклад-презентацию, Вы можете заказать его на нашем сайте. Мы постараемся найти нужный Вам материал и отправим по электронной почте. Не стесняйтесь обращаться к нам, если у вас возникли вопросы или пожелания:

Email: Нажмите что бы посмотреть 

Что такое TheSlide.ru?

Это сайт презентации, докладов, проектов в PowerPoint. Здесь удобно  хранить и делиться своими презентациями с другими пользователями.


Для правообладателей

Яндекс.Метрика