найти такое значение
при котором функция
принимает экстремальное значение (минимальное
или максимальное). Процесс поиска экстремального значения иногда называют оптимизацией.
называют оптимизируемой или целевой функцией
называют вектором параметров оптимизации
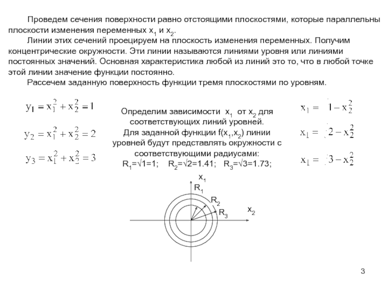
В области определения функции может быть несколько экстремумов.
Все существующие методы многомерной оптимизации позволяют определить лишь один из экстремумов. Какой именно экстремум будет определён, зависит от выбора
начального приближения:
Методы поиска экстремума будем рассматривать относительно случая поиска минимума, для функции двух переменных
