Разделы презентаций


ОНТОГЕНЕЗ РЕЧЕВОЙ ДЕЯТЕЛЬНОСТИ

Содержание

История онтолингвистики за рубежом Бихевиористская теория развития речи Основные положения теории Д. Уотсона:ребенок научается говорить методом обусловливания, и приобретаемые им лингвистические поведенческие реакции постепенно интериоризуются и формируют «внутренний диалог», который

Слайды и текст этой презентации

Слайд 1ОНТОГЕНЕЗ РЕЧЕВОЙ ДЕЯТЕЛЬНОСТИ
К.п.н., доц. Леханова
Ольга Леонидовна
lehanovao@mail.ru
8-921-135-38-97
8-8202-51-81-23 (р.)

ОНТОГЕНЕЗ РЕЧЕВОЙ ДЕЯТЕЛЬНОСТИК.п.н., доц. Леханова Ольга Леонидовнаlehanovao@mail.ru8-921-135-38-978-8202-51-81-23 (р.)

Слайд 2История онтолингвистики за рубежом Бихевиористская теория развития речи
Основные положения

теории Д. Уотсона:
ребенок научается говорить методом обусловливания, и приобретаемые им

лингвистические поведенческие реакции постепенно интериоризуются и формируют «внутренний диалог», который и есть мышление
речь всецело определяется той средой, в которую помещен ребенок
ребенок усваивает родной язык просто путем последовательных приближений под давлением социальной среды, в которой за одними звуками следует подкрепление, а за другими - нет
История онтолингвистики за рубежом Бихевиористская теория развития речи  Основные положения теории Д. Уотсона:ребенок научается говорить методом

Слайд 3Преформистская теория развития речи
Основные положения:

у большинства языков базовая

структура сходна: в каждом предложении имеются подлежащее, сказуемое и дополнения
каждый

язык - это лишь один, свойственный данной культуре вариант базовой модели, общей для всех людей
существует некая структура, наследственно заложенная в мозгу
эта структура определяет способность каждого человека видоизменять значение или смысл любой данной фразы, а также строить неограниченное число осмысленных высказываний
именно эта врожденная лингвистическая компетентность лежит в основе развития познавательных и интеллектуальных процессов у ребенка
Преформистская теория развития речи  Основные положения:у большинства языков базовая структура сходна: в каждом предложении имеются подлежащее,

Слайд 4Релятивистская теория развития речи
Основные положения:
язык можно рассматривать только

в контексте той или иной культуры
каждой культуре свойственна определенная языковая

структура, которая служит своего рода матрицей для мышления ее представителей
само наше восприятие, или наша картина мира, зависит от языка
Релятивистская теория развития речи  Основные положения:язык можно рассматривать только в контексте той или иной культурыкаждой культуре

Слайд 5Конструктивистская теория развития речи
Основные положения:

развитие языка

не отличается от развития восприятия или памяти, ни

даже от развития мыслительных процессов
наследуется лишь деятельность интеллекта
познание мира, в котором язык служит лишь одним из способов отображения, формируется при взаимодействии ребенка со средой
сам по себе язык при этом не играет никакой роли в развитии мышления и интеллекта
Конструктивистская теория развития речи   Основные положения:развитие  языка  не  отличается  от развития

Слайд 6История в России
в середине XIX века- период «дневниковых штудий» (работы

Клары и Вильгельма Штернов, В. Леопольда, И.А. Бодуэна де Куртюнэ,

Н.А. Рыбникова, А.Н. Гвоздева, Д.Б. Эльконина, С.Л. Рубинштейна, Ф.А. Сохина, Г.Л. Розенгард-Пупко, P.M. Боскис и др. ) - наблюдения за речью своих детей, записывали воспроизводимые детьми языковые факты в виде дневниковых записей и их издавали
конец 20-х – начало 60-х гг. ХХ в. - период «кросс-секционных штудий» - заложены фундаментальные основы онтолингвистики, нашедшие отражение в работах Л.С. Выготского, А.Р. Лурия, Н.Х. Швачкина, А.Н. Гвоздева. Наблюдения за речью стали охватывать широкие детские коллективы, допускалось использование разнообразных статистических методов, специальных экспериментов, которые позволяли моделировать определенные ситуации, направляющие речевую деятельность и речевую активность детей
период «лонгитюдных срезовых штудий» - середины 60-х гг. исследования детской речи в условиях нормативного и патологичного развития стали систематическими и регулярными. В 1980 – 90-е гг. речь детей стала фиксироваться при помощи аппаратурной и документальной записи. Эти записи перестали быть фрагментарными, случайными и стихийными. В 1990-е гг. появляется возможность компьютерного анализа фактов детской речи, происходит систематизация и анализ накопленных фактов (С.Н. Цейтлин, А.М. Шахнарович, Е.И. Негневицкая, Н.И. Лепская, Е.И. Исенина, И.Н. Горелов, Т.Н. Ушакова и др.).
Четвертый период, охватывающий временной интервал с начала 1990-х гг. прошлого века по настоящее время – это период оформления онтолингвистики в самостоятельную науку
История в Россиив середине XIX века- период «дневниковых штудий» (работы Клары и Вильгельма Штернов, В. Леопольда, И.А.

Слайд 7Базовые постулаты онтолингвистики

Базовые постулаты онтолингвистики

Слайд 8 Человеческая речь:

отличается от средств общения других животных тем,

что она позволяет передать представление также и о том, чего

в наличной ситуации нет

дает человеку возможность рассказывать не только о текущих, но и о прошлых или будущих событиях, даже если они не имеют ничего общего с собственным опытом говорящего

определяет способность ре6ёнка уже в очень раннем возрасте понимать и конструировать из нескольких десятков звуков родного языка неограниченное количество речевых сигналов, которые в большинстве случаев ребенок ранее не произносил и не слышал и которые будут иметь для него и для окружающих определённое значение
Человеческая речь:отличается от средств общения других животных тем, что она позволяет передать представление также и

Слайд 9Варианты подхода к изучению речи детей:
1- вертикальный
(взгляд сверху вниз)







2 –

горизонтальный
(взгляд в плоскости развития)
Даёт возможность определить типологию детских речевых инноваций

(I - в области словоизменения, словообразования, лексической семантики, синтаксиса и т.д.; II – абсолютные и относительные лакуны)
Позволяет понять какие языковые правила являются общими (они осваиваются первыми), а какие частные, а какие глубинными (не реализованы в данном языке, но принципиально возможны) – определяется иерархия системы правил
Даёт право дифференцировать языковые явления «системные» и «нормативные»

Позволяет выделить этапы речевого развития (довербальный, голофраз, пайвотграмматики, многословные конструкции)
Варианты подхода к изучению речи детей:1- вертикальный(взгляд сверху вниз)2 – горизонтальный(взгляд в плоскости развития)Даёт возможность определить типологию

Слайд 10 Становление и развитие речи происходит в течение трех

периодов:
фонетического — по усвоению звукового облика слова (до 2 лет);
грамматического

— по усвоению структурных закономерностей организации высказывания (до 3 лет);
семантического — по усвоению понятийной отнесенности (до 17 лет).
Становление и развитие речи происходит в течение трех периодов:фонетического — по усвоению звукового облика слова

Слайд 11Периодизация А.А. Леонтьева
Дознаковый период (~0.2 – ~ 0.11):
А. Период

гуления (~0.2 – ~ 0.4).
В этот период звуки лишены коррелированности,

не находятся в отношениях контраста, характерна нелокализованность и неопределенность артикуляций, набор «псевдоречевых» звуков иррелевантен звуковому составу национального языка.
Б. Период лепета (~0.4 – ~ 0.11):
Начальный период лепета (~0.4 – ~ 0.6).
Появляется соединение отдельных артикуляций в линейную последовательность, начинает складываться синтагматическая организация речи. Ребенку становится доступно первичное звуковое оформление речевых проявлений. Звуки приобретают признак локализованности и коррелированности. На этом этапе появляется противопоставление «инициали» и «финали», при этом различие между согласными и гласными выступает «на синтагматической оси». В этот период речевые проявления ребенка становятся дискретными, распадаясь на отдельные слоговые кванты, однако постоянства и четкости артикуляций еще нет.
Псевдослово (~0.6 – ~ 0.7).
Появляется эквивалент слова: поток «речи» распадается на отдельные отрезки, состоящие из нескольких слогов и объединенные акцентуацией, мелодикой, единством уклада артикуляционных органов, артикуляционной стабильностью. Мелодическое единство псевдослова связано с функцией выражения той или иной потребности, субъективного отношения к внешнему миру без какой бы то ни было предметной отнесенности.
Появление предметной отнесенности (~0.7 – ~ 0.11).
Появляется объективная предметная отнесенность речевых проявлений ребенка. При этом субъективно для ребенка еще нет объективации отношения к миру, круг зафиксированных артикуляций не расширяется, отнесение звуков к новым предметам и явлениям отсутствует. Семантическая функция реализуется не посредством фонем, а за счет интонации, ритма и общего звукового рисунка слова.


Периодизация А.А. ЛеонтьеваДознаковый период (~0.2 – ~ 0.11): А. Период гуления (~0.2 – ~ 0.4).В этот период

Слайд 12Начальный период лепета (~0.4 – ~ 0.6).
Появляется соединение отдельных артикуляций

в линейную последовательность, начинает складываться синтагматическая организация речи. Ребенку становится

доступно первичное звуковое оформление речевых проявлений. Звуки приобретают признак локализованности и коррелированности. На этом этапе появляется противопоставление «инициали» и «финали», при этом различие между согласными и гласными выступает «на синтагматической оси». В этот период речевые проявления ребенка становятся дискретными, распадаясь на отдельные слоговые кванты, однако постоянства и четкости артикуляций еще нет.
Псевдослово (~0.6 – ~ 0.7).
Появляется эквивалент слова: поток «речи» распадается на отдельные отрезки, состоящие из нескольких слогов и объединенные акцентуацией, мелодикой, единством уклада артикуляционных органов, артикуляционной стабильностью. Мелодическое единство псевдослова связано с функцией выражения той или иной потребности, субъективного отношения к внешнему миру без какой бы то ни было предметной отнесенности.
Появление предметной отнесенности (~0.7 – ~ 0.11).
Появляется объективная предметная отнесенность речевых проявлений ребенка. При этом субъективно для ребенка еще нет объективации отношения к миру, круг зафиксированных артикуляций не расширяется, отнесение звуков к новым предметам и явлениям отсутствует. Семантическая функция реализуется не посредством фонем, а за счет интонации, ритма и общего звукового рисунка слова.

Начальный период лепета (~0.4 – ~ 0.6).Появляется соединение отдельных артикуляций в линейную последовательность, начинает складываться синтагматическая организация

Слайд 13Этап усвоения фонетики (~ 0.11 – ~ 1.7):
А. Период синтагматической

фонетики (~ 0.11 – ~ 1.3).
Речь ребенка становится словесной. Происходит

резкое увеличение слов активного словаря, что связано с формированием слова как «строевой психолингвистической единицы». У ребенка появляется возможность замещения словом целого класса явлений действительности и возможность их первичного обобщения. По Л.С. Выготскому это период синкретического сцепления предметов по случайным признакам. Первичное обобщение позволяет ребенку активно наименовывать любой предмет, а значит потенциально у него есть возможность «означить весь доступный мир». Основные признаки этапа: значимость акцентной модели при усвоении новых слов; стремление воспроизвести общий звуковой контур слова в ущерб отдельным звукам; определенная лабильность звукового наполнения слова; тенденция к унификации звукового облика слова (уподобление согласных по месту образования – «омономизация» по Р.Е. Левиной); состав артикуляций определяется не функциональными, а генетическими и синхронно-физиологическими факторами (например, прогрессивная ассимиляция гласных звуков); произвольность фонетической стороны речи; звуки начинают напоминать фонемы родного языка и приобретают признак релевантности.
Б. Период парадигматической фонетики (~ 1.3 – ~ 1.6).
Замедление роста словаря. Основные признаки этапа: появляются попытки использования усвоенных артикуляций для субституции сходных звуков; начинает исчезать полное уподобление звуков по месту образования; усвоение новых слов происходит за счет их уподобления готовой фонетической модели; феномен «пустого слова».

Этап усвоения фонетики (~ 0.11 – ~ 1.7):А. Период синтагматической фонетики (~ 0.11 – ~ 1.3).Речь ребенка

Слайд 14Этап усвоения грамматики ( ~1.6. – ~3.0).
А. Период синтагматической грамматики

(~ 1.6- ~ 1.8):
Характерен бурный рост словаря, появление двусложных предложений,

представляющих собой линейное сочетание слов различных лексико-грамматических типов. Слово и предложение функционально не разграничены, предложение включено в ситуацию. Это этап «жестикулярной речи со звуковыми элементами» (Розенгарт – Пупко Г.Л. 1963, с. 31), время стабилизации порядка слов при одновременной их дистрибуции по лексико-грамматическим классам. Слова для ребенка грамматически не членимы, не имеют дополнительного значения, грамматическая форма слов иррелевантна синтаксической структуре предложения.
Б. Конструктивная синтагматическая грамматика (~1.8 – ~ 2.0).
Ребенок становится способен самостоятельно создавать конструкции типа притяжательных. Также появляются собственно грамматические противопоставления, возникающие из различия синтаксических функций (например, противопоставления прямого и косвенного падежей). Однако фонетическое единство грамматического противопоставления и закрепленность грамматической формы за определенным значением пока отсутствуют. Расчленение слов на морфемы ребенку пока не доступно, все грамматические формы используются как целостные «гештальты», как неразложимые формы. Характерен «сингармонизм», проявляющийся в фонетической зависимости флексии от звучания «основы».
В. Период парадигматической грамматики (~2.0 – ~3.0).
Ребенок становится способен образовывать слова по аналогии, вычленяя в слове отдельные морфемы. Внутри периода выделяются подпериоды, чрезвычайно лабильные по времени их появления в онтогенезе, что не позволяет очертить четкие границы каждого из них, но выделить лишь общую логику смены и отличительные черты.  
Нефонологическая морфемика.
Характерно полное отсутствие ориентировки на звуковую форму морфемы.
 Фонологическая морфемика.
Характерна дифференцировка типов склонения или спряжения с ориентировкой на фонологический состав без учета тонкого фонематического состава морфемы. В структуре прежних недифференцированных «контуров» появляется четкое пользование фонемами (Левина Р.Е. 1961, с. 26). Отмечается бурный рост словаря. Намечаются попытки морфологического чередования.
Морфонологическая морфемика.
Характерна игра со словом, поиск границ его вариативности и вариативности входящих в него компонентов. Ребенок постигает звуковую вариативность слов.
Этап усвоения грамматики ( ~1.6. – ~3.0).А. Период синтагматической грамматики (~ 1.6- ~ 1.8):Характерен бурный рост словаря,

Слайд 15Периодизация В.П. Глухова
Первый этап (от 0 до 9 – 10

мес.) – усвоение кодифицированной импрессивной речи (устной и кинетической), экспрессивной

кинетической и некодифицированной устной экспрессивной речи.

Второй этап (от 9 – 10 мес. до 2 лет) – усвоение всех форм кодифицированной устной и кинетической речи. Этот этап, в свою очередь, включает 4 ступени.
Первая ступень (от 9 – 10 до 18 мес.) – начало усвоения языковой системы.
Вторая ступень (от 18 мес. до 3 лет) – овладение «ядром» языковой системы.
Третья ступень (от 3 до 5 лет) – усвоение «периферии» языковой системы.
Четвертая ступень (от 5 до 11 лет и позже) – совершенствование сложившейся языковой системы.
Третий этап (чаще – от 6 до 11 лет) – овладение письменной речью (чтением и письмом).
Первая ступень – овладение начальными навыками чтения (от 6 до 8 лет) и письма (от 6 – 7 до 9 лет).
Вторая ступень (от 8 – 9 до 11 лет и позже) – совершенствование навыков чтения и письма.
Периодизация В.П. ГлуховаПервый этап (от 0 до 9 – 10 мес.) – усвоение кодифицированной импрессивной речи (устной

Слайд 16«Ребенок, приступая к усвоению языка, сталкивается только с фактами, относящимися

к области нормы. Он располагает известным тождеством звукового облика слова

и известным тождеством предметной отнесенности слова. Исходя из этих двух нормативных данностей, он реконструирует систему языка» (Леонтьев А.А. 1965, с. 83)
«Ребенок, приступая к усвоению языка, сталкивается только с фактами, относящимися к области нормы. Он располагает известным тождеством

Слайд 17Совокупность полученных в исследованиях фактов все
больше укрепляет гипотезу, опирающуюся

на представление о реактивной сущности работы речеязыковых структур человека.


Человеческий

мозг, подобно остальным органам тела, наделен потребностью и способностью выведения вовне, экспрессии, образующихся в нем внутренних активных состояний. Речевая экспрессия осуществляется через различные двигательные органы. Артикуляционный аппарат— лишь один из возможных каналов реагирования. (Т.Н. Ушакова, 2006, С.224)
Совокупность полученных в исследованиях фактов все больше укрепляет гипотезу, опирающуюся на представление о реактивной сущности работы речеязыковых

Слайд 18Избирательность усвоения – отдельные индивиды, группы индивидов, поколения усваивают в

языке то и настолько, что и на сколько отвечает их

потребностям в общении, мышлении, в осознании и любой сознательной деятельности. Усвоение языка есть условие его развития как общественного явления, только будучи усвоенным язык имеет реальное существование. Отдельные элементы старого качества исчезают, а элементы нового качества закрепляются в результате употребления, характерного для определенной возрастной группы
Избирательность усвоения – отдельные индивиды, группы индивидов, поколения усваивают в языке то и настолько, что и на

Слайд 19А.М. Шахнарович (1995), пишет о том, что язык формируется в

рамках общего развития ребенка, ста­новления форм его деятельности. Первоначально деятельность

ре­бенка носит диффузный характер: он не различает предметы и орудия своих действий, себя и других участников совместных действий; его ощущения соединены с движением, познавательная деятельность – с практической. Неудивительно поэтому, что на данном этапе и язык для него существует неотрывно от его жизнедеятельности в целом; ребенок не замечает его в том смысле, что не выделяет, не осознает как нечто самостоятельное, как от­дельный элемент, тем более не членит на какие-либо составляющие, а языковой материал какой бы то ни было протяженности восприни­мает как единый условный раздражитель, ориентируясь не на фонематический состав речи, а на ее общую ритмико-мелодическую структуру.

А.М. Шахнарович (1995), пишет о том, что язык формируется в рамках общего развития ребенка, ста­новления форм его

Слайд 20• Речевой механизм новорожденного в первом периоде его жизни управляется

унаследованной программой, обеспечивающей функции экспрессии внутренних психологических состояний (первоначально негативного,

позднее и позитивного характера) в форме двигательных, в том числе голосовых проявлений.
• Функция вокальной экспрессии психологических переживаний составляет раннюю форму интенциональной речевой активности, которая образует по мере взросления важнейшую сторону речевой деятельности человека.
• Развитие функций восприятия и продуцирования речевых звуков в первые месяцы жизни младенца осуществляется в соответствии с генетически заданной программой и под влиянием поступающих извне речевых сигналов.
• Усвоение слов из звучащей вокруг речи происходит на основе интенциональной организации речи окружающих и самого развивающегося младенца.
• Наследственная программа сохраняет свое значение на этапе формирования грамматики, т.е. в возрасте 2,5 — 6 лет. Её действие направлено на осуществление механизма аналитических и синтезирующих операций в отношении усваиваемого вербального материала, формирования грамматических структур и динамических стереотипов.
• Исследовательские данные о принципах речевого онтогенеза должны быть использованы в педагогической практике, направленной на совершенствование и коррекцию речи детей, нуждающихся в помощи извне.
(Т.Н. Ушакова, 2006, С. 253)
• Речевой механизм новорожденного в первом периоде его жизни управляется унаследованной программой, обеспечивающей функции экспрессии внутренних психологических

Слайд 21каждый ребенок сам строит свою языковую систему, причем проявляет при

этом значительную степень творческой актив­ности;
огромную роль при этом играет так

называемый инпут – тот речевой материал, который ребенок перерабатывает. Матери­ал этот поставляется на ранних этапах прежде всего мате­рью, и успешность освоения ребенком родного языка во мно­гом определяется особенностями ее речевого поведения по отношению к ребенку;
исследование речевого развития ребенка невозможно без анализа его предметно-практической деятельности, которая обслуживается языком;
речевое развитие ребенка неразрывно связано с его когнитивным развитием, причем связь эта является двунаправлен­ной: определенные когнитивные операции на ранних стади­ях ребенок может осуществлять независимо от того, освоил ли он языковые категории и единицы, с данным явлением связанные. Например, дети способны различать цвет и форму предметов еще на доречевой стадии, однако, когда начинают складываться соответствующие языковые структуры, языко­вое развитие в свою очередь начинает оказывать существен­ное воздействие на когнитивное, закрепляя успехи ребенка в когнитивной деятельности (Цейтлин С.Н. 2000, с. 8 – 10; 2010).

«Для того, чтобы начать говорить, нужно овладеть языком как устройством, обеспечивающим восприятие и порождение речи… Ребенок поставлен перед необходимостью добывать язык из речи, другого пути овладения языком просто не существует» (Цейтлин С.Н. 2000, с. 9).
«Особенности детской речи во многом обусловлены способностями ребенка к анализу речи взрослых, а именно тем, что он конкретно в состоянии извлекать из воспринимаемой им речи взрослых в плане ее грамматической, лексической, фонетической и другой организации» (Цейтлин С.Н. 2000, с. 10).


каждый ребенок сам строит свою языковую систему, причем проявляет при этом значительную степень творческой актив­ности;огромную роль при

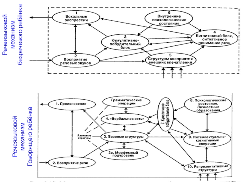
Слайд 22Речеязыковой механизм
безречевого ребёнка
Речеязыковой механизм
Говорящего ребёнка

Речеязыковой механизм безречевого ребёнкаРечеязыковой механизм Говорящего ребёнка

Слайд 23Сначала постигаются самые основные, глубинные модели языка и языковые правила,

затем частные (общая стратегия усвоения языка, относящаяся к разряду языковых

универсалий).
Язык как система усваивается раньше, чем нормативный вариант языковой системы.
Усвоение языка может быть представлено как овладение правилами перехода от ядра системы к речи, усвоение правил с учетом разного рода фильтров и ограничений (Цейтлин С.Н. 2000).
Психолингвистические закономерности имеют универсальный характер независимо от системы конкретного языка.
Система есть ядро (совокупность самых общих языковых правил) и периферия (отражает реализацию, конкретные репрезентации и частичное ограничение действия правил). Норма есть типичное (располагается на границе с системой) и единичное. Между пограничными уровнями располагаются фильтры, ограничивающие действие модели на более низком уровне (фонетические, формально-структурные, лексико-семантические, «списочные»).
В речевой деятельности детей система фильтров до определенного времени отсутствует, поэтому языковые лакуны оказываются заполнены (абсолютные – соответствующих единиц в нормативном языке нет вообще; относительные – единицы имеются, но образованы иным способом).
Сначала постигаются самые основные, глубинные модели языка и языковые правила, затем частные (общая стратегия усвоения языка, относящаяся

Слайд 24Овладение языком предполагает:
освоение ребенком системой языка, т.е. единицами и элементами

языка и правилами их функционирования; системой языковых единиц и действиями

со знаками языка как совокупностью взаимос­вязанных операций – семантических, синтаксических, лексических морфологических, морфосемантических, фонематических и фонетических, используемых при порождении и восприятии речи;
овладение «языковой нормой», системой «традиционных» для данного языка правил, т.е. выведенными из практики речевой деятельности допустимыми вариантами использова­ния языка;
овладение разными функциями языки и речи, разными формами и средствами осуществления речевой дея­тельности;
усвоение особенностей способов речевого общения в различных видах деятельности (игровой, трудовой, самообслуживания, художественной, учеб­ной и проч.) и в различных ситуациях, в которых осуществляется сама речевая деятельность.

Овладение языком предполагает: освоение ребенком системой языка, т.е. единицами и элементами языка и правилами их функционирования; системой

Слайд 25Внутренние и внешние условия, необходимые для усвоения языка включают:
определенный уровень

сформированности (созревания) нервной системы (центральной и периферической), достаточный для овладения

языком на том или ином этапе его усвое­ния, созревание определенных структур нервной системы и сформированность определенных связей между ними (учитывая, что развитие как социальный феномен (в частности, процесс социализации) опережает биологическое созревание);

сформированность артикулярного и слухового аппарата, позволяющих говорить и воспринимать обращенную речь (учитывая, что дефекты артикуляторного аппарата не приводят к невозможности усвоить систему языка);

сформированность необходимого для усвоения языка высшего уровня психики, всех ее составляющих, прежде всего – интеллекта: мышления, памяти, целенаправленного восприятия, внимания и эмоционально-волевой сферы, так как для того, чтобы означать что-либо (т.е. использовать язык как обозначающий знак), нужно иметь адекватные знания об этом озна­чаемом, устанавливать должные связи между фактами и явлениями действительности, правильно организовывать свое внимание и др.;

овладение разными формами неречевой деятельности, доступными для опре­деленного возраста и своеобразно в этом возрасте проявляющимися: деятельностью коммуникативной, познавательной, игровой, трудовой, художественной, предметно-практическими действиями конструиро­вания, самообслуживания и др.;

способность и по­требность к коммуникации;

врожденная спо­собность к символизации, в том числе в «языковой сфере»;

развивающее речевое поведение окружающих, наличие направляющего психолого-педагогического развивающего социума;

благоприятная социальная среда: доброжелательное отношение, длительное общение и др.

Внутренние и внешние условия, необходимые для усвоения языка включают:определенный уровень сформированности (созревания) нервной системы (центральной и периферической),

Слайд 26Движущие силы развития речи и усвоения системы языка включают:
удовлетворение потребностей

(биологических и социальных), достижение целей речевой и неречевой деятельностей;
противоречие между

системой и нормой языка взрослых и существующей на том или ином этапе онтогенеза системой и «нормой» языка ребенка; между желаниями (притязаниями) ребенка и его возможностями (языковыми и коммуникативными), сопряженными с требованиями социальной среды.

Движущие силы развития речи и усвоения системы языка включают: удовлетворение потребностей (биологических и социальных), достижение целей речевой

Слайд 27Основные закономерности усвоения языка включают:
Язык усваивается активно: ребенок усваивает язык

в значительной мере самостоятельно, он творчески перерабатывает получаемый от окружающих

языковый материал и создает свои, своеобразные и меняющиеся с возрастом системы языка. Вместе с тем ребенок начинает усваивать язык только тогда, когда это ему становится жизненно необходимым; ту или иную языковую единицу он «вводит» в свою языковую систему, когда для этого созреют соответ­ствующие внутренние условия осуществления речевой деятельно­сти (языковые и неязыковые).
Усвоение импрессивной и экспрессивной речи происходит практически одновременно. На ранних этапах онтогенеза (до 10 – 11 мес.) до появления кодифицированной экспрессивной речи ребенок активно и широко использует некодифицированную звуковую речь (крик, лепет, «бормотание», псевдослова и т.п.) и кодифицированную мимико-жестикуляторную речь. Эти две формы речи создают необходимые предпосылки для формирования кодифицированной экспрессивной речи.
Ребенок с самого начала усваивает язык как целостную систему знаков. Усвоение языка как средства речевой и мыслительной деятельности – это и одновременное усвоение всех его компонентов: се­мантического, синтаксического, лексического, морфологического, морфо-синтаксического, фонематического и фонетического.
В процессе «становления языка» его содержанию (значению, семантике), по сравнению с формой, принадлежит первостепенная роль. Для ребенка гораздо важнее значение (содержание) речевого высказывания, нежели его языковая форма. Поэтому в онтогенезе речи языковые зна­чения всегда «опережают» языковые формы.
На этапе некодифицированного языка характерно опережающее формирование коммуникативной функции речи и основных типов интонации по сравнению с формированием единиц и правил функционирова­ния кодифицированного языка.
В усвоении языка ребенок использует стратегию «от крупных единиц к мелким», поскольку более «мелкие» языковые единицы могут формироваться («вычленяться») только внутри более крупных: в тексте – предло­жения; в предложениях – слова; в словах – морфемы, слоги, звуки; в морфемах – фонемы. Поэтому ребенок начинает говорить «текстами» (т.е. сразу «вы­дает» речевые сообщения) и предложениями, а не словами, слога­ми или звуками.
В ходе усвоения языка ребенок движется от общего (исходного) к частному, от контрастов к оттенкам. Так на начальном этапе ребенок обозначает сложную (многосоставную) ситуацию одним словом-предложением, затем осваивает основополагающие семантические структуры S – О; S – Р, затем – S – Р – О, а далее «разворачивает» составные компоненты этих структур. Аналогично при освоении падежей (сначала исходный падеж (псевдоименительный), затем контрастный исходному, затем все остальные. При освоении слоговой структуры: сначала универсальная СГ, затем иные. При освоении фонем – от базовых более контрастных к «периферическим», менее контрастным.
В процессе усвоения новой языковой формы ребенок часто распространяет ее на выражение содержания (зна­чения или значимости), которое требует иных языковых форм (явление генерализации (сверхгенерализация, сверхрегуляризация, стремление к регулярности).
Индивидуальные особенности проявляются в наличии идиолекта (idios – своеобразный и lexis – слово) – определенной спецификой структуры и особенностями функционирования языка в речи, а также в преобладании индивидуальной стратегии освоения языка (аналитической, синтетической или смешанной).
В процессе усвоения языка происходит последовательная смена «создаваемых» ребенком си­стем языка. Каждая из этих «систем» обладает структурным и функциональным своеобразием. Применительно к последовательной смене этих систем принято го­ворить об этапах онтогенеза языка (развития речи).
Основные закономерности усвоения языка включают:Язык усваивается активно: ребенок усваивает язык в значительной мере самостоятельно, он творчески перерабатывает

Слайд 28Развитие фонологии
Явление замены одного звука другим носит название субституции.

Чем раньше слово попало в лексикон ребенка, и чем чаще

оно употреблялось в ненормативном виде, тем труднее преобразовать его звуковой вид в дальнейшем. Подобное явление связано с тем, что употребляемое слово успело приобрести моторный и перцептивный образ (хотя они могут и не совпадать). В отличие от субституций искажение звуков не нарушает опознаваемости звуков и не приводит к смешению его с другими звуками (фонемами).
Закономерности освоения слоговой структуры слова и стечений. Слоговая структура слова – это чередование ударных и безударных слогов различной структуры сложности. Признаки: ударность, организующая силлабическую структуру слова (интонационную); слоговой контур слова (измеряется количеством слогов). В онтогенезе усвоение последовательно: СГ, ГС или СГС, ГСС, ССГ. К 3 годам слоговая структура слога усвоена. В начальном детском лексиконе преобладают открытые слоги (СГ). Первые закрытые слоги оканчиваются на й, затем м, н. Другие конечные согласные, как правило, отбрасываются. Миновав пятидесятисловный барьер, ребенок обычно перестает руководствоваться законом открытого слога, в конце которого появляются не только сонорные, но и шумные. Трудные для произношения сочетания согласных ребенок стремится модифицировать: сочетание сонорный – шумный – устранение сонорного; щелевой – смычный – устранение щелевого. Кроме того, чаще выпадает согласный звук в начале слова, чем в середине. Законы усвоения стечений:
а) стечение согласных в середине слова усваивается раньше, чем в конце и начале;
б) по способу образования стечений они могут быть простые (рядом 2 звука разные по способу образования, например: кофта) и сложные.
От 1 до 2 лет наблюдается явление дистантной ассимиляции – уподобления звуков в пределах слова. Ассимиляция может быть и прогрессивного, и регрессивного характера; полная или частичная.
В речи детей присутствует явления метатезиса и слоговой эллизии. Метатезис – перестановка звуков или слогов в слове. Слоговая эллизия – сокращение слова. Главный механизм, регулирующий сокращения слова – его акцентная структура, т.е. распределение слогов в слове по отношению к ударению. Звуковым центром является ударный слог, и он не исключается ни при каких условиях. В трехсложных словах чаще всего упускается слабейший слог.

Стратегии овладения звуковой системой речи:
«Слоговые» дети (холистическая стратегия) стремятся воспроизвести слоговой контур слова, его ритмо-мелодическую структуру, не заботясь о качестве звуков его составляющих.
«Звуковые» дети (аналитическая стратегия) стремятся не расширять слоговой цепочки до тех пор, пока не добьются определенной точности артикуляции.


Развитие фонологии Явление замены одного звука другим носит название субституции. Чем раньше слово попало в лексикон ребенка,

Слайд 29Формирование лексикона
Факторы, способствующие переводу слов в активный лексикон:
доступность артикулирования слова;
частотность

ситуаций с употреблением данного слова;
невозможность употребления протоязыка;
прагматический фактор – необходимость

номинации явления в соответствии с ситуацией общения.
«Язык нянь» – это сравнительно небольшой репертуар слов, отработанный и отшлифованный предшествующими поколениями и предназначенный для общения с маленьким ребенком. Большая часть слов – звукоподражания (ономатопеи). В данном случае звуки, издаваемые животными, интерпретированы в соответствии с фонемным строем национального языка. Для подобных слов характерна: звукоизобразительный характер, неопределенность функционирования (отсутствие четких границ предметной отнесенности), содержат звуки, легкие для артикуляции, представляют сосбой соединение двух одинаковых слогов, отсутствует преобладание ударного слога. Язык нянь «существенно облегчает вхождение в родной язык».
Два типа матерей:
Мамы, предписывающие те или иные варианты поведения, использующие побудительные конструкции – императивный стиль общения.
Мамы, рассказывающие о происходящем, объясняющие мир, комментирующие поведение и эмоции – декларативный стиль общения.


Формирование лексиконаФакторы, способствующие переводу слов в активный лексикон:доступность артикулирования слова;частотность ситуаций с употреблением данного слова;невозможность употребления протоязыка;прагматический

Слайд 30Развитие общения и речи на первом году жизни.

Развитие общения и речи на первом году жизни.

Слайд 3138.Указывает на желаемый предмет вместо плача
37.Осознано использует слова «мама» и

«папа»
36.Начинает самостоятельно ходить
35.Идет с поддержкой
34.Ползёт

33.Берёт в руки предметы
32.Кладет кубик в коробку
31.Стучит одним предметом о другой
30.Находит спрятанную игрушку
29.Самостоятельно садится
28.Знает простейшие игры («Сорока» «Мишка»)
27.Различает чужих и близких
26.Пытается копировать речь взрослых
25.Пытается встать на ноги
24.Произноситслоги«ма»,«ба-ба»,«га-га-га» 23.Берёт в руку предметы
22.Устойчиво сидит (когда посадят)
21.Пытается дотянуться до удаленного предмета
20.Сопротивляется, когда забирают игрушку
19.Сам ест хлеб, яблоко, печенье
18.Может держать 2 кубика из 3-х
17.Ищет выпавший из рук предмет
16.Перекладывает предмет из руки в руку
15.Хватает и удерживает в руке кубик
14.Пробует «на зуб» игрушку
13.Тянет руку к погремушке
12.Поворачивает головку на звук погремушки
11.Поворачивает голову за движением предмета
10.Переводит взгляд с одного объекта на другой
9.Раскачивается на руках, лежа на животе
8.Поднимает головку, лежа на животе
7.Отвечает улыбкой на обращение к нему
6.Издает разные голосовые звуки
5.Следит за движущимся предметом
4. Машет руками и, одновременно,  ногами
3.Рефлекторно хватает кольцо
2.Реагирует на звук погремушки
1.Поворачивает на звук голову, пытается следить за движущимся предметом

Примерное развитие ребенка от рождения  до года

38.Указывает на желаемый предмет вместо плача37.Осознано использует слова «мама» и «папа»36.Начинает самостоятельно ходить35.Идет с поддержкой34.Ползёт

Слайд 32В первоначальном детском лексиконе, есть достаточно стандартный набор понятий, требующий

языкового выражения:
окружающие ребенка лица;
птицы и животные;
природные явления;
игрушки;
еда;
сон;
движение, прогулка;
одежда, обувь;
падение

чего-нибудь;
исчезновение чего-нибудь;
место;
оценки;
транспорт;
купание;
предметы в доме;
естественные потребности;
состояния;
некоторые действия и намерения;
согласие;
этикетные фразы;
нельзя, осуждение за проступок.

В первоначальном детском лексиконе, есть достаточно стандартный набор понятий, требующий языкового выражения: окружающие ребенка лица;птицы и животные;природные

Слайд 33Этапы развития наименования (А.М. Шахнарович, 1995):
От предмета к звуку на

основе общности материальных свойств предмета и знака.
Жесткая связь слова и

предмета (слово – имя – часть предмета).
От звука к имени (генерализация: одно имя – много предметов).
Принятие конвенциональных способов обозначения, но сначала в мотивированном виде (двойные слова).

Ступени формирования значения слова:
ситуативная закрепленность;
предметная соотнесенность (денотативное значение);
понятийная соотнесенность (сигнификативное значение).

Этапы развития наименования (А.М. Шахнарович, 1995):От предмета к звуку на основе общности материальных свойств предмета и знака.Жесткая

Слайд 34Развитие грамматики и связной речи
Этапы осознания:
вычленение (в ходе научении

ребенка вычленять морфемы, укрепляется связь «звуковая форма – морфема»). На

основе этой связи происходит нащупывание правильного произнесения слова с акцентом на флексиях;
подлинное осознание (из неосознанных через этап актуального сознавания, где данная операция является целью, на уровень сознательно контролируемого). Сознательный контроль может быть, если морфемы выступают в качестве знаков.

Развитие грамматики и связной речиЭтапы осознания: вычленение (в ходе научении ребенка вычленять морфемы, укрепляется связь «звуковая форма

Слайд 35Очередность усвоения морфологических категорий и форм, их представляющих, зависит от

ряда причин:
Их прагматическая ценность, т.е. актуальность использования данной формы или

категории для практической деятельности ребенка (поэтому рано появляются формы повелительного наклонения). Морфологическая форма может быть воспринята и осмыслена, если она обладает конкретным означающим (некая звуковая последовательность, доступная восприятию). То есть категории, имеющие отчетливо выраженное конкретное значение, усваиваются первыми.
Количество компонентов, образующих морфологическую категорию. Легче происходит овладение двучленными грамматическими морфологическими категориями, чем многочленными.
Связь морфологической категории и лексики. Чем меньше зависимость от лексики, тем легче и быстрее осваивается морфологическая категория. Причем раньше происходит усвоение в том лексико-грамматическом разряде, где морфологическая категория имеет более четкую семантическую мотивировку. Так усвоение противопоставления единственного и множественного числа начинается с конкретно-предметных существительных, а затем в группе существительных, именующих действие.
Стандартность/нестандартность формальных средств представления морфологической категории. Раньше усваиваются категории с четким и стандартным формальным показателем. Этим объясняется довольно раннее усвоение категории глагольного времени. Чем теснее «спаяны» основа и формообразующий аффикс (т.е. чем выше фузионность), тем труднее расчленить их в языковом сознании и, следовательно, тем сложнее усвоить. И наоборот – чем выше агглютинативность, тем проще усвоение морфологической категории.
Широта представленности формальной вариативности формообразующих средств. Наличие формальной вариативности существенно замедляют процесс усвоения данной категории.
Например: кушаю ложком, разрубливать, обрушивать.
Уровень выражения морфологических значений. Сначала ребенок использует лишь основные (облигаторные), специализированные средства выражения формальных значений (формообразующие аффиксы (суффиксы и флексии), например: рота, красю). Позже начинают использоваться факультативные средства (перемещение ударения, чередование, наращение основы, супплетивизм).

Очередность усвоения морфологических категорий и форм, их представляющих, зависит от ряда причин:Их прагматическая ценность, т.е. актуальность использования

Слайд 36Расширение значения слова

Расширение значения слова

Слайд 37Эгоцентризм детского мышления

Эгоцентризм детского мышления

Слайд 38Расширение значения фразеологизма

Расширение значения фразеологизма

Слайд 39Детская этимология

Детская этимология

Слайд 40Детская этимология

Детская этимология

Слайд 41Жених «Так дяденьку называют до того, как он женится. А после

того, как он женится, его уже называют другими разными словами».

(Аня Глебова, 9 лет) Бессонница «Это может быть у невесты. Лежит она ночью и думает: «Какое у меня завтра платье будет? Красивое или нет? А главное — какой у меня завтра муж будет?» (Маша Синельникова, 7 лет) Круиз «После него мужчинам и женщинам часто приходится жениться». (Лена Радковская, 7 лет) Еда «Самая вкусная получается у бабушки, у мамы тоже хорошо получается. А папа зато хлеб хорошо режет!» (Вера Кустеева, 7 лет) Жена «Это девушка, которая готовит мужчине обед, стирает белье и ухаживает за его ребенком». (Андрей Канифатов, 4 года) Муж «С этим человеком сложно. Потому что с ним много хлопот... Расходы большие… Подвести тебя этот человек может, например, сначала он был красивый и хороший, а после того, как ты на нем женился, стал ругучим и толстым». (Кирилл Абакумов, 7 лет) Влюбленный «Вот, например, муж за женой ходит-ходит, глаз с нее не сводит целый день. Тогда она начинает догадываться, что он в нее, видимо, влюблен». (Марина Казакова, 8 лет) Гадание «Сначала я собиралась жениться на Яше, но потом я решила погадать на Леву, получилось, что лучше жениться на Антоне». (Маша Солнцева, 6 лет) Счастье «У детей этого половина на половину. Потому что мама то ругает, то мороженое покупает». (Зульфия Хакимова, 8 лет) Джентльмен «Это то же самое, что и леди. Только мужчина». (Максим Толкачев, 6 лет)

Детская этимология

Жених «Так дяденьку называют до того, как он женится. А после того, как он женится, его уже

Слайд 42Детская этимология

Детская этимология

Слайд 43Семантическая генерализация

Семантическая генерализация

Слайд 44Генерализация речевой лингвокреативности

Генерализация речевой лингвокреативности

Слайд 45Детская картина мира

Детская картина мира

Слайд 46«фонетическое письмо»

«фонетическое письмо»

Слайд 47«Псевдофонетическое письмо»

«Псевдофонетическое письмо»

Слайд 48Заполнение лакун

Заполнение лакун

Слайд 49Заполнение лакун

Заполнение лакун

Слайд 50Письменное общение

Письменное общение

Обратная связь

Если не удалось найти и скачать доклад-презентацию, Вы можете заказать его на нашем сайте. Мы постараемся найти нужный Вам материал и отправим по электронной почте. Не стесняйтесь обращаться к нам, если у вас возникли вопросы или пожелания:

Email: Нажмите что бы посмотреть 

Что такое TheSlide.ru?

Это сайт презентации, докладов, проектов в PowerPoint. Здесь удобно  хранить и делиться своими презентациями с другими пользователями.


Для правообладателей

Яндекс.Метрика