Разделы презентаций


Основные понятия искусственных нейронных сетей

Содержание

Рис.2.1 – Структура искусственного нейрона

Слайды и текст этой презентации

Слайд 1
Лекция 2.


Тема: “Основные понятия искусственных
нейронных сетей”

Лекция 2.Тема: “Основные понятия искусственных нейронных сетей”

Слайд 2Рис.2.1 – Структура искусственного нейрона

Рис.2.1 – Структура искусственного нейрона

Слайд 3Входной оператор
- сумма взвешенных входов

;
- максимальное значение взвешенных входов

;



- произведение взвешенных входов

;

- минимальное значение взвешенных входов

.

Входной оператор- сумма взвешенных входов; 	- максимальное значение взвешенных входов; 	- произведение взвешенных входов; 	- минимальное значение

Слайд 4Функция активации
- линейная

f(z)=K z, K =const,

Рис.2.2 – Линейная функция

Функция активации- линейная

Слайд 5- линейная биполярная с насыщением


Рис.2.3 – Линейная с насыщением

- линейная биполярная с насыщением	Рис.2.3 – Линейная с насыщением

Слайд 6- линейная униполярная с насыщением


Рис.2.4 – Линейная униполярная функция с насыщением

- линейная униполярная с насыщением

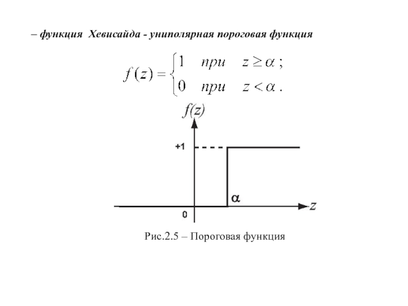
Слайд 7– функция Хевисайда - униполярная пороговая функция

Рис.2.5 – Пороговая функция

– функция Хевисайда - униполярная пороговая функцияРис.2.5 – Пороговая функция

Слайд 8– биполярная пороговая функция

Рис.2.6 – Биполярная пороговая функция

– биполярная пороговая функцияРис.2.6 – Биполярная пороговая функция

Слайд 9 - логистическая (униполярная)

Рис.2.7 –Логистическая

функция

- логистическая (униполярная)      Рис.2.7 –Логистическая функция

Слайд 10-гиперболического тангенса (биполярная)


,

Рис. 2.8 – Функция гиперболического тангенса

-гиперболического тангенса (биполярная)          ,Рис. 2.8 – Функция гиперболического

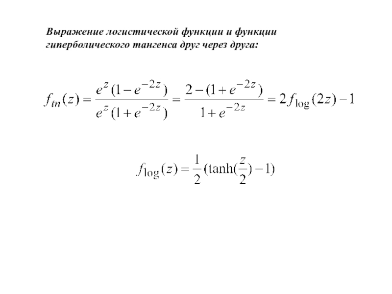
Слайд 11Выражение логистической функции и функции
гиперболического тангенса друг через друга:


Выражение логистической функции и функции гиперболического тангенса друг через друга:

Слайд 12- модулированная сигмоида

Рис. 2.9 – Функция “модулированная сигмоида”

- модулированная сигмоидаРис. 2.9 – Функция “модулированная сигмоида”

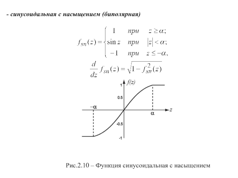
Слайд 13 - синусоидальная с насыщением (биполярная)

Рис.2.10 – Функция синусоидальная с насыщением

- синусоидальная с насыщением (биполярная)Рис.2.10 – Функция синусоидальная с насыщением

Слайд 14- косинусоидальная с насыщением (униполярная)

Рис.2.11 – Функция косинусоидальная с

насыщением

- косинусоидальная с насыщением (униполярная) Рис.2.11 – Функция косинусоидальная с насыщением

Слайд 15Топология ИНС

Рис.2.12 – Структура ИНС

Топология ИНСРис.2.12 – Структура ИНС

Слайд 16Способы представления ИНС
Рис.2.13 – Пример представления ИНС

Способы представления ИНСРис.2.13 – Пример представления ИНС

Слайд 17Топологии ИНС:


1. ИНС без обратных связей (прямого распространения, feed-forvard)
- первого

порядка;
- второго порядка (c “shortcut connections”).


2. ИНС с обратными связями

(обратного распространения,
рекуррентные, Feedback)
- с прямыми обратными связями (direct feedback);
- с непрямыми обратными связями (indirect feedback);
- с латеральными связями (lateral feedback);
- полносвязные.
Топологии ИНС:1. ИНС без обратных связей (прямого распространения, feed-forvard)	- первого порядка;	- второго порядка (c “shortcut connections”).2. ИНС

Слайд 18ИНС прямого распространения
Рис. 2.14 – ИНС прямого распространения второго

порядка

ИНС прямого распространения Рис. 2.14 – ИНС прямого распространения второго порядка

Слайд 19ИНС обратного распространения
Рис.2.15 – ИНС с прямыми обратными связями

ИНС обратного распространения Рис.2.15 – ИНС с прямыми обратными связями

Слайд 20Рис.2.16 – ИНС с непрямыми обратными связями

Рис.2.16 – ИНС с непрямыми обратными связями

Слайд 21Рис.2.17 – ИНС с латеральными связями

Рис.2.17 – ИНС с латеральными связями

Слайд 22Полносвязные ИНС
Рис.2.18 – Полносвязная ИНС

Полносвязные ИНСРис.2.18 – Полносвязная ИНС

Слайд 23Подходы к обучению ИНС:
- изменение конфигурации сети путем образования новых

или исключения некоторых существующих связей между
нейронами;

- изменение элементов матрицы

связи (весов);

- изменение характеристик нейронов (вида и параметров
активационной функции и т.д.).
Подходы к обучению ИНС:- изменение конфигурации сети путем образования новых или исключения некоторых существующих связей между нейронами;-

Слайд 24Рис.2.19 – Модель искусственного нейрона

Рис.2.19 – Модель искусственного нейрона

Слайд 25Типы обучения ИНС:
- Обучение с учителем;

- Обучение без учителя;

- Подкрепляемое

обучение.

Типы обучения ИНС:- Обучение с учителем;- Обучение без учителя;- Подкрепляемое обучение.

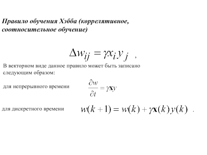
Слайд 26Правило обучения Хэбба (коррелятивное,
соотносительное обучение)

,
В векторном виде данное правило

может быть записано
следующим образом:

для непрерывного времени


для дискретного времени

.

Правило обучения Хэбба (коррелятивное,соотносительное обучение), В векторном виде данное правило может быть записано следующим образом:для непрерывного времени

Слайд 27Дельта-правило

Расширенное дельта-правило

Дельта-правилоРасширенное дельта-правило

Слайд 28Конкурентное обучение;

Стохастическое обучение;

Градиентные методы обучения

где γ - коэффициент, влияющий

на скорость обучения;

Конкурентное обучение;Стохастическое обучение;Градиентные методы обучения	 где γ - коэффициент, влияющий на скорость обучения;

Слайд 29Модели искусственных нейронов.
Рис. 2.20 – Модель искусственного нейрона
Маккаллоха-Питтса и её

обозначение

Модели искусственных нейронов.Рис. 2.20 – Модель искусственного нейронаМаккаллоха-Питтса и её обозначение

Слайд 30Рис. 2.21 – Электронная аналоговая модель нейронной клетки

Рис. 2.21 – Электронная аналоговая модель нейронной клетки

Слайд 31
Рис. 2.22 – Упрощенная модель нейрона Фукушимы

Рис. 2.22 – Упрощенная модель нейрона Фукушимы

Слайд 32Модель искусственного нейрона Хопфилда
Рис. 2.23 – Модель Хопфилда динамической

нейронной клетки

Модель искусственного нейрона Хопфилда Рис. 2.23 – Модель Хопфилда динамической нейронной клетки

Слайд 33Рис.2.24 – Структура нейрона Хопфилда


- постоянная интегрирования;

где

Рис.2.24 – Структура нейрона Хопфилда  - постоянная интегрирования;	       		 где

Слайд 34Модель Гроссберга


Рис.2.25 – Функциональная модель нейрона Гроссберга

Модель ГроссбергаРис.2.25 – Функциональная модель нейрона Гроссберга

Слайд 35
Сигма-ПИ-нейрон

,
Рис.2.26 – Сигма-Пи нейрон

Сигма-ПИ-нейрон , Рис.2.26 – Сигма-Пи нейрон

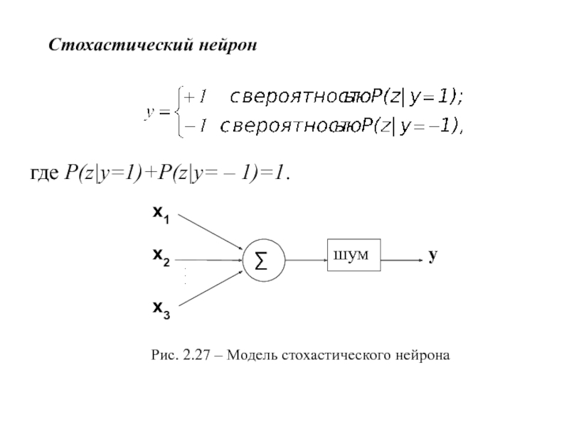
Слайд 36Стохастический нейрон

где P(z|y=1)+P(z|y= – 1)=1.
Рис. 2.27 – Модель стохастического

нейрона

Стохастический нейрон где P(z|y=1)+P(z|y= – 1)=1.Рис. 2.27 – Модель стохастического нейрона

Обратная связь

Если не удалось найти и скачать доклад-презентацию, Вы можете заказать его на нашем сайте. Мы постараемся найти нужный Вам материал и отправим по электронной почте. Не стесняйтесь обращаться к нам, если у вас возникли вопросы или пожелания:

Email: Нажмите что бы посмотреть 

Что такое TheSlide.ru?

Это сайт презентации, докладов, проектов в PowerPoint. Здесь удобно  хранить и делиться своими презентациями с другими пользователями.


Для правообладателей

Яндекс.Метрика