источник.
Метод токов ветвей основан на применении законов Кирхгофа.
Первый закон Кирхгофа:
количество уравнений Nу – 1 Второй закон Кирхгофа: количество уравнений Nв – (Nу – 1) – Nт
Nт – ветви, содержащие независимые источники тока.
Метод контурных токов был предложен английским физиком Д. К. Mаксвеллом.
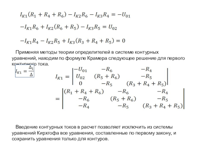
Согласно методу контурных токов предполагается, что в каждом из независимых контуров цепи протекает свой контурный ток. При этом число неизвестных токов уменьшается до числа независимых контуров.
Введем обозначения
Rкк – сумма всех сопротивлений контура к.
Rкn или Rnк – сопротивление ветви контура, общей для контуров n и к.
Количество уравнений по методу контурных токов:
N = Nв – Nу + 1 – Nт Nт- число источников тока в цепи.
І0
Rэ
i
