Разделы презентаций


От системного к синергетическому анализу

Содержание

Математические схемы описания сложных систем. Проблема: сложная система реально представляется в виде совокупности разнородных математических моделей. Для оценки глобального поведения всей системы нужен единый подход к моделированию. Существующие математические

Слайды и текст этой презентации

Слайд 1 От системного к синергетическому анализу




Кафедра АСУ
РГУ нефти и

газа им. И.М.Губкина -2017

От системного к синергетическому анализу   Кафедра АСУ РГУ нефти и газа им. И.М.Губкина

Слайд 2 Математические схемы описания сложных систем. Проблема: сложная система реально представляется в

виде совокупности разнородных математических моделей. Для оценки глобального поведения всей

системы нужен единый подход к моделированию. Существующие математические схемы. 1. Непрерывные детерминированные модели. D-схема (Dynamic) Примером могут служить дифференциальные уравнения. 2. Дискретные детерминированные модели F-схема (Finita) Примером могут служить конечные автоматы (автоматы Мура) 3. Дискретные вероятностные модели P-схема (Probability) Примером могут служить вероятностные автоматы 4. Непрерывные вероятностные модели Q-схема (Queue) Системы массового обслуживания, системы управления запасами, теория очередей. 5. Агрегативные модели А-схема (Aggregate) Показано, что в терминах агрегативных моделей можно описать все остальные схемы.
Математические схемы описания сложных систем.  	Проблема: сложная система реально представляется в виде совокупности разнородных математических моделей.

Слайд 3Классификация моделей
Виды моделей и признаки классификации :
- детерминированные и стохастические

модели (по наличию случайного фактора);
динамические и статические ( по фактору

времени);
одномерные и многомерные (по числу переменных);
аналитические и численные (по характеру решений);
вычислительные и аналоговые (по характеру используемой ВТ);
физические и математические модели и др.


В конце 20-го века появляется понятие детерминированный хаос, которое по внешнему проявлению является стохастическим, а по зависимости - относится к детерминированным моделям .




Классификация моделейВиды моделей и признаки классификации :- детерминированные и стохастические модели (по наличию случайного фактора);динамические и статические

Слайд 4Детерминированный хаос
Хаос происходит от греческого слова χαος. Первоначально означало бесконечное

пространство, существующее до появления всего остального. Позднее римляне интерпретировали хаос

как изначальную сырую бесформенную массу, в которую Создатель привнес порядок и гармонию.
В современном понимании хаос означает состояние беспорядка и нерегулярности. Будем рассматривать физические системы, поведение которых во времени детерминированно, т.е. существует правило в виде дифференциальных или разностных уравнений, определяющее их будущее исходя из заданных начальных условий.
Казалось, что детерминированное движение достаточно регулярно и далеко от хаотичности, поскольку последовательные состояния непрерывно развиваются одно из другого. Но на грани 19 и 20 веков А.Пуанкаре открыл, что в некоторых механических системах, эволюция которых определяется уравнениями Гамильтона, может появляться хаотическое движение. Все это воспринималось как курьез, пока в 1963 г. метеоролог Е.Н.Лоренц не обнаружил, что простая система из трех связанных нелинейных дифференциальных уравнений первого порядка может привести к совершенно хаотическим траекториям.
Под детерминированным хаосом подразумевается нерегулярное или хаотическое движение, порожденное нелинейными системами, для которых динамические законы однозначно определяют эволюцию состояния системы во времени при известной предыстории.
Детерминированный хаосХаос происходит от греческого слова χαος. Первоначально означало бесконечное пространство, существующее до появления всего остального. Позднее

Слайд 5Детерминированный хаос
Нелинейность – необходимое, но не достаточное условие для возникновения

хаотического движения. Хаос возникает не из-за внешних источников шума, не

из-за бесконечного числа степеней свободы.
Настоящая первопричина – свойство нелинейных систем экспоненциально быстро разводить первоначально близкие траектории в ограниченной области фазового пространства. Практически невозможно предсказать длительное поведение таких систем, поскольку реально начальные условия можно задать лишь с конечной точностью, а ошибки экспоненциально нарастают. Если пытаться решить такую нелинейную систему на ЭВМ, результат на все более дальних временах зависит от все большего количества цифр в числах, представляющих начальные условия. Так как цифры в иррациональных числах распределены нерегулярно, траектория становится хаотической.
Рациональные числа – это положительные, отрицательные, 0, целые, дробные. Всякое рациональное число можно представить в виде m/n, где m и n – целые числа. Иррациональные числа так представить нельзя. π, е – иррациональные (трансцендентные) числа.
Возникают фундаментальные вопросы: 1. Можно ли по виду соответствующих дифференциальных уравнений предсказать наличие в системе детерминированного хаоса? 2. Можно ли более строго с точки математики определить понятие хаотического движения? 3. Означает ли существование детерминированного хаоса конец долговременно предсказуемости.
Детерминированный хаосНелинейность – необходимое, но не достаточное условие для возникновения хаотического движения. Хаос возникает не из-за внешних

Слайд 6Истоки детерминированного хаоса – метод Лемера и сдвиг Бернулли

Кратко о методе Монте-Карло.
Метод Монте-Карло – метод решения математических задач с помощью моделирования случайных величин.
Общая схема моделирования случайных величин:
- на основе метода Лемера генерируются случайные равномерно распределенные числа  на интервале (0,1);
полученные равномерно распределенные числа преобразуются методом обратных функций или методом композиций в произвольную искомую случайную величину.

Метод Лемера.
xi+1 =axi [mod M] ,  i+1=xi+1 / M , xi+1 равен остатку от деления axi на М.



Истоки детерминированного хаоса – метод Лемера и сдвиг Бернулли

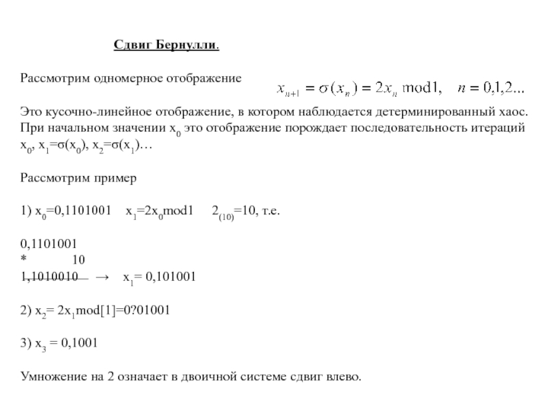
Слайд 7 Сдвиг Бернулли. Рассмотрим одномерное отображение Это кусочно-линейное отображение,

в котором наблюдается детерминированный хаос. При начальном значении х0 это отображение

порождает последовательность итераций х0, х1=σ(х0), х2=σ(х1)… Рассмотрим пример 1) х0=0,1101001 х1=2х0mod1 2(10)=10, т.е. 0,1101001 * 10 1,1010010 → х1= 0,101001 2) х2= 2х1mod[1]=0?01001 3) x3 = 0,1001 Умножение на 2 означает в двоичной системе сдвиг влево.
Сдвиг Бернулли.   Рассмотрим одномерное отображение   Это кусочно-линейное отображение, в котором наблюдается

Слайд 8Запишем двоичное представление х0 При Тогда графическое представление преобразования σ(х) = 2х

mod1 1
½

1 х
Запишем двоичное представление х0           При

Слайд 9 Первая итерация Действие σ на двоичное представление х сводится к

удалению первого знака после запятой и сдвигу оставшейся последовательности влево

– это сдвиг Бернулли. Свойства сдвига Бернулли. 1. Чувствительная зависимость итерации σ от начальных условий. Даже если две точки x и x/ отличаются друг от друга лишь в (n+1) знаке an+1, то под действием функции σ это различие увеличивается и их n-ые итерации σn(x) и σn(x/) будут отличаться уже в первом шаге. 2. У последовательности итераций σn(х0) сдвига Бернулли те же статические свойства, что и у последовательности подбрасывания монеты.
Первая итерация       	Действие σ на двоичное представление х сводится к

Слайд 10 L R 0

½ 1

x Зависимость порождается значением первой цифры после запятой, т.е. для σn(x0) это an+1. Последовательность RLLRL изоморфна двоичному разложению х0 х0 = (0,10010…), RLLRL поэтому реализация некоторой последовательности при подбрасывании монеты эквивалентна выбору специального значения х0. 3. Появление эргодичности. Любую точку х можно с произвольной степенью точности ε = 2-n аппроксимировать конечной последовательностью знаков 0, а1а2…аn. А образы σr(х0) (r = 1, 2…) произвольного иррационального числа х0 [0,1] подходят к х на расстоянии не более ε бесконечное число раз. Т.е. образы εr – среднее по ансамблю, а х – среднее по времени.
L    R      0     ½

Слайд 11определение показателя Ляпунова





Характеристики хаотического движения а) показатель Ляпунова б) инвариантная мера в)

корреляционная функция Показатель Ляпунова для оценки хаотического движения.
Под действием отображения
соседние

точки могут разбегаться, что ведет к хаотическому движению
- показатель Ляпунова, характеризующий степень экспоненциального разбегания.







N итераций

определение показателя Ляпунова		Характеристики хаотического движения   а) показатель Ляпунова б) инвариантная мера в) корреляционная функция

Слайд 12Cогласно определению показателя Ляпунова найдем λ(х0) В пределе при ε→0 и

N→∞ Отсюда следует, что

- коэффициент растяжения: он указывает во сколько раз в среднем увеличится за одну итерацию расстояние между очень близкими точками. λ(х0) – показатель Ляпунова определяет среднюю потерю информации о положении точки в [0,1] за одну итерацию.
Cогласно определению показателя Ляпунова найдем λ(х0)    В пределе при ε→0 и N→∞

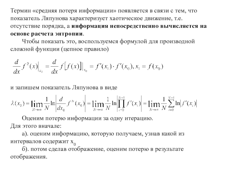
Слайд 13 Термин «средняя потеря информации» появляется в связи с тем,

что показатель Ляпунова характеризует хаотическое движение, т.е. отсутствие порядка, а

информация непосредственно вычисляется на основе расчета энтропии. Чтобы показать это, воспользуемся формулой для производной сложной функции (цепное правило) и запишем показатель Ляпунова в виде Оценим потерю информации за одну итерацию. Для этого вначале: а). оценим информацию, которую получаем, узнав какой из интервалов содержит x0 б). потом сделав отображение, оценим потерю в результате отображения.
Термин «средняя потеря информации» появляется в связи с тем, что показатель Ляпунова характеризует хаотическое движение,

Слайд 141 f(x)
а) Разобьем интервал [0,1]

на n равных подинтервалов и предположим, что х0 может содержаться

в каждом из них с вероятностью 1/n. Узнав какой из подинтервалов содержит х0 имеем информацию Если длина интервала ↑, то n↓, I0 ↓. б) Линейное отображение f(x) изменяет длину интервала в a = │f /(0)│ 0 1/n 1 Тогда в результате отображения имеем следующую потерю информации
1      f(x)   а) Разобьем интервал [0,1] на n равных подинтервалов

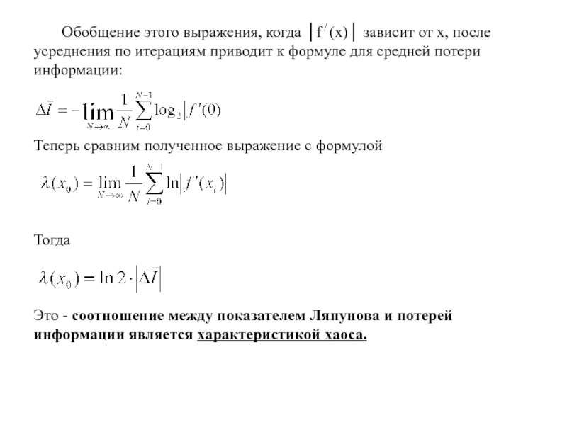
Слайд 15 Обобщение этого выражения, когда │f / (x)│ зависит от х,

после усреднения по итерациям приводит к формуле для средней потери

информации: Теперь сравним полученное выражение с формулой Тогда Это - соотношение между показателем Ляпунова и потерей информации является характеристикой хаоса.
Обобщение этого выражения, когда │f / (x)│ зависит от х, после усреднения по итерациям приводит

Слайд 16Тема 1. Синергетика и управление: основные идеи и определения. Сложные системы

– это системы, состоящие из большого числа элементов взаимосвязанных и

взаимодействующих между собой. Одна из особенностей сложных систем состоит в их способности самопроизвольно образовать пространственные или временные структуры.

рост кристаллов

когерентные колебания
лазерного излучения

спиралевидные структуры

эволюция видов

рост растений и животных

примеры формирования
структур

Тема 1. Синергетика и управление: основные идеи и определения. Сложные системы – это системы, состоящие из большого

Слайд 17 В медицине - электрическая и магнитная активность головного мозга с

характерными четко выраженными пространственно-временными структурами. В психологии – изучение характерных особенностей

человеческого поведения в широком диапазоне от распознавания простых образов до выявления сложных паттернов (pattern-пример, модель, образец) социального поведения. В области социологии – формирование общественного мнения, сотрудничество или конкуренция между социальными группами. Несмотря на различие предметных областей, все перечисленные примеры формообразования имеют много схожих черт и особенностей. Задача изучения аналогий и различий в образовании структур в разных предметных областях определило появление нового междисциплинарного направления, получившего название синергетика. Термин “sinergeia” – содружественное действие двух или нескольких органов“ теперь трактуется как коллективное кооперативное взаимодействие в возникновении и поддержании процессов самоорганизации в различный открытых структурах. Синергетика – наука, изучающая сложные системы, их самоорганизацию, эволюционное развитие.
В медицине - электрическая и магнитная активность головного мозга с характерными четко выраженными пространственно-временными структурами. 	В психологии

Слайд 18Возникновение синергетики было подготовлено трудами блестящих ученых: Ч.Дарвина –создателя теории

биологической эволюции, Л.Больцмана и Анри Пуанкаре –основоположникам статистического и динамического

описания сложных явлений, А.Н.Колмогорова, А.А.Андронова, Л.И.Мандельштама, Н.Н.Боголюбова, Н.М.Крылова, Л.Д.Ландау, Я.Б.Зельдовича и др. Своему современному развитию синергетика обязана Илье Пригожину и Германа Хакену
Возникновение синергетики было подготовлено трудами блестящих ученых:  Ч.Дарвина –создателя теории биологической эволюции, Л.Больцмана и Анри Пуанкаре

Слайд 19Междисциплинарные подходы; тектология
Синергетика как наука о процессах и развития и

самоорганизации сложных систем любой природы интегрирует междисциплинарные подходы, появившиеся на

более ранних этапах развития.
В первую очередь следует упомянуть: тектологию А.А. Богданова, теорию систем Людвига фон Берталанфи и кибернетику Норберта Винера.
Тектология или «Всеобщая организационная наука» (первое изд. -1913 г.), была создана Александром Александровичем Богдановым на основе интеграции идей естественных и гуманитарных наук. Основная идея  выявление и объединение общих закономерностей возникновения, развития и умирания сложных образований (комплексов) в объемлющей их среде (системе).
В настоящее время признано, что это была первая попытка создать наиболее адекватную картину мира. Это - важная для представителей самых разных наук попытка создать всеобщую организационную науку, как науку будущего, выполняющую роль методологии познания.
Сама личность А.А. Богданова олицетворяла «междисциплинарный подход».Он обладал энциклопедическими знаниями  философ, экономист, писатель-фантаст, врач-психиатр и ученый-естествоиспытатель, основатель первого в мире Института переливания крови. Когда в 60 70годы прошлого столетия по мере разработки вычислительной техники возник системный подход, то тогда в качестве исходной в историческом аспекте для системного анализа работы всегда делались ссылки на тектологию А.А. Богданова.
Междисциплинарные подходы; тектологияСинергетика как наука о процессах и развития и самоорганизации сложных систем любой природы интегрирует междисциплинарные

Слайд 20Системный анализ и общая теория систем
Системный анализ - методология исследования

любых объектов посредством представления их в виде систем и анализа

этих систем; это научный метод познания, представляющий собой последовательность действий по установлению структурных связей между переменными исследуемой системой
Основателем обобщенной системной концепции под названием «Общая теория систем считают Карла Людвига фон Берталанфи, австрийского биолога, постоянно (с 1949 г.) проживавшего в Канаде и США.
Людвиг фон Берталанфи, первым из западных ученых, разработал концепцию организма как открытой системы и сформулировал программу построения общей теории систем. В этой работе были обобщены принципы целостности, организации, эквифинальности (достижения системой одного и того же конечного состояния при различных начальных условиях) и изоморфизма.
Людвиг фон Берталанфи проводит мысль о неразрывности естественно-научного (биологического) и философского (методологического) исследований.
Организм представляет собой открытую систему, остающуюся постоянной при непрерывном изменении входящих в нее веществ и энергии (так называемое состояние подвижного равновесия).
У Берталанфи определение понятия «система» является неполным, отсутствуют особенности саморазвивающихся систем и теоретического исследования связи, а также условий, при которых система модифицирует свои формы.
Системный анализ и общая теория системСистемный анализ - методология исследования любых объектов посредством представления их в виде

Слайд 21Системный анализ и кибернетика
Практическое применение системный анализ получил несколько позже

с развитием кибернетики, вычислительной техники, информатики, численных методов. «Революционизирующий вклад

кибернетики в науку состоит в том, что она принимает сложность и общность взаимосвязей процессов и явлений как неотъемлемую черту исследуемых процессов».
Кибернетическая система трактуется как относительно изолированная в информационном отношении и абсолютно проницаемая в материально-энергетическом отношении.
При изучении экономических явлений системный подход означает комплексное изучение экономики как единого целого с позиций системного анализа. Экономическая система, являясь открытой системой, выступает как составная часть, с одной стороны, более общей общественной системы, социально-экономической формации, а с другой стороны, как часть системы ресурсов для потребления общества. Вход экономической системы  совокупность природных, трудовых ресурсов, других материальных ресурсов, технологий, научных знаний; выход – совокупность материальных благ и услуг, служащих для удовлетворения потребностей общества.
«Системный анализ  это совокупность методов, основанных на использовании ЭВМ и ориентированных на исследование сложных систем  технических, экономических, экологических и т. д. Результатом системных исследований является, как правило, выбор вполне определенной альтернативы: плана развития региона, параметров конструкции и т. д. Поэтому истоки системного анализа, его методические концепции лежат в тех дисциплинах, которые занимаются проблемами принятия решений: теория операций и общей теории управления». (по определению академика Н.Н. Моисеева )
Системный анализ и кибернетикаПрактическое применение системный анализ получил несколько позже с развитием кибернетики, вычислительной техники, информатики, численных

Слайд 22Синергетика – новый междисциплинарный подход
В указанных подходах нашли свое отражение

общие представления о системах, которые формировались на протяжении длительного времени.


На современном этапе развития науки “эстафетная палочка” в исследовании сложных систем переходит к синергетике, особенностью и отличием которой являются применение нелинейной математики и изучение эволюции сложных самоорганизующихся систем.
Влияние и роль синергетики в современном мире трудно переоценить. Синергетический подход предполагает: глубокое предметное знание,
моделирование, философскую рефлексию .
Основное понятие синергетики — определение структуры, как состояния, возникающего в результате многовариантного и неоднозначного поведения таких многоэлементных структур или многофакторных сред, которые не деградируют (к стандартному для замкнутых систем усреднению термодинамического типа), а развиваются вследствие открытости, притока энергии извне, нелинейности внутренних процессов, появления особых режимов с обострением и наличия более одного устойчивого состояния.
Режим с обострением — такой динамический закон , при котором одна или несколько моделируемых величин обращается в бесконечность за конечный промежуток времени. В реальности вместо ухода в бесконечность в этом случае наблюдается обычно фазовый переход. Формируется такой режим в результате действия механизма нелинейной положительной обратной связи.
Синергетика – новый междисциплинарный подходВ указанных подходах нашли свое отражение общие представления о системах, которые формировались на

Слайд 23Философская рефлексия (определение)
(от лат. reflexio — обращение назад) — способность

человеческого мышления к критическому самоанализу. Различают несколько видов Р.
Элементарная

Р. - рассмотрение и анализ индивидом собственных знаний и поступков (присущ почти каждому человеку: каждый из нас хотя бы изредка задумывается над причинами собственных неудач и ошибок, с тем чтобы изменить свои представления о мире или об окружающих людях, исправить ошибки и постараться не допускать их в будущем). Помогает нам учиться на своих ошибках.
Научная Р. -направлена на критическое исследование научного знания, методов и приемов получения научных результатов, на процедуры обоснования научных теорий и законов. Находит выражение в специальных дисциплинах — логике, методологии научного познания, психологии научного творчества и т.п.
Философская Р. (высший вид Р.) - размышления о предельных основаниях человеческой культуры и о смысле человеческого существования. Со времен Сократа Р. считается важнейшим средством самопознания человека и основой его духовного совершенствования. Именно способность к критической самооценке является важнейшей отличительной особенностью человека как разумного существа.
Благодаря Р., вскрывающей и устраняющей человеческие предрассудки и заблуждения, оказывается возможным духовный прогресс человечества.
Философская рефлексия (определение)(от лат. reflexio — обращение назад) — способность человеческого мышления к критическому самоанализу. Различают несколько

Слайд 24 Аспект движения Вопросы о движении, переходе постепенных количественных изменений в качественные,

появление у целого свойств, которыми не обладает ни одна из

частей, волновали философов древности. Это проблема соотношения дискретного и непрерывного. Непрерывное связывается с плавными изменениями, с сохранением основных свойств объекта, а дискретные – со скачками, с появлением новых качеств. Дискретные и непрерывные свойства материи нельзя противопоставлять друг другу, они неразрывно связаны между собой.
Аспект движения  	Вопросы о движении, переходе постепенных количественных изменений в качественные, появление у целого свойств, которыми

Слайд 25Другой аспект синергетики - симметрия и асимметрия. Связи между явлениями

в окружающем мире - многообразны. Есть связи случайного характера; они

могут возникнуть и не повториться. Казалось, каждый миг может принести сюрприз, но поведение природы не является полностью случайным, хаотичным и бесструктурным. Наряду с изменчивостью, природе свойственны стабильность, красота, гармоничность. Регулярность смены времен года, периодичность восходов и закатов, идеальные формы кристаллов приводят к мысли об упорядоченности, целесообразности явлений природы, к мысли о существовании структуры единого мира, к идее симметрии. Идеи симметрии принизывают все области человеческого творчества, играют ведущую роль в чувственном восприятии окружающего мира в его познании. Чересчур симметричное в искусстве производит впечатление мертвой красоты, которой не дано развиваться. В то же время элемент асимметрии заставляет нас почувствовать драматический накал момента и предугадать развитие сцены в будущем. Единство симметрии и асимметрии пронизывают все явления природы, являясь единством сохранения и изменения, единством порядка и беспорядка, единством закономерного и случайного. Принципы симметрии – это запреты, которые ограничивают число вариантов устройства мира, создают канву структуре. Асимметрия приводит к разнообразию узоров на его канве. В симметрии проявляется общность свойств, а в асимметрии – их различие.
Другой аспект синергетики - симметрия и асимметрия. Связи между явлениями в окружающем мире - многообразны. Есть связи

Слайд 26Расширенное толкование сложных систем.
Традиционное определение сложных систем имеет весьма примитивный

смысл. Сложные системы предназначены для выполнения определенных функций, и, как

показывает тщательный анализ, эти функции могут быть выполнены только сложной системой, состоящей из многих согласованно действующих частей.
При анализе сложных систем, рассмотрении процессов самоорганизации, различают микроскопический уровень и макроскопический уровень. И, конечно, представляют огромный интерес модели описания на каждом уровне и переход от одного уровня к другому.
Рассмотрим несколько примеров. Газ состоит из очень многих моделей, в одном кубическом сантиметре их число достигает 1022 . Молекулы газа перемещаются совершенно беспорядочно и претерпевают множество столкновений. В отличие от молекул газа атомы и молекулы в кристаллах расположены в высшей степени упорядоченно и совершают лишь слабые колебания. Нас могут интересовать какие-то конкретные свойства, например, давление или температура газа или сжимаемость кристалла. Это интерес обычно инициируется практической стороной дела. Например, газ и водяной пар могут использоваться как рабочее тела в паровом двигателе, а кристалл в лазере.
Расширенное толкование сложных систем.Традиционное определение сложных систем имеет весьма примитивный смысл. Сложные системы предназначены для выполнения определенных

Слайд 27Примеры сложных систем
из биологии
Клетка состоит из клеточной мембраны, имеющей весьма

сложную структуру, ядра и цитоплазмы, которые в свою очередь состоят

из большого числа элементов.
ЦИТОПЛАЗМА - обязательная часть клетки, заключённая между цитоплазматической мембраной и ядром. Представляет собой высокоупорядоченную многофазную коллоидную систему, частицы которой находятся в постоянном движении. Пронизана микротрубочками и филаментами (нитеподобные белковые структуры), совокупность которых составляет цитоскелет. Содержит клеточные органоиды, состав которых зависит от вида клеток. Непостоянными структурами цитоплазмы являются различные включения – плотные (гранулы) и жидкие (вакуоли). В животных клетках различают эктоплазму (наружный слой цитоплазмы) и эндоплазму (внутренний). Эктоплазма лишена гранул и большинства органоидов, эндоплазма содержит те и другие. В цитоплазме протекают все процессы клеточного метаболизма, кроме синтеза нуклеиновых кислот, осуществляемого в ядре. Через цитоплазматическую мембрану происходит обмен веществ  между цитоплазмой и внешней средой, через ядерную оболочку – ядерно-цитоплазматический обмен.
В клетке многие тысячи метаболических процессов могут протекать одновременно и согласованно. Органы тела человека и животных состоят из огромного числа клеток, которые взаимодействуют между собой вполне согласованно.
Органы выполняют специфические функции и взаимодействуют между собой в организме животного. Животные образуют сообщества. Наиболее сложной системой является головной мозг человека, состоящий из 1010 и более нейронов.

в технике: электростанции, двигатели машины. экономика и др.
В природе таких примеров много. Особенность - это системы, возникшие в процессе самоорганизации.
Особое место принадлежит дарвинизму, отражающему эволюционный подход развития.
Примеры сложных системиз биологииКлетка состоит из клеточной мембраны, имеющей весьма сложную структуру, ядра и цитоплазмы, которые в

Слайд 28Сложность
Современное определение сложности опирается на понятие алгебраической сложности. По крайней

мере, в определенных пределах сложную систему можно описать как строку

или последовательность данных (флуктуирующая интенсивность света, исходящая от звезд, температурная кривая больного и др.)
Допустим дана последовательность 1,4,9,16,25,36 …..Нетрудно понять, что такая последовательность образуется по простому закону n2 .
Следовательно, если нам задана строка данных (т.е фрагмент всего формализованного описания), то возникает вопрос, существует ли компьютерная программа и множество начальных данных, по которым эта программ может рассчитать всю строку данных. Разумеется длины программы могут варьироваться в зависимости от конструкции компьютера.
Такой мысленный компьютер известен под названием машины Тьюринга. Основная идея состоит в том, чтобы сжать до минимума программу и начальное множество данных.
Минимальная длина программы и множества начальных данных служат мерой алгебраической степени сложности.
У такого определения есть уязвимое место. Согласно теореме Геделя, проблема нахождения минимальной программы и минимального объема начальных данных не имеет универсального решения, т.е нет общего алгоритма, который позволил бы решить эту задачу.
СложностьСовременное определение сложности опирается на понятие алгебраической сложности. По крайней мере, в определенных пределах сложную систему можно

Слайд 29Из биографий великих
Курт Фри́дрих Гёдель (нем. Kurt Friedrich Gödel; 1906,

Брюнн (Брно), Австро -Венгрия - 1978, Принстон, США) — австрийский логик,

математика и философ математики, наиболее известный сформулированной и доказанной им теоремой о неполноте (1931).
Одна из них гласит, что любая эффективно аксиоматизируемая теория, в достаточно богатом языке, достаточном для определения натуральных чисел и операций сложения и умножения является неполной, либо противоречивой.
Неполнота означает наличие высказываний, которые нельзя ни доказать, ни опровергнуть, исходя из аксиом этой теории.
Противоречивость — возможность доказать любое высказывание: как истинное так и ложное.
Эффективная аксиоматизируемость понимается как возможность алгоритмически решить, является ли данное утверждение аксиомой.
Доказанные Гёделем теоремы имеют широкие последствия как для математики, так и для философии. Гёделю принадлежат работы в области дифференциальной геометрии и теоретической физики. В частности, он написал работу по общей теории относительности, в которой предложил вариант решения уравнений Эйнштейна, из которого следует, что строение вселенной может иметь такое устройство, в котором течение времени является закольцованным (метрика Геделя), что теоретически допускает путешествие во времени.. Большинство современных физиков считают это решение верным лишь математически и не имеющим физического смысла.

Из биографий великих Курт Фри́дрих Гёдель (нем. Kurt Friedrich Gödel; 1906, Брюнн (Брно), Австро -Венгрия - 1978, Принстон,

Слайд 30Из биографий великих
Алан Тьюринг- один из величайших математических и

философских умов человечества. «Машина Тьюринга" — "основа основ" теории алгоритмов.

Без "машины Тьюринга" не обходится ни один серьезный учебник по математической логике и теории вычислимости.
А.Тьюринг впервые пустил в обращение сам термин "компьютер" в современном понимании. Мемориальная доска, установленная на стене одной из лондонских гостиниц, гласит: "Здесь родился Алан Тьюринг (1912 — 1954), взломщик кодов [Code-breaker] и пионер информатики [computer science] ".
Тьюринг признан одним из основателей информатики и теории ИИ, его считают первым теоретиком современного программирования и, наконец, первым в мире хакером.
Его "хакерская деятельность" внесла во время второй мировой войны существенный вклад в победу союзных войск над германским флотом, а один из коллег Тьюринга однажды сказал: "Я не берусь утверждать, что мы выиграли войну благодаря Тьюрингу. Однако без него могли бы ее и проиграть”.
Вопрос об устройстве человеческого разума будет волновать его всю жизнь.В 1939 году британское военное ведомство поставило перед Тьюрингом задачу разгадать секрет "Энигмы" – специального устройства, использовавшегося для шифровки радиограмм в германском военно-морском флоте и в "люфтваффе". Британская разведка раздобыла это устройство, но расшифровывать перехваченные радиограммы немцев не удавалось. Тьюрингу была предоставлена свобода действий. Он пригласил в свой отдел "Британской школы кодов и шифров" нескольких друзей-шахматистов. У него работал, например, Гарри Голомбек, ставший впоследствии известным судьёй ФИДЕ и судивший финальный матч на звание чемпиона мира между Фишером и Спасским.
Немцы считали "Энигму" неприступной. Сложность дешифровки усугублялась тем, что в закодированном слове получалось больше букв, чем в оригинале. Тем не менее, Тьюринг уже через полгода разработал устройство, названное им "Бомбой", которое позволяло читать практически все сообщения "люфтваффе". А спустя ещё год был "взломан" и более сложный вариант "Энигмы", использовавшийся нацистскими подводниками. Это во многом предопределило успех британского флота.
Заслуги Алана Тьюринга были по достоинству оценены: после разгрома Германии он получил орден, был включён в научную группу, занимавшуюся созданием британской электронно-вычислительной машины. В 1951 году в Манчестере начал работать один из первых в мире компьютеров. Тьюринг занимался разработкой программного обеспечения для него. Тогда он написал и первую шахматную программу для ЭВМ. Это был только алгоритм, потому что компьютера, способного применить эту программу, ещё не существовало.

Из биографий великих Алан Тьюринг- один из величайших математических и философских умов человечества. «Машина Тьюринга

Слайд 31Теорема Геделя и распределение Больцмана
Геделя теорема о неполноте. Первая теорема

утверждает, что в любой непротиворечивой формальной системе, содержащей минимум арифметики

(+, *, ,  и обычные правила обращения с ними), найдется формально неразрешимое суждение , т.е. такая замкнутая формула А, что ни А, ни Ã не являются выводимыми в системе. Формальная система (дедуктивная система) в мат. логике неинтерпретируемое исчисление, задаваемое правилами образований этого исчисления и правилами вывода в этом исчислении.
В отдельных случаях удается создать такого рода алгоритмы. Рассмотрим в качестве примера газ. Можно было попытаться проследить траектории отдельных частиц и их столкновения, а затем построить функцию распределения скоростей частиц. Решение этой задачи в виде макроскопического описания нет до сих пор. Но простой и изящный вывод функции распределения (распределение Больцмана) удалось осуществить в рамках статистической механики, не прибегая к микроскопическому подходу, используя понятие энтропии.
Распределении Больцмана представляет собой статистически равновесную функцию распределения по импульсам р и координатам r частиц идеального газа, молекулы которого движутся по законам классической механики во внешнем потенциальном поле:
f (p,r) = Aexp{-[p2/2m+U(r)]/kT}.
Здесь: p2/2m –кинетическая энергия молекулы массой m; U(r) –ее потенциальная энергия во внешнем поле; Т - абсолютная температура газа.
Распределение Больцмана представляет собой частный случай канонического распределения Гиббса для идеального газа во внешнем поле, т.к. при отсутствии взаимодействия между частицами распределение Гиббса распадается на произведение распределений Больцмана для отдельных частиц. Распределение Больцмана при U=0 дает распределение Максвелла.
Теорема Геделя и распределение БольцманаГеделя теорема о неполноте. Первая теорема утверждает, что в любой непротиворечивой формальной системе,

Слайд 32Самоорганизация. Самоорганизация - необратимый процесс, приводящий в результате кооперативного действия подсистем

к образованию более сложных структур всей системы. Самоорганизация – элементарный

процесс эволюции, состоящей из неограниченной последовательности процессов самоорганизации. Термин «самоорганизация» используется в различных смыслах: - для обозначения диссипативной самоорганизации, т.е. образования диссипативных структур (по И. Пригожину); -для определения консервативной самоорганизации (образование структур кристаллов, биополимеров и т.д.); -для выявления дисперсионной самоорганизации (образование солитонных структур).
Самоорганизация.  	Самоорганизация - необратимый процесс, приводящий в результате кооперативного действия подсистем к образованию более сложных структур

Слайд 33История эволюции есть история возникновения все более сложных структур из

более простых; ведь суть эволюции состоит как раз в интеграции

более простых элементов в целостные образования более высокого уровня, т.е. в более сложные системы, характеризуемые новыми качествами.

важнейшие фазы эволюции

космическая эволюция (Большой взрыв,
образование элементарных частиц,
формирование атомов и молекул,
возникновение галактик, звезд и планет,
образование «фотонной мельницы»)

химическая эволюция (образование системы
химических элементов и соединений,
возникновение органических соединений,
полимеризация в цепи органических молекул)

геологическая эволюция
(образование структур
земной коры, гор, вод и т.д.)

эволюция протоклетки (самоорганизация биополимеров
и хранение информации на молекулярном уровне,
пространственная индивидуализация,
возникновение молекулярного языка);

эволюция человека (развитие труда,
языка и мышления);
- эволюция общества (развитие
распределения труда,
общественная организация, техника,
общественные формации и т.д.);

эволюция информации и
обмена информации
(обогащение и хранение
знания, развитие связи,
науки и т.д.)

дарвиновская эволюция (развитие видов
животных и растений и их взаимодействие,
возникновение экосистемы на Земле);

История эволюции есть история возникновения все более сложных структур из более простых; ведь суть эволюции состоит как

Слайд 34Общая структура процессов эволюции. Эволюцию можно рассматривать как неограниченную последовательность процессов

самоорганизации (рис.1). Общая схема процесса эволюции сводится к следующему: Рис.1

Процесс эволюции как неограниченная последовательность процессов самоорганизации
Общая структура процессов эволюции.  	Эволюцию можно рассматривать как неограниченную последовательность процессов самоорганизации (рис.1). Общая схема процесса

Слайд 35 1. Относительно стабильное n-е

состояние эволюции утрачивает устойчивость.

В качестве причин, вызывающих потерю устойчивости, выступают временные изменения внутреннего состояния или наложенных краевых условий. Наиболее характерной причиной эволюционной неустойчивости является внезапное появление новой моды движения, новой разновидности молекул в химии, нового вида в биологии. Этот новый элемент в рассматриваемой динамической системе приводит к потере устойчивости состояния системы, которое до появления нового элемента было устойчивым. 2. Неустойчивость, обусловленная новым элементом в системе, запускает динамический процесс, который приводит к дальнейшей самоорганизации системы. Система порождает новые упорядоченные структуры. 3. По завершении процесса самоорганизации эволюционная система переходит в эволюционное состояние (n+1). После этого n-го эволюционного цикла начинается новый (n+1)-й эволюционный цикл.
1. Относительно стабильное n-е состояние эволюции утрачивает устойчивость.

Слайд 36 Особенность эволюции состоит в том, что практически эволюция никогда

не заканчивается, она каким-то образом находит выход (неустойчивость) из любого

тупика, и этот выход приводит к новому циклу самоорганизации. Поскольку каждый парциальный процесс поднимает систему на новую, в определенном смысле более высокую эволюционную плоскость, весь процесс в целом обладает спиральной структурой (рис.2). Рис.2 Спиральная структура процессов эволюции.
Особенность эволюции состоит в том, что практически эволюция никогда не заканчивается, она каким-то образом находит

Слайд 37 Один из фундаментальных вопросов - какие физические условия необходимы для

процессов эволюции? С физической точки зрения особо важное значение

имеют следующие факторы: 1) способность к экспорту энтропии путем обмена энергией и веществом с окружающей средой; 2) неравновестный характер «диссипативной структуры», отстоящей на закритическое расстояние от термодинамического равновесия; 3) нелинейность (динамика системы существенно определяется нелинейными эффектами); 4) кооперативный характер динамики подсистем, способность к спонтанному нарушению симметрии; 5) способность к самовоспроизведению, т.е. к образованию относительно точных копий исходной системы или подсистем; 6) конечность времени жизни системы и связанные с ней непрестанная смена поколений и процесс обновления; 7) мультистабильность, т.е. существование нескольких устойчивых состояний системы, зависимость текущего состояния от предыстории, потенциальная способность к хранению информации; 8) отбор систем и механизмов с благоприятными свойствами из большого числа возможных результатов конкурентных процессов; 9) мультистабильность вследствие случайной ошибки в процессе репродукции как источник новых структур, механизмов и информации;
Один из фундаментальных вопросов - какие физические условия необходимы для процессов эволюции?   С

Слайд 38 10) обработка информации, т.е. способность к созданию, хранению, воспроизведению и

использованию информации; 11) оптимизация и адаптация, способность приспосабливаться к изменяющимся внешним

условиям, существование критериев оптимизации; 12) морфогенез, т.е. формирование системы и ее органов; 13) образование эталонов, с тенденцией к увеличению многообразия и сложности; 14) ветвление, т.е. все более сильное расщепление реального и в еще большей мере потенциального пути эволюции; 15) сетевая структура с тенденцией к образованию все более сложных соотношений и зависимостей между подсистемами; 16) игровой характер процесса, единство действия необходимых и случайных факторов (при основополагающих закономерностях, определяющих существо процесса); 17) дифференциация, специализация и распределение функций подсистем; 18) интеграция путем соединения в целое все более возрастающей сложности и все большей потенции к действию; 19) иерархическое строение в пространственном, временном и функциональном отношении, разбиение на плоскости, элементы которого объемлют друг друга и вложены один в другой, существование «параметров порядка»; 20) ускорение эволюции, т.е. постоянное нарастание средней скорости эволюционного процесса вследствие механизмов обратной связи. Существенный вклад в физическое понимание качественных переходов при эволюционных процессах имеют аналогии с фазовыми переходами в термодинамике.
10) обработка информации, т.е. способность к созданию, хранению, воспроизведению и использованию информации; 11) оптимизация и адаптация,

Слайд 39 В синергетике выделяются три основные идеи:
Неравновесность
Открытость
Нелинейность
Состояние равновесия может

быть устойчивым (стационарным) и динамическим.
О стационарном равновесном состоянии говорят

в том случае, если при изменении параметров системы, возникшем под влиянием внешних или внутренних возмущений, система возвращается в прежнее состояние.
Состояние динамического (неустойчивого) равновесия имеет место тогда, когда изменение параметров влечет за собой дальнейшие изменения в том же направлении и усиливается с течением времени. Важно подчеркнуть, что такого рода устойчивое состояние может возникнуть в системе, находящейся вдали от стационарного равновесия.

Длительное время в состоянии равновесия могут находиться лишь закрытые системы, не имеющие связей с внешней средой, тогда как для открытых систем равновесие может быть только моментом в процессе непрерывных изменений.
Равновесные системы не способны к развитию и самоорганизации, поскольку подавляют отклонения от своего стационарного состояния, тогда как развитие и самоорганизация предполагают качественное его изменение.

В синергетике выделяются три основные идеи: НеравновесностьОткрытостьНелинейностьСостояние равновесия может быть устойчивым (стационарным) и динамическим. О стационарном

Слайд 40
Неравновесность - состояние открытой системы, при котором происходит изменение ее

макроскопических параметров, то есть ее состава, структуры и поведения.
«Наше

восприятие природы становится дуалистическим, и стержневым моментом в таком восприятии становится представление о неравновесности. Причем неравновесности, ведущей не только к порядку и беспорядку, но открывающей также возможность для возникновения уникальных событий, ибо спектр возможных способов существования объектов в этом случае значительно расширяется (в сравнении с образом равновесного мира)». (статья «Философия нестабильности» И. Пригожина).






Открытость – способность системы постоянно обмениваться веществом (энергией, информацией) с окружающей средой и обладать как «источниками» - зонами подпитки ее энергией окружающей среды, действие которых способствует наращиванию структурной неоднородности данной системы, так и «стоками» – зонами рассеяния, «сброса» энергии, в результате действия которых происходит сглаживание структурных неоднородностей в системе.
Открытость (наличие внешних «источников» («стоков»)) является необходимым условием существования неравновесных состояний, в противоположность замкнутой системе, неизбежно стремящейся, в соответствии со вторым началом термодинамики, к однородному равновесному состоянию.

Неравновесность - состояние открытой системы, при котором происходит изменение ее макроскопических параметров, то есть ее состава, структуры

Слайд 41Нелинейностью называется свойство системы иметь в своей структуре различные стационарные

состояния, соответствующие различным допустимым законам поведения этой системы. Всякий раз,

когда поведение таких объектов удается выразить системой уравнений, эти уравнения оказываются нелинейными в математическом смысле. Математическим объектам с таким свойством соответствует возникновение спектра решений (вместо одного единственного решения системы уравнений), описывающих поведение системы. Каждое решение из этого спектра характеризует возможный способ поведения системы.
В отличие от линейных систем, подсистемы которых слабо взаимодействуют между собой и практически независимо входят в систему, то есть обладают свойством аддитивности (целая система сводима к сумме ее составляющих), поведение каждой подсистемы в нелинейной системе определяется в зависимости от координации с другими.
Система нелинейна, если в разное время, при разных внешних воздействиях ее поведение определяется различными законами. Это создает феномен сложного и разнообразного поведения, не укладывающегося в единственную теоретическую схему.
Из этой поведенческой особенности нелинейных систем следует важнейший вывод по поводу возможности из прогнозирования и управления ими. Эволюция поведения (и развития) данного типа систем сложна и неоднозначна, поэтому внешние или внутренние воздействия могут вызвать отклонения такой системы от ее стационарного состояния в любом направлении. Одно и то же стационарное состояние такой системы при одних условиях устойчиво, а при других – не устойчиво, то есть возможен переход в другой стационарное состояние.

Нелинейностью называется свойство системы иметь в своей структуре различные стационарные состояния, соответствующие различным допустимым законам поведения этой

Слайд 42Нелинейность также рассматривается как необычная реакция на внешние воздействия, когда

"правильное" воздействие оказывает большее влияние на эволюцию системы, чем воздействие

более сильное, но организованное неадекватно ее собственным тенденциям.
Важным достижением синергетики является открытие механизма резонансного возбуждения. Оказывается, что система, находящаяся в неравновесном состоянии, чутка к воздействиям, согласованным с ее собственными свойствами. Поэтому флуктуации во внешней среде оказываются не «шумом», а фактором генерации новых структур.
Малые, но согласованные с внутренним состоянием системы внешние воздействия на нее могут оказаться более эффективными, чем большие. Нелинейные системы демонстрируют неожиданно сильные ответные реакции на релевантные их внутренней организации, резонансные возмущения.

Для нелинейных систем:
- принцип суперпозиции не применим;
- могут быть изолированные точки равновесия;
-присутствуют особые свойства, такие как бифуркация или хаос;
-при приложении ко входу нелинейной системы синусоидального сигнала, на выходе в общем случае будет сигнал с широким спектром, содержащий множество гармоник с различной амплитудой и фазовым сдвигом (для линейных систем выход будет содержать одну синусоиду той же частоты, что и входная).



Нелинейность также рассматривается как необычная реакция на внешние воздействия, когда

Слайд 43В понятии нелинейности неявно заложено существование потенциальности как свойства (характеристики)

данного типа систем.
Качественно разные состояния одной и той же

нелинейной системы альтернативны, то есть не могут актуально существовать в одной и той же системе одновременно.

В тот момент, когда соответствующие определенному качеству системы стационарное состояние существует актуально (проявлено), то соответствующее другим качествам стационарные состояния существуют лишь потенциально, вне ее пространственно-временной определенности, так как могут быть актуализированы только при иных условиях.

Понятие нелинейность начинает использоваться все шире, приобретая мировоззренческий смысл.
Идея нелинейности включает в себя многовариантность, альтернативность выбора путей эволюции и ее необратимость.

Нелинейные системы испытывают влияние случайных, малых воздействий, порождаемых неравновесностью.

В понятии нелинейности неявно заложено существование потенциальности как свойства (характеристики) данного типа систем. Качественно разные состояния одной

Слайд 44Синергетика изучает диссипативные и консервативные системы (структуры).
 Это так называемые диссипативные

структуры, возникающие в процессе самоорганизации, для осуществления которых необходим рассеивающий

(диссипативный) фактор. Диссипативные структуры появляются в открытых колебательных системах с сильной внешней подпиткой. Запасенная в них энергия способна высвобождаться в частности при поступлении в систему слабых возбуждений (флуктуаций), а отклик системы на это возбуждение может быть непредсказуемо сильным.
Открытая нелинейная система в ситуации критической неравновесности способна порождать порядок из хаоса, менять сам тип своего поведения.
В ней могут формироваться новые динамические состояние, названные И. Пригожиным диссипативными структурами.
Если процесс диссипации (диффузия, молекулярный хаос) ведет равновесную систему к хаосу, то в неравновесных системах он приводит, напротив, к возникновению новых структур, так как устраняет все нежизненные, неустойчивые состояния.
В диссипативной системе между частицами устанавливаются дальнодействующие корреляции, меняется тип поведения - частицы начинают вести себя согласованно, когерентно, «как по команде» происходит синхронизация пространственно разделенных процессов
Порядок в синергетике понимается как макроскопическая упорядоченность при сохранении микроскопической молекулярной разупорядоченности, то есть порядок на макроуровне вполне мирно уживается с хаосом на микроуровне.

Синергетика изучает диссипативные и консервативные системы (структуры). Это так называемые диссипативные структуры, возникающие в процессе самоорганизации, для осуществления

Слайд 45Возникновение диссипативных систем носит пороговый характер. Неравновесная термодинамика связала пороговый

характер с неустойчивостью, показав, что новая структура всегда является результатом

раскрытия неустойчивости в результате флуктуаций.

Флуктуации – движения элементов микроуровня, обычно расцениваемые как случайные и не составляющие интереса для исследователя. Флуктуации бывают внутренние (внутрисистемные) и внешние (микровозмущения среды).

В зависимости от своей силы флуктуации, воздействующие на систему, могут иметь совершенно разные для нее последствия.
Если флуктуации открытой системы недостаточно сильны, система ответит на них возникновением сильных тенденций возврата к старому состоянию, структуре или поведению.
Если флуктуации очень сильны, система может разрушиться.
И, наконец, третья возможность заключается в формировании новой диссипативной структуры и изменении состояния, поведения и/или состава системы.

Любая из описанных возможностей может реализоваться в так называемой точке бифуркации, вызываемой флуктуациями, в которой система испытывает неустойчивость.


Возникновение диссипативных систем носит пороговый характер. Неравновесная термодинамика связала пороговый характер с неустойчивостью, показав, что новая структура

Слайд 46 Точка бифуркации - переломный, критический момент в развитии системы,

в котором она осуществляет выбор пути; иначе говоря, это точка

ветвления вариантов развития, точка, в которой происходит катастрофа.
Термином "катастрофа" в концепциях самоорганизации называются качественные, скачкообразные изменения, возникающие при плавном изменении внешних условий. Просканировав флуктуационный фон, система решает, какой тип развития избрать (какую флуктуацию закрепить).
Потенциальных траекторий развития системы много и точно предсказать, в какое состояние перейдет система после прохождения точки бифуркации, невозможно, что связано с тем, что влияние среды носит случайный характер.
С математической точки зрения, неустойчивость и пороговый характер самоорганизации связаны с нелинейностью уравнений.
Для линейных уравнений существует одно стационарное состояние, для нелинейных - несколько. Таким образом, пороговый характер самоорганизации связан с переходом из одного стационарного состояния в другое.

Консервативные системы - системы, в которой работа неконсервативных сил которых равна нулю и для которой имеет место закон сохранения механической энергии, то есть сумма кинетической энергии и потенциальной энергии системы постоянна. Их отличительной чертой является обратимость во времени - система дифференциальных уравнений, описывающая динамический процесс, инвариантна относительно обращения времени.




Точка бифуркации - переломный, критический момент в развитии системы, в котором она осуществляет выбор пути; иначе

Слайд 47

Синергетика дополняет системный подход изучением сложных структур, находящихся вдали от

равновесия.
Из кибернетики и системного анализа известно о существовании в

системе некоторых механизмов коллективного взаимодействия – обратных связей (ОС). Когда коллективное (системное) взаимодействие элементов приводит к тому, что те или иные движения составляющих подавляются, то говорят о наличии отрицательных ОС. Именно отрицательные ОС и создают системы, как устойчивые, консервативные, стабильные объединения элементов.

Когда система уходит от равновесия, доминирующую роль начинают играть положительные ОС, которые не подавляют, а наоборот – усиливают индивидуальные движения составляющих.
Флуктуации, малые движения, незначительные прежде процессы выходят на макроуровень. Так, всякий рост социальной напряженности, революции – это проявления положительных обратных связей.

Синергетика дополняет системный подход изучением сложных структур, находящихся вдали от равновесия. Из кибернетики и системного анализа известно

Слайд 48Положительные ОС приводят к потере системой устойчивости, поскольку весьма малое

возмущение может иметь большие последствия. Петля положительной ОС делает возможным

в далеких от равновесия состояниях усиление очень слабых возмущений до гигантских, разрушающих сложившуюся структуру системы, волн, приводящих систему к революционному изменению – резкому качественному скачку. Петля положительной ОС обусловлена наличием в системе «катализаторов», то есть компонентов, само присутствие которых стимулирует определенные процессы в системе, она связывает выбор пути с предыдущим состоянием. Катализаторы и предыдущие состояния системы также притягивают ее к определенной ветви или ветвям развития. Отрицательные ОС, наоборот, отталкивают соответствующие ветви.
Помимо петель обратной связи, влияние на систему как внешних, так и внутренних флуктуаций различных видов основано на действии кумулятивного эффекта.
Кумулятивный эффект - незначительная причина вызывает цепь следствий, каждое из которых все более существенно. Кумулятивный эффект способствует накоплению определенных свойств системы и/или под воздействием внешних флуктуаций «запускает» в системе усиливающийся процесс. Часто непосредственно связан с петлей положительной обратной связи.

Положительные ОС приводят к потере системой устойчивости, поскольку весьма малое возмущение может иметь большие последствия. Петля положительной

Слайд 50Общие принципы системного анализа
принцип дедуктивной последовательности - последовательного рассмотрения

системы по этапам: от окружения и связей с целым до

связей частей целого;
принцип интегрированного рассмотрения - каждая система должна быть неразделимой и рассматриваться как целое даже при рассмотрении лишь отдельных подсистем системы;
принцип согласования ресурсов и целей системы;
принцип бесконфликтности - отсутствия конфликтов между частями целого, приводящих к конфликту целей целого и части.
В основе системного анализа лежит -
ПРИНЦИП СИСТЕМНОСТИ,

в основе теории самоорганизации -
ПРИНЦИП РАЗВИТИЯ.

Общие принципы системного анализа принцип дедуктивной последовательности - последовательного рассмотрения системы по этапам: от окружения и связей

Слайд 51Cинергетика разрушает
представление о хаосе как исключительно деструктивном начале мира;
рассмотрение

случайности как второстепенного, побочного фактора;
восприятие мира независимым от микрофлуктуаций

нижележащих уровней бытия и космических влияний;
взгляд на неравновесность и неустойчивость как на досадные неприятности и малозначащие явления, которые должны быть преодолены, т.к. играют негативную, разрушительную роль;
Представление о том, что
процессы, происходящие в мире, являются обратимыми во времени;
развитие линейно, поступательно, безальтернативно (а если альтернативы и есть, то они могут быть только случайными отклонениями от магистрального течения, подчинены ему и в конечном счете поглощаются им);
пройденное представляет исключительно исторический интерес;
мир связан жесткими причинно-следственными связями;
причинные цепи носят линейный характер, а следствие если и не тождественно причине, то пропорционально ей, т.е. чем больше вложено энергии, тем больше результат.

Cинергетика разрушаетпредставление о хаосе как исключительно деструктивном начале мира; рассмотрение случайности как второстепенного, побочного фактора; восприятие мира

Слайд 52Определения
Цель синергетики ( по Хакену) -перегруженную огромным количеством деталей информацию

о системах различной природы, изучаемых современной наукой, необходимо сжать, превратив

в небольшое число законов или концепций, так как, по выражению английского специалиста по кибернетике
С. Бира, данные превратились в новейшую разновидность загрязнения окружающей среды - их избыток породил информационный голод.

Теория изменений Ильи Пригожина - методология и соответствующий понятийный аппарат исследования процессов движения систем, в рамках которого рассматриваются как неравновесные, необратимые процессы, протекающие в открытых системах, так и обратимые, имеющие место в закрытых системах.

ОпределенияЦель синергетики ( по Хакену) -перегруженную огромным количеством деталей информацию о системах различной природы, изучаемых современной наукой,

Слайд 53Соотношение системных исследований и синергетики

Соотношение системных исследований и синергетики

Слайд 54Базовые понятия синергетики
Развитие – качественное изменение состава, связей (т.е. структуры)

и функционирования системы, или, кратко, любое качественное изменение системы.
Рост

– количественное изменение состава и взаимосвязей системы.
Эволюция – поступательное, медленное, плавное качественное изменение.
Революция – скачкообразное, быстрое качественное изменение (скачок, фазовый переход, катастрофа).
Равновесие - состояние закрытой системы, при котором ее макроскопические параметры остаются неизменными.
Неравновесность - состояние открытой системы, при котором происходит изменение ее макроскопических параметров
Флуктуация – колебание, изменение, возмущение.
Самоорганизация - процесс установления в системе порядка, происходящий исключительно за счет кооперативного действия и связей ее компонентов и в соответствии с ее предыдущей историей, приводящий к изменению ее пространственной, временной или функциональной структуры.
Система должна быть открытой
Процессы должны быть кооперативными
Система должна быть динамичной, находиться вдали от состояния равновесности.


Базовые понятия синергетикиРазвитие – качественное изменение состава, связей (т.е. структуры) и функционирования системы, или, кратко, любое качественное

Слайд 55Базовые понятия синергетики
Петля положительной обратной связи делает возможным в далеких

от равновесия состояниях усиление очень слабых возмущений до гигантских, разрушающих

сложившуюся структуру системы, волн, приводящих систему к революционному изменению - резкому качественному скачку.
Кумулятивный эффект заключается в том, что незначительная причина вызывает цепь следствий, каждое из которых все более существенно.
Аттракторы - множества, характеризующие значения параметров системы на альтернативных траекториях. В качестве аттрактора может выступать и состояние равновесия, и предельный цикл, и странный аттрактор (хаос).
Хаос
Энтропия

В процессе движения от одной точки бифуркации к другой происходит развитие системы.

В каждой точке бифуркации система выбирает путь развития, траекторию своего движения.


Базовые понятия синергетикиПетля положительной обратной связи делает возможным в далеких от равновесия состояниях усиление очень слабых возмущений

Слайд 56 Точка бифуркации – вызываемый флуктуациями критический момент, в который система

испытывает неустойчивость.
Точки бифуркации часто провоцируются изменением управляющего параметра или управляющей

подсистемы, влекущей систему в новое состояние.
Потенциальных траекторий развития системы много и точно предсказать, в какое состояние перейдет система после прохождения точки бифуркации, невозможно.
Выбор ветви может быть также связан с жизненностью и устойчивым типом поведения системы.
Повышение размерности и сложности системы вызывает увеличение количества состояний, при которых может происходить скачок (катастрофа), и числа возможных путей развития.
Чем более неравновесна система, тем из большего числа возможных путей развития она может выбирать в точке бифуркации.
Два близких состояния могут породить совершенно различные траектории развития.
Одни и те же ветви или типы ветвей могут реализовываться неоднократно.
Временная граница катастрофы определяется "принципом максимального промедления".
В результате ветвления (бифуркации) возникают предельные циклы
Катастрофа изменяет организованность системы, причем не всегда в сторону ее увеличения.

Точка бифуркации – вызываемый флуктуациями критический момент, в который система испытывает неустойчивость. Точки бифуркации часто провоцируются

Слайд 57En bref


В процессе своего развития система проходит две стадии: эволюционную

и революционную.
Во время развертывания эволюционного процесса происходит медленное накопление количественных

и качественных изменений параметров системы и ее компонентов, в соответствии с которыми в точке бифуркации система выберет один из возможных для нее аттракторов
В результате этого произойдет качественный скачок и система сформирует новую диссипативную структуру, соответствующую выбранному аттрактору
В системе возрастает энтропия
Возникает острое противоречие между старым и новым в системе
На этой фазе развитие приобретает непредсказуемый характер, что крайне усложняет, а то и делает невозможным прогноз.

После формирования новой диссипативной структуры система снова вступает на путь плавных изменений, и цикл повторяется.

En brefВ процессе своего развития система проходит две стадии: эволюционную и революционную.Во время развертывания эволюционного процесса происходит

Слайд 58Терминологический словарь
Аттрактор - устойчивое состояние (структура) системы, которое как бы

"притягивает (а - лат., притягивать) к себе все множество "траекторий

системы, определяемых различными начальными условиями (если система попадает в конус, или сферу, аттрактора, то она неизбежно эволюционирует к этому устойчивому состоянию (структуре)). Под аттрактором понимается изображение относительно устойчивого состояния в фазовом пространстве, иногда аттракторами называются реальные структуры в открытых нелинейных средах, на которые выходят процессы эволюции в этих средах в результате затухания промежуточных, переходных процессов.
Аттрактор странный - один из видов аттракторов, фазовый портрет которого представляет собой некоторую ограниченную область, по которой происходят случайные блуждания. Следуя И. Пригожину, странный аттрактор можно назвать < хаосом>.
Бифуркации точка - точка ветвления возможных путей эволюции системы, чему на уровне математического описания соответствует ветвление решений нелинейных дифференциальных уравнений.
Детерминированный хаос - одно из направлений синергетических исследований, в рамках которого изучаются виды хаоса и различные сценарии перехода к хаосу детерминированных (динамических) систем.



Слайд 59Терминологический словарь
Диссипация - процессы рассеяния энергии, превращения ее в менее

организованные формы (тепло) в результате процессов диффузии, вязкости, трения, теплопроводности

и т. п.
Нелинейная среда (система) - среда (система), процессы в которой описываются нелинейными уравнениями. Это - среда, которая может эволюционировать различными путями, таит в себе бифуркации.
Нелинейность в математическом смысле - определенный вид математических уравнений, содержащих искомые величины в степенях, больших 1, или коэффициенты, зависящие от свойств среды. Нелинейные математические уравнения, как правило, имеют несколько (более одного) качественно различных решений.
Нелинейность в мировоззренческом смысле - многовариантность путей эволюции, наличие выбора из альтернативных путей и определенного темпа эволюции, а также необратимость эволюционных процессов.
Неустойчивость вблизи момента обострения - чувствительность нестационарных (эволюционирующих) структур к малым возмущениям (флуктуациям) на асимптотической стадии, вблизи "конечного" со стояния, приводящая к вероятностному хаотическому распаду этих структур.

Терминологический словарьДиссипация - процессы рассеяния энергии, превращения ее в менее организованные формы (тепло) в результате процессов диффузии,

Слайд 60Терминологический словарь
Неустойчивость по Ляпунову - один из видов неустойчивости, неустойчивость

по отношению к начальным данным, к начальным возмущениям (отклонениям), которые

приводят далее, в процессе развития процесса, к сколь угодно большим различиям, к экспоненциальному "разбеганию" смежных траекторий.
Неустойчивые системы (среды) - определенный класс систем (сред), поведение которых чувствительно к малым возмущениям, к хаотическим флуктуациям на микроуровне, состояние которых может резко изменяться под их влиянием.
Обострение (англ. ):
время обострения - конечный (ограниченный) промежуток времени, в течение которого процесс сверхбыстро, асимптотически развивается;
задача на обострение - некий класс модельных задач для анализа открытых нелинейных систем (сред), в которых предполагается, что процессы развиваются сверхбыстро, т.е. характерные величины (например, температура, энергия, концентрация, денежный капитал) неограниченно возрастают за конечное время;
режим с обострением - режим, имеющий длительную квазистационарную стадию и стадию сверхбыстрого нарастания процессов в от крытых нелинейных средах.
Терминологический словарьНеустойчивость по Ляпунову - один из видов неустойчивости, неустойчивость по отношению к начальным данным, к начальным

Слайд 61Терминологический словарь

Обратная связь (объемная нелинейная положительная) - механизм самовлияющего, самоподстегивающего

развертывания процессов, действующий в каждой точке открытой нелинейной среды; иначе

говоря, механизм ускоренного саморазвития, нарастания процессов по всему пространству среды. Такого рода механизм лежит в основе режимов с обострением.
Открытая система (среда) - определенный вид систем (сред), которые обмениваются веществом, энергией и/или информацией с окружающей средой, т. е. имеют источники и стоки. Способные к самоорганизации открытые системы, как правило, имеют объемные источники и стоки, а именно источники и стоки в каждой точке системы.
Резонансное возбуждение - соответствие пространственной конфигурации внешнего воздействия собственным (внутренним) структурам открытой нелинейной среды (системы).
Самоорганизация - процессы спонтанного упорядочивания (перехода от хаоса к порядку), образования и эволюции структур в открытых нелинейных средах.
Синергетика - новое междисциплинарное направление научных исследований

Терминологический словарьОбратная связь (объемная нелинейная положительная) - механизм самовлияющего, самоподстегивающего развертывания процессов, действующий в каждой точке открытой

Обратная связь

Если не удалось найти и скачать доклад-презентацию, Вы можете заказать его на нашем сайте. Мы постараемся найти нужный Вам материал и отправим по электронной почте. Не стесняйтесь обращаться к нам, если у вас возникли вопросы или пожелания:

Email: Нажмите что бы посмотреть 

Что такое TheSlide.ru?

Это сайт презентации, докладов, проектов в PowerPoint. Здесь удобно  хранить и делиться своими презентациями с другими пользователями.


Для правообладателей

Яндекс.Метрика