Разделы презентаций


Оценка заданий ОГЭ с развёрнутым ответом (№№27-30)

Содержание

Структура варианта КИМНапомним, что вариант КИМ ОГЭ по биологии включает в себя 30 заданий19 задания (№№1-19) с кратким ответом в виде слова (словосочетания) и цифры7 заданий (№№20-26) с кратким ответом в

Слайды и текст этой презентации

Слайд 1Оценка заданий ОГЭ с развёрнутым ответом (№№27-30)
Скворцов Павел Михайлович

Оценка заданий ОГЭ с развёрнутым ответом  (№№27-30)Скворцов Павел Михайлович

Слайд 2Структура варианта КИМ
Напомним, что вариант КИМ ОГЭ по биологии включает

в себя 30 заданий
19 задания (№№1-19) с кратким ответом в

виде слова (словосочетания) и цифры
7 заданий (№№20-26) с кратким ответом в виде последовательности цифр
4 задания (№№ 27-30) с развёрнутым ответом, проверка которых осуществляется экспертами по специальным критериям.
Структура варианта КИМНапомним, что вариант КИМ ОГЭ по биологии включает в себя 30 заданий19 задания (№№1-19) с

Слайд 3Выполнение заданий №№27-30
Задания с развёрнутым ответом в варианте КИМ представлены

4 заданиями:
Решение биологической задачи на применение биологических знаний на практике

(темы: растения, животные, человек) - №27 – оценивается в 2 балла - НОВОЕ
Работа с текстом, требующим извлечь необходимую информацию из предложенной, отвечая на поставленные вопросы (ответы на три вопроса, связанные с содержанием текста) - №28 – оценивается в 3 балла
Работа с таблицей на работу со статистическими данными, представленными в табличной форме (ответы на два-три вопроса по содержащейся в таблице информации) - №29 – 3 балла
Решение расчётной задачи (расчёт питания, пищевой рацион, обмен веществ) - №30 – 3 балла - ОБНОВЛЁННОЕ
Общее число баллов за задания - 11 баллов.
Выполнение заданий №№27-30Задания с развёрнутым ответом в варианте КИМ представлены 4 заданиями:Решение биологической задачи на применение биологических

Слайд 4Методические рекомендации http://fipi.ru/oge-i-gve-9/dlya-predmetnyh-komissiy-subektov-rf

Методические рекомендации http://fipi.ru/oge-i-gve-9/dlya-predmetnyh-komissiy-subektov-rf

Слайд 5Общие подходы к проверке и оценке выполнения заданий с развернутым

ответом
Все задания второй части (№№27-30) требуют свободного ответа. Он может

быть кратким (слово, число, словосочетание, предложение) ответом на поставленные вопросы или подробным описанием или объяснением в зависимости от специфики.
Выполняя задания второй части, экзаменуемый проводит анализ текста, статистических данных, представленных в табличной форме, устанавливает причинно-следственные связи, аргументирует результаты сравнений, наблюдений или экспериментов, делает прогноз, указывает возможные риски, возникающие вследствие изменений, происходящих в окружающей среде. Свои соображения выпускник обосновано излагает в письменной форме на отдельном бланке.
Общие подходы к проверке и оценке выполнения заданий с развернутым ответомВсе задания второй части (№№27-30) требуют свободного

Слайд 6Задание 27 (новое)

Задание 27 (новое)

Слайд 7Первое задание второй части (№27) имеет высокий уровень сложности и

проверяет сформированность умений распознавать на рисунках (фотографиях) биологические объекты, объяснять

их роль в жизни человека; анализировать и оценивать воздействие факторов окружающей среды, факторов риска на здоровье; выполнения важнейших гигиенических правил поведения человека в повседневных ситуациях.
При оценке этих заданий следует обращать внимание на умение учащихся распознавать биологические объекты и манипуляции на рисунках и фотографиях, объяснять виденное, используя знания, полученные из школьного курса; аргументировать те или иные гигиенические правила, которыми пользуется человек в повседневной жизни.
Задание №27 предполагает развернутый аргументированный ответ и оценивается максимально в 2 балла при отсутствии биологических ошибок.
Первое задание второй части (№27) имеет высокий уровень сложности и проверяет сформированность умений распознавать на рисунках (фотографиях)

Слайд 8Рассмотрите рисунки 1-3, на которых изображены членик, головка и общий

план строения паразитического червя. Как называют данного червя? Какую меру

предосторожности необходимо соблюдать человеку, чтобы не заразиться этим паразитом?
Рассмотрите рисунки 1-3, на которых изображены членик, головка и общий план строения паразитического червя. Как называют данного

Слайд 9Правильный ответ должен содержать следующие элементы:
1) название червя: бычий цепень;
2)

мера предосторожности: не есть сырое (непроваренное или непрожаренное) мясо крупного

рогатого скота
Правильный ответ должен содержать следующие элементы:1) название червя: бычий цепень;2) мера предосторожности: не есть сырое (непроваренное или

Слайд 10Результат :
1 позиция – неправильно (0 балл)
2 позиция – можно

считать правильным (1 балл)
Итог: 1 балл
Ответ учащегося: Это свиной цепень.

Чтобы им не заразиться, нужно не есть плохо проваренное или плохо прожаренное мясо

Правильный ответ должен содержать следующие элементы:
1) название червя: бычий цепень;
2) мера предосторожности: не есть сырое (непроваренное или непрожаренное) мясо крупного рогатого скота

Результат :1 позиция – неправильно (0 балл)2 позиция – можно считать правильным (1 балл)Итог: 1 баллОтвет учащегося:

Слайд 11Рассмотрите схему строения кровеносной системы пчелы. Имеют ли для пчелы

смысл понятия «артериальной» и «венозной» крови? Приведите два аргумента своей

точки зрения.
Рассмотрите схему строения кровеносной системы пчелы. Имеют ли для пчелы смысл понятия «артериальной» и «венозной» крови? Приведите

Слайд 12Правильный ответ должен содержать следующие элементы:
1) пчела – насекомое, у

насекомых незамкнутая кровеносная система, поэтому как таковых артерий и вен

у них нет
2) у насекомых кровь не переносит газы, поэтому не может быть «артериальной» и «венозной» крови
Правильный ответ должен содержать следующие элементы:1) пчела – насекомое, у насекомых незамкнутая кровеносная система, поэтому как таковых

Слайд 13Результат :
1 позиция – нет упоминания (0 балл)
2 позиция –

правильный ответ (1 балл)
Итог: 1 балл
Ответ учащегося: Артериальная кровь –

это кровь, богатая кислородом, а венозная кровь – богата углекислым газом. У насекомых кровь не переносит ни кислород, ни углекислый газ

Правильный ответ должен содержать следующие элементы:
1) пчела – насекомое, у насекомых незамкнутая кровеносная система, поэтому как таковых артерий и вен у них нет
2) у насекомых кровь не переносит газы, поэтому не может быть «артериальной» и «венозной» крови

Результат :1 позиция – нет упоминания (0 балл)2 позиция – правильный ответ (1 балл)Итог: 1 баллОтвет учащегося:

Слайд 14Рассмотрите рисунки 1-3 на которых изображены виды наружного кровотечения у

человека.
Какой сосуд повреждён на рисунке 3? Назовите один из признаков,

по которому Вы это определили.
Рассмотрите рисунки 1-3 на которых изображены виды наружного кровотечения у человека.Какой сосуд повреждён на рисунке 3? Назовите

Слайд 15Правильный ответ должен содержать следующие элементы:
1) артерия;
2) кровь вытекает из

раны пульсирующей струёй
ИЛИ цвет крови ярко-красный

Правильный ответ должен содержать следующие элементы:1) артерия;2) кровь вытекает из раны пульсирующей струёйИЛИ цвет крови ярко-красный

Слайд 16Результат :
1 позиция – неправильно (0 балл) и у 1

и у 2
2 позиция – у 1 можно считать правильным

(1 балл), у 2 – неверно (0 баллов)
Итог: 1 уч-ся – 1 балл; 2 уч-ся – 0 баллов

Ответ учащегося1: На рисунке повреждён кровеносный сосуд. Одним из признаков является большое количество крови и её пульсирование из открытой раны
Ответ учащегося2: Повреждена вена. Выплёскивание крови

Правильный ответ должен содержать следующие элементы:
1) артерия;
2) кровь вытекает из раны пульсирующей струёй ИЛИ цвет крови ярко-красный

Результат :1 позиция – неправильно (0 балл) и у 1 и у 22 позиция – у 1

Слайд 17Задание №28 (бывш. №29)

Задание №28  (бывш. №29)

Слайд 18Второе задание второй части (№28) имеет повышенный уровень сложности и

проверяет умение работать с научно-популярными текстами биологического содержания.
В ходе

выполнения задания выпускник должен последовательно ответить на 2-3 вопроса к тексту, состоящих из одного-двух предложений (или цитат), в соответствии с предъявляемыми требованиями.
Данные задания проверяют не только умение понимать биологический текст и четко формулировать свои мысли при ответе на конкретный вопрос, но и контролирует умение применять полученные знания в измененной ситуации, используя при этом содержание предложенного экзаменационного текста биологического содержания.
Второе задание второй части (№28) имеет повышенный уровень сложности и проверяет умение работать с научно-популярными текстами биологического

Слайд 19Результаты выполнения задания с развёрнутым ответом №29 в 2019 году

по г. Москве
Задание №29 – задание на работу с текстом,

присутствует в новой модели под №28!
Средний процент выполнения задания: 79% (78,81%)
По набранным баллам:
0 баллов – 3,57%
1 балл – 7,97%
2 балла – 36,92%
3 балла – 51,55%
Более половины участников получили высший балл за выполнение задания и более трети – два балла
Результаты выполнения задания с развёрнутым ответом №29 в 2019 году по г. МосквеЗадание №29 – задание на

Слайд 20Результаты выполнения задания с развёрнутым ответом №29
Результаты по группам успешности


(выполнили задание, набрав хотя бы один балл):
Получившие итоговую оценку «2»:

26,49%
Получившие итоговую оценку «3»: 69,98%
Получившие итоговую оценку «4»: 86,13%
Получившие итоговую оценку «5»: 92,54% (7,46% – не выполнили задание!!!)
Результаты выполнения задания с развёрнутым ответом №29Результаты по группам успешности (выполнили задание, набрав хотя бы один балл):Получившие

Слайд 21СТРОЕНИЕ СТЕБЛЯ ДРЕВЕСНОГО РАСТЕНИЯ
Стебель древесного растения снаружи защищён покровными тканями.

У молодых стеблей весной клетки покровной ткани покрыты тонкой кожицей.

У многолетних растений к концу первого года жизни кожица замещается многослойной пробкой, состоящей из мёртвых клеток, заполненных воздухом. Для дыхания в кожице у молодых побегов имеются устьица, а позже образуются чечевички – крупные, рыхло расположенные клетки с большими межклетниками.
К покровной ткани прилегает кора, образованная разными тканями. Наружная часть коры представлена слоями клеток механической ткани с утолщёнными оболочками и тонкостенных клеток основной ткани. Внутренняя часть коры образована клетками механической и проводящей ткани и называется лубом. В состав луба входят ситовидные трубки, по которым идёт нисходящий ток: органические вещества передвигаются от листьев. Ситовидные трубки состоят из клеток, соединённых концами в длинную трубку. Между соседними клетками имеются мелкие отверстия. Через них, как через сито, передвигаются органические вещества. Кроме ситовидных трубок в состав луба входят лубяные волокна и клетки основной ткани.
К центру от луба в стебле расположен другой слой – древесина. Он состоит из сосудов и древесных волокон. По сосудам идёт восходящий ток: вода с растворёнными в ней веществами передвигается от корней к листьям и цветкам. Между древесиной и лубом находится тонкий слой клеток образовательной ткани – камбий. В результате деления клеток камбия стебель растёт в толщину. Клетки камбия делятся вдоль своей оси. Одна из дочерних клеток отходит к древесине, другая – к лубу.
В центре стебля лежит толстый слой рыхлых клеток основной ткани, в которых откладываются запасы питательных веществ, – это сердцевина.
СТРОЕНИЕ СТЕБЛЯ ДРЕВЕСНОГО РАСТЕНИЯСтебель древесного растения снаружи защищён покровными тканями. У молодых стеблей весной клетки покровной ткани

Слайд 22Задание №28
Используя содержание текста «Строение стебля древесного растения», ответьте на

следующие вопросы.
1) Что такое луб?
2) В чём сходство

и различие в функционировании ситовидных трубок и сосудов?
3) На пне спиленного дерева обнаружилось, что сердцевина находится не в центре спила, а смещена. По одну её сторону слой древесины толще, а по другую тоньше. Как можно объяснить такое явление?

Результат анализа текста и вопросов:
1 вопрос – из текста
2 вопрос – нужно назвать как сходство, так и различие в функционировании (не в строении)
3 вопрос – типичная биологическая задача

Задание №28Используя содержание текста «Строение стебля древесного растения», ответьте на следующие вопросы. 1) Что такое луб? 2)

Слайд 23Результат :
1 вопрос – правильно (1 балл)
2 вопрос – всё

верно (1 балл)
3 вопрос – неверно (0 баллов)

Результат :1 вопрос – правильно (1 балл)2 вопрос – всё верно (1 балл)3 вопрос – неверно (0

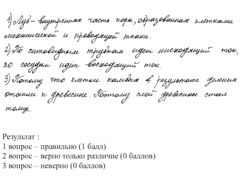
Слайд 24Результат :
1 вопрос – правильно (1 балл)
2 вопрос – верно

только различие (0 баллов)
3 вопрос – неверно (0 баллов)

Результат :1 вопрос – правильно (1 балл)2 вопрос – верно только различие (0 баллов)3 вопрос – неверно

Слайд 25Задание №29 (бывш. №30)

Задание №29  (бывш. №30)

Слайд 26Третье задание второй части (№29) имеет высокий уровень сложности и

направлено на проверку не только предметных биологических знаний, но и

общих учебных умений, навыков и способов деятельности.
В ходе его выполнения выпускник должен последовательно ответить на 2-3 вопроса на основании статистических данных, представленных в табличной форме.
Это позволяет проверить сформированность умений находить и выделять значимые функциональные связи и отношения между частями целого, проводить сравнение, сопоставление, ранжирование объектов по одному или нескольким основаниям.
Задание №29 предполагает ответы на поставленные вопросы и оценивается в 3 балла. Так, максимальный балл в задании №29 выставляется в случае, если экзаменуемый не только находит связи между статистическими данными, представленными в табличной форме, но и делает выводы об их причинах.
Третье задание второй части (№29) имеет высокий уровень сложности и направлено на проверку не только предметных биологических

Слайд 27Результаты выполнения задания с развёрнутым ответом №30 в 2019 году

по г. Москве
Задание №30 – задание на работу с таблицей,

присутствует в новой модели под №29!
Средний процент выполнения задания: 56% (56,2%)
По набранным баллам:
0 баллов – 12,61%
1 балл – 24,46%
2 балла – 44,62%
3 балла – 18,30%
Только пятая часть сдававших получила высший балл и около половины участников получили два балла из трёх за выполнение задания
Результаты выполнения задания с развёрнутым ответом №30 в 2019 году по г. МосквеЗадание №30 – задание на

Слайд 28Результаты выполнения задания с развёрнутым ответом №30
Результаты по группам успешности

(выполнили задание, набрав хотя бы один балл):
Получившие итоговую оценку «2»:

7,09%
Получившие итоговую оценку «3»: 41,29
Получившие итоговую оценку «4»: 66,15%
Получившие итоговую оценку «5»: 83,08% (16,92% не набрали ни одного балла!!!)
Результаты выполнения задания с развёрнутым ответом №30Результаты по группам успешности (выполнили задание, набрав хотя бы один балл):Получившие

Слайд 29Пользуясь таблицей «Сравнительный состав плазмы крови, первичной и вторичной мочи

организма человека», ответьте на следующие вопросы.
Таблица
Сравнительный состав плазмы

крови, первичной и вторичной мочи организма человека (в %)

1) Концентрация какого вещества максимально возрастает по мере превращения плазмы крови во вторичную мочу?
2) Какие вещества и почему отсутствуют в составе первичной мочи здорового человека?

Пользуясь таблицей «Сравнительный состав плазмы крови, первичной и вторичной мочи организма человека», ответьте на следующие вопросы. Таблица

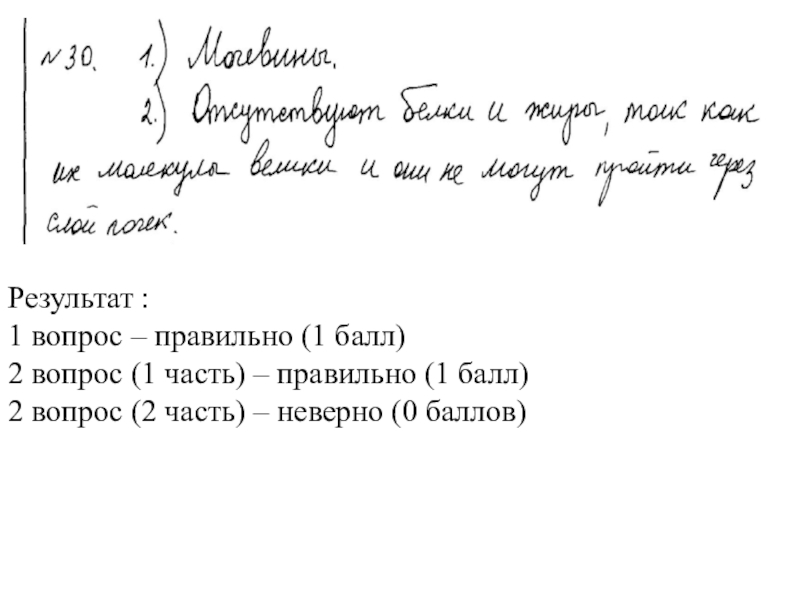
Слайд 30Результат :
1 вопрос – правильно (1 балл)
2 вопрос (1 часть)

– правильно (1 балл)
2 вопрос (2 часть) – неверно (0

баллов)
Результат :1 вопрос – правильно (1 балл)2 вопрос (1 часть) – правильно (1 балл)2 вопрос (2 часть)

Слайд 31Результат :
1 вопрос – правильно (1 балл)
2 вопрос (1 часть)

– правильно (1 балл)
2 вопрос (2 часть) – неверно (0

баллов)
Результат :1 вопрос – правильно (1 балл)2 вопрос (1 часть) – правильно (1 балл)2 вопрос (2 часть)

Слайд 32Задание №30 (обновлённое)
Расчётная задача, требующая использования калькулятора; в вариантах используется

две линии задач:
на подсчёт калорийности
на предложение меню, исходя из

условий с обязательным блюдом либо напитком.
Задание №30 (обновлённое)Расчётная задача, требующая использования калькулятора; в вариантах используется две линии задач:на подсчёт калорийности на предложение

Слайд 33Четвёртое задание второй части (№30) имеет высокий уровень сложности и

требует от экзаменуемого сформированности умений вычислять энергозатраты при различной физической

нагрузке, составлять рацион питания в соответствии с условиями ситуационной задачи, делать выводы на основании полученных результатов. При этом, экзаменуемый должен показать знание процессов пищеварения и обмена веществ, способов их регуляции в организме человека.
Задание 30 предполагает развёрнутый ответ и оценивается в 3 балла. Максимальный балл ставится только в том случае, если экзаменуемый производит все необходимые расчёты, учитывает все необходимые требования, сформулированные в условии задания, отвечает верно на поставленные вопросы.
Четвёртое задание второй части (№30) имеет высокий уровень сложности и требует от экзаменуемого сформированности умений вычислять энергозатраты

Слайд 34При разработке задания 30, использовались несколько вариантов таблиц. Причем, таблица

1 присутствовала во всех случаях (несколько вариантов меню), тогда как

прочие таблицы комбинировались в зависимости от условий задания. Кроме того, в задании 30 содержится вопрос на знание процессов пищеварения и обмена веществ, способов их регуляции в организме человека.
Задание 30 представляет собой ситуационную биологическую задачу, проверяющую умение обучающего вести учёт энергозатрат организма человека определённого возраста и энергетической ценности пищи. Контекст задания базируется на проверке умений работать не только со статистическими данными, приведёнными в таблицах, но и на способности учитывать конкретные условия задачи, где подросток или молодой человек оказывается в ситуации приближенной к реальной.
При разработке задания 30, использовались несколько вариантов таблиц. Причем, таблица 1 присутствовала во всех случаях (несколько вариантов

Слайд 37Пример 1 задачи №30
На второй перемене в школьной столовой четвероклассник

Николай на завтрак выбрал следующие блюда: молочную манную кашу, какао

с молоком и булочку. Используя данные таблиц 1, 2 и 3, ответьте на следующие вопросы.
1) Какова энергетическая ценность выбранного завтрака?
2) Насколько предложенное меню соответствует норме второго завтрака по углеводам для десятилетнего Николая?
3) Почему при избытке углеводов в пище часто наблюдается лишний вес?
Пример 1 задачи №30На второй перемене в школьной столовой четвероклассник Николай на завтрак выбрал следующие блюда: молочную

Слайд 38Ответ должен содержать следующие элементы:
1) энергетическая ценность второго завтрака 679,6

ккал (680 ккал);
2) общее количество полученных углеводов – 157,4 г,

что составляет 47,7% (48%) от суточного объёма и соответствует обеду, а не второму завтраку;
3) углеводы в организме человека способны переходить в жиры

Ответ учащегося: Энергетическая ценность съеденного составила почти 680 ккал, углеводов получилось 157,4 г. Это больше необходимого. А углеводы в организме могут переходить в жиры, значит при подобном питании Николай может иметь избыточный вес

Оценка: 2 балла (на наш взгляд) – по критерию
«Ответ включает в себя три из названных выше элементов, но содержит негрубые биологические ошибки»

Ответ должен содержать следующие элементы:1) энергетическая ценность второго завтрака 679,6 ккал (680 ккал);2) общее количество полученных углеводов

Слайд 39Пример 2 задачи №30
На второй перемене в школьной столовой пятиклассник

Дима на завтрак выбрал следующие блюда: пшенную кашу с тёртым

яблоком, сладкий чай и булочку. Используя данные таблиц 1, 2 и 3, ответьте на следующие вопросы.
1) Какова энергетическая ценность выбранного завтрака?
2) Насколько предложенное меню соответствует норме второго завтрака по калорийности для одиннадцатилетнего Димы?
3) Какие вещества образуются при полном распаде белков в организме?
Пример 2 задачи №30На второй перемене в школьной столовой пятиклассник Дима на завтрак выбрал следующие блюда: пшенную

Слайд 40Ответ должен содержать следующие элементы:
1) энергетическая ценность второго завтрака 516,6

ккал (517 ккал);
2) это составляет 17,8% (18%) от суточной энергетической

потребности, что полностью соответствует норме;
3) мочевина (аммиак), вода и углекислый газ

Ответ учащегося: Энергетическая ценность съеденного составила почти 517 ккал, что составляет около 18% от суточной нормы (норма). Белки в организме человека расщепляются до аминокислот

Оценка: 2 балла (на наш взгляд) – по критерию
«Ответ включает в себя три из названных выше элементов, но содержит негрубые биологические ошибки»

Ответ должен содержать следующие элементы:1) энергетическая ценность второго завтрака 516,6 ккал (517 ккал);2) это составляет 17,8% (18%)

Слайд 41Подводим итоги
Общее число баллов за задания №№27-30 осталось неизменным -

11 баллов.
Выпускник должен набрать при выполнении этих заданий не менее,

чем по четыре балла (соответствует отметке «2» по пятибалльной системе)
Набрать не менее чем четыре балла вполне возможно, если учащийся знаком со спецификой выполнения этих заданий
Подводим итогиОбщее число баллов за задания №№27-30 осталось неизменным - 11 баллов.Выпускник должен набрать при выполнении этих

Слайд 42Спасибо за внимание!

Спасибо за внимание!

Обратная связь

Если не удалось найти и скачать доклад-презентацию, Вы можете заказать его на нашем сайте. Мы постараемся найти нужный Вам материал и отправим по электронной почте. Не стесняйтесь обращаться к нам, если у вас возникли вопросы или пожелания:

Email: Нажмите что бы посмотреть 

Что такое TheSlide.ru?

Это сайт презентации, докладов, проектов в PowerPoint. Здесь удобно  хранить и делиться своими презентациями с другими пользователями.


Для правообладателей

Яндекс.Метрика