Разделы презентаций


Переходные процессы в цепях второго порядка.

так какРешение уравнения ищем:Определяем свободную составляющую: характеристическое уравнение. корни характеристического уравнения.Введём понятие критического сопротивления, определяемого из условия:

Слайды и текст этой презентации

Слайд 1 Переходные процессы в цепях второго порядка. Включение последовательной RLC-цепи на

постоянное напряжение. Апериодический процесс. Включение последовательной RLC-цепи на постоянное

напряжение. Критический процесс. Включение последовательной RLC-цепи на постоянное напряжение. Колебательный процесс.

При наличие двух независимых накопителей энергии переходные процессы в них описываются уравнениями второго порядка. Простейший пример такой цепи – последовательное соединение RLC.
Задача: определить переходное напряжение на ёмкости и ток в индуктивности.
Напряжение на ёмкости до коммутации:
Ток в индуктивности до коммутации:
Согласно законам коммутации:

– задача с нулевыми начальными условиями.

Составим дифференциальное уравнение для напряжения на ёмкости (после коммутации):

Переходные процессы в цепях второго порядка. Включение последовательной RLC-цепи на постоянное напряжение.  Апериодический процесс. Включение

Слайд 2
так как



Решение уравнения ищем:
Определяем свободную составляющую:



характеристическое уравнение.

корни

характеристического уравнения.
Введём понятие критического сопротивления, определяемого из условия:

так какРешение уравнения ищем:Определяем свободную составляющую:				 характеристическое уравнение. 								корни характеристического уравнения.Введём понятие критического сопротивления, определяемого из

Слайд 3
Если то имеет место апериодический процесс.

Свободная

составляющая определяется
Принуждённая составляющая определяется при
Общий вид реакции:
Для определения A1

и A2 составим ещё одно уравнение:


Поскольку
Определим постоянные интегрирования из начальных условий:
При этом, образуется система алгебраический уравнений:

откуда

После подстановки и алгебраических преобразований получим:
Если		    то имеет место апериодический процесс. Свободная составляющая определяетсяПринуждённая составляющая определяется при Общий вид

Слайд 4
переходное напряжение на ёмкости.



переходной ток в индуктивности.


переходное напряжение на индуктивности.

переходное напряжение на резисторе.
переходное напряжение на ёмкости. 					переходной ток в индуктивности.

Слайд 5
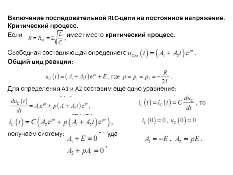
Включение последовательной RLC-цепи на постоянное напряжение. Критический процесс.
Если

то имеет место критический процесс.



Свободная составляющая определяется
Общий вид реакции:


Для определения A1 и A2 составим еще одно уравнение:
поскольку

так как

получаем систему: откуда
Включение последовательной RLC-цепи на постоянное напряжение. Критический процесс. Если 		      то имеет

Слайд 6
переходное напряжение на ёмкости.

переходной ток в индуктивности.

переходное

напряжение на индуктивности.

переходное напряжение на резисторе.

Включение последовательной RLC-цепи на постоянное напряжение.
Колебательный процесс.
Если то имеет место колебательный процесс.



где
переходное напряжение на ёмкости. 					     переходной ток в

Слайд 7
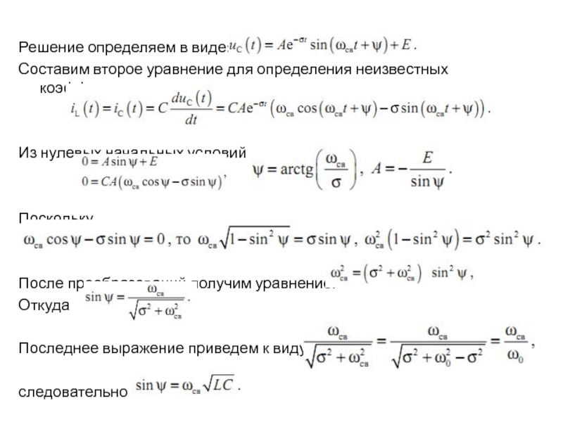
Решение определяем в виде:
Составим второе уравнение для определения неизвестных коэффициентов:


Из

нулевых начальных условий получим систему уравнений:


Поскольку


После преобразований получим уравнение:
Откуда

Последнее

выражение приведем к виду:

следовательно

Решение определяем в виде:Составим второе уравнение для определения неизвестных коэффициентов:Из нулевых начальных условий получим систему уравнений: ПосколькуПосле

Слайд 8






Переходное напряжение на ёмкости:

переходный ток в индуктивности;

переходное напряжение на

резисторе;
переходное напряжение на
резисторе;

переходное напряжение на ин индуктивности.

Переходное напряжение на ёмкости:					 переходный ток в индуктивности;					переходное напряжение на 						резисторе; 						переходное напряжение на 						резисторе; 						переходное напряжение

Слайд 9
Представим на графике соответствующие переходные напряжения:

Квазипериод:

Декремент затухания:

Логарифмический декремент затухания:

Представим на графике соответствующие переходные напряжения:						Квазипериод: 						Декремент затухания:						Логарифмический декремент 						затухания:

Обратная связь

Если не удалось найти и скачать доклад-презентацию, Вы можете заказать его на нашем сайте. Мы постараемся найти нужный Вам материал и отправим по электронной почте. Не стесняйтесь обращаться к нам, если у вас возникли вопросы или пожелания:

Email: Нажмите что бы посмотреть 

Что такое TheSlide.ru?

Это сайт презентации, докладов, проектов в PowerPoint. Здесь удобно  хранить и делиться своими презентациями с другими пользователями.


Для правообладателей

Яндекс.Метрика