Разделы презентаций


Первообразная

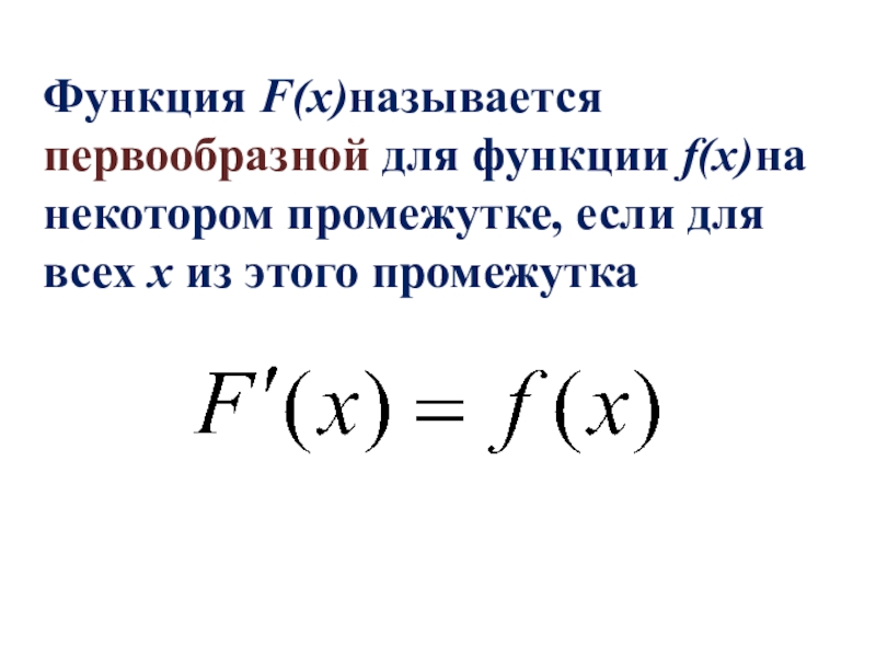
Функция F(x)называется первообразной для функции f(x)на некотором промежутке, если для всех x из этого промежутка

Слайды и текст этой презентации

Слайд 1Первообразная
Правила нахождения первообразных

Первообразная Правила нахождения первообразных

Слайд 2Функция F(x)называется первообразной для функции f(x)на некотором промежутке, если для

всех x из этого промежутка

Функция F(x)называется первообразной для функции f(x)на некотором промежутке, если для всех x из этого промежутка

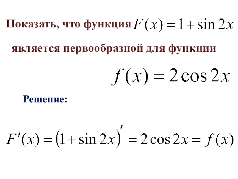
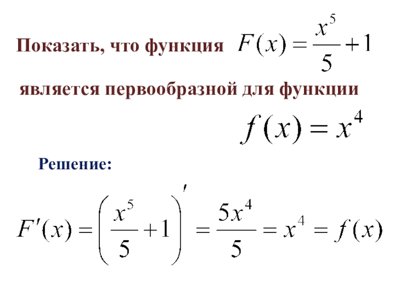
Слайд 3Показать, что функция
является первообразной для функции
Решение:

Показать, что функция является первообразной для функции Решение:

Слайд 4Показать, что функция
является первообразной для функции
Решение:

Показать, что функция является первообразной для функции Решение:

Слайд 5Если F(x)– первообразная для функции f(x) на некотором промежутке, то

функция F(x)+C также является первообразной функции f(x) на этом промежутке,

где C –произвольная постоянная.
Если F(x)– первообразная для функции f(x) на некотором промежутке, то функция F(x)+C также является первообразной функции f(x)

Слайд 11Правила нахождения первообразных

Правила нахождения первообразных

Слайд 12Если F(x)– первообразная для функции f(x), а G(x)– первообразная для

функции g(x), то F(x)+G(x)– первообразная для функции f(x)+g(x)
Первообразная суммы равна

сумме первообразных
Если F(x)– первообразная для функции f(x), а G(x)– первообразная для функции g(x), то F(x)+G(x)– первообразная для функции

Слайд 13Если F(x)– первообразная для функции f(x), а а –константа, то

аF(x)– первообразная для функции аf(x)
Постоянный множитель можно выносить за знак

первообразной
Если F(x)– первообразная для функции f(x), а а –константа, то аF(x)– первообразная для функции аf(x)Постоянный множитель можно

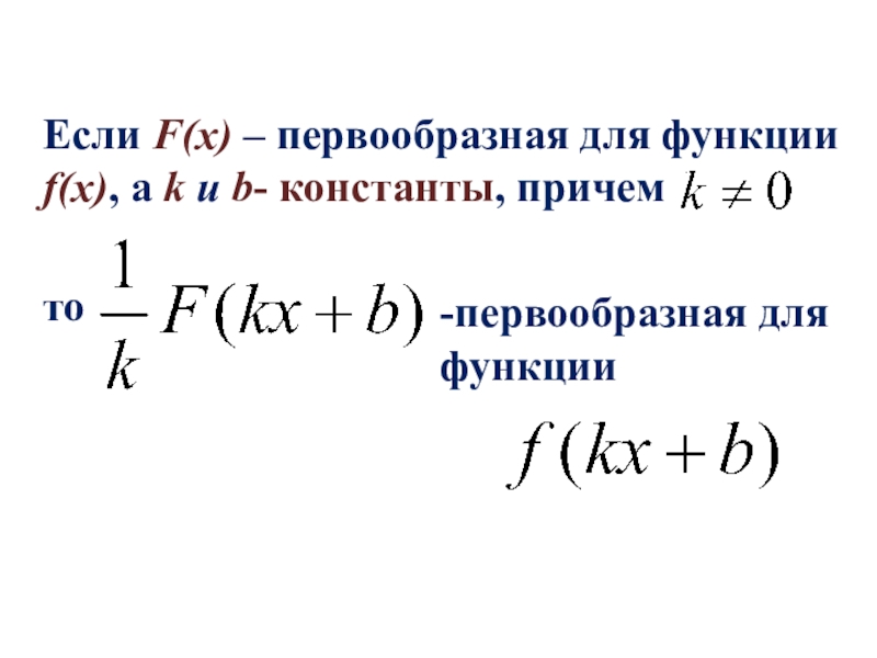
Слайд 14Если F(x) – первообразная для функции f(x), а k и

b- константы, причем
то
-первообразная для функции

Если F(x) – первообразная для функции f(x), а k и b- константы, причемто -первообразная для функции

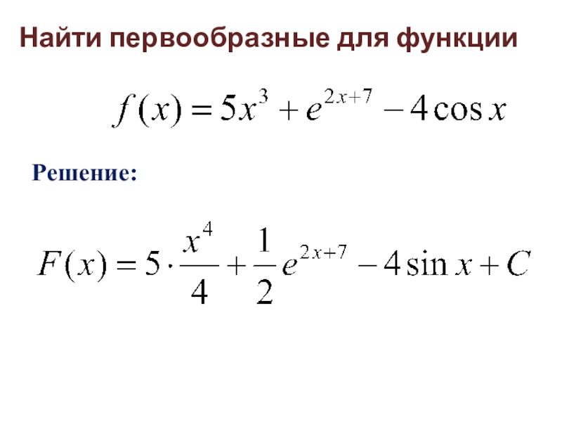
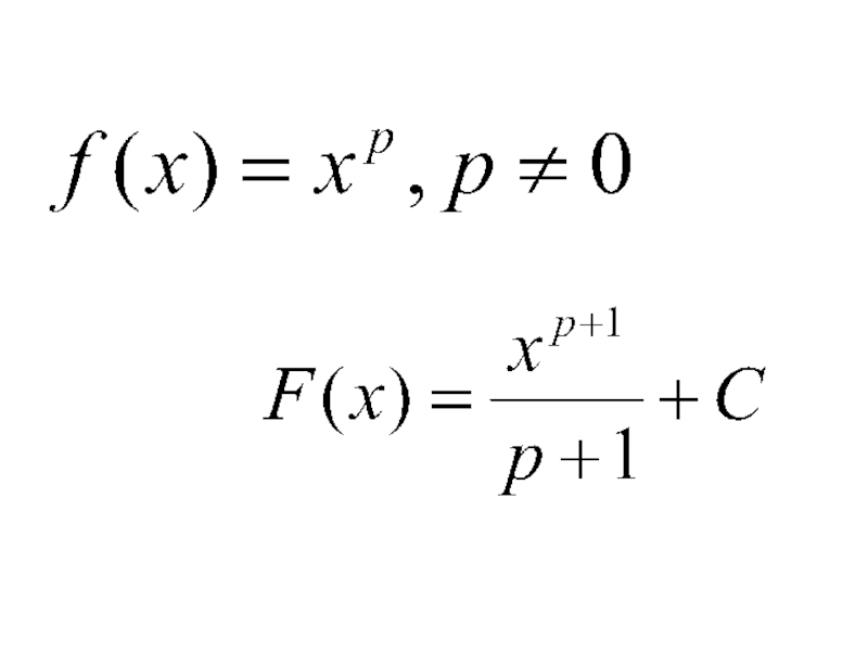
Слайд 15Найти первообразные для функции
Решение:

Найти первообразные для функцииРешение:

Слайд 16Задания для самостоятельной работы:
1. Является ли функция F(x)=x3+3x-1 первообразной для

функции f(x)=3(x2+1)?
2. Найдите все первообразные функции:
а)f(x)=x4-2x2-12;

б)f(x)=3sinx-4cosx;
в)f(x)=cos(3x+2);

Задания для самостоятельной работы:1. Является ли функция F(x)=x3+3x-1 первообразной для функции f(x)=3(x2+1)?2. Найдите все первообразные функции:

Обратная связь

Если не удалось найти и скачать доклад-презентацию, Вы можете заказать его на нашем сайте. Мы постараемся найти нужный Вам материал и отправим по электронной почте. Не стесняйтесь обращаться к нам, если у вас возникли вопросы или пожелания:

Email: Нажмите что бы посмотреть 

Что такое TheSlide.ru?

Это сайт презентации, докладов, проектов в PowerPoint. Здесь удобно  хранить и делиться своими презентациями с другими пользователями.


Для правообладателей

Яндекс.Метрика