Разделы презентаций


Практикум по количественным методам

Содержание

Литература

Слайды и текст этой презентации

Слайд 1Практикум по количественным методам
Занятие 1
Бурцева Юлия Валентиновна
burcevajulia67@mail.ru

Практикум по количественным методамЗанятие 1 Бурцева Юлия Валентиновнаburcevajulia67@mail.ru

Слайд 2Литература

Литература

Слайд 3Литература

Литература

Слайд 4Литература
Szd_Analyzdann_bBi_17.pdf

ЛитератураSzd_Analyzdann_bBi_17.pdf

Слайд 5Регрессионный анализ
В зависимости от количества факторов, включенных в регрессию, принято

различать регрессию простую и множественную.
Простая регрессия представляет собой регрессию между

двумя переменными (y и x), т.е. рассматривается модель вида: y=f(x)
Множественная регрессия соответственно представляет сбой регрессию результирующего признака с двумя и большим числом факторов, т.е. рассматривается модель y=f(x1,x2,x3,…)

Регрессионный анализ		В зависимости от количества факторов, включенных в регрессию, принято различать регрессию простую и множественную.Простая регрессия представляет

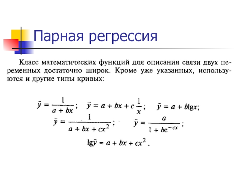
Слайд 6Парная регрессия

Парная регрессия

Слайд 7Парная регрессия

Парная регрессия

Слайд 8Парная регрессия

Парная регрессия

Слайд 9Парная регрессия

Парная регрессия

Слайд 10Парная регрессия

Парная регрессия

Слайд 11Парная регрессия

Парная регрессия

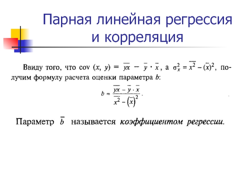
Слайд 12Парная линейная регрессия и корреляция

Парная линейная регрессия и корреляция

Слайд 13Парная линейная регрессия и корреляция

Парная линейная регрессия и корреляция

Слайд 14Парная линейная регрессия и корреляция

Парная линейная регрессия и корреляция

Слайд 15Парная линейная регрессия и корреляция

Парная линейная регрессия и корреляция

Слайд 16Парная линейная регрессия и корреляция

Парная линейная регрессия и корреляция

Слайд 17Парная линейная регрессия и корреляция

Парная линейная регрессия и корреляция

Слайд 18Парная линейная регрессия и корреляция

Парная линейная регрессия и корреляция

Слайд 19Парная линейная регрессия и корреляция

Парная линейная регрессия и корреляция

Слайд 20Парная линейная регрессия и корреляция

Парная линейная регрессия и корреляция

Слайд 21Парная линейная регрессия и корреляция

Парная линейная регрессия и корреляция

Слайд 22Парная линейная регрессия и корреляция

Парная линейная регрессия и корреляция

Слайд 23Парная линейная регрессия и корреляция

Парная линейная регрессия и корреляция

Слайд 24Парная линейная регрессия и корреляция

Парная линейная регрессия и корреляция

Слайд 25Парная линейная регрессия и корреляция

Парная линейная регрессия и корреляция

Слайд 26Парная линейная регрессия и корреляция

Парная линейная регрессия и корреляция

Слайд 27Оценка существенности параметров линейной регрессии и корреляции

Оценка существенности параметров линейной регрессии и корреляции

Слайд 28Оценка существенности параметров линейной регрессии и корреляции

Оценка существенности параметров линейной регрессии и корреляции

Слайд 29Оценка существенности параметров линейной регрессии и корреляции

Оценка существенности параметров линейной регрессии и корреляции

Слайд 30Оценка существенности параметров линейной регрессии и корреляции

Оценка существенности параметров линейной регрессии и корреляции

Слайд 31Оценка существенности параметров линейной регрессии и корреляции

Оценка существенности параметров линейной регрессии и корреляции

Слайд 32Оценка существенности параметров линейной регрессии и корреляции

Оценка существенности параметров линейной регрессии и корреляции

Слайд 33Оценка существенности параметров линейной регрессии и корреляции

Оценка существенности параметров линейной регрессии и корреляции

Слайд 34Оценка существенности параметров линейной регрессии и корреляции

Оценка существенности параметров линейной регрессии и корреляции

Обратная связь

Если не удалось найти и скачать доклад-презентацию, Вы можете заказать его на нашем сайте. Мы постараемся найти нужный Вам материал и отправим по электронной почте. Не стесняйтесь обращаться к нам, если у вас возникли вопросы или пожелания:

Email: Нажмите что бы посмотреть 

Что такое TheSlide.ru?

Это сайт презентации, докладов, проектов в PowerPoint. Здесь удобно  хранить и делиться своими презентациями с другими пользователями.


Для правообладателей

Яндекс.Метрика