Разделы презентаций


Приближенные числа Введение Представление чисел в ЭВМ Понятие

Содержание

Вычисления с округлениямиВывод: способ вычисления влияет на точность результата вычисления,

Слайды и текст этой презентации

Слайд 1Приближенные
числа
Введение
Представление чисел в ЭВМ
Понятие погрешности
Погрешности функций
Устойчивость, корректность, съодимость
Приложение –

системы исчисления

Приближенные числаВведениеПредставление чисел в ЭВМПонятие погрешностиПогрешности функцийУстойчивость, корректность, съодимостьПриложение – системы исчисления

Слайд 2Вычисления с округлениями
Вывод: способ вычисления влияет на точность результата вычисления,

Вычисления с округлениямиВывод: способ вычисления влияет на точность результата вычисления,

Слайд 3Приближенные числа в компьютерных вычислениях
Представление чисел в ЭВМ используется 4

байта памяти (32 разряда)
00000000 00000000 00000000 00000000
Пример распределения 16 разрядов:=>

-2 • 10^15 до 2 • 10^15






Для расширения числового диапазона используется
запись с плавающей запятой
D = ±m • 10", где т и п — соответственно мантисса числа и его порядок.

Например, число -23.9 можно записать в виде:
-2,39 • 10^1, —0.239 • 10^2, - 239*10^-1

2^9=1024
1,0000
1,0001
………
1,1024
2,0000

Приближенные числа в компьютерных вычисленияхПредставление чисел в ЭВМ используется 4 байта памяти (32 разряда)00000000 00000000 00000000 00000000Пример

Слайд 4 23,9 = - 239*10^-1
0 --

положительное 1 – отрицательное

23,9   =   - 239*10^-10 -- положительное   1 – отрицательное

Слайд 5Погрешность
Погрешность есть мера точности приближенных чисел.

Абсолютная погрешность некоторого числа равна

разности между его
истинным значением и приближенным значени­ем, полученным в


результате вычисления или измерения.

Относительная погрешность — это отношение абсолютной
погрешности к приближенно­му значению числа.

Для приближенного числа, полученного в результате округления,
абсолютная погрешность принимается равной половине единицы
разряда, следующего за значащим
0,734 =>0,73431, =>0,73357 – погрешность округления = 0,0005

Если при вычислениях на компьютере округление не производится,
а цифры, выходящие за разрядную сетку машины, отбрасываются,
то максимально возможная погрешность результата выполнения операции
в два раза больше по сравнению со случаем округления.

ПогрешностьПогрешность есть мера точности приближенных чисел.Абсолютная погрешность некоторого числа равна разности между его истинным значением и приближенным

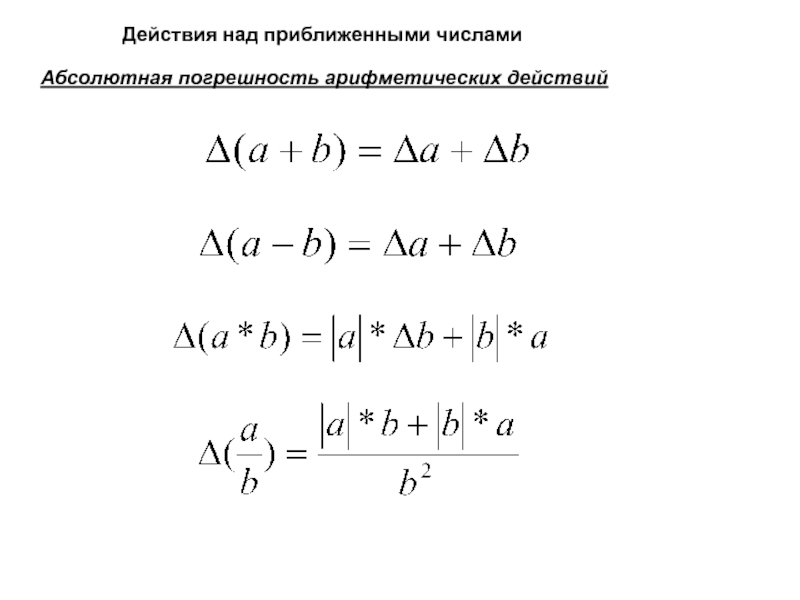
Слайд 6Действия над приближенными числами
Абсолютная погрешность арифметических действий

Действия над приближенными числами Абсолютная погрешность арифметических действий

Слайд 7Относительная погрешность арифметических действий

Относительная погрешность суммы положительных слагаемых заключена
между

наибольшим и наименьшим значениями относительных погрешностей
этих слагаемых. М –

максимальное значение (σа и σв), принимают для расчетов

Относительная погрешность арифметических действийОтносительная погрешность суммы положительных слагаемых заключена между наибольшим и наименьшим значениями относительных погрешностей этих

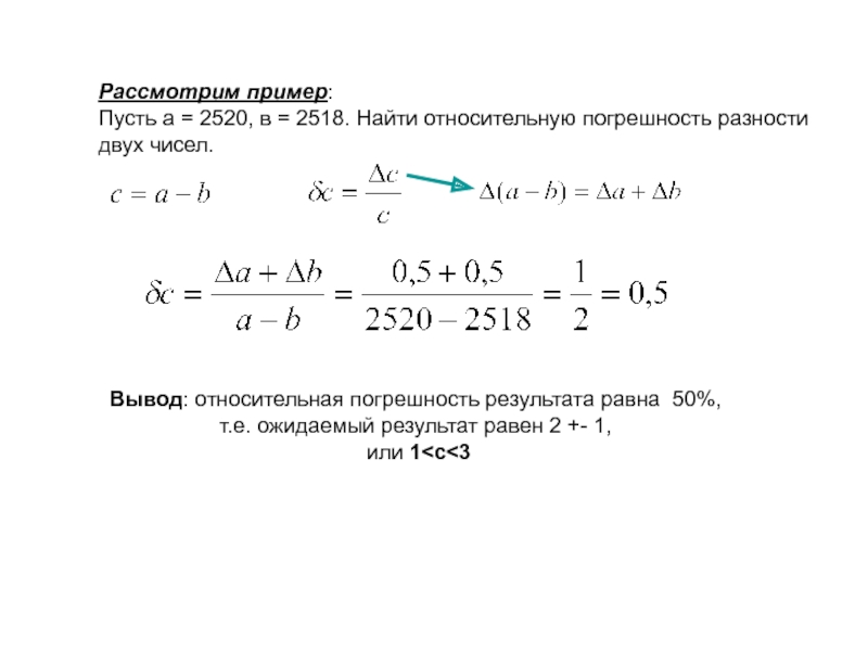
Слайд 9Рассмотрим пример:
Пусть а = 2520, в = 2518. Найти относительную

погрешность разности
двух чисел.
Вывод: относительная погрешность результата равна 50%,
т.е. ожидаемый результат

равен 2 +- 1,
или 1
Рассмотрим пример:Пусть а = 2520, в = 2518. Найти относительную погрешность разностидвух чисел.Вывод: относительная погрешность результата равна

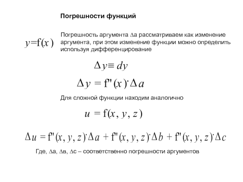
Слайд 10Погрешности функций
Погрешность аргумента ∆а рассматриваем как изменение
аргумента, при этом изменение

функции можно определить
используя дифференцирование
Для сложной функции находим аналогично
Где, ∆а, ∆в,

∆с – соответственно погрешности аргументов
Погрешности функцийПогрешность аргумента ∆а рассматриваем как изменениеаргумента, при этом изменение функции можно определитьиспользуя дифференцированиеДля сложной функции находим

Слайд 11Источники погрешностей
Математическая модель, принятая для описания данного процесса или
явления,

может внести существенные погрешности, если в ней не
учтены какие-либо

важные черты рассматриваемой задачи.
2. Исходные данные задачи часто являются основным источником
погрешностей. Вместе с погрешностями, вносимыми математической
моделью, их называют неустранимыми погрешностями, поскольку они
не могут быть уменьшены вычислителем ни до начала решения задачи,
ни в процес­се ее решения.
3. Численный метод также является источником погрешностей. Это связано,
например, с заменой интеграла суммой, с усечением рядов при вычислениях
значений функций, с интерполированием табличных данных и т. п. Как правило,
погрешность численного метода регулируема, т. е. теоретически она может
быть уменьшена до любого значения путем из­менения некоторого параметра
(например, шага интегрирования, числа членов усеченного ряда и т. п.).
4. При вычислениях с помощью компьютера неизбежны погрешности
округлений,(отбрасываний) связанные с ограниченностью разрядной сетки ЭВМ
Источники погрешностейМатематическая модель, принятая для описания данного процесса или явления, может внести существенные погрешности, если в ней

Слайд 12Устойчивость. Корректность. Сходимость
Чувствительность метода к неточностям в исходных данных.
характеризуется

так называемой устойчивостью, или малые погрешности
в исходных данных приводят

к малым погрешностям в решении.

Задача называется поставленной корректно, если для любых
значений исходных данных из некоторого класса ее решение
существует, единственно и устойчиво по исходным данным.

При анализе точности вычислительного процесса одним из важнейших
критериев является сходимость численного метода. Она означает
близость получаемого численного решения задачи к истинному решению.
(итерационные методы, методы дискретизации, интегрирование..)

Конец лекции

Устойчивость. Корректность. СходимостьЧувствительность метода к неточностям в исходных данных. характеризуется так называемой устойчивостью, или малые погрешности в

Слайд 13Двоичное исчисление
2^0=1
2^1=2
2^2=4
2^3=8
2^4=16
2^5=32
2^6=64
2^7=128
2^8=256
2^8=512
2^9=1024
Дв Дс Шест Вс
3210_______________

0000 =

0
0001 = 1
0010 = 2
0011 = 3
0100 = 4
0101 =

5
0110 = 6
0111 = 7
1000 = 8 10
1001 = 9 11
1010 = 10 A 12
1011 = 11 B 13
1100 = 12 C 14
1101 = 13 D 15
1110 = 14 E 16
1111 = 15 F 17






i- номер позиции (слева)двоичного кода
K – значение позиции, 1или 0

1010 = 1*2^3+0*2^2+1*2^1+0*2^0 =8+0+2+0=10

Шестнадцатеричная система
C5 = 12*16+5 = 197:
8F = 8*16+15 = 143

Восьмеричная система
26=2*8+6=22
121 = 1*64 +2*8+1=81

Двоичное исчисление2^0=12^1=22^2=42^3=82^4=162^5=322^6=642^7=1282^8=2562^8=5122^9=1024Дв    Дс  Шест Вс3210_______________0000 = 00001 = 10010 = 20011 = 30100

Обратная связь

Если не удалось найти и скачать доклад-презентацию, Вы можете заказать его на нашем сайте. Мы постараемся найти нужный Вам материал и отправим по электронной почте. Не стесняйтесь обращаться к нам, если у вас возникли вопросы или пожелания:

Email: Нажмите что бы посмотреть 

Что такое TheSlide.ru?

Это сайт презентации, докладов, проектов в PowerPoint. Здесь удобно  хранить и делиться своими презентациями с другими пользователями.


Для правообладателей

Яндекс.Метрика