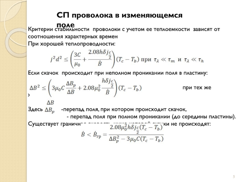
критерий стабильности для случая
Устойчивость нарушается при перегреве
Критерий более либеральный по
сравнению с . Он более либерален, поскольку позволяет рассматривать случай неоднородного распределения электрического поля ( а следовательно и тока) по сечению сверхпроводника. Применим этот критерий к случаю линейно возрастающего поля со скоростью: Это результаты численного расчета.
Безразмерный ток
Безразмерная мощность генерации тепла











