Разделы презентаций


Простір товарів. Вектор цін

Содержание

Під товаром розуміють деяку продукцію або послугу, яка надходить на ринок для продажу в певний час і в певному місці. Вважатимемо, що маємо п різних товарів. Обсяг і-того товару позначимо через

Слайды и текст этой презентации

Слайд 1Простір товарів. Вектор цін.

Простір товарів. Вектор цін.

Слайд 2 Під товаром розуміють деяку продукцію або послугу, яка надходить на

ринок для продажу в певний час і в певному місці.

Вважатимемо, що маємо п різних товарів. Обсяг і-того товару позначимо через , і = 1, 2, ..., п.
Під товаром розуміють деяку продукцію або послугу, яка надходить на ринок для продажу в певний час і

Слайд 3 Тоді деякий набір цих товарів можна записати у вигляді вектора

x = (x 1, x 2, …, x n), тобто

x є п-вимірним вектором. З економічних міркувань розглядатимемо тільки такі набори товарів, у яких компоненти x i ≥ 0 для довільного і = 1, 2, ..., п . Множину всіх наборів товарів називають простором товарів С. Ця множина є простором тому, що в ній можна додавати два довільних набори й множити будь-який набір товарів на довільне невід’ємне число.
Тоді деякий набір цих товарів можна записати у вигляді вектора x = (x 1, x 2, …,

Слайд 4Вважаємо, що кожен товар має певну ціну. Всі ціни строго

додатні. Нехай ціна одиниці і-того товару становить р і ,

і = 1, 2, ..., п. Тоді вектор р = (р 1, р 2 , ..., р п ) називають вектором цін. Для набору товарів x = (x 1, x 2, …, x n) розглянемо вектор відповідних цін р = (р 1, р 2 , ..., р п ). Скалярний добуток цих векторів
Вважаємо, що кожен товар має певну ціну. Всі ціни строго додатні. Нехай ціна одиниці і-того товару становить

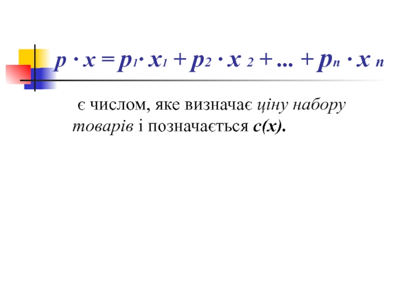
Слайд 5р ∙ х = р1· х1 + р2 · х

2 + ... + рп · х п
є числом, яке

визначає ціну набору товарів і позначається с(х).
р ∙ х = р1· х1 + р2 · х 2 + ... + рп · х

Слайд 6Приклад. Витрати фірми на ресурси, які використовуються для виготовлення одиниці

продукції, задано в таблиці:

Приклад. Витрати фірми на ресурси, які використовуються для виготовлення одиниці продукції, задано в таблиці:

Слайд 7Визначити ціну всіх ресурсів, що використовуються фірмою для виготовлення одиниці

продукції.
Розв’язання. Введемо вектор витрат ресурсів на одиницю продукції x

= ( 200; 500; 0,65; 0,7 ) та вектор цін одиниць відповідних ресурсів р = (3; 5; 10; 15). Вартість усіх ресурсів, що використовуються для виготовлення одиниці продукції, буде скалярним добутком цих векторів. Тому
Визначити ціну всіх ресурсів, що використовуються фірмою для виготовлення одиниці продукції. Розв’язання. Введемо вектор витрат ресурсів на

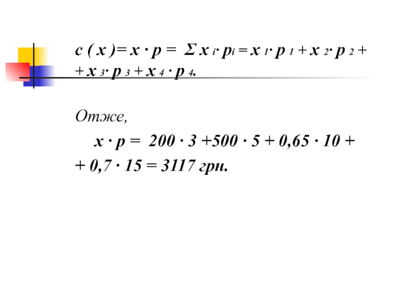
Слайд 8 с ( х )= х · р = Σ x

i· рі = х 1· р 1 + х 2·

р 2 + + х 3· р 3 + х 4 · р 4.

Отже,
х · р = 200 · 3 +500 · 5 + 0,65 · 10 +
+ 0,7 · 15 = 3117 грн.
с ( х )= х · р = Σ x i· рі = х 1· р 1

Слайд 9Приклад.
Комерційний банк, що бере участь у будівництві багатоповерхових будинків на

одному з масивів міста, одержав кредити від трьох комерційних банків.

Кожен із них надав кредити в розмірі відповідно 200, 300, 400 тис. грн. під річну процентну ставку 40, 25 і 30 %. Визначити, яку суму треба заплатити за кредити наприкінці року.
Приклад.	Комерційний банк, що бере участь у будівництві багатоповерхових будинків на одному з масивів міста, одержав кредити від

Слайд 10Розв’язання.
Розглянемо вектор кредитів x = (200; 300; 400)

і вектор процентних ставок р = (1,40; 1,25; 1,30 ).

Простим розрахунком керівник комерційного банку може визначити, скільки потрібно заплатити наприкінці року за кредити взяті у банків:
х · р = 200 · 1,4 + 300 · 1,25 + 400 · 1,3 = 1175 тис. грн.
Розв’язання. 	 Розглянемо вектор кредитів x = (200; 300; 400) і вектор процентних ставок р = (1,40;

Слайд 11Моделі аналітичної геометрії 1. Модель рівноваги ринку
Розглянемо просту математичну модель рівноваги

ринку, в якій основними є співвідношення між двома величинами :

ціною одиниці товару p та обсягом товару на ринку q.
Моделі аналітичної геометрії  1. Модель рівноваги ринку	Розглянемо просту математичну модель рівноваги ринку, в якій основними є

Слайд 12 В основу зазначеної математичної моделі покладено просту ідею: розглянути ціну

одиниці товару p та обсяг товару q як упорядковану пару

чисел (p, q) і поставити їй у відповідність на площині точку з координатами (p; q ). Через p позначимо вісь абсцис, а через q – вісь ординат. Наприклад, пара (7; 2000) відповідає ситуації, коли 2000 одиниць товару можна продати за ціною 7 грн. за одиницю.
В основу зазначеної математичної моделі покладено просту ідею: розглянути ціну одиниці товару p та обсяг товару q

Слайд 13 Візьмемо деякий товар. За даної ціни p за одиницю товару

через s (p) позначимо число одиниць товару, які продавці на

ринку пропонують для продажу. Функцію s = s(p) називають функцією пропозиції товару. Через q (p) позначимо число одиниць товару, що покупці бажають купити. Функцію q= q (p) називають функцією попиту на товар. З економічних міркувань функція пропозиції s= s(p) зростаюча, а функція попиту q= q (p) спадна.
Візьмемо деякий товар. За даної ціни p за одиницю товару через s (p) позначимо число одиниць товару,

Слайд 14Означення.
Ціну , за якої попит на певний товар дорівнює

пропозиції цього товару на ринку, називають рівноважною ціною. Тобто за

рівноважної ціни p* виконується рівність s (p*) = q(p*). Точку Е (p*; q*) називають точкою рівноваги.
Рис. 1.
Означення. 	Ціну , за якої попит на певний товар дорівнює пропозиції цього товару на ринку, називають рівноважною

Слайд 15Рис.1

Рис.1

Слайд 16Розглянемо задачу.
Нехай задано лінійні функції

s(p) = bp – a

і q(p) = c – dp,
де a, b, c, d – додатні числа;
ф-ія s = s(p) визначає пропозицію,
ф-ія q = q (p) – попит на певний товар ринку.
Потрібно знайти рівноважну ціну p*.
Розглянемо задачу.   Нехай задано лінійні функції     s(p) = bp – a

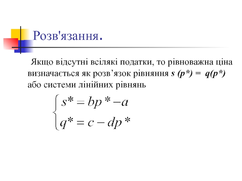
Слайд 17Розв'язання.
Якщо відсутні всілякі податки, то рівноважна ціна визначається як

розв’язок рівняння s (p*) = q(p*) або системи лінійних рівнянь

Розв'язання. 	Якщо відсутні всілякі податки, то рівноважна ціна визначається як розв’язок рівняння s (p*) = q(p*) або

Слайд 18 Звідси bp* - a = c – dp*

або
p* (b + d) = a + c.

Отже, (1)
Звідси  bp* - a = c – dp*  або 			p* (b + d) = a

Слайд 19Приклад. Нехай задано функцію попиту q = - 5 p

+ 40

функцію пропозиції s= Знайти точку рівноваги.

Розв’язання. Координати точки рівноваги Е (p*; q*) задовольняють умову рівноваги s* = q*, тобто
звідки p* = 4, а s* = q* = 40 – 5p*= 20.
Отже, шукана точка рівноваги – це точка Е (4; 20). Рис. 2.

Приклад. Нехай задано функцію попиту q = - 5 p + 40

Слайд 20Рис.2

Рис.2

Слайд 21Приклад.
Припустимо, що уряд деякої країни встановив акцизний податок Т

за одиницю товару, причому цей податок є фіксованим числом, а

не процентом від продажної ціни. Скориставшись даними прикладу. (функція попиту q = 40 – 5p, функція пропозиції s = рівноважна ціна p* = 4). Визначити як зміняться при цьому рівноважна ціна та обсяг товару
Приклад. 	Припустимо, що уряд деякої країни встановив акцизний податок Т за одиницю товару, причому цей податок є

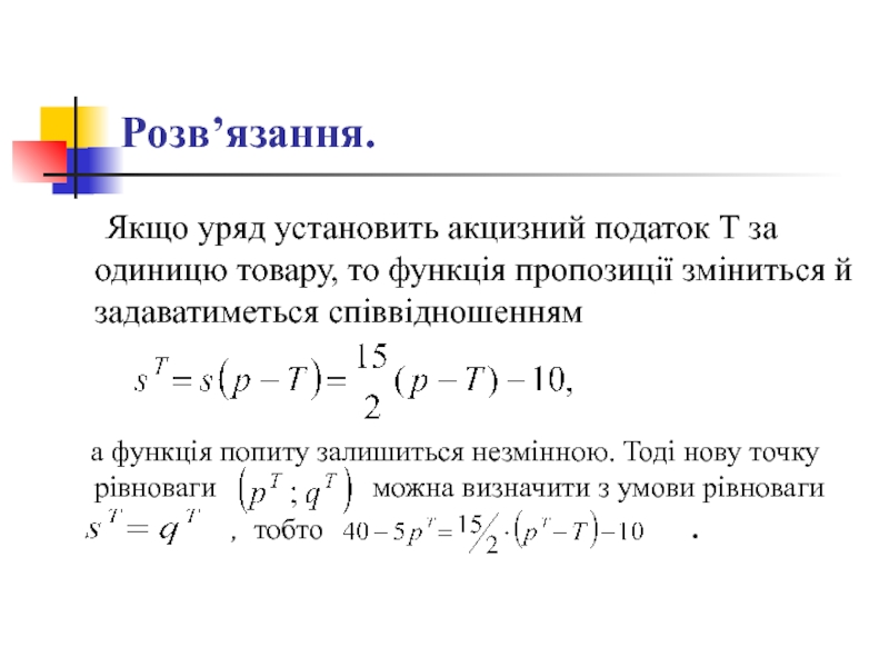
Слайд 22Розв’язання.
Якщо уряд установить акцизний податок Т за одиницю товару,

то функція пропозиції зміниться й задаватиметься співвідношенням


а функція

попиту залишиться незмінною. Тоді нову точку рівноваги можна визначити з умови рівноваги
, тобто .

Розв’язання. 	Якщо уряд установить акцизний податок Т за одиницю товару, то функція пропозиції зміниться й задаватиметься співвідношенням

Слайд 23 Отже, нова рівноважна ціна

,
а відповідний обсяг

товару .
Дістали нову точку рівноваги
.
Наприклад, якщо податок Т = 1 грн. за одиницю продукції, то рівноважна ціна збільшиться від 4 до 4,6 грн., а обсяг товару (пропозиція) зменшиться з 20 до 17, тобто обсяг одиниць товару для продажу зменшується на 3Т, а ціна збільшується на
Отже, нова рівноважна ціна            	,

Слайд 24Розглянемо загальнішу ситуацію, коли функції попиту q = c –

dp і пропозиції s = bp – a лінійні


( a,b,c,d – деякі додатні числа). Якщо встановлено податок Т за одиницю товару, то нова ціна буде
.
Визначаємо нову точку рівноваги з умови
, де , а .
Тоді .
Із цієї рівності знаходимо нову рівноважну ціну

Розглянемо загальнішу ситуацію, коли функції попиту q = c – dp і пропозиції s = bp –

Слайд 25
Враховуючи

результат попереднього прикладу та формулу (1), матимемо



Отже, нова рівноважна ціна підвищується на
Оскільки b > 0 і d > 0, то і


Враховуючи результат попереднього прикладу та формулу (1), матимемо

Обратная связь

Если не удалось найти и скачать доклад-презентацию, Вы можете заказать его на нашем сайте. Мы постараемся найти нужный Вам материал и отправим по электронной почте. Не стесняйтесь обращаться к нам, если у вас возникли вопросы или пожелания:

Email: Нажмите что бы посмотреть 

Что такое TheSlide.ru?

Это сайт презентации, докладов, проектов в PowerPoint. Здесь удобно  хранить и делиться своими презентациями с другими пользователями.


Для правообладателей

Яндекс.Метрика