Разделы презентаций


Расчет ректификационной колонны

Содержание

Обычно осуществляется в следующей последовательности:расчет материального баланса ректификации (составы и количества дистиллята и кубового остатка);определение давлений верха и низа колонны;расчет температур верха и низа колонны;определение доли отгона и фазового состояния сырья;расчет

Слайды и текст этой презентации

Слайд 1Расчет ректификационной колонны

Расчет ректификационной колонны

Слайд 2Обычно осуществляется в следующей последовательности:
расчет материального баланса ректификации (составы и

количества дистиллята и кубового остатка);
определение давлений верха и низа колонны;
расчет

температур верха и низа колонны;
определение доли отгона и фазового состояния сырья;
расчет минимального числа теоретических ступеней разделения
расчет минимального флегмового числа
определение флегмового числа и количества тарелок
расчет теплового баланса для определения тепловой нагрузки на кипятильник и конденсатор колонны;
расчет диаметра колонны;
расчет гидравлического сопротивления массообменных устройств и определение высоты колонны;
механический расчет (толщина крышек и обечаек, крепление, ветровая нагрузка, диаметр штуцеров и др.).
Обычно осуществляется в следующей последовательности:расчет материального баланса ректификации (составы и количества дистиллята и кубового остатка);определение давлений верха

Слайд 3 Расчёт материального баланса многокомпонентной ректификации

Целью расчета материального баланса процесса многокомпонентной

ректификации является определение состава и количества исходного сырья, дистиллята и

кубового остатка.
Наиболее частым случаем является определение состава и количества дистиллята и кубового остатка по заданному сырью.
Расчёт материального баланса многокомпонентной ректификации		Целью расчета материального баланса процесса многокомпонентной ректификации является определение состава и количества исходного

Слайд 4 Для определения состава дистиллята и кубового остатка используются понятия тяжелого

и легкого ключевых компонентов.
Тяжелый ключевой компонент (ТКК) – это самый

тяжелый из всех компонентов содержащихся в дистилляте.
Легкий ключевой компонент (ЛКК) – это самый легкий из всех компонентов содержащихся в кубовом остатке.

Методика составления и расчёта материального баланса различается в зависимости от требуемой четкости разделения смесей.
Для определения состава дистиллята и кубового остатка используются понятия тяжелого и легкого ключевых компонентов.Тяжелый ключевой компонент (ТКК)

Слайд 5 При четкой ректификации содержанием компонентов в дистилляте более тяжелых, чем

ТКК, а также содержанием компонентов в кубовом остатке более легких,

чем ЛКК пренебрегают.
Далее рассматривается метод расчета четкой ректификации.
При четкой ректификации содержанием компонентов в дистилляте более тяжелых, чем ТКК, а также содержанием компонентов в кубовом

Слайд 6 Материальный баланс простой ректификационной колонны записывается в следующем виде:
F=W+D
где F,

D и W – расходы соответственно по сырью, дистилляту и

кубовому остатку, кг/ч или кмоль/ч.

Для сложных колонн необходимо также учесть все входящие и выходящие из колонны материальные потоки.

Материальный баланс простой ректификационной колонны записывается в следующем виде:			F=W+Dгде F, D и W – расходы соответственно по

Слайд 7Покомпонентный материальный баланс для системы из n компонентов имеет вид:
или

система уравнений:
……………………….
где ci, yi, xi – составы питания, дистиллята и

кубового остатка соответственно (массовые или мольные доли);
tkk и lkk – индексы для ТКК и ЛКК соответственно
Покомпонентный материальный баланс для системы из n компонентов имеет вид:или система уравнений:……………………….где ci, yi, xi – составы

Слайд 8 Уравнения системы материального баланса располагают в порядке уменьшения летучестей компонентов

(или увеличения температур кипения) сверху вниз, что соответствует реальному физическому

распределению компонентов по ректификационной колонне (большая часть или все легкие компоненты отбирают с дистиллятом, соответственно тяжелые – с кубовым остатком).
При расчете четкой ректификации начинать решение следует с выбора тяжелого и легкого ключевых компонентов. Ключевые компоненты должны быть соседними.

При этом должны выполняться условия:

индекс

для

, для

где

Уравнения системы материального баланса располагают в порядке уменьшения летучестей компонентов (или увеличения температур кипения) сверху вниз, что

Слайд 9 Для решения системы уравнений материального баланса требуется, чтобы количество неизвестных

переменных равнялось количеству уравнений, но в большинстве случаев, когда известны

состав и количество питания и заданны ключевые компоненты, количество переменных всегда будет на единицу больше чем число уравнений, т.е. система уравнений не имеет однозначного решения, поэтому систему дополняют условием разделения:

или

Для решения системы уравнений материального баланса требуется, чтобы количество неизвестных переменных равнялось количеству уравнений, но в большинстве

Слайд 10При отсутствии опытных данных о составе дистиллята расчёт материального баланса

можно произвести по методу Б.Н. Михайловского.
Принимая количество дистиллята за единицу, можно

написать уравнение материального баланса примет вид:

Для любого компонента (например, легкого ключевого lkk) это выражение будет иметь следующий вид:

откуда

При отсутствии опытных данных о составе дистиллята расчёт материального баланса можно произвести по методу Б.Н. Михайловского.Принимая количество дистиллята

Слайд 11 Содержание каждого компонента i в дистилляте определяется после вычисления
F и


по формуле:
где xiD – содержание компонента i в дистилляте;
xlD

– содержание наиболее легколетучего компонента l в дистилляте;
xiF – содержание компонента i в питании;
xlW – содержание легколетучего компонента в кубе;

– относительная летучесть, взятая как отношение констант фазового равновесия наиболее легколетучего компонента и данного компонента при температуре питания;

N - минимальное число ступеней изменения концентраций, соответствующее бесконечно большому значению флегмового числа.

Содержание каждого компонента i в дистилляте определяется после вычисленияF и по формуле:где xiD – содержание компонента i

Слайд 12Величина N определяется методом подбора. Истинное её значение определяется при
Содержание

каждого компонента в кубовой жидкости определяется по формуле

Величина N определяется методом подбора. Истинное её значение определяется приСодержание каждого компонента в кубовой жидкости определяется по

Слайд 13Расчёт материального баланса удобно производить по методу Хенгстебека. Метод основан

на наблюдении, что при флегмовом числе, значительно отличающимся от минимального,

имеет приближённое соотношение:

где di – содержание компонента в дистилляте, кмоль/ч;

bi – то же, в кубовой жидкости, кмоль/ч:

C – константа (определяется по рис. 1);

– относительная летучесть компонента при средней температуре между верхом и низом колонны (удобнее принимать по тяжёлому ключевому компоненту).

Расчёт материального баланса удобно производить по методу Хенгстебека. Метод основан на наблюдении, что при флегмовом числе, значительно

Слайд 14 (для метда Хенгстебека)
Рис. 1. Зависимость
от
Задаваясь соотношением d

и b для легкого и тяжелого ключевых компонентов и проводя

прямую линию в системе координат

Через точки, найденные для ключевых компонентов, находят соотношение

для всех компонентов по их относительны летучестям (рис. 1). После этого можно составлять материальный баланс ректификации по всем компонентам.

(для метда Хенгстебека) Рис. 1. Зависимость от	Задаваясь соотношением d и b для легкого и тяжелого ключевых

Слайд 15Определение давления и температур в колонне ректификации


Выбор давления и температуры

Давление и

температура в колонне ректификации являются основными параметрами технологического режима. От

параметров зависит выбор аппаратурного оформления, возможность проведения процесса и определяется экономический эффект.
Определение давления и температур в колонне ректификацииВыбор давления и температуры		Давление и температура в колонне ректификации являются основными

Слайд 16Выбор давления в колонне определяется следующими принципами:
Вакуумные колонны. Понижение давления

в колонне по сравнению с атмосферным необходимо при разделении термически

нестабильных смесей. В этом случае уменьшается температура процесса, увеличивается относительная летучесть компонентов, улучшается разделение смеси. Это позволяет применить колонну с меньшим числом тарелок, меньшим флегмовым числом и меньшей поверхностью теплообмена кипятильника колонны, однако, ухудшается конденсация паров, уменьшается температура конденсации в конденсаторе колонны.
Следует иметь в виду, что с увеличением вакуума увеличивается влияние гидравлического сопротивления системы конденсации и контактных устройств (тарелки, насадка) на конструкцию колонны и режим ее работы. Ориентировочные гидравлические сопротивления тарелок различных типов приведены в таблице 1.
Выбор давления в колонне определяется следующими принципами:Вакуумные колонны. Понижение давления в колонне по сравнению с атмосферным необходимо

Слайд 17Атмосферные колонны. Атмосферное давление в колонне или небольшое отклонение от

него применяется тогда, когда пары дистиллята при этом давлении могут

быть сконденсированы при помощи наиболее дешевых теплоносителей, например воды или воздуха.
Атмосферные колонны. Атмосферное давление в колонне или небольшое отклонение от него применяется тогда, когда пары дистиллята при

Слайд 18Колонны под давлением. Повышенное давление в колонне применяется для разделения

смесей с низкой температурой кипения (в основном газов). В этом

случае увеличивается температура процесса и производительность колонны. Также, увеличивается разность температур между хладоагентом и парами дистиллята, что уменьшает поверхность теплообмена конденсатора колонны, однако, уменьшается разность температур между теплоносителем и кубовым остатком, что увеличивает поверхность теплообмена кипятильника колонны. Также уменьшается относительные летучести компонентов, что вызывает увеличение флегмового числа и числа тарелок; увеличивается масса оборудования, возрастают требования к прочности аппаратов, усложняется технология и в общем стоимость оборудования и процесса.
Колонны под давлением. Повышенное давление в колонне применяется для разделения смесей с низкой температурой кипения (в основном

Слайд 19Таблица1 Ориентировочные значения эффективности и гидравлического сопротивления тарелок различных типов

Таблица1 Ориентировочные значения эффективности и гидравлического сопротивления тарелок различных типов

Слайд 20При выборе температуры процесса руководствуются следующими принципами:
система должна быть далекой

от критического состояния, т.е. должны сосуществовать паровая и жидкая фазы

для обеспечения противотока жидкости и пара;
необходимо исключить или минимизировать термическое разложение компонентов разделения, так как разложение приводит к снижению выхода и ухудшению качества выделяемых продуктов;
следует исключить кристаллизацию дистиллята в системе охлаждения паров;
по возможности следует использовать наиболее дешевые и экологичные теплоносители и хладоагенты (вода, водяной пар, воздух).
При выборе температуры процесса руководствуются следующими принципами:система должна быть далекой от критического состояния, т.е. должны сосуществовать паровая

Слайд 21Расчет давления в колонне ректификации

Для расчета давления в колонне предварительно

определяют температуру полной конденсации паров дистиллята. Температуру конденсации паров дистиллята

экономически целесообразно подобрать не менее чем на 10-15 градусов выше температуры охлаждающего агента на выходе из конденсатора. Затем производят расчет давления, используя уравнение изотермы жидкой фазы:

где t – порядковый номер тяжелого ключевого компонента; ki – константа фазового равновесия i-го компонента; yi – содержание i-го компонента в дистилляте (мольные доли).

(1)

Расчет давления в колонне ректификацииДля расчета давления в колонне предварительно определяют температуру полной конденсации паров дистиллята. Температуру

Слайд 22Уравнение (1) с учетом, что константа фазового равновесия фаз равна:
(2)
где

P – давление в системе (в данном случае за давление

в системе принимается давление в емкости для орошения); pi – парциальное давление насыщенных паров i-гo компонента, переписываем в виде:

Для решения уравнения (3) необходимо заменить pi на аналитическую зависимость, описывающую изменение pi в зависимости от температуры

Уравнение (1) с учетом, что константа фазового равновесия фаз равна:(2)где P – давление в системе (в данном

Слайд 23 Существует большое количество различных расчетных формул, описывающих изменение давления насыщенных

паров веществ в зависимости от температуры: уравнения Антуана, Дюринга, Трегубова,

Ашворта и др.
Выбрав из имеющихся аналитических зависимостей, описывающих изменение парциального давления вещества, наиболее подходящую, рассчитываем или находим в справочной литературе входящие в данную зависимость параметры.
Существует большое количество различных расчетных формул, описывающих изменение давления насыщенных паров веществ в зависимости от температуры: уравнения

Слайд 24Наиболее часто для расчета давления насыщенных паров индивидуальных веществ используют

уравнение Антуана:
где pi – давление насыщенных паров (мм рт.ст.);
А,

В и С – константы, зависящие от природы вещества (константы уравнения Антуана);
Т – температура, при которой вычисляется давление насыщенного пара вещества (градусы Кельвина).
Наиболее часто для расчета давления насыщенных паров индивидуальных веществ используют уравнение Антуана:где pi – давление насыщенных паров

Слайд 25При использовании для расчета давления насыщенных паров в случае многокомпонентной

ректификации уравнения Антуана необходимо найти константы А, В и С

для каждого компонента, входящего в разделяемую смесь. Затем необходимо задаться предполагаемой температурой конденсации паров дистиллята. Температура выбирается на основании опыта эксплуатации подобных установок (по заводским данным) или исходя из температуры хладоагента, подаваемого в теплообменный аппарат, с учетом температурной поправки на полную конденсацию паров дистиллята. Скомплектовав исходные данные, решаем уравнение (3) одним из вышеуказанных способов относительно давления в системе – P.
При использовании для расчета давления насыщенных паров в случае многокомпонентной ректификации уравнения Антуана необходимо найти константы А,

Слайд 26 Для преодоления потерь напора при движении пара через трубопроводы и

аппараты расположенные после ректификационной колонны, необходимо, чтобы давление несколько превышало

расчетное. Поэтому для нахождения истинного давления вверху колонны к полученной величине необходимо прибавить сумму гидравлических потерь в трубопроводе от колонны до емкости для орошения. Кроме этого (особенно при использовании вакуумных колонн) давление вверху колонны существенно отличается от давления внизу колонны вследствие гидравлического сопротивления тарелок.
Для преодоления потерь напора при движении пара через трубопроводы и аппараты расположенные после ректификационной колонны, необходимо, чтобы

Слайд 27 Поэтому для определения давления внизу колонны следует вносить поправку
,

равную гидравлическому сопротивлению одной тарелки (рассчитывается, в первом приближении можно использовать ориентировочные значения из таблицы 1), умноженному на общее число тарелок (берется приближенным и далее в расчете уточняется).

Если в результате расчета получено давление, близкое к атмосферному, то в целях упрощения технологического процесса давление в колонне принимается равным атмосферному.

Поэтому для определения давления внизу колонны следует вносить поправку ,

Слайд 28Расчёт температуры верха колонны ректификации

После определения давления в колонне, температуру

верха ректификационной колонны можно найти, вычислив температуру конденсации паров дистиллята

при данном давлении по изотерме паровой фазы:

(4)

где t – порядковый номер тяжелого ключевого компонента; ki – константа фазового равновесия i-го компонента;
yi – содержание i-го компонента в дистилляте (мольные доли).

Преобразовав уравнение (4) аналогично уравнению (1), решаем его относительно температуры Т.

Расчёт температуры верха колонны ректификации	После определения давления в колонне, температуру верха ректификационной колонны можно найти, вычислив температуру

Слайд 29Расчёт температуры низа колонны ректификации

Температуру низа ректификационной колонны можно определить,

найдя температуру кипения жидкости соответствующего состава исходя из уравнения:
где l

– порядковый номер легкого ключевого компонента; n – порядковый номер последнего компонента;
ki – константа фазового равновесия i-го компонента;
xi – содержание i-го компонента в кубовом остатке (мольные доли).

Для решения этого уравнения (5) преобразуем его аналогично уравнениям (1 и 4).

Расчёт температуры низа колонны ректификации		Температуру низа ректификационной колонны можно определить, найдя температуру кипения жидкости соответствующего состава исходя

Слайд 30Расчёт доли отгона и состава жидкой и паровой фаз

Мольная доля

отгона многокомпонентной смеси е (определяет состав и количество жидкой и

паровой фаз при данных температуре и давлении) рассчитывается по формуле:

(6)

Расчёт доли отгона и состава жидкой и паровой фаз	Мольная доля отгона многокомпонентной смеси е (определяет состав и

Слайд 31состав паровой фазы
где ci – содержание i-гo компонента в исходной

смеси;
xi – содержание i-гo компонента в составе жидкой фазы

после однократного испарения;
ki – константа фазового равновесия i-гo компонента при данных температуре и давлении;
е – мольная доля отгона;
yi – содержание i-гo компонента в паровой фазе после однократного испарения;
n – количество компонентов в многокомпонентной смеси, подвергаемой однократному испарению.
состав паровой фазыгде ci – содержание i-гo компонента в исходной смеси; xi – содержание i-гo компонента в

Слайд 32 Уравнения (6 и 7) преобразовываются и решаются аналогично уравнениям (1,

4 и 5).
Расчет доли отгона и составов жидкой и паровой

фаз может применяться при определении давления в колонне, температур верха и низа, определения положения тарелки питания, процессов сепарации и многих других случаях.
Уравнения (6 и 7) преобразовываются и решаются аналогично уравнениям (1, 4 и 5).	Расчет доли отгона и составов

Слайд 33Расчёт минимального числа ступеней разделения
Приближенно минимальное число теоретических ступеней разделения

в колонне определяется по соотношению:
где ylkk – мольная доля легкого

ключевого компонента в дистилляте;
ytkk – мольная доля тяжелого ключевого компонента в дистилляте;
xlkk – мольная доля легкого ключевого компонента в кубе;
xtkk – мольная доля тяжелого ключевого компонента в кубе; αlkk – относительная летучесть легкого ключевого компонента; αtkk - относительная летучесть тяжелого ключевого компонента.
Расчёт минимального числа ступеней разделения	Приближенно минимальное число теоретических ступеней разделения в колонне определяется по соотношению:где ylkk –

Слайд 34 Относительная летучесть i-гo компонента определяется как отношение давления насыщенного пара

i-го компонента к давлению насыщенного пара одного из компонентов смеси

(эталону), выбранному произвольно, т.е.

где pi - давление насыщенного пара i-го компонента;
ptkk - давление насыщенного пара тяжёлого ключевого компонента.

Относительная летучесть i-гo компонента определяется как отношение давления насыщенного пара i-го компонента к давлению насыщенного пара одного

Слайд 35 При расчете ректификации многокомпонентной смеси относительную летучесть i-го компонента чаще

всего рассчитывают по отношению к давлению насыщенного пара тяжелого ключевого

компонента.
При расчёте материального баланса ректификации определяют yi и xi. Затем рассчитывают относительные летучести по формуле (9). После подстановки в формулу (8) численных значений, входящих в неё переменных, вычисление минимального числа теоретических ступеней разделения не вызывает затруднений.
При расчете ректификации многокомпонентной смеси относительную летучесть i-го компонента чаще всего рассчитывают по отношению к давлению насыщенного

Слайд 36Расчёт минимального флегмового числа по методу Андервуда

Для расчета минимального флегмового числа

в процессах многокомпонентной ректификации обычно используют систему из двух уравнений,

выведенных Андервудом:

(10)

(11)

Расчёт минимального флегмового числа по методу Андервуда	Для расчета минимального флегмового числа в процессах многокомпонентной ректификации обычно используют

Слайд 37где αi – относительная летучесть i-го компонента, рассчитанная при температуре

и давлении питания. Если температура и давление питания неизвестны, то

чаще всего за температуру и давление питания принимается среднее арифметическое между температурами и давлениями верха и низа колонны;
ci – содержание i-го компонента в питании (мольные доли);
yi – содержание i-го компонента в дистилляте (мольные доли);
e – мольная доля отгона (рассчитанная при температуре и давлении питания);
q – доля питания, поступающая в колонну в виде жидкости;
n – количество компонентов в смеси;
φ – корень уравнений (10 и  11), значение которого лежит между значениями относительных летучестей ключевых компонентов.
где αi – относительная летучесть i-го компонента, рассчитанная при температуре и давлении питания. Если температура и давление

Слайд 38 При использовании уравнений Андервуда удобнее предварительно решить уравнение (10). При

этом начальное приближение следует выбрать таким образом, чтобы оно лежало

между значениями относительных летучестей ключевых компонентов. Для определения Rmin найденное значение корня φ подставляется в уравнение (11).
При использовании уравнений Андервуда удобнее предварительно решить уравнение (10). При этом начальное приближение следует выбрать таким образом,

Слайд 39 Минимальная флегма соответствует минимальной движущей силе процесса.
Небольшое число тарелок выше

тарелки питания уменьшает концентрацию компонентов, летучесть которых меньше летучести тяжелого

ключевого компонента, а выше располагается верхняя зона постоянной концентрации.
Небольшое число тарелок – ниже тарелки питания резко уменьшает концентрацию тех компонентов, летучесть которых больше летучести легкого ключевого компонента, а ниже располагается зона постоянной концентрации.
Минимальная флегма соответствует минимальной движущей силе процесса.	Небольшое число тарелок выше тарелки питания уменьшает концентрацию компонентов, летучесть которых

Слайд 40Таким образом, при Rmin колонна делится на пять зон:
1.– зона,

прилегающая к кубу. Сконцентрированы тяжелые ключевые компоненты
2.–зона постоянной концентрации, где

концентрации легкого ключевого компонента и менее летучих компонентов постоянны

3.–промежуточная зона. Концентрации компонентов менее летучих чем тяжелый ключевой компонент уменьшаются до незначительной величины, а концентрации компонентов более летучих, чем легкий ключевой компонент увеличиваются.
.

Таким образом, при Rmin колонна делится на пять зон:1.– зона, прилегающая к кубу. Сконцентрированы тяжелые ключевые компоненты2.–зона

Слайд 414.–выше третьей зоны расположена вторая зона постоянной концентрации, где концентрации

тяжелого ключевого компонента и более летучих постоянны.
5.–верхняя зона, где отношение

концентраций тяжелого ключевого компонента к концентрации более летучих компонентов снизу вверх уменьшается до достижения заданного состава дистиллята

Наличие зон постоянных концентраций облегчает расчет Rmin.

4.–выше третьей зоны расположена вторая зона постоянной концентрации, где концентрации тяжелого ключевого компонента и более летучих постоянны.5.–верхняя

Слайд 42 Аналитический метод определения минимальной флегмы от тарелки к тарелке.
Метод основан

на последовательном совместном решении уравнений:
-материального баланса
-уравнения равновесия
-установлении составов и количества

потоков

Аналитический метод определения минимальной флегмы от тарелки к тарелке.	Метод основан на последовательном совместном решении уравнений:-материального баланса-уравнения равновесия-установлении

Слайд 43Порядок расчета:
1.Определяется температура и давление выше верхней тарелки
2. Принимается некоторое

значение флегмового числа
3. Рассчитывается отношение жидкостного потока к паровому. Это

отношение принимается постоянным по высоте колонны.
4. По равновесным соотношениям определяется состав L1
5. По материальному балансу (и энтальпийному балансу, если температура флегма не равна температуре кипения) вычисляется состав и количество пара V2.
6. Принимается температура тарелки 2, вычисляется температура конденсации, по которой определяется упругость пара потока V2, таким образом, чтобы совпало с общим давлением.
7. По равновесным соотношениям рассчитывается состав L2

Порядок расчета:1.Определяется температура и давление выше верхней тарелки2. Принимается некоторое значение флегмового числа3. Рассчитывается отношение жидкостного потока

Слайд 448. Расчет повторяют до тех пор пока состав жидкости и

противоточно движущегося пара станут равными или достигнут состава куба. Если

это не достигнуто, то R берут меньшим и повторяют расчет. Расчет кропотлив. Если составы становятся постоянными и равными, то достигается зона постоянной концентрации.
8. Расчет повторяют до тех пор пока состав жидкости и противоточно движущегося пара станут равными или достигнут

Слайд 45Аналитический упрощенный метод расчета

Принцип метода заключается в том, что с

достаточной степенью точности можно принять существование минимальной флегмы, если отношение

составов ключевых компонентов в зоне постоянной концентрации в части колонны, где наиболее затруднительно разделение, такое же как отношение ключевых компонентов в питании.

где f – номер тарелки питания

Аналитический упрощенный метод расчета	Принцип метода заключается в том, что с достаточной степенью точности можно принять существование минимальной

Слайд 46Расчёт числа тарелок колонны по методу Фенске-Джиллиленда

Методы расчёта числа тарелок могут

быть подразделены на три группы:
основанные на выборе ключевых пар

компонентов;
основанные на расчётах составов на всех тарелках колонны (потарелочные методы);
смешанные методы.

Наиболее простыми являются первые, с помощью которых система, так или иначе, сводится к бинарной. Данные методы обоснованы недостаточно и дают ненадёжные результаты.
Расчёт числа тарелок колонны по методу Фенске-Джиллиленда	Методы расчёта числа тарелок могут быть подразделены на три группы: основанные

Слайд 47 Потарелочные методы, наоборот, дают довольно правильное представление о распределении компонентов

разделяемой смеси по высоте колонны и, таким образом, позволяют определить

с достаточной точностью число тарелок, необходимое для достижения требуемой степени разделения. Расчёты по этим методам громоздки.
Смешанные методы сочетают представление о ключевых компонентах с истинными составами на тарелках колонны и учитывают влияние остальных компонентов на равновесие ключевых. Расчёты по смешанным методам проще, чем по потарелочным, и достаточно точны. Но они не дают представления о распределении веществ по высоте всей колонны.
Потарелочные методы, наоборот, дают довольно правильное представление о распределении компонентов разделяемой смеси по высоте колонны и, таким

Слайд 48 Из вышесказанного следует, что существует обратная пропорциональность между сложностью расчёта

и точностью метода расчёта. Практика показывает, что нужно, как правило,

отдавать предпочтение точности.
Наилучшие результаты получаются при расчёте колонн для многокомпонентной ректификации потарелочными методами Тиле и Геддеса, а также Андервуда. Принято в качестве основного точного метода расчёта использовать метод Тиле и Геддеса. Из метода Андервуда целесообразно взять лишь определение величины максимального орошения, которое осуществляется довольно просто и точно.
Из вышесказанного следует, что существует обратная пропорциональность между сложностью расчёта и точностью метода расчёта. Практика показывает, что

Слайд 49 С большим успехом можно пользоваться смешанным методом Хенгстебека. Он дает

почти такие же результаты, как и метод Тиле и Геддеса,

но не позволяет рассчитать составы жидкости и пара на всех тарелках колонны. Во многих случаях этого и не требуется, поэтому метод Хенгстебека может применяться довольно широко. Данный метод позволяет определить положение питающей тарелки.

Часто и справедливо отвергаются методы, основанные на ключевых компонентах. Следует, однако, указать, что для быстрых ориентировочных расчётов этими методами пользоваться можно.

С большим успехом можно пользоваться смешанным методом Хенгстебека. Он дает почти такие же результаты, как и метод

Слайд 50 Комбинированный метод Фенске-Джиллиленда.
Допущение: при соответствующем изменении флегмового числа R и

числа тарелок n в ректификационной колонне можно получить продукты, удовлетворяющие

заданным требованиям, т.е. заданной четкости разделения смеси отвечает множество пар чисел n и R.

Соотношение, связывающее между собой число теоретических тарелок и флегмовое число:

(12)

где

Комбинированный метод Фенске-Джиллиленда.	Допущение: при соответствующем изменении флегмового числа R и числа тарелок n в ректификационной колонне можно

Слайд 51 Для практического применения корреляции необходимо предварительно рассчитать минимальное количество ступеней

разделения nmin и минимальное флегмовое число Rmin. Затем, задавшись реальной

флегмой R, можно найти соответствующее ей число ступеней разделения n.
Для вычисления числа реальных тарелок полученное значение N делят на КПД тарелки.
Для практического применения корреляции необходимо предварительно рассчитать минимальное количество ступеней разделения nmin и минимальное флегмовое число Rmin.

Слайд 52Минимальное число тарелок может быть вычислено по формуле Фенске:
Где nmin

– минимальное число тарелок;

– отношение концентраций какой-либо

пары компонентов в дистилляте;

– то же, в кубовом продукте;

, – отношение констант фазового равновесия этих же компjнентов, соответственно при температурах и давлениях верха и куба колонны.
Минимальное число тарелок может быть вычислено по формуле Фенске:Где nmin – минимальное число тарелок;   –

Слайд 53 Минимальное число тарелок определяют для всех возможных пар компонентов смеси

и наибольшее из полученных значений принимают за минимальное для случая

разделяемой системы.
Далее по найденному значению Sмин и определенным предварительно по методу Андервуда величинам Rмин и Rнаходят с помощью графика Джиллиленда реальное количество теоретических тарелок.
На графике Джиллиленда по оси ординат отложена

величина

а по оси абсцисс

По последней величине легко найти первую, из которой нетрудно вычислить S=n+1, где п — число тарелок в колонне.

Минимальное число тарелок определяют для всех возможных пар компонентов смеси и наибольшее из полученных значений принимают за

Слайд 54Рис 3. График Джиллиленда для определения числа тарелок

Рис 3. График Джиллиленда для определения числа тарелок

Слайд 55 Один из недостатков метода Фенске-Джиллиленда состоит в том, что он

не позволяет определять место ввода исходной смеси в колонну. Для

определения ступени, на которую следует подавать питание, можно использовать уравнение:

где Nук и Nис – число теоретических ступеней соответственно в укрепляющей и исчерпывающей частях колонны (ступень питания отнесена к исчерпывающей части).

Один из недостатков метода Фенске-Джиллиленда состоит в том, что он не позволяет определять место ввода исходной смеси

Слайд 56 Джиллиленд утверждает, что точность предлагаемого метода составляет ±7%. На самом

деле она значительно меньше. При большом количестве тарелок в колонне

ошибка может составлять 5-10 тарелок, что даже с учетом запаса является недопустимым. Поэтому метод Фенске – Джиллиленда и рекомендуется только для самых ориентировочных и неответственных расчетов.
Джиллиленд утверждает, что точность предлагаемого метода составляет ±7%. На самом деле она значительно меньше. При большом количестве

Слайд 57РАСЧЕТ ЧИСЛА ТАРЕЛОК КОЛОННЫ ПО МЕТОДУ ХЕНГСТЕБЕКА
Существуют два варианта метода

Хенгстебека для расчета ректификации многокомпонентных смесей:
приближенный
точный.
Результаты, получаемые по

обоим методам, обычно близки. Имеют место существенные различия, если исходная смесь содержит сравнительно большие количества компонентов, летучести которых близки к летучестям ключевых компонентов, особенно при флегмовом числе, мало отличающемся от минимального.
Во всех остальных случаях можно с успехом применять более простой, приближенный, вариант метода Хенгстебека.

РАСЧЕТ ЧИСЛА ТАРЕЛОК КОЛОННЫ ПО МЕТОДУ ХЕНГСТЕБЕКАСуществуют два варианта метода Хенгстебека для расчета ректификации многокомпонентных смесей:приближенный точный.

Слайд 58Определение минимального числа тарелок
Аналитический метод от тарелки к тарелке

Принцип метода

заключается в совместном решении уравнения равновесия и уравнения рабочей линии,

аналогично расчету колонны для разделения двухкомпонентной системы. Фиксируется на каждой тарелке температура и составы равновесных фаз.
Необходимо столько уравнений сколько компонентов:

vm+1 = Lm (12)

m- номер тарелки
Определение минимального числа тарелокАналитический метод от тарелки к тарелке	Принцип метода заключается в совместном решении уравнения равновесия и

Слайд 59Уравнение материального баланса i-го компонента

yim+1vm+1 = ximLm

На основании (12) и

(13)
yim+1=xim
(13)
Уравнение равновесия:
- коэффициенты активности и фугитивности i –

компонента на m-тарелке
Уравнение материального баланса i-го компонентаyim+1vm+1 = ximLmНа основании (12) и (13)yim+1=xim(13) Уравнение равновесия:- коэффициенты активности и фугитивности

Слайд 60Последовательность расчета:

1. Зная температуру на первой тарелке сверху и состав

пара над ней, вычисляют состав жидкости по каждому компоненту, покидающей

эту тарелку

2. Определяют количество жидкости, стекающей с первой тарелки и пара поднимающегося со второй по уравнениям Андервуда (10), (11):

Последовательность расчета:	1. Зная температуру на первой тарелке сверху и состав пара над ней, вычисляют состав жидкости по

Слайд 61Об эффективности тарелки
Это понятие необходимо для перехода к реальным тарелкам.

Лучше использовать опытные данные.
Эффективность тарелки зависит от температуры. Чем

больше температура, чем выше эффективность. Это связано с зависимостью коэффициента диффузии в паре от температуры, так как основное сопротивление находится в паровой фазе.
График О`Коннеле

ɧ

-условная вязкость при средней температуре в колонне

Для многокомпонентной смеси

Об эффективности тарелки	Это понятие необходимо для перехода к реальным тарелкам. Лучше использовать опытные данные. 	Эффективность тарелки зависит

Слайд 62Определение КПД тарелок

При приближённых расчётах применяют теоретически менее обоснованный, по

более простой метод определения числа тарелок с помощью так называемого

среднего КПД тарелок (КПД колонны):

где nТ – число теоретических тарелок,
η – КПД тарелок.

Определение КПД тарелок	При приближённых расчётах применяют теоретически менее обоснованный, по более простой метод определения числа тарелок с

Слайд 63 Величина среднего КПД тарелок (nТ), который вводят для учёта реальных

условий массообмена на тарелках, зависит от многих переменных величин:
конструкция и

размеры тарелки,
гидродинамические факторы,
физико-химические свойства пара и жидкости.
Значения nТ определяют по опытным данным, большей частью они находятся в пределах 0,3-0,8.

На тарелках с перекрёстным током пара и жидкости с увеличением длины пути жидкости по тарелке массообмен улучшается, величина среднего КПД возрастает.

Величина среднего КПД тарелок (nТ), который вводят для учёта реальных условий массообмена на тарелках, зависит от многих

Слайд 64 На рис. 1 приведены значения среднего КПД тарелок, полученные по

опытным данным для промышленных ректификационных колонн сравнительно небольшого диаметра.
Рис. 1.

Диаграмма приближённого вычисления КПД тарелок
На рис. 1 приведены значения среднего КПД тарелок, полученные по опытным данным для промышленных ректификационных колонн сравнительно

Слайд 65 По оси абсцисс на этом графике отложены произведение среднего коэффициента

относительной летучести разделяемых компонентов α на динамический коэффициент вязкости жидкости

питания μ (в мПа·с) при средней температуре в колонне. В данном случае средний коэффициент относительной летучести: αср

где pi – парциальное давление i-го компонента питания состава ci; ptkk – парциальное давление тяжелого ключевого компонента.

По оси абсцисс на этом графике отложены произведение среднего коэффициента относительной летучести разделяемых компонентов α на динамический

Слайд 66 При определении среднего КПД тарелок в колоннах большого диаметра (с

длиной пути жидкости l > 0,9м) рекомендуют к значениям, найденным по рис. 28,

давать поправку Δ:
При определении среднего КПД тарелок в колоннах большого диаметра (с длиной пути жидкости l > 0,9м) рекомендуют к значениям,

Слайд 67Значения поправки Δ для смесей с αμ = 0,1-1,0 приведены на рис. 2
Рис. 2.

Зависимость поправки Δ от длины пути жидкости на тарелке l.

Значения поправки Δ для смесей с αμ = 0,1-1,0 приведены на рис. 2Рис. 2. Зависимость поправки Δ от длины пути жидкости

Слайд 68Расчет гидравлического сопротивления тарелок

Гидравлическое сопротивление одной тарелки складывается из трех

слагаемых:
Гидравлическое сопротивление сухой (неорошаемой) тарелки
где FC – доля свободного сечения

тарелки, м2/м2;
ξ – коэффициент сопротивления сухой тарелки;
wп – скорость пара в колонне, м/с;

– потность паров, кг/м3.

– плотность паров, кг/м3.

Расчет гидравлического сопротивления тарелок	Гидравлическое сопротивление одной тарелки складывается из трех слагаемых:Гидравлическое сопротивление сухой (неорошаемой) тарелкигде FC –

Слайд 69Значение коэффициентов сопротивления ξ сухих тарелок различных конструкций:
-колпачковая 4,5-5,0;


-клапанная 3,6;
-Ситчатая 1,1-2,0
-провальная с щелевидными отверстиями 1,4-1,5.

Значение коэффициентов сопротивления ξ сухих тарелок различных конструкций: -колпачковая 4,5-5,0; -клапанная 3,6; -Ситчатая 1,1-2,0-провальная с щелевидными отверстиями

Слайд 70Для ситчатых тарелок рабочая скорость пара
где
– плотность жидкости, кг/м3.
Для

клапанных тарелок рабочая скорость пара
где M –масса клапана, кг;
SO

– площадь отверстия под клапанном, м2.
Для ситчатых тарелок рабочая скорость парагде – плотность жидкости, кг/м3.Для клапанных тарелок рабочая скорость парагде M –масса

Слайд 71Для колпачковых тарелок предельно допустимая скорость пара
где dk – диаметр

колпачка, м; hk – расстояние от верхнего края колпачка до

вышерасположенной тарелки, м.
Для колпачковых тарелок предельно допустимая скорость парагде dk – диаметр колпачка, м; hk – расстояние от верхнего

Слайд 72Гидравлическое сопротивление газожидкостного слоя (пены) на тарелке
где h0 – высота

светлого слоя жидкости, м.

Высоту светлого слоя жидкости на тарелке h0

находят из соотношения:

где hп – высота парожидкостного слоя (пены) на тарелке, м.

Гидравлическое сопротивление газожидкостного слоя (пены) на тарелкегде h0 – высота светлого слоя жидкости, м.Высоту светлого слоя жидкости

Слайд 73Высоту парожидкостного слоя для провальных тарелок определяют из уравнения:
где
– критерий

Фруда;
μж и μв – вязкость соответственно жидкости при средней температуре

в колонне и воды при температуре 20°С;

С – величина равная

- соотношение расхода жидкой и паровой фаз на тарелке, кг/кг;

dЭ – эквивалентный диаметр отверстия или щели в тарелке, м;

– коэффициент поверхностного натяжения для жидкости.

Высоту парожидкостного слоя для провальных тарелок определяют из уравнения:где– критерий Фруда;μж и μв – вязкость соответственно жидкости

Слайд 74Плотность орошения U для провальных тарелок без переливных устройств равна:


Паросодержание

барботажного слоя находят по уравнению:


Для барботажных тарелок других конструкций паросодержание

можно находить по единому уравнению:


Для колпачковых тарелок высоту светлого слоя жидкости можно находить по уравнению:


где hпер – высота переливной перегородки, м; q – линеная плотность орошения, м3/(м·с), равная ; Q – объемный расход жидкости м3/с; Lс –периметр слива (ширина переливной перегородки), м.
Плотность орошения U для провальных тарелок без переливных устройств равна:Паросодержание барботажного слоя находят по уравнению:Для барботажных тарелок

Слайд 75Для ситчатых и клапанных тарелок в практических расчетах можно пользоваться

уравнением:


где m – показатель степени, равный
здесь μж – в

мПа·с; – коэффициент поверхностного натяжения для жидкости и воды, при средних условиях в колонне, мН/м.
Гидравлическое сопротивление, обусловленное силами поверхностного натяжения:


где σ – коэффициент поверхностного натяжения жидкости, Н/м; dЭ – эквивалентный диаметр отверстия или щели в тарелке, м.
Для ситчатых и клапанных тарелок в практических расчетах можно пользоваться уравнением:где m – показатель степени, равный здесь

Слайд 76Определение основных размеров колонны
Расчет диаметра колонны
Диаметр колонны находят из уравнения

расхода:


где
– объем паров проходящих через сечение колонны, м3/ч;
wп – рабочая скорость пара, м/с;
T – температура, К;
P – давление, МПа;
z – коэффициент сжимаемости для паров (желателен при P > 0,4МПа).
Определение основных размеров колонныРасчет диаметра колонныДиаметр колонны находят из уравнения расхода:

Слайд 77Количество паров G проходящее через сечения колонны, кмоль/ч:
для верхней части

;
для нижней части ,
где F, D, W – количества питания,

дистиллята и кубового остатка соответственно, кмоль/ч;
R – рабочее флегмовое число;
e – мольная доля отгона сырья при подаче в колонну; s – паровое число колонны равное

, или находится из теплового баланса колонны.
Выбирается нормальный диаметр колонны (в м): в химической промышленности – 0,4; 0,5; 0,6; 0,8; 1,0; 1,2; 1,4; 1,6; 1,8; 2,2; 2,6; 3,0; в нефтеперерабатывающей промышленности 1,0; 1,2; 1,4; 1,6; 1,8; 2,0; 2,2; 2,4; 2,6; 2,8; 3,0; 3,2; 3,4; 3,6; 3,8; 4,0; 4,5; 5,0; 5,5; 6,0; 6,4; 7,0; 8,0; 9,0.
Количество паров G проходящее через сечения колонны, кмоль/ч:для верхней части ;для нижней части ,где F, D, W

Слайд 783.9.2. Расчет расстояния между тарелками
Расстояние между тарелками принимают равным или

несколько большим суммы высот барботажного слоя (пены) hn и сепарационного

пространства hc:

Высоту сепарационного пространства – hc вычисляют, исходя из допустимого брызгоуноса c тарелки – eб, принимаемого равным 0,1 кг жидкости на 1 кг газа. Рекомендованы расчетные уравнения для определения hc при заданной eб (кг/кг) для тарелок различных конструкций.
Для провальных и клапанных тарелок

где f – поправочный множитель, учитывающий свойства жидкости и равный
, – в мН/м; коэффициент А и показатели степени m и n для основных типов тарелок: провальная (дырчатая, решетчатая, волнистая) 1,4∙10-4 2,56 2,56; клапанная и балластная 8,5∙10-5 2,15 2,5; для тарелок других конструкций брызгоунос рассчитывают по уравнениям, приведенным ниже.


3.9.2. Расчет расстояния между тарелкамиРасстояние между тарелками принимают равным или несколько большим суммы высот барботажного слоя (пены)

Слайд 79Для ситчатых тарелок

Для колпачковых тарелок унос жидкости можно определять по

следующей зависимости:

где Е – масса жидкости, уносимой с 1 м2 рабочей

площади сечения колонны (за вычетом переливного устройства), кг/(м2∙с);
и – в мПа∙с; σ – в мН/м.
Графическая зависимость функции приведена на рисунке








Расстояние между тарелками стальных колонных аппаратов следует выбирать из ряда: 200, 250, 300, 350, 400, 450, 500, 600. 700, 800, 900, 1000, 1200 мм.


Для ситчатых тарелокДля колпачковых тарелок унос жидкости можно определять по следующей зависимости:где Е – масса жидкости, уносимой

Слайд 803.10. Расчёт теплового баланса процесса ректификации
Цель теплового баланса: определение тепловой

нагрузки на кипятильник и конденсатор, а также расхода тепло- и

хладоагента.
Тепловой поток (рисунок справа) входит в колонну: с теплоагентом Qт/а, через поверхность теплообмена кипятильника; с питанием QF; с флегмой Qf. Тепловой поток выходит из колонны: с парами дистиллята QP, с кубовым остатком QW; с потерями тепла в окружающую среду QП. Таким образом, уравнение теплового баланса, при данной обвязке колонны, можно записать в следующем виде:

Qт/а + QF + Qf =QP + QW + QП .


3.10. Расчёт теплового баланса процесса ректификацииЦель теплового баланса: определение тепловой нагрузки на кипятильник и конденсатор, а также

Слайд 81Принимая потери в окружающую среду в размере 5% от теплового

потока, входящего в колонну с греющим паром, уравнение теплового баланса

запишем в виде
Qт/а = (QP + QW – QF – Qf )1,05 .
Тепловой поток, выходящий с парами дистиллята, Вт:



где D – производительность по дистилляту, кмоль/ч;
R – флегмовое число;
HP – энтальпия паров дистиллята, Дж/кмоль.
Тепловой поток, выходящий с кубовым остатком, Вт:


где W – производительность по кубовому остатку, кмоль/ч;
HW – энтальпия кубового остатка, Дж/кмоль.
Тепловой поток, входящий с питанием, Вт:



где F – производительность колонны по питанию, кмоль/ч;
HF – энтальпия питания, Дж/кмоль.



Принимая потери в окружающую среду в размере 5% от теплового потока, входящего в колонну с греющим паром,

Слайд 82Тепловой поток, входящий с флегмой, Вт:



где Hf – энтальпия флегмы

и для данной схемы, Дж/кмоль.
Удельная энтальпия (теплосодержание), в тепловых расчетах

колон ректификации, вычисляется с учетом фазового состояния материальных потоков при равновесных температурах для смесей веществ.
Для полностью жидкой смеси веществ (при температуре ниже или равной началу кипения смеси) энтальпия (HW, Hf, (HF), Дж/кмоль) может быть рассчитана по формуле:


где – средняя удельная теплоёмкость жидкой смеси, Дж/(кмоль·К), при температуре , °С.



Тепловой поток, входящий с флегмой, Вт:где Hf – энтальпия флегмы и для данной схемы, Дж/кмоль.Удельная энтальпия (теплосодержание),

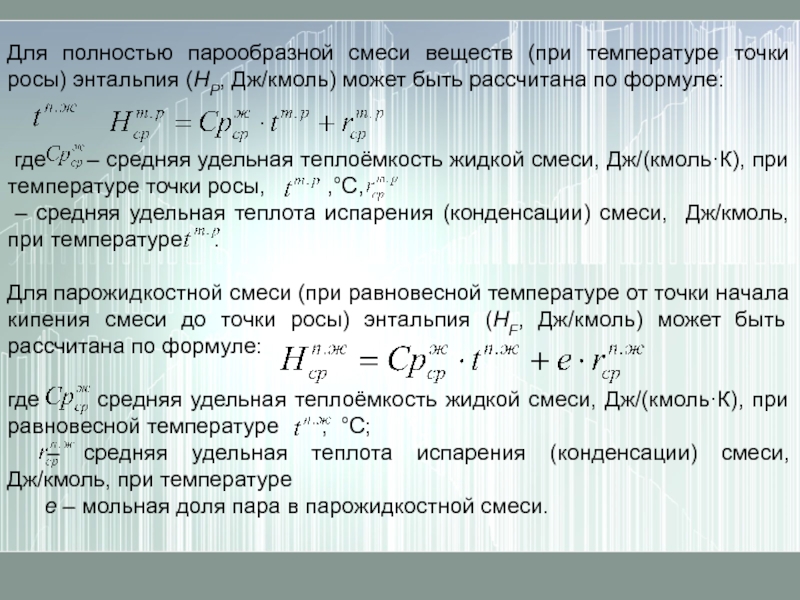
Слайд 83Для полностью парообразной смеси веществ (при температуре точки росы) энтальпия

(HP, Дж/кмоль) может быть рассчитана по формуле:


где

– средняя удельная теплоёмкость жидкой смеси, Дж/(кмоль·К), при температуре точки росы, ,°С,
– средняя удельная теплота испарения (конденсации) смеси, Дж/кмоль, при температуре .

Для парожидкостной смеси (при равновесной температуре от точки начала кипения смеси до точки росы) энтальпия (HF, Дж/кмоль) может быть рассчитана по формуле:

где средняя удельная теплоёмкость жидкой смеси, Дж/(кмоль·К), при равновесной температуре , °С;
– средняя удельная теплота испарения (конденсации) смеси, Дж/кмоль, при температуре
е – мольная доля пара в парожидкостной смеси.




Для полностью парообразной смеси веществ (при температуре точки росы) энтальпия (HP, Дж/кмоль) может быть рассчитана по формуле:

Слайд 84Удельную теплоёмкость и теплоту парообразования для смеси веществ по правилу

аддитивности вычисляют по формулам:



где xi – соответствующая доля i-го компонента.
Данные

по теплофизическим свойствам представлены в литературе.
Тепловая нагрузка на конденсатор колонны:

где – удельная теплота конденсации паров дистиллята, Дж/кмоль, при температуре конденсации.
Расход теплоагента в кипятильнике колонны, например, обогреваемым насыщенным паром, находят по формуле, кг/с:

где – удельная теплота конденсации пара, Дж/кг.
Далее рассчитывается необходимая поверхность теплообмена кипятильника и конденсатора.




Удельную теплоёмкость и теплоту парообразования для смеси веществ по правилу аддитивности вычисляют по формулам:где xi – соответствующая

Обратная связь

Если не удалось найти и скачать доклад-презентацию, Вы можете заказать его на нашем сайте. Мы постараемся найти нужный Вам материал и отправим по электронной почте. Не стесняйтесь обращаться к нам, если у вас возникли вопросы или пожелания:

Email: Нажмите что бы посмотреть 

Что такое TheSlide.ru?

Это сайт презентации, докладов, проектов в PowerPoint. Здесь удобно  хранить и делиться своими презентациями с другими пользователями.


Для правообладателей

Яндекс.Метрика