Разделы презентаций


Решение квазиоптического уравнения

Содержание

Поле в дальней зонеДальняя зона: z >> Ld, число Френеля , небольшие углы |x/z|

Слайды и текст этой презентации

Слайд 1Решение квазиоптического уравнения
Щелевой пучок
Если начальное поле задано не при z

= 0, а при z = z0, в этих формулах

делается замена
Задание поля в некоторой плоскости z = 0 позволяет определить его как «за», так и «перед» этой плоскостью (z > 0 и z < 0).
Решение квазиоптического уравненияЩелевой пучокЕсли начальное поле задано не при z = 0, а при z = z0,

Слайд 2Поле в дальней зоне
Дальняя зона: z >> Ld, число Френеля

,
небольшие углы |x/z| << 1 – можно пренебречь квадратичными по переменным интегрирования членам в показателе экспоненты

На оси пучка (x = y = 0)

(фурье-преобразование)

Поле в дальней зонеДальняя зона: z >> Ld, число Френеля

Слайд 3Поле в ближней зоне
Формальная запись

Поле в ближней зонеФормальная запись

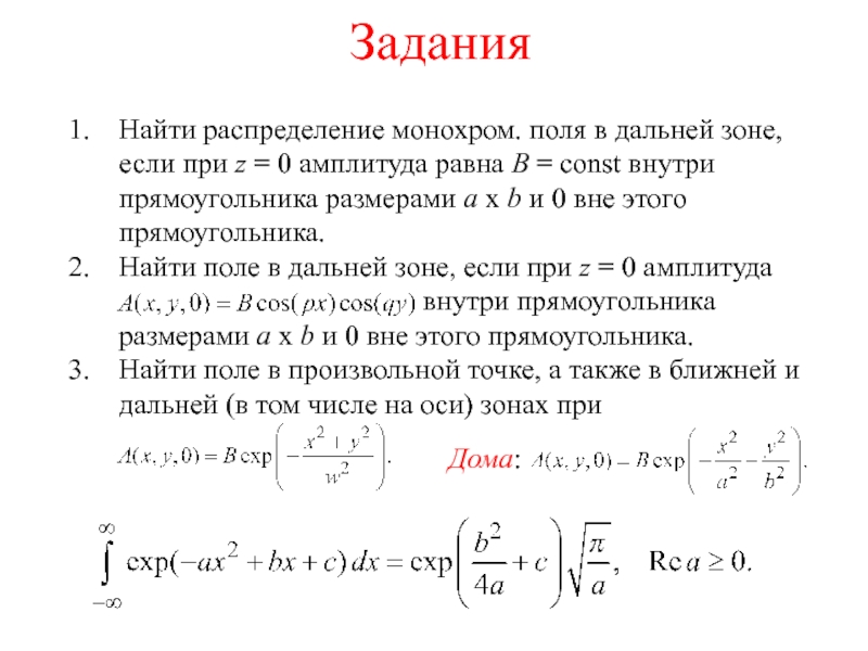
Слайд 4Задания
Найти распределение монохром. поля в дальней зоне, если при z

= 0 амплитуда равна B = const внутри прямоугольника размерами

a x b и 0 вне этого прямоугольника.
Найти поле в дальней зоне, если при z = 0 амплитуда
внутри прямоугольника
размерами a x b и 0 вне этого прямоугольника.
Найти поле в произвольной точке, а также в ближней и
дальней (в том числе на оси) зонах при

Дома:

ЗаданияНайти распределение монохром. поля в дальней зоне, если при z = 0 амплитуда равна B = const

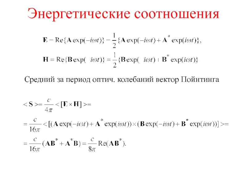
Слайд 5Энергетические соотношения
Средний за период оптич. колебаний вектор Пойнтинга

Энергетические соотношенияСредний за период оптич. колебаний вектор Пойнтинга

Слайд 6Средний вектор Пойнтинга
Для излучения, близкого к плоской волне с линейной

поляризацией, распространяющейся вдоль оси z,
Плотность углового

момента (момента вращения)

Вектор Пойнтинга ~ импульс поля

(Е и Н – огибающие)

Квазиплоская волна с линейной поляризацией

Средний вектор ПойнтингаДля излучения, близкого к плоской волне с линейной поляризацией, распространяющейся вдоль оси z,

Слайд 7Закон сохранения энергии
Вычислим скорость продольного изменения интенсивности
Проинтегрируем это соотношение по

поперечным координатам по сечению, охватываемому контуром L. Двойной интеграл в

правой части преобразуем в контурный, пользуясь формулой Грина

Мощность ~

При выборе достаточно удаленного контура L мощность сохраняется:

Закон сохранения энергииВычислим скорость продольного изменения интенсивностиПроинтегрируем это соотношение по поперечным координатам по сечению, охватываемому контуром L.

Слайд 8Ротор (среднего) вектора Пойнтинга

Ротор (среднего) вектора Пойнтинга

Слайд 9Полный угловой момент

Полный угловой момент

Слайд 10Метод моментов
Инварианты (не зависят от z):

Метод моментовИнварианты (не зависят от z):

Слайд 11Преобразования квазиопт. уравнения
Преобразование подобия
Преобразование фокусировки (линзовое преобразование)

Преобразования квазиопт. уравненияПреобразование подобияПреобразование фокусировки (линзовое преобразование)

Слайд 12Векторное квазиопт. уравнение
Уч. пособие, стр. 49-51

Векторное квазиопт. уравнениеУч. пособие, стр. 49-51

Слайд 13Гауссовы пучки
Уч. пособие, стр. 43-47.

А.М. Гончаренко. Гауссовы пучки света. Минск,

1977.

Е.Г. Абрамочкин, В.Г. Волостников. Современная оптика гауссовых пучков. М., Физматлит,

2010.
Гауссовы пучкиУч. пособие, стр. 43-47.А.М. Гончаренко. Гауссовы пучки света. Минск, 1977.Е.Г. Абрамочкин, В.Г. Волостников. Современная оптика гауссовых

Слайд 14Пучки Эрмита-Гаусса (Н) и Лагерра-Гаусса (L)
Интенсивность
Фаза

Пучки Эрмита-Гаусса (Н)  и Лагерра-Гаусса (L)ИнтенсивностьФаза

Слайд 15Сверхсветовые структуры (Х-волны)
Уч. пособие, стр. 51-53

Сверхсветовые структуры (Х-волны)Уч. пособие, стр. 51-53

Слайд 16Классическая электродинамика вакуума с зарядами

Классическая электродинамика вакуума с зарядами

Слайд 17Классическая электродинамика вакуума с зарядами*
-уравнение непрерывности (сохранение эл. заряда)

Классическая электродинамика вакуума с зарядами*-уравнение непрерывности (сохранение эл. заряда)

Слайд 18Потенциалы
Векторный А и скалярный φ потенциалы
(??)
Закон Кулона для неподвижного точечного

заряда
Волновое уравнение

ПотенциалыВекторный А и скалярный φ потенциалы(??)Закон Кулона для неподвижного точечного зарядаВолновое уравнение

Обратная связь

Если не удалось найти и скачать доклад-презентацию, Вы можете заказать его на нашем сайте. Мы постараемся найти нужный Вам материал и отправим по электронной почте. Не стесняйтесь обращаться к нам, если у вас возникли вопросы или пожелания:

Email: Нажмите что бы посмотреть 

Что такое TheSlide.ru?

Это сайт презентации, докладов, проектов в PowerPoint. Здесь удобно  хранить и делиться своими презентациями с другими пользователями.


Для правообладателей

Яндекс.Метрика