Разделы презентаций


Режимы течения пароводяной смеси

Структура потока зависит от угла наклона труб. Симметричное движение – только в прямых вертикальных каналах. При угле наклона до 30° - режимы близки к режимам вертикальных труб, но с легкой асимметрией.

Слайды и текст этой презентации

Слайд 1Режимы течения пароводяной смеси
Истинное паросодержание, используемое в расчетах, - средняя

по сечению величина. Определяется на основе наблюдений.
Возможны режимы течения п/в

смеси:
а - пузырьковый (эмульсионный),
б - снарядный,
в - стержневой (кольцевой),
г - дисперсный.
Переход от режимов пузырькового к стержневому – по мере роста паросодержания.
Дисперсный режим характерен для высоких паросодержаний и высоких скоростей: водяная фаза равномерно распределена в паровой – поток представляет собой движущийся с высокой скоростью «туман». Режим формируется из-за срыва водяной пленки со стенок и дробления на мелкие капли с равномерным распределением по сечению. При этом режиме скольжение фаз отсутствует и φ = b.
Характерные режимы для ПГ АЭС: пузырьковый и стержневой. Снарядный – только при низких давлениях (до 3 МПа).
При высоких паросодержаниях, но скоростях меньше критической, стержневой режим может существовать с тонким слоем водяной пленки. При больших тепловых потоках она может пересохнуть, что снизит интенсивность теплообмена.
Режимы течения пароводяной смесиИстинное паросодержание, используемое в расчетах, - средняя по сечению величина. Определяется на основе наблюдений.Возможны

Слайд 2Структура потока зависит от угла наклона труб. Симметричное движение –

только в прямых вертикальных каналах.
При угле наклона до 30°

- режимы близки к режимам вертикальных труб, но с легкой асимметрией.
В горизонтальных трубах возможны расслоенные режимы – полное разделение фаз по сечению. В случае высоких тепловых потоков – недопустимо.
Возможность перехода к расслоенным режимам определяется массовой скоростью потока – чем выше скорость, тем выше перемешивание.
Предельные значения массовой скорости, при которых отсутствует расслоение, растут с повышением давления и массового паросодержания потока.

Режимы течения пароводяной смеси

Структура потока зависит от угла наклона труб. Симметричное движение – только в прямых вертикальных каналах. При угле

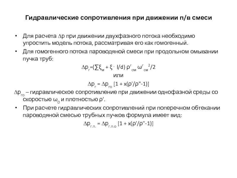
Слайд 3Для расчета ∆р при движении двухфазного потока необходимо упростить модель

потока, рассматривая его как гомогенный.
Для гомогенного потока пароводяной смеси

при продольном омывании пучка труб:
∆рг=(∑ξм + ξ l/d) ρгсм ωгсм2/2
или
∆рг = ∆рго [1 + x(ρ'/ρ"-1)]
∆рго – гидравлическое сопротивление при движении однофазной среды со скоростью ω0 и плотностью ρ'.
При расчете гидравлических сопротивлений при поперечном обтекании пароводяной смесью трубных пучков формула имеет вид:
∆рг.п. = ∆рг.п.о [1 + x(ρ'/ρ"-1)]

Гидравлические сопротивления при движении п/в смеси

Для расчета ∆р при движении двухфазного потока необходимо упростить модель потока, рассматривая его как гомогенный. Для гомогенного

Обратная связь

Если не удалось найти и скачать доклад-презентацию, Вы можете заказать его на нашем сайте. Мы постараемся найти нужный Вам материал и отправим по электронной почте. Не стесняйтесь обращаться к нам, если у вас возникли вопросы или пожелания:

Email: Нажмите что бы посмотреть 

Что такое TheSlide.ru?

Это сайт презентации, докладов, проектов в PowerPoint. Здесь удобно  хранить и делиться своими презентациями с другими пользователями.


Для правообладателей

Яндекс.Метрика