Слайд 1«Санкт-Петербургский государственный
инженерно-экономический университет»
 Кафедра коммерческой деятельности и предпринимательства
ЭКОНОМИКА ПРЕДПРИЯТИЯ 
Олейник
                                                            
                                    
Н.М., к.э.н., доцент
Санкт-Петербург
2011
                                                                    
                            							
							
							
						 
											
                            Слайд 2Тема 10. Организация эффективной деятельности коммерческого предприятия
Понятие и структура доходов
                                                            
                                    
предприятия. 
Прибыль предприятия. Распределение и использование прибыли.
Роль прибыли в обеспечении
                                    эффективности деятельности коммерческого предприятия. 
Рентабельность предприятия. Связь прибыли и рентабельности. 
Инновации как центральное направление повышение экономической эффективности деятельности коммерческого предприятия. 
Экономическая и организационная сущность инновации. 
Сущность, классификация и виды инвестиций.
 Методы обоснования экономической эффективности инвестиций.
                                
                            							
														
						 
											
                            Слайд 31. Понятие и структура доходов предприятия
Доходы предприятия характеризуют финансовый результат
                                                            
                                    
ее деятельности. Получением доходов завершается цикл оборота капитала, когда он
                                    вновь обретает денежную форму.
Доходы предприятия в зависимости от характера, условий получения и направлений деятельности подразделяются на следующие виды:
доходы от обычных видов деятельности;
прочие доходы, в том числе:
- операционные;
- внереализационные;
- чрезвычайные.
                                
                            							
														
						 
											
                            Слайд 4В составе доходов от обычных видов деятельности наибольший удельный вес
                                                            
                                    
занимают доходы (выручка) от продажи продукции, оказания услуг, выполнения работ.
Доход
                                    (выручка) от продажи продукции (работ, услуг) относится к текущим, систематически (регулярно) получаемым доходам предприятия. 
Прочие доходы представляют собой доходы, извлекаемые предприятием из правообладания активами, либо доходы от реализации принадлежащих ему активов.
 К операционным доходам, связанным с извлечением выгоды от использования активов фирмы другими организациями (извлечение выгоды из правообладания активами) относятся:
доходы от сдачи имущества в текущую аренду;
лицензионные платежи;
проценты.
                                
                            							
														
						 
											
                            Слайд 5Внереализационные доходы представляют собой нерегулярные, случайные доходы. Их получение не
                                                            
                                    
обусловлено непосредственно целью создания организации. 
Чрезвычайными считаются доходы, возникающие как
                                    последствия чрезвычайных обстоятельств хозяйственной деятельности (стихийного бедствия, пожара, аварии). Они характеризуются как несистематические (нерегулярные) доходы периода.
                                
                            							
														
						 
											
                            Слайд 62. Прибыль предприятия. Распределение и использование прибыли.
Прибыль - конечный показатель,
                                                            
                                    
характеризующий финансово-хозяйственную деятельность предприятия.
Прибыль как категория рыночных отношений выполняет следующие
                                    функции:
- характеризует экономический эффект, полученный в результате деятельности предприятия;
- является основным элементом финансовых ресурсов предприятия;
- является источником формирования бюджетов разных уровней. 
В прибыли получают законченную денежную оценку все аспекты деятельности предприятия – основная (операционной), инвестиционная, инновационная и финансовая.
В общем виде прибыль представляет собой разницу между ценой продукции и ее себестоимостью, а в целом по предприятию представляет разницу между выручкой от реализации продукции и себестоимостью реализованной продукции. 
                                
                            							
														
						 
											
                            Слайд 7В системе финансово-хозяйственного управления предприятием необходимо иметь следующие показатели:
                            							
														
						 
											
											
                            Слайд 9Формирование конечного финансового результата предприятия
                            							
														
						 
											
                            Слайд 10Основные направления использования прибыли:
Образование финансовых резервов;
Инвестиции в развитие бизнеса;
Финансирование социально-культурной
                                                            
                                    
сферы и дополнительного материального вознаграждения персонала предприятия;
Благотворительные взносы;
Выплата дивидендов акционерам
                                    и доходов учредителям (участникам) на вклады в уставном капитале товариществ и обществ;
Создание финансовых резервов для покрытия непредвиденных расходов и убытков.
                                
                            							
														
						 
											
                            Слайд 114. Рентабельность предприятия. 
Связь прибыли и рентабельности. 
Для экономической оценки
                                                            
                                    
конечных результатов деятельности предприятий используются различные показатели рентабельности.
 Рентабельность – относительный
                                    показатель экономической эффективности.
 Рентабельность комплексно отражает степень эффективности использования материальных, трудовых и денежных и др. ресурсов. 
Метод рентабельности является методом оценки эффективности производства путем сопоставления результатов хозяйственной деятельности и затрат на достижение этого результата. 
                                
                            							
														
						 
											
                            Слайд 12Рентабельность продукции характеризует прибыльность различных видов продукции (эффективность затрат на
                                                            
                                    
производство и реализацию продукции).
 
                                                                    
                            							
														
						 
											
                            Слайд 13Рентабельность продаж (оборота) показывает, какой процент прибыли имеет предприятие с
                                                            
                                    
каждого рубля реализованной продукции за определенный период.
                                                                    
                            							
														
						 
											
                            Слайд 14Рентабельность производства (общая рентабельность) характеризует отдачу (прибыльность/убыточность) производственной деятельности.
                            							
														
						 
											
                            Слайд 15Рентабельность имущества предприятия (активов) показывает, какую прибыль получает предприятие с
                                                            
                                    
каждого рубля, вложенного в активы.
                                                                    
                            							
														
						 
											
                            Слайд 16Рентабельность собственных средств или капитала показывает эффективность использования средств, принадлежащих
                                                            
                                    
предприятию. 
                                                                    
                            							
														
						 
											
                            Слайд 175. Сущность, классификация и виды инноваций 
Инновация — это внедренное новшество,
                                                            
                                    
обеспечивающее качественный рост эффективности процессов или продукции, востребованное рынком. 
Это
                                    центральное направление повышение экономической эффективности деятельности коммерческого предприятия.
 
Инновация (лат.«novatio») - «обновление» (или «изменение»). 
«Innovation» — «в направлении изменений». 
Впервые термин появился в научных исследованиях XIX в. 
Новую жизнь понятие «инновация» получило в начале XX в. в научных работах австрийского экономиста Й. Шумпетера в результате анализа «новационных комбинаций», изменений в развитии экономических систем.
Инновация — это не всякое новшество или нововведение, а только такое, которое серьезно повышает эффективность действующей системы.
                                
                            							
														
						 
											
                            Слайд 18В настоящее время приоритетным путем развития экономики, повышения ее конкурентоспособности,
                                                            
                                    
признается инновационный характер ее развития. 
Инновация – это изменения во
                                    всех сферах деятельности предприятия  на основе коммерциализации научных знаний, получивших воплощение в виде новой или усовершенствованной продукции, техники, технологии, а также организации хозяйственной деятельности и приносящих различные виды эффекта. 
Инновационная деятельность (процесс) (ИД) - процесс последовательного проведения работ по преобразованию новшества в продукцию и введение ее на рынок для коммерческого применения.
                                
                            							
														
						 
											
                            Слайд 19
В общем виде инновационный процесс состоит из следующих стадий:
исследования и
                                                            
                                    
разработки; 
освоение в производстве; 
изготовление; 
содействие в реализации, применении, обслуживании;
                                    
утилизацию после использования. 
Инновационный процесс включает в себя также деятельность, обеспечивающую создание инноваций:
- научно-технические услуги,
- маркетинговые исследования,
- разработку бизнес-плана проекта,
- оценку экономической эффективности инновации,
- подготовку и переподготовку кадров, 
- организационную и финансовую деятельность.
                                
                            							
														
						 
											
                            Слайд 20Виды инноваций
По степени рыночной новизны:
 первичные;
 вторичные.
                            							
														
						 
											
                            Слайд 21Первичные инновации
Первичные инновации - результат научных исследований и разработок, производственных
                                                            
                                    
усилий и внедрения товаров и услуг на рынок, а также
                                    внедрение в процесс производства и сбыта технологических идей, управленческих методов, организационных структур и маркетинговых подходов — принципиально новых для рынка. 
Первичные инновации включают в себя инновации первой волны и инновации второй волны.
Под новациями первой волны следует понимать нововведения, основанные на первичном использовании новой идеи, часто явившейся следствием очередного витка научно-технического прогресса. 
Новаторами второй волны являются те компании, которые внесли глубокие качественные изменения в товары, услуги, технологии, уже существующие на рынке. 
                                
                            							
														
						 
											
                            Слайд 22Вторичные инновации
Данного рода нововведения представляют новизну только для фирмы, их
                                                            
                                    
инициирующей.
Это может быть:
 диверсификация деятельности (расширение номенклатуры товаров и услуг),
                                    
использование новых для фирмы, но уже применяемых в практике управленческих подходов или технологических идей.
При данном подходе предприятия экономят значительные средства на фундаментальных и прикладных научных исследованиях, учатся на маркетинговых ошибках новаторов и имеют возможность сконцентрироваться на качестве товаров, расширении ассортиментного ряда и наиболее эффективных методах продвижения в ходе рыночной фазы жизненного цикла товаров. 
                                
                            							
														
						 
											
                            Слайд 23Виды инноваций
По причинам проведения:
 адаптационные;
 опережающие.
                            							
														
						 
											
                            Слайд 24Адаптационные инновации
Имеют место в случае, когда компания вынуждена реагировать на
                                                            
                                    
произошедшие в предпринимательской среде изменения и адаптироваться к ним с
                                    целью сохранения или возможного усиления эффективности хозяйственной деятельности.
Опережающие инновации
Если предприятие имеет возможности (научные, финансовые, маркетинговые и т. д.) для предвидения возможных перемен во внешней среде, а иногда и для их стимулирования, то осуществляется стратегическое управление, направленное на создание будущих конкурентных преимуществ. 
Опережающие инновации осуществляются компаниями — «технологическими лидерами», имеющими устойчивые рыночные позиции и широкий ассортимент основной продукции. 
                                
                            							
														
						 
											
                            Слайд 25Виды инноваций
По объекту инноваций:
 продуктовые;
 управленческие;
 маркетинговые;
 технологические.
                            							
														
						 
											
                            Слайд 26Новые технологии (Т)
Новые виды товаров и услуг (А)
Формирование новых рынков
                                                            
                                    (М)
Введение новых организационных форм (О)
Ф. Янсен рассматривает инновации «в качестве
                                    магистрального пути, обеспечивающего постоянный рост и процветание компании». Сначала технология, затем ее приложения – продукты и услуги, а потом неизменный поток инноваций. Он разработал модель ТАМО, показывающую структуру этого потока.
         
Рис. Инновационная траектория
                                
 
                            							
														
						 
											
                            Слайд 27Свойства инноваций
 научно-техническая новизна;
 производственная применимость;
 коммерческая реализуемость.
Они должны удовлетворять
                                                            
                                    
рыночному спросу и приносить прибыль. (Коммерциализация инноваций)
                                                                    
                            							
														
						 
											
                            Слайд 28Условия и факторы осуществления инноваций: внутренняя и внешняя среда
                            							
														
						 
											
                            Слайд 29Инновационный потенциал
Инновационный потенциал - совокупность ресурсов различных видов, включающая в
                                                            
                                    
себя материальные, финансовые, интеллектуальные, научно-технические и иные ресурсы, необходимые для
                                    осуществления инновационной деятельности. 
К таким ресурсам относятся:
исследовательская база;
производственные помещения и мощности;
кадры, обладающие необходимой квалификацией; 
научный задел, производственные технологии и т.п.;
финансовые средства для осуществления разработок и/или производства;
информационные ресурсы;
сбытовые сети, обеспечивающие продвижение продукции на рынки.
Также к инновационному потенциалу можно отнести институциональные условия: нормативно-правовые акты (от муниципального до федерального уровня) финансового и социального характера. 
                                
                            							
														
						 
											
                            Слайд 30Инновационный потенциал предприятия 
Инновационный потенциал предприятия – это мера его
                                                            
                                    
готовности выполнить задачи, обеспечивающие достижение поставленной инновационной цели посредством реализации
                                    инновационного проекта или программы инновационных преобразований и внедрения инновации. 
 От состояния инновационного потенциала зависят выбор и реализация инновационной стратегии. 
Инновационная стратегия определяет линию поведения предприятия в сфере научных исследований и разработок, направленную на формирование инновационного потенциала, достаточного для изменения внешнего окружения и способствующего достижению долгосрочных целей, а также эффективной реализации конкурентной стратегии. 
Инновационная стратегия должна быть согласована со стратегией развития предприятия. 
                                
                            							
														
						 
											
                            Слайд 31Матрица стратегий развития предприятия
                            							
														
						 
											
                            Слайд 32Финансирование инновационной деятельности
Источники финансирования:
 внутренние (нераспределенная прибыль; активы; увеличение краткосрочных
                                                            
                                    
обязательств; сокращение дебиторской задолженности);
 внешние (увеличение акционерного капитала (дополнительная эмиссия
                                    акций); получение заемных средств: получение кредитов и/или выпуск облигаций).
                                
                            							
														
						 
											
											
                            Слайд 34Черты эффективного руководителя новатора и лидера
 Видение – мыслить масштабно
                                                            
                                    
и оригинально;
 Смелость – ставить агрессивные цели и идти на
                                    жертвы ради их достижения;
 Драйв – упорно и много работать самому и побуждать к такой же работе других;
 Одержимость – верить в то, что делает, и пылать энтузиазмом к своему делу, но не терять рационализма;
 Убедительность и харизма – каждый день заново убеждать всех вокруг в своей правоте;
 Стойкость – не падать духом при неудачах.
                                
                            							
														
						 
											
                            Слайд 357. Сущность, классификация и виды инвестиций
Предпринимательство независимо от вида —
                                                            
                                    
производственное, коммерческое, финансовое или консалтинговое — не может осуществляться без
                                    инвестиций. 
Инвестиции (лат. «invest» ) - «вкладывать». 
Инвестиции – средства, вкладываемые в объекты предпринимательской и (или) иной деятельности в целях получения прибыли и (или) достижения иного полезного эффекта (Федеральный закон « Об инвестиционной деятельности в РФ»).
Капитальные вложения - это затраты, которые осуществляются в форме вложения финансовых и материально-технических ресурсов в создание воспроизводства основных фондов путем нового строительства, расширения, реконструкций, технического перевооружения, а также поддержания мощностей действующего производства. 
                                
                            							
														
						 
											
                            Слайд 367. Сущность, классификация и виды инвестиций
Признаками инвестиций являются:
1) осуществление вложений инвесторами, имеющие
                                                            
                                    
собственные цели;
2) способность инвестиций приносить доход;
3) целенаправленный характер вложения капитала в объекты
                                    и инструменты инвестирования;
4) определенный срок вложения средств;
5) использование разных инвестиционных ресурсов, характеризующихся спросом, предложением и ценой.
Инвестиции осуществляются на условиях:
платности
срочности 
возвратности
                                
                            							
														
						 
											
                            Слайд 377. Сущность, классификация и виды инвестиций
Объекты инвестиционной деятельности: 
вновь создаваемые
                                                            
                                    и модернизируемые основные фонды и оборотные средства
ценные бумаги
целевые денежные вклады
научно-техническая
                                    продукция
другие объекты собственности, а также имущественные права и права на интеллектуальную собственность.
Субъекты инвестиционного процесса: 
инвесторы
заказчики
исполнители работ (подрядчики, субподрядчики)
 пользователи инвестиционных объектов
поставщики
банки
страховые, посреднические и другие организации.
                                
 
                            							
														
						 
											
                            Слайд 38Классификация инвестиций:
1) по объемам вложений:
а) реальные;
б) финансовые;
2) по срокам вложений:
а) краткосрочные;
б) среднесрочные;
в) долгосрочные;
К реальным инвестициям относятся вложения:
1) в
                                                            
                                    
основной капитал;
2) в материально-производственные запасы;
3) в нематериальные активы.
К финансовым инвестициям относятся вложения:
                                    
1) в акции, облигации, другие ценные бумаги, выпущенные как частными предприятиями, так и государством, местными органами власти;
2) в иностранные валюты;
3) в банковские депозиты;
4) в объекты тезаврации.
а) краткосрочные -  вложение средств до 1 года. 
б) среднесрочные – от 1 года до 3-х лет
в) долгосрочные – свыше 3-х лет
 
                                
                            							
														
						 
											
                            Слайд 39Классификация инвестиций:
3) по цели инвестирования:
а) прямые;
б) портфельные;
4) по сфере вложений:
а) производственные;
б) непроизводственные;
Прямые инвестиции представляют собой крупные вложения
                                                            
                                    
денежных средств в активы компании. 
Покупка контрольного пакета акций, в
                                    результате которой инвестор получает возможность управлять производством. 
Портфельные инвестиции представляют собой вложение в долгосрочные ценные бумаги (акции, облигации, векселя и др.)
Портфельные инвестиции не дают возможности инвестору получить право управления предприятием. Направлены исключительно на получение дохода благодаря изменениям курса ценных бумаг компании в результате биржевых торгов. 
                                
                            							
														
						 
											
                            Слайд 40Классификация инвестиций:
5) по формам собственности на инвестиционные ресурсы:
а) частные;
б) государственные;
в) иностранные;
г) смешанные;
6) по регионам:
а) внутри страны;
б) за рубежом;
Инвестиции
                                                            
                                    
в реальные активы:
Независимые инвестиции - инвестиции осуществляются независимо друг от
                                    друга, т.е. выбор одного инвестиционного проекта не исключает также выбора какого-либо другого.
Альтернативные инвестиции -  инвестиции связаны таким образом, что выбор одной из них будет исключать другую. Обычно это возникает тогда, когда имеются два альтернативных способа решения одной и той же проблемы. 
Последовательные инвестиции. Крупные инвестиции в завод или в оборудование обычно порождают последующие капиталовложения в течение нескольких лет, что должно быть учтено при принятии инвестиционного решения. 
                                
                            							
														
						 
											
											
                            Слайд 42Классификация инвестиций:
Пассивные инвестиции – обеспечивают в лучшем случае неухудшение показателей прибыльности  вложений
                                                            
                                    
в операции данного предприятия за счет замены устаревшего оборудования, подготовки
                                    нового персонала взамен уволившегося и т.д.;
Активные инвестиции, т.е. такие, которые обеспечивают повышение конкурентоспособности предприятия и его прибыльности по сравнению с ранее достигнутыми уровнями за счет внедрения новой технологии, организации выпуска пользующихся спросом товаров, завоевания новых рынков или поглощения конкурирующих фирм. 
Эффективность использования инвестиций зависит от их структуры.
Под структурой инвестиций понимается их состав по видам, по направлению использования, по источникам финансирования и т. д.
                                
                            							
														
						 
											
                            Слайд 43Методы обоснования экономической эффективности инвестиций
Инвестиционный проект – это программа мероприятий, с
                                                            
                                    
помощью которых осуществляются эффективные капитальные вложения для получения прибыли.
Инвестиционные проекты
                                    различаются по длительности и объему финансовых ресурсов, масштабам и т. д. 
Инвестиционный проект состоит из четырех элементов:
1) расчетный период – период реализации проекта;
2) чистые инвестиции – объем затрат;
3) денежный поток – чистый денежный поток от деятельности;
4) ликвидационная стоимость – затребование и извлечение капитала в конце срока экономической жизни инвестиций.
                                
                            							
														
						 
											
                            Слайд 44
                                                                                             
Финансовый профиль гипотетического инвестиционного проекта
                            							
														
						 
											
                            Слайд 45Методы обоснования экономической эффективности инвестиций
Оценка экономической эффективности инвестиционного проекта:
- абсолютная
                                                            
                                    
(оценка доходности проекта по какому-либо экономическому показателю);
- абсолютно-сравнительная (сравнение абсолютной
                                    оценки проекта с принятым нормативом);
- сравнительная оценка (решает две взаимосвязанные задачи: оценка выгодности каждого из вариантов осуществления проекта, сравнение вариантов и выбор наилучшего из них).
Методы оценки экономической эффективности инвестиций:
- простые (статические) методы;
- методы дисконтирования.
                                
                            							
														
						 
											
                            Слайд 46Простые (статические) методы
Простая норма прибыли (ПНП) рассчитывается как отношение чистой
                                                            
                                    
прибыли (ЧП) за какой-либо промежуток времени к общему объему инвестиционных
                                    затрат (ИЗ):
                   ПНП = ЧП / ИЗ
Срок окупаемости (РР) характеризует период времени, за который инвестируемый капитал возвращается за счет прибыли от реализации продукции, услуг. 
                  (РР) = ИЗ / ЧП
Недостаток: не учитывается весь срок жизни проекта и неравноценность денежных потоков, возникающих в разные моменты времени. 
                                
                            							
														
						 
											
                            Слайд 47Методы дисконтирования
Основные критерии :
- чистая текущая стоимость (NPV)
- индекс прибыльности
                                                            
                                    
инвестиций (PI)
- внутренняя норма прибыли (IRR)
- срок окупаемости инвестиций (PP)
                                                                    
                            							
														
						 
											
                            Слайд 48Чистая текущая стоимость (NPV) – это стоимость, получаемая путем дисконтирования
                                                            
                                    
отдельно за каждый год разности всех оттоков и притоков наличности,
                                    накапливающихся за период функционирования проекта. Пересчет всех потоков будущих поступлений и платежей на момент начала осуществления проекта производится с помощью нормы дисконтирования ( r ). 
Показатель чистой текущей (приведенной) стоимости (NPV) проекта определяется по формуле:
                      
где Rt – доход (результат) от проекта в году t,
    Ct – затраты на проект в году t,
    r – норма дисконта (ставка сравнения),
    n – число лет реализации проекта,
    К – инвестированный капитал.
Положительное значение NPV говорит о целесообразности инвестирования денежных средств в проект,
отрицательное – о неэффективности их использования.
                                
                            							
														
						 
											
                            Слайд 49Индекс прибыльности инвестиций (PI) – это отношение отдачи капитала к
                                                            
                                    
размеру вложенного капитала: 
      
                                           
Индекс прибыльности инвестиций (PI) показывает относительную прибыльность проекта или дисконтируемую стоимость денежных поступлений от проекта в расчете на единицу вложений. 
Данный показатель тесно связан с показателем чистой текущей стоимости NPV: если NPV положителен, то PI > 0, и наоборот. 
Таким образом, если PI > 1, то проект эффективен,
 если PI < 1, то убыточен.
                                
                            							
														
						 
											
                            Слайд 50Показатель внутренней нормы прибыли (IRR) представляет собой норму дисконта, при
                                                            
                                    которой величина приведенных эффектов равна приведенным капитальным вложениям: 
 
                                             IRR = r0 при NPV=0.
Иными словами r0 является решением уравнения:
 Если IRR равна или больше требуемой инвестором норме дохода на капитал, то инвестиции в данный проект оправданы. 
 
                                
 
                            							
														
						 
											
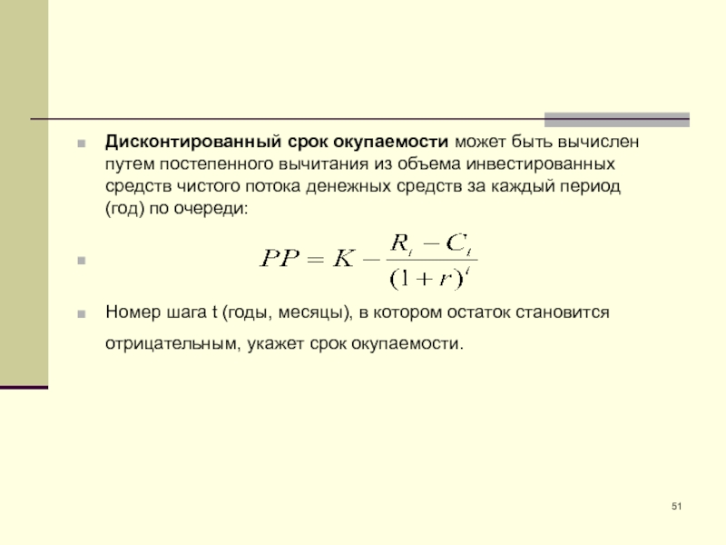
                            Слайд 51Дисконтированный срок окупаемости может быть вычислен путем постепенного вычитания из
                                                            
                                    
объема инвестированных средств чистого потока денежных средств за каждый период
                                    (год) по очереди: 
   
Номер шага t (годы, месяцы), в котором остаток становится отрицательным, укажет срок окупаемости.