Разделы презентаций


Современные проблемы анализа и синтеза космических систем Тема 3. Техническое

Содержание

Вызовы, требующие перехода к обслуживаемому космосуОБСЛУЖИВАНИЕКАНА ОРБИТАХОсознание обслуживания технических и технологических объектов на планетах и телах Солнечной системы как магистрального пути развития космонавтикиОтработка средств и технологий обслуживанияРазвитие факторов, обеспечивающих эффективность обслуживания

Слайды и текст этой презентации

Слайд 1Современные проблемы анализа и синтеза космических систем
Тема 3.
Техническое обслуживание

космических аппаратов на орбите
дтн, снс Клюшников В.Ю.
(ЦНИИ машиностроения)
Кафедра 611Б

«Системный анализ и проектирование космических систем»
Современные проблемы анализа и синтеза космических системТема 3. Техническое обслуживание космических аппаратов на орбитедтн, снс Клюшников В.Ю.

Слайд 2Вызовы, требующие перехода к обслуживаемому космосу
ОБСЛУЖИВАНИЕ
КА
НА ОРБИТАХ
Осознание обслуживания технических и

технологических объектов на планетах и телах Солнечной системы как магистрального

пути развития космонавтики

Отработка
средств и технологий обслуживания

Развитие факторов, обеспечивающих эффективность обслуживания (возможность улучшения баллистической структуры ОГ, усиление тенденций унификации приборов и комплексирования задач, успехи робототехники)

Ускоренное
развитие
перспективных направлений,
оптимизация
структуры
КА и их ОГ

Восстановление работо-способности и обеспечение надежного
вывода КА

Увеличение сроков использования КА, повышение эффективности их использо-
вания

Низкая надежность вывода КА на переходные орбиты и отлетные траектории. Частые сбои в работе целевой аппаратуры

Необходимость снижения затрат и повышения эффективности использования космического пространства

Нерациональное использование платформ КА вследствие более низких сроков активного функционирования и морального старения целевой аппаратуры

Своевременная замена морально устаревшей или исчерпавшей
ресурс ЦА

Снижение
массы, выводи-
мой в космос, увод или утилизация КА
и их элементов,
не подлежащих восстанов-
лению

Необходимость ограничения роста засоренности космического пространства

1

Вызовы, требующие перехода к обслуживаемому космосуОБСЛУЖИВАНИЕКАНА ОРБИТАХОсознание обслуживания технических и технологических объектов на планетах и телах Солнечной

Слайд 3Реализация парадигмы обслуживаемого космоса: принципиально новые задачи использования космического пространства
Заправка

космических аппаратов компонентами топлива, хладоагентами, другими расходуемыми сыпучими материалами, жидкостями

и газами с целью продления ресурса их работы
Обслуживание космических аппаратов, замена или ремонт отдельных блоков, модулей, приборов и систем с целью продления их технического ресурса или восстановления работоспособности
Замена морально устаревших блоков, модулей, приборов и систем с целью повышения эффективности решения целевых задач
Замена или дополнительное оснащение комплексной целевой аппаратуры с целью решения новых задач
Утилизация КА
Обслуживание и заправка космических аппаратов, многоразовых межорбитальных буксиров и разгонных блоков на низкой околоземной орбите с последующим их запуском на геостационарную орбиту и на отлетные траектории с целью повышения надежности и эффективности процессов выведения

2

Реализация парадигмы обслуживаемого космоса: принципиально новые задачи использования космического пространстваЗаправка космических аппаратов компонентами топлива, хладоагентами, другими расходуемыми

Слайд 4Проблемные вопросы обслуживания в космосе
ТЕХНИЧЕСКИЕ
ПОЛИТИЧЕСКИЕ
ЮРИДИЧЕСКИЕ
инспекция КА, определение
его текущего физического и
юридического

статуса
маневры вблизи некооперируемого
объекта в автономном режиме,
подготовка к операциям


обслуживания

стыковка и обеспечение
контроля над КО

обеспечение взаимодействия с КО,
проведение операций по его
обслуживанию и ремонту

управление комплексом
обслуживаемый КО -
обслуживающий КА

увод (снятие) КО с орбиты и
затопление (захоронение) в
безопасном районе

двойственность
технологий

возможность вывода
из строя КА других стран

возможность дестабилизации
международной обстановки

перенос гонки вооружений
в космос

полная открытость и
прозрачность работ

идентификация космического объекта
как элемента космического мусора

раскрытие новизны технологий
при необходимости следовать
принципу максимальной открытости
и прозрачности миссий по
орбитальному обслуживанию КО

внедрение международного
«Кодекса поведения в ОКП»,

получение у владельца КО
разрешения на работу с ним,
в случае если объект представляет
угрозу для других КА

обеспечение безопасности и
страхование миссий
по обслуживанию КО

1

2

3

3

Проблемные вопросы обслуживания в космосеТЕХНИЧЕСКИЕПОЛИТИЧЕСКИЕЮРИДИЧЕСКИЕинспекция КА, определениеего текущего физического июридического статусаманевры вблизи некооперируемого объекта в автономном режиме,

Слайд 5ДИНАМИКА РАЗВИТИЯ
ОРБИТАЛЬНЫХ ГРУППИРОВОК
Прогнозируется рост количественного состава орбитальных группировок отечественных

КА с темпом 5-6 КА в год и насыщением после

2040 года с достижением после 2050 года общего количества более 320 КА

СТАРТОВЫЙ ГРУЗОПОТОК
(ГРАЖДАНСКИЙ)

ДИНАМИКА ГРУЗОПОТОКОВ
ПО ТИПАМ ОРБИТ

Тонн

Прогнозируется возрастание суммарного веса полезной нагрузки, ежегодно выводимой в космос, с 90 тонн в 2011 году до 210 тонн в 2030 году

К 2030 году прогнозируется почти двукратное возрастание стартового грузопотока с 7 тыс. тонн в 2011 году до  14 тыс. тонн к 2030 году

ПРОГНОЗ ЗАПУСКОВ РОССИЙСКИХ РН
В ПЕРИОД 2011-2040 ГОДОВ

В рассматриваемый период прогнозируется изменение интенсивности запусков от 35 до 50 КА в год

Тонн

годы

годы

годы

Вызовы

годы

Сог – 700
млрд. руб.

Сог – 1800
млрд. руб.

4

ДИНАМИКА РАЗВИТИЯ ОРБИТАЛЬНЫХ ГРУППИРОВОКПрогнозируется рост количественного состава орбитальных группировок отечественных КА с темпом 5-6 КА в год

Слайд 6Вызовы
Прогноз использования РН и РБ в период до 2040 года
(среднегодовая

интенсивность запусков)
В рассматриваемый период прогнозируется ежегодное использование при выведении КА

до 6 разгонных блоков и до 9 третьих ступеней РН

5

ВызовыПрогноз использования РН и РБ в период до 2040 года(среднегодовая интенсивность запусков)В рассматриваемый период прогнозируется ежегодное использование

Слайд 7Вызовы
Весовая отдача РН при выведении КА
80
1000
1500
2000
2500
3000
1
2
3
4
5
702
500
341
463
773
1450
0,87
Союз 2-3
Зенит
2,9
3,0
3,1
3,16
3,45
Протон-М
Ангара
РН-ТК
МПГ - 50,0 т
РН-СВТК
МПГ

- 125 т
4,0
ЛК
Весовая отдача РН весьма низкая (до 3-4% для

выведения на НОО и до 0,7% при выведении на ГСО) и существенно растет при переходе от РН легкого класса к РН тяжелого класса (для выведения КА на низкие орбиты с ~1% до ~3,5%). Увеличение грузоподъемности РН с 50 до 125 тонн повышает весовую отдачу всего на 0,5% при выведении на НОО и на 0,01% при выведении на ГСО

Э= МПГ /М

%

Выведение
на НОО

Выведение
на ГСО

6

ВызовыВесовая отдача РН при выведении КА80100015002000250030001234570250034146377314500,87Союз 2-3Зенит2,93,03,13,163,45Протон-МАнгараРН-ТКМПГ - 50,0 тРН-СВТКМПГ - 125 т4,0ЛКВесовая отдача РН весьма низкая

Слайд 8Прогноз засоренности
Рост числа фрагментов КМ размером более 10 см

и их столкновений будет происходить даже при полном прекращении космической

деятельности за счет цепной реакции саморазмножения КМ: на (30- 50)% к 2020 году и на (150- 200 )% к 2040 году.

Вызовы
Прогноз роста засоренности космического пространства

Основные требования к сервисным КА по уводу КМ:
-выполнение операций по уводу из защищаемых зон ОКП крупных фрагментов КМ (отработавших КА, РН, РБ);
-дозаправка заканчивающих функционирование изделий РКТ для их увода из защищаемых зон ОКП.

Уменьшение отечественной орбитальной группировки на 100 КА (за счет ее орбитального обслуживания) приводит к снижению возрастания числа фрагментов КМ размером более 10 см в НОО на 2% на интервале 50 лет

Регулярный увод до 5 отработавших КА, РН, РБ в год из зоны НОО приведет к снижению возрастания числа фрагментов КМ размером более 10 см и их столкновений в НОО ОКП на 25 % на интервале 50 лет.

Таким образом:
Техногенное засорение ОКП, даже при принятии всех возможных мер по предупреждению образования КМ, в среднесрочной перспективе будет возрастать вследствие эффекта саморазмножения КМ.
Уменьшение отечественной орбитальной группировки КА на 100 КА (за счет орбитального обслуживания) практически не влияет на состояние техногенного засорения ОКП в области НОО.
Увод с использованием сервисных КА 2-5 крупных фрагментов КМ (отработавших КА, РН, РБ) из области НОО на интервале 50 лет приведет к заметному снижению возрастания КМ.
Увод отработавших изделий РКТ с ГСО с целью снижения техногенного засорения этой области ОКП необходим и является одной из приоритетных задач орбитального обслуживания ОКП.

7

Прогноз засоренности Рост числа фрагментов КМ размером более 10 см и их столкновений будет происходить даже при

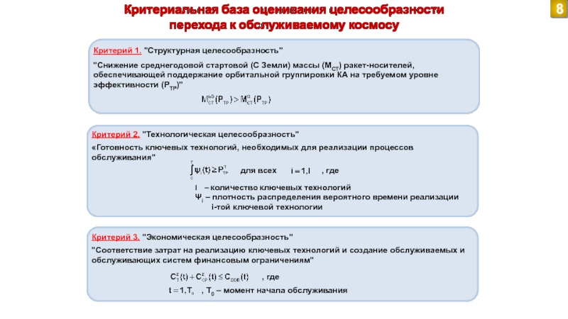
Слайд 9Критериальная база оценивания целесообразности перехода к обслуживаемому космосу
8

Критериальная база оценивания целесообразности перехода к обслуживаемому космосу8

Слайд 10«Структурная целесообразность». Дорожная карта развития ОГ КА
ОБЛАСТНАЯ СТРУКТУРА
Критерий построения –
максимальная


эффективность
решения конкретной
задачи
Критерий построения –
минимальные затраты
на решение основного
комплекса задач за

счет
обслуживания

Критерий построения –
минимальные затраты
на решение основного
комплекса задач за счет
обслуживания и
максимально возможного
комплексирования задач
на борту одного КА

2020 г.

2030 г.

2040 г.

КЛАСТЕРНАЯ СТРУКТУРА

ИНТЕГРИРОВАННАЯ СТРУКТУРА

nКА= 200 шт.
Н = 400 ÷ 36000 км,
точка либрации L2

nКА= 280 шт.
Н = 500 км; 20000 км; 36000 км,
точка либрации L2

nКА= 60 шт.
Н = 500 км; 20000 км; 36000 км,
точка либрации L2

Принцип: группирование КА
по областям

Принцип: группирование КА
по орбитам

Принцип: максимально возможное комплексирование задач на одном КА

9

«Структурная целесообразность». Дорожная карта развития ОГ КАОБЛАСТНАЯ СТРУКТУРАКритерий построения –максимальная эффективностьрешения конкретной задачиКритерий построения –минимальные затратына решение

Слайд 11Баллистические ограничения
Затраты характеристической скорости ∆VX для изменения фазового положения КА

на 360° от времени
Устранение фазового рассогласования в положениях обслуживающего

и обслуживаемого КА, орбиты которых находятся в одной плоскости, даже при максимально-возможном угле расфазировки (до 360°), требует умеренных затрат характеристической скорости (∆Vx). Так, при времени фазирования более 1 суток в области низких орбит ∆Vx не превышает 200 м/сек.
Для более высоких орбит эти затраты будут снижаться пропорционально снижению величины круговой скорости

∆Vx , м/сек

t, сут

НКР = 200 ÷ 1200 км

∆ϕ = 360°

10

Баллистические ограниченияЗатраты характеристической скорости ∆VX для изменения фазового положения КА на 360° от времени Устранение фазового рассогласования

Слайд 12ПРЕЦЕССИЯ – поворот плоскости орбиты вокруг земной оси за счет

несферичности Земли
Баллистические ограничения
Прецессия орбиты КА и возможности ее использования для

совмещения плоскостей обслуживающего и
обслуживаемого КА с одинаковым наклонением


Зависимость скорости прецессии от наклонения (i) и высоты орбиты КА (Н)

Скорость прецессии зависит от наклонения орбиты и ее высоты и может составлять до 8,5 градусов в сутки для квазиэкваториальных орбит высотой ~300 км.
С увеличением высоты и наклонения скорость прецессии резко уменьшается. Так, для низких орбит с наклонением 51,6º она не превышает 5,3 град/сут, а для солнечно-синхронных орбит – не превышает 1,3 град/сут. В области средневысотных и геостационарной орбиты – она практически ничтожна

Угловая скорость прецессии ( )

,

где – радиус экватора Земли;
i – наклонение плоскости орбиты;
a – большая полуось орбиты;
e – эксцентриситет

Прецессия орбиты

i, град

11

ПРЕЦЕССИЯ – поворот плоскости орбиты вокруг земной оси за счет несферичности ЗемлиБаллистические ограниченияПрецессия орбиты КА и возможности

Слайд 13В период до 2030 года в интересах повышения эффективности обслуживания

КА отечественная орбитальная группировка может быть объединена в одиннадцать кластеров.

КА каждого кластера должны находиться на одной орбите

Кластеры КА отечественной орбитальной группировки

12

В период до 2030 года в интересах повышения эффективности обслуживания КА отечественная орбитальная группировка может быть объединена

Слайд 14Классификация и реализуемость схем обслуживания КА в области низких орбит


для пространственной структуры построения ОГ
* Средний угол поворота плоскости орбиты

при перелете к обслуживаемому КА принят равный 90






- схемы, реализуемые уже в настоящее время

ВЫВОД: в период до 2030 года в области низких орбит возможно обслуживание лишь одиночных КА
из положения старта с Земли

13

Классификация и реализуемость схем обслуживания КА в области низких орбит для пространственной структуры построения ОГ* Средний угол

Слайд 15Перспективы создания систем орбитального обслуживания космических аппаратов связи и ретрансляции
14
Доли

рынка крупнейших операторов спутниковой связи

Вывод:
продление ресурса КА (заправка) обеспечивает

для владельца КА:
•продление периода получение дохода от эксплуатации КА;
•повышает рентабельность операторской деятельности;
•возможность увеличение периода капитальных вложений;
•дает дополнительные варианты при принятии решения о заказе нового КА.
Перспективы создания систем орбитального обслуживания космических аппаратов связи и ретрансляции14Доли рынка крупнейших операторов спутниковой связиВывод: продление ресурса

Слайд 16Оценка востребованности орбитального обслуживания
15
1.В пределах САС и эксплуатируются 276 КА

принадлежащие коммерческим операторам космической связи.

2.Основная причина ограничивающая САС (ресурс) КА

- ограниченные запасы рабочего тела (топлива) ДУ.

3.Количество потенциальных заказчиков задач по продлению ресурса (заправку) от 6 до 11 в год.
Оценка востребованности орбитального обслуживания151.В пределах САС и эксплуатируются 276 КА принадлежащие коммерческим операторам космической связи.2.Основная причина ограничивающая

Слайд 17Научно-технический задел отечественной ракетно-космической промышленности
16
Оценка реализуемости создания КА орбитального обслуживания

(заправщика) на базе платформы КА для ГСО разработки АО «ИСС»


(оценки АО «ИСС» и компании MDА (Канада)
 
Сервисный КА для функционирования на ГСО должен создаваться на базе платформы КА связи для геостационарной орбиты по следующим причинам.
- наличие ресурсов (энергетических, механических интерфейсов) для размещения полезной нагрузки сервисного КА;
- высокий достигнутый ресурс платформ для КА связи;
- идеология модульного построения КА, платформ, систем, практическое внедрение стандартизованных внешних и внутренних интерфейсов КА;
- опыт обеспечение коллокации двух и более КА в одной орбитальной позиции с использованием ЭРДУ;
- практически подтвержденная технология радионавигации по навигационному полю систем ГЛОНАСС и GPS;
- диапазон обеспечиваемой мощности системы электропитания от 11,5 до 25 кВт (проработаны варианты форсирования до 34 кВт);
- системы терморегулирования с производительностью в диапазоне от менее 3,5 до 10,0 кВт (проработаны варианты форсирования до 14 кВт);
- диапазон масс размещаемых полезных нагрузок от 500 до 1100 кг (проработаны варианты увеличения до 2500 кг);
- конструктивно-силовые схемы, обеспечивающие создание в составе КА приборных отсеков для размещения оборудования полезной нагрузки с линейными размерами 5 м в длину и 2,5 м в поперечнике;

Требования к средствам орбитального обслуживания

1. Задача орбитального обслуживания должна решаться специализированным космическим комплексом.
2. КА орбитального обслуживания должен выполнять действия, направленные на восстановление характеристик обслуживаемого КА или на выполнение любых других действий в отношении объекта на околоземной орбите, в т.ч.:
• восполнение бортовых запасов топлива;
• инспекция орбитальных объектов;
• реализация функции орбитального буксира, в том числе для увода на орбиту захоронения не эксплуатируемых КА;
• другие задачи.
3. Объектом орбитального обслуживания может быть как управляемый, так и неуправляемый (неисправный, неэксплуатируемый) КА.
4. Решение всех задач орбитального обслуживания предполагает максимально близкое сближение космических аппаратов включая стыковку КА.
5. Специализированные сервисные КА должны обеспечивать многократное выполнения полного цикла миссии обслуживания.

Научно-технический задел отечественной ракетно-космической промышленности16Оценка реализуемости создания КА орбитального обслуживания (заправщика) на базе платформы КА для ГСО

Слайд 18Миссия сервисного космического аппарата
17
Стадия 1. Перевод сервисного КА в орбитальную

плоскость.
В этой стадии обеспечивается расположение плоскости орбиты сервисного КА в

плоскости орбиты обслуживаемого КА или близко к ней.
Стадия 2. Фазирование.
Уменьшение фазового угла - угла между радиус-векторами сервисного КА и обслуживаемого КА до заданной стабильной величины.
Стадия 3. Сближение.
Сближение - переход в точку начала режима стыковки два этапа:
- сближение в дальней зоне (до сотен метров);
- сближение в ближней зоне.
Стадия 4. Стыковка или захват.
Сближение до расстояния между двумя КА близкому к нулю, стыковка.
Стадия 5. Выполнение целевой задачи.
Стадия 6. Расстыковка.

Базовыми и критическими технологиями для систем орбитального обслуживания являются следующие:
• технология локальной навигации сервисного КА относительно обслуживаемого КА на базе оптической камеры;
• технология реализации телеоператорного режима в реальном масштабе времени.
 
Предпосылки создания базовых технологий орбитального обслуживания
 Технология локальной навигации сервисного КА относительно обслуживаемого КА на базе оптической камеры, реализующей функцию технического зрения.
Прототипом такой камеры могут служить приборы СЛС (изделие 101C) и СЛТ (изделие 359К) работы по которым ведутся в «НПП «Геофизика-Космос» по ТЗ АО «ИСС».  
Технология телеоператорного режима в реальном масштабе времени.
Технология должна быть создана на базе отечественных разработок по высокоскоростным линиям радиосвязи Космос-Земля-Космос.
Необходимо создание телекамер космического исполнения и соответствующего математического обеспечения (бортового и НЕСУ) для реализации функции выбора «стыковочного узла» на обслуживаемом КА.

Вывод: Предоставление услуг орбитального обслуживания космических аппаратов связи и ретрансляции - потенциально рентабельный бизнес.

Миссия сервисного космического аппарата17Стадия 1. Перевод сервисного КА в орбитальную плоскость.В этой стадии обеспечивается расположение плоскости орбиты

Слайд 19Концепция хранения криогенных компонентов на орбите (United Launch Alliance, США)
Конический

теплозащитный экран, раскрываемый на орбите
Защита бака с криогенным топливом от

солнечного излучения за счет изменения ориентации теплозащитного экрана

18

Концепция хранения криогенных компонентов на орбите (United Launch Alliance, США)Конический теплозащитный экран, раскрываемый на орбитеЗащита бака с

Слайд 20Результаты тепловых расчетов
При расчетах учитывались основные источники теплового излучения:

Солнца, Земля, электронное оборудование, а также тепловые свойства топливного бака-хранилища

криогенных компонентов

Результаты предварительных расчетов, показали, что достаточно простая конструкция бака позволяет обеспечить длительное пассивное хранение криогенного топлива с потерями от испарения менее чем 0,1% в день с возможностью дальнейшего их снижения.

19

Результаты тепловых расчетов При расчетах учитывались основные источники теплового излучения: Солнца, Земля, электронное оборудование, а также тепловые

Слайд 21Концепция экспериментальной платформы CRIOTE
(CRYogenic Orbital TEstbed)
Криогенная испытательная платформа (CRYOTE, компания

ULA, - United Launch Alliance) предназначена для исследования и отработки

технологий хранения и заправки криогенного топлива в космосе. Платформа выводится в качестве дополнительной полезной нагрузки.
Для проведения экспериментов используются невыработанные остатки жидкого водорода в ступени (разгонном блоке) «Центавр» одноразовой РН.

20

Концепция экспериментальной платформы CRIOTE(CRYogenic Orbital TEstbed)Криогенная испытательная платформа (CRYOTE, компания ULA, - United Launch Alliance) предназначена для

Слайд 22Схема выведения на орбиту платформы CRYOTE и имитации заправки водородом
21

Схема выведения на орбиту платформы CRYOTE и имитации заправки водородом21

Слайд 23Система обслуживания МКС -
корабли «Союз» И «Прогресс»
22

Система обслуживания МКС - корабли «Союз» И «Прогресс»22

Слайд 24Система дозаправки ТГК «Прогресс-МС» СД4
1. Доставляемые компоненты топлива:
- горючее -

несимметричный диметилгидразин от 62 до 310 кг;
- окислитель - азотный

тетраоксид от 112 до 560 кг;
- газ для наддува баков, проверки герметичности и продувки магистралей - азот в шести баллонах (37±2 кг);

2. СД обеспечивает подачу каждого компонента топлива с расходом до 0,30 л/с в подсистему ДПО КДУ корабля (для одновременной работы до 12 ДПО) и с расходом до 0,22 л/с в ОДУ станции. При этом давление компонентов топлива на входах в ПДПО и в гидроразъемах СтА - от 14 до 21 кгс/см2.

3. Температура баков и магистралей системы дозаправки - от 0 до+30

23

Система дозаправки ТГК «Прогресс-МС» СД41. Доставляемые компоненты топлива:- горючее - несимметричный диметилгидразин от 62 до 310 кг;-

Слайд 25Анализ влияния атмосферы на движение орбитальных станций
24
Реальная интенсивность солнечной активности

в интервале 1977-2003 гг.
Высотные характеристики орбит станций в интервале 1977-2003

гг.
Анализ влияния атмосферы на движение орбитальных станций24Реальная интенсивность солнечной активности в интервале 1977-2003 гг.Высотные характеристики орбит станций

Слайд 26Динамика высоты орбиты МКС и солнечной активности
25

Динамика высоты орбиты МКС и солнечной активности25

Слайд 27Обслуживание низкоорбитальных станций (Hcp ≈ 350÷500 км)
26

Обслуживание низкоорбитальных станций (Hcp ≈ 350÷500 км)26

Слайд 28Основные технические характеристики КА «ОКА-Т» Обслуживаемый космический аппарат технологический
КА «ОКА-Т» предназначен

для выполнения фундаментальных и прикладных научных исследований в космосе в

условиях невесомости и сверхглубокого вакуума, а также отработки базовых технологических процессов производства полупроводниковых, оптических, биотехнологических материалов, эпитаксиальных гетероструктур и различных сплавов

27

Основные технические характеристики КА «ОКА-Т» Обслуживаемый космический аппарат технологическийКА «ОКА-Т» предназначен для выполнения фундаментальных и прикладных научных

Слайд 29Обслуживаемый космический аппарат технологический
Схема функционирования КА «ОКА-Т»
Запуск и выведение КА

«ОКА-Т», стыковка с РС МКС
Отстыковка и отход КА «ОКА-Т» от

МКС, формирование рабочей орбиты для безопасного автономного полета по отношению к МКС и осуществление полета в автономном режиме

После обслуживания производится повторное последовательное выполнение пунктов 3 – 6 схемы функционирования.

Завершение технологических циклов экспериментов - старт КА «ОКА-Т» с рабочей орбиты, сближение и стыковка с МКС

1

2

3

4

6

5

Всего за время эксплуатации в течение 7-ми лет планируется реализация от 14 до 28 циклов свободного полета КА «ОКА-Т» длительностью от 3-х до 6-ти месяцев каждый

28

Обслуживаемый космический аппарат технологическийСхема функционирования КА «ОКА-Т»Запуск и выведение КА «ОКА-Т», стыковка с РС МКСОтстыковка и отход

Слайд 30биокристаллов дифракционного качества
однородных полупроводниковых монокристаллов промышленных размеров – до 75

мм
гибкое планирование
Функциональные и технические преимущества КА «ОКА-Т»
Микрогравита-ционные условия
уровень остаточных микроускорений

 не более 10-6 go в течение не менее 20 суток;
стабильность направления вектора остаточных квазипостоянных микроускорений вдоль одной из строительных осей КА  не более ± 0,5 град.

Автоматические средства шлюзовой камеры
выдвижение научной аппаратуры в открытый космос с последующим возвратом НА в ШК

гетероэпитаксиальных структур высокого качества  100 мм

Параметры остаточной атмосферы вблизи КА
сверхвысокий вакуум  до 10-12 мм рт.ст. в зоне за защитным экраном

Обслуживание
периодическое чередование циклов свободного полета КА с циклами его возвращения к пилотируемой станции и стыковки с российским сегментом МКС для обслуживания КНА

Энергетика
энергообеспечение технологических установок (электропечей)  до 5 кВт

пониженная оптическая бликовость СВА

направленная кристаллизация

зонная плавка

зона сверхвысокого вакуума

технология сменяемых полезных нагрузок

дооснащение и переоснастка КНА

регламентное обслуживание ТО и НА

Технологические процессы

Приоритетные космические
эксперименты по получению:

Технологическая среда

микрогравитация

доставка результатов КЭ на Землю

биокристаллизация

Обслуживаемый космический аппарат технологический

молекулярно-лучевая эпитаксия

29

биокристаллов дифракционного качестваоднородных полупроводниковых монокристаллов промышленных размеров – до 75 ммгибкое планированиеФункциональные и технические преимущества КА «ОКА-Т»Микрогравита-ционные

Слайд 31Типы обслуживаемых орбитальных комплексов
Многоцелевой модульный
ИСЗ «MMS»
Космический телескоп «Hubble»

(1990 - 2020 гг.)
КА «Hubble» с сервисным ИСЗ обслуживания (проект)
масса,

кг - 11000 ; мощность, кВт - 2,4;
диаметр зеркала, м - 2,4;
стоимость, млрд. $ - 1,2 (1986) - 6,0 (1999)
выполнено 4 цикла обслуживания

Уникальные высокоресурсные ИСЗ

30

Типы обслуживаемых орбитальных комплексовМногоцелевой модульный ИСЗ «MMS» Космический телескоп «Hubble» (1990 - 2020 гг.)КА «Hubble» с сервисным

Слайд 32Основные характеристики и внешний вид КА «Спектр-М»
КК «Спектр-М» – «Миллиметрон»:

перспективный КА для обслуживания –
сменный бак с жидким гелием

для криосистемы космического телескопа

СЛАЙД ФГУП «НПО им.С.А.Лавочкина»,

31

Основные характеристики и внешний вид КА «Спектр-М»КК «Спектр-М» – «Миллиметрон»: перспективный КА для обслуживания – сменный бак

Слайд 33Уникальные информационные космические системы
1
2
3
32

Уникальные информационные космические системы12332

Слайд 34Типы обслуживаемых орбитальных комплексов
1 – Геостационарная орбита. Высота орбиты


Н = 36000 км.
2

– Круговая орбита. Высота орбиты Н = 20000 км
(навигационные ИСЗ).
3 – Полярная круговая орбита. Высота орбиты
Н  1500 км (малые ИСЗ).
4 – Высокоэллиптическая орбита. Высота апогея
Нα = 36000 км.
Высота перигея Hπ = 400 км
(орбита типа КА «Молния»).

Российская геостационарная группировка спутников связи

Орбитальные компланарные группировки

3

Типы обслуживаемых орбитальных комплексов1 – Геостационарная орбита. Высота орбиты        Н

Слайд 35Конструктивно-компоновочная схема малого КА «Серв-ИС» (предложения ЦНИЛ «АСТРА-МАИ»)
1 – корпус

КА;
2 – диагностический головной блок;
3 – диагностический модуль;


4 – оптико-электронный блок
(дальнего наблюдения);
5 – системы питания, преобразования
и управления, хранения
и подачи рабочего тела ЭРДУ;
6 – панели солнечной батареи;
7 – привод вращения СБ;
8 – система ориентации
и энергоавтоматика;
9 – химическая батарея и блок
бортового радиокомплекса;
10 – тросовая система;
11 – узконаправленная
параболическая антенна БРК;
12 – блок двигателей СПД-50 ЭРДУ.

34

Конструктивно-компоновочная схема малого КА «Серв-ИС» (предложения ЦНИЛ «АСТРА-МАИ»)1 – корпус КА; 2 – диагностический головной блок; 3

Слайд 36Транспортно-сервисный космический аппарат (предложения ЦНИЛ «АСТРА-МАИ»)
35

Транспортно-сервисный космический аппарат  (предложения ЦНИЛ «АСТРА-МАИ») 35

Слайд 37Дорожная карта решения задач по переходу к обслуживаемому космосу с

учетом ограничений бюджетного финансирования
2020 год
2025 год
2030 год
2016 год
2035 год
2040 год
2050

год

ТЗ на создание
сервисного КА
для удаления
некооперируемых
объектов с
геостационарной
орбиты

ТТТ и ТЗ на
создание
ключевых
элементов
системы
обслуживания
космических
аппаратов
на орбитах

1. Придание КА
на ГСО, в точках
либрации
и в околоземном
пространстве
свойств
обслуживаемости

2. Летная
отработка
и эксплуатация
КК для удаления
КА с ГСО

3. Создание КА
для дозаправки
КА на ГСО,
в точках
либрации и
окололунном
пространстве

1. Формирование
основных элементов
интегрированной
структуры
ОГ КА

2. Создание КК
для обслуживания
КА (замена
отказавших,
морально
устаревших
блоков)
на ГСО, в точках
либрации и
окололунном
пространстве

3. Создание
КК для
обслуживания
КА на средне-
высотных и
низких
орбитах


1. Создание
технологий
для
утилизации КА,
производства,
элементов КА
и компонентов
топлива
на орбитах
(Луне)

2. Переход
к полностью
обслуживаемой
архитектуре ОГ

1. Разработка
основных технологий,
технических решений
и приборов,
необходимых
для обслуживания
КА на орбитах

2. Создание
и наземная
отработка
ключевых
элементов
космического
комплекса
для удаления КА,
выработавших
ресурс, с ГСО

36

Дорожная карта решения задач по переходу к обслуживаемому космосу с учетом ограничений бюджетного финансирования2020 год2025 год2030 год2016

Слайд 38Производство низкокипящих (криогенных)
компонентов топлива в космосе
Предложения Михальчука В.В. (организация

«Энергообменные технологии» )
Лунный кислородный завод (США)
37

Производство низкокипящих (криогенных) компонентов топлива в космосеПредложения Михальчука В.В. (организация «Энергообменные технологии» )Лунный кислородный завод (США)37

Слайд 39Перспективы дальнейшего развития технологий орбитального обслуживания
38

Перспективы дальнейшего развития технологий орбитального обслуживания38

Обратная связь

Если не удалось найти и скачать доклад-презентацию, Вы можете заказать его на нашем сайте. Мы постараемся найти нужный Вам материал и отправим по электронной почте. Не стесняйтесь обращаться к нам, если у вас возникли вопросы или пожелания:

Email: Нажмите что бы посмотреть 

Что такое TheSlide.ru?

Это сайт презентации, докладов, проектов в PowerPoint. Здесь удобно  хранить и делиться своими презентациями с другими пользователями.


Для правообладателей

Яндекс.Метрика