равна нулю: U (x, y, z) = 0 ( =
const )Определение 2 на свободную частицу не действуют никакие внешние силы: F = grad U = 0
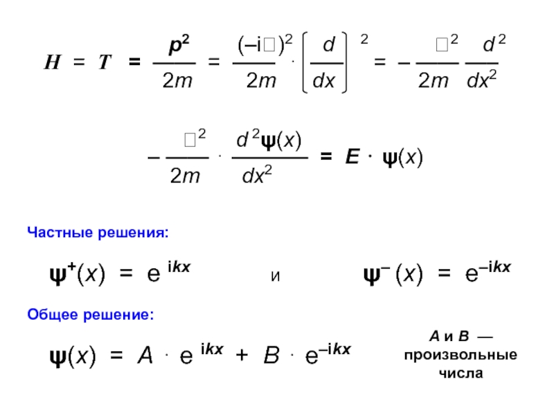
Классическое описание
координата х = хо + v ⋅ t , где v — скорость, а t — время,
скорость vх = dx/dt,
импульс px = mv,
кинетическая энергия T = p2/2m = mv2/2.
Наблюдаемые:
Свободная частица движется равномерно и прямолинейно
