Разделы презентаций


Т7 ТО РЛ.ppt

Содержание

*Виявлення цілей.Розділення цілей.Оцінка параметрів радіолокаційних сигналів.Вторинна обробка радіолокаційної інформації.Навчальна та виховна метаОзнайомити з теоретичними основами принципів отримання інформації про цілі засобами радіолокації.2. Виховувати у студентів – майбутніх фахівців авіації Повітряних Сил

Слайды и текст этой презентации

Слайд 1*
Розділ IV
“Експлуатація і ремонт радіоелектронного обладнання літаків, вертольотів та авіаційних

ракет”

Тема 7. “Основи теорії радіолокації“

Доцент кафедри
кандидат технічних

наук, доцент Войчук В. А.

Київ 2012

НАЦІОНАЛЬНИЙ АВІАЦІЙНИЙ УНІВЕРСИТЕТ
Житомирський військовий інститут ім. С.П.Корольова
Кафедра бойових авіаційних комплексів та радіотехнічного забезпечення


*Розділ IV“Експлуатація і ремонт радіоелектронного обладнання літаків, вертольотів та авіаційних ракет” Тема 7. “Основи теорії радіолокації“			 Доцент

Слайд 2*
Виявлення цілей.
Розділення цілей.
Оцінка параметрів радіолокаційних сигналів.
Вторинна обробка радіолокаційної інформації.

Навчальна та

виховна мета
Ознайомити з теоретичними основами принципів отримання інформації про цілі

засобами радіолокації.
2. Виховувати у студентів – майбутніх фахівців авіації Повітряних Сил ЗСУ самостійність, творчу ініціативу, наполегливість та високу відповідальність за якісну організацію технічної експлуатації та вміле бойове застосування автономних засобів радіонавігації.

Навчальні питання

*Виявлення цілей.Розділення цілей.Оцінка параметрів радіолокаційних сигналів.Вторинна обробка радіолокаційної інформації.Навчальна та виховна метаОзнайомити з теоретичними основами принципів отримання

Слайд 3*
Наведена пачка радіоімпульсів однакової частоти f когерентна, некогерентна чи в

ній когерентні тільки окремі радіоімпульси №…? Чому Ви так вважаєте

(1 бал)?

Два радіоімпульси однакової частоти мають огинаючі (обвідні) однакової форми, які являються дзеркальними відображеннями одна одної. Порівняйте їх потенційну розділюючу спроможність по дальності і по швидкості (1 бал).

Співставте потенційні розділюючі спроможності і точності оцінки параметру α двох сигналів з різними функціями кореляції - червоного та синього кольору (1 бал).


Поясніть, чому бістатична ЕПР може бути більше моностатичної, наведіть приклади (1 бал).
Космічний об'єкт наближається до Землі з прискоренням. Обгрунтуйте і відобразіть послідовні зміни форми обвідної відбитого сигналу в РЛС ПРО, яка працює в некогерентному режимі і випромінює радіоімпульси без модуляції (слайд №20), при зростанні доплерівського зсуву частоти до величини 2/τі. Як оператор РЛС оцінить тактичну обстановку (1 бал)?

Контрольні завдання (ТО РЛ)

1

2

*Наведена пачка радіоімпульсів однакової частоти f когерентна, некогерентна чи в ній когерентні тільки окремі радіоімпульси №…? Чому

Слайд 4*
6. В РЛС зондування здійснюється з періодом повторення ТП1=1/FП1=10 мкс.

Однозначне вимірювання дальності забезпечується двохчастотним методом. Якою повинна бути частота

повторення FП2 другого сигналу, щоб забезпечити однозначне вимірювання дальності до 150 км (1 бал)?
7. В оглядових РЛС напрямок на ціль (пеленг цілі) визначається грубо методом максимуму, тобто по кутовому положенню головного пелюстка ДСА G(α) в момент, коли амплітуда прийнятого сигналу U(α) максимальна. Запропонуйте точніший спосіб пеленгації в цій РЛС (1 бал)






Примітка. Мінімальна сума балів по цій темі для отримання позитивної оцінки – 3.0.
Максимальна сума зарахованих балів по темі – 5.0.


*6. В РЛС зондування здійснюється з періодом повторення ТП1=1/FП1=10 мкс. Однозначне вимірювання дальності забезпечується двохчастотним методом. Якою

Слайд 51. Виявлення цілей
Радіолокаційні характеристики цілей
Основною характеристикою радіолокаційної цілі являється її

ефективна площа розсіювання (ЕПР): чим більша ЕПР цілі, тим більша

енергія зондуючого сигналу відбивається ціллю і попадає в прийомну антену РЛС.
Формування відбитого сигналу супроводжується його деполяризацією. Тому для повного описання радіолокаційних характеристик цілі застосовуються матриця її ЕПР:


Тут σ11 та σ22 – ЕПР при однаковій (наприклад, горизонтальній або вертикальній) поляризації передаючої і прийомної антен, а σ12 та σ21 – ЕПР при ортогональній поляризації передаючої і прийомної антен.
Розміри реальних навіть точкових цілей звичайно значно більші довжини хвилі зондуючого сигналу і відбитий сигнал є результат суперпозиції елементарних сигналів, створених кожним фрагментом цілі.
Внаслідок нежорткості цілі, можливості взаємного переміщення окремих елементів цілі, зміни напрямку зондування та інших причин безперервно і випадково змінюються фазові співвідношення між парціальними сигналами – ЕПР цілі змінюється випадково.




1. Виявлення цілейРадіолокаційні характеристики цілейОсновною характеристикою радіолокаційної цілі являється її ефективна площа розсіювання (ЕПР): чим більша ЕПР

Слайд 6*
Прийом відбитих сигналів здійснюється на фоні перешкод, які створюються внутрішніми

шумами приймача і зовнішніми джерелами природного або штучного походження. Тому

навіть у випадку, коли ціль (наприклад, металева сфера) створює нефлюктуючий стабільний відбитий сигнал, на вхід приймача надходить випадковий сигнал, який може бути тільки сигналом перешкоди (в найпростішому випадку – внутрішнім шумом приймача n(t)) або сумішшю корисного (відбитого ціллю) uC(t) та перешкодового n(t) сигналів:



Через випадковий характер сигналу u(t) на вході приймача важко встановити його походження: це тільки сигнал перешкоди n(t) чи це сума uC(t)+n(t) корисного сигналу і перешкоди, тобто завжди існує проблема виявлення корисного сигналу і цілі – джерела цього сигналу.


*Прийом відбитих сигналів здійснюється на фоні перешкод, які створюються внутрішніми шумами приймача і зовнішніми джерелами природного або

Слайд 7*
1. Виявлення цілей
Процедура видобування інформації з сигналів починається з їх

виявлення, тобто з прийняття обґрунтованого рішення про те, що в

електромагнітному полі, яке потрапило в апертуру антени, є корисний сигнал. Виявлення необхідне, тому що обробка сигналів в РЛС завжди здійснюється на фоні перешкод - як зовнішніх, так і внутрішніх.
До надходження сигналу може бути відома апріорна (попередня) інформація про його наявність Р1. Найпростішою ситуацією є випадок, коли можливі тільки дві події: сигнал є (подія А1) і імовірність цієї події Р1, або сигналу нема (подія А0) і імовірність цієї протилежної (альтернативної) події Р0=1- Р1.
Внаслідок обробки прийнятої суміші u(t) вилучається інформація про її склад, на основі якої можна підрахувати так звану апостеріорну ймовірність наявності (події А1) або відсутності (події А2) корисного сигналу в суміші u(t). Апостеріорна ймовірність відрізняється від апріорної завдяки цій додатковій інформації.
Рішення γ1 (ціль є) або γ0 (цілі нема) про наявність або відсутність цілі приймається співставленням апостеріорних ймовірностей цих подій. Через дію перешкод рішення може бути правильним (правильне виявлення ПВ чи правильне невиявлення ПН) або помилковим (пропуск цілі ПЦ чи помилкова тривога ПТ).


Виявлення одиночних сигналів

*1. Виявлення цілейПроцедура видобування інформації з сигналів починається з їх виявлення, тобто з прийняття обґрунтованого рішення про

Слайд 8*
Із теорії виявлення відомо, що для типових моделей сигналів (повністю

відомого, з випадковою амплітудою і фазою та інш.) відношення апостеріорних

ймовірностей залежить від так званого кореляційного інтегралу або від його модуля .
Тому у складі виявляча сигналів повинен бути корелятор і генератор опорного сигналу uс(t) ГОС або фільтр, частотна характеристика якого узгоджена із спектром очікуємого корисного сигналу uс(t), тобто , а коли треба знайти Z - то ще й амплітудний детектор. Таким чином можливі дві рівноцінні апаратурні реалізації виявляча - кореляційна або фільтрова. Інформація про очікуємий корисний сигнал зберігається в генераторі опорного сигналу (ГОС) або в частотній КУФ(f) чи імпульсній h(t) характеристиці узгодженого фільтру (УФ).
Рішення γ приймається пороговим пристроєм (ПП) шляхом порівняння сигналу з виходу корелятора або узгодженого фільтра з його пороговим значенням Z0.

КУФ(f)=S*(f)

Виявляч відомого сигналу

*Із теорії виявлення відомо, що для типових моделей сигналів (повністю відомого, з випадковою амплітудою і фазою та

Слайд 9*
Сигнал на виході корелятора в залежності від фактичної події:
– шумовий

(перешкодовий) біполярний (при А0 u(t)=∫n(t)⋅uc(t)⋅dt ),

має позитивну сигнальну складову і біполярну шумову (при А1 u(t)=∫[uc(t)+n(t)]⋅uc(t)⋅dt= ∫[uc(t)]2⋅dt+ ∫n(t)⋅uc(t)⋅dt ).
Сигнал на виході корелятора пропорційний коефіцієнту кореляції.
Шумова біполярна складова ∫n(t)⋅uc(t)⋅dt в окремі моменти часу може перевищити встановлений пороговий рівень z0 - станеться помилкова тривога, ймовірність якої залежить від встановленого порогу і величини перешкод.
Однополярна сигнальна складова ∫[uc(t)]2⋅dt в процесі обробки зростає, тому ймовірність того, що аддитивна суміш корисного сигналу і шумів ∫[uc(t)]2⋅dt+ ∫n(t)⋅uc(t)⋅dt перевищить поріг (правильне виявлення) більша, ніж ймовірність перевищення порогу тільки шумовою складовою. В окремих випадках шумова складова може частково компенсувати сигнальну складову – станеться пропуск цілі, ймовірність якого зменшується при підвищенні порогу.
Опорний сигнал в кореляторі повинен точно співпадати з сигналом цілі не тільки по формі, але і в часі – інакше добуток uc(t)⋅uc(t-Δt) стане біполярним і накопичення корисного сигналу погіршиться.
Оскільки дальність цілі, а, значить, і затримка відбитого сигналу невідомі, кореляційний виявляч повинен бути багатоканальним.




*Сигнал на виході корелятора в залежності від фактичної події:– шумовий (перешкодовий) біполярний (при А0

Слайд 10Сигнал на виході узгодженого фільтру з імпульсною характеристикою

:

при t=t0


співпадає з кореляційним інтегралом, тобто з коефіцієнтом кореляції.
Якщо сигнал

має затримку , то це станеться в момент t=t0 + τ, тобто реакція фільтру буде такою ж, але затримається на час τ.
Фільтр інваріантний (нечутливий) до затримки сигналу і тому фільтровий виявляч одноканальний, якщо сигнали цілей відрізняються тільки затримкою.
Сигнал на виході фільтру пропорційний функції кореляції і тільки в момент t=t0 він стає пропорційним коефіцієнту кореляції.
При проходженні сигналу u(t) через корелятор або фільтр покращується відношення сигнал/перешкода, тому що компенсуються фазові зсуви між спектральними складовими корисного сигналу і всі вони додаються в фазі, тоді як спектральні складові перешкоди додаються з випадковими фазовими зсувами. При цьому сигнал спотворюється.
Сигнал на виході узгодженого фільтру з імпульсною характеристикою   		:при t=t0співпадає з кореляційним інтегралом, тобто з

Слайд 11*
Виявляч сигналу з випадковою початковою фазою
Такий сигнал можна представити як

суму квадратурних складових

з амплітудами і та обробляти їх паралельно з використанням квадратурних опорних сигналів u1(t)=U(t)·sin ωt і u2(t)=U(t)·cos ωt. З порогом треба порівнювати модуль кореляційного інтегралу . Одна або навіть обидві квадратурні складові окремо можуть не перевищувати поріг.







В фільтровому виявлячі модуль кореляційної функції, тобто її обвідна, отримується за допомогою амплітудного детектора (АД).


*Виявляч сигналу з випадковою початковою фазоюТакий сигнал можна представити як суму квадратурних складових

Слайд 12*
Виявлення пачок сигналів
Для виявлення пачки, тобто послідовності (звичайно періодичної) радіоімпульсів

виявляч доповнюється пристроєм накопичення імпульсів пачки. В залежності від характеру

пачки (когерентна або некогерентна) використовується відповідний накопичувач: когерентний накопичувач (КН) або некогерентний накопичувач (НКН).
В когерентному накопичувачі накопичуються вихідні сигнали узгодженого фільтру, які є радіоімпульсами, і тільки після цього сигнал детектується. Перед додаванням окремих радіоімпульсів компенсуються відомі фазові зсуви між ними.
В некогерентному накопичувачі накопичувати радіоімпульси з виходу фільтру неможливо, бо через випадкові співвідношення їх фаз відбуватиметься не накопичення, а взаємна компенсація цих сигналів. Тому спочатку радіоімпульси детектуються і вже одержані відеоімпульси накопичуються.

Когерентне накопичення ефективніше некогерентного.

*Виявлення пачок сигналівДля виявлення пачки, тобто послідовності (звичайно періодичної) радіоімпульсів виявляч доповнюється пристроєм накопичення імпульсів пачки. В

Слайд 13*
Висновок
Основний недолік кореляційного варіанту виявляча - громіздкість через необхідність мати

велику кількість паралельно працюючих каналів.
Фільтр інваріантний відносно моменту приходу сигналу

і його початкової фази. Якщо сигнали відрізняються тільки по цим параметрам, то структура виявляча залишається одноканальною. Тому більшість виявлячів відноситься саме до фільтрового типу.
Узгоджений фільтр побудувати і налагодити складніше, ніж корелятор. Фільтр поступається корелятору також по здатності і швидкості перестройки на інші сигнали.
Когерентне накопичування від кількості імпульсів в пачці залежить лінійно, а некогерентне – нелінійно: ефективність накопичення зменшується при зростанні кількості імпульсів у пачці.
Рішення при виявленні має випадковий характер. Якість виявлення звичайно оцінюється ймовірностями помилкової тривоги РПТ і правильного виявлення РПВ, які зменшуються при підвищенні порогу Ζ0 і зростають при його зниженні.

*ВисновокОсновний недолік кореляційного варіанту виявляча - громіздкість через необхідність мати велику кількість паралельно працюючих каналів.Фільтр інваріантний відносно

Слайд 14*
Показники якості виявлення
Якість виявлення звичайно оцінюється ймовірностями помилкової тривоги РПТ

і правильного виявлення РПВ, які залежать від величини порогу Ζ0

і відношення сигнал/перешкода.
Поточні показники якості виявлення одного і того ж виявляча залежать від умов роботи РЛС. Так, відношення сигнал/шум q відбитого сигналу залежать від відстані між РЛС і ціллю, від величини ЕПР цілі та від інших обставин. Тому зона дії РЛС визначається граничними значеннями РПВ і РПТ. Якщо це спеціально не обумовлено, то вважають РПВ =0.5.
Чутливість радіоприймача кількісно визначається величиною сигналу на його вході, при якому виявлення сигналу відбувається при заданих РПВ і РПТ, тобто вона визначається рівнем внутрішніх шумів виявляча.
Чутливість радіоприймачів систем зв`язку оцінюється напругою сигналу на його вході, а систем радіолокації - його потужністю. Часто чутливість визначається не в абсолютних одиницях (мкВ, або мкВт), а в відносних − у децибелах (дБ) шляхом порівняння порогового сигналу з відповідним рівнем (U0 чи Р0) сигналу контрольного генератора:
UПрм min [дБ] = 20 lg (UВх.Прм min [B]/U0 [B]),
РПрм min [дБ] = 10 lg(РВх.Прм min[Bт] /Р0 [Bт]).

*Показники якості виявленняЯкість виявлення звичайно оцінюється ймовірностями помилкової тривоги РПТ і правильного виявлення РПВ, які залежать від

Слайд 15*
2. Розділення цілей
Здібність РЛС роздільно спостерігати декілька цілей кількісно характеризується

її розділюючою спроможністю, яка визначається мінімальною різницею відповідних координат двох

цілей чи їх похідних – різницею їх дальностей, напрямків, радіальних швидкостей.
Як і виявлення, розділення цілей здійснюється при їх спостереженні на фоні перешкод, тому і розділююча спроможність залежить не тільки від потенційних можливостей конкретної РЛС, але ще і від відношення сигнал/перешкода.
Потенційна розділююча спроможність РЛС – це мінімальна відстань по параметру розділення, при якій відміни між двома однаковими сигналами без перешкод досягають заданої величини.
По величині потенційної розділюючої спроможності можна порівнювати різні РЛС.
Через дію перешкод, відхилення процедури обробки сигналів від оптимальної і недосконалість реєструючих пристроїв реальна розділююча спроможність завжди гірша, ніж потенційна.
Відміни між двома сигналами u1(s) та u2(s) кількісно оцінюється величиною їх взаємної кореляції по відповідному параметру s:

Потенційна розділююча спроможність РЛС


*2. Розділення цілейЗдібність РЛС роздільно спостерігати декілька цілей кількісно характеризується її розділюючою спроможністю, яка визначається мінімальною різницею

Слайд 16*
Згідно критерію Релея два сигнали спостерігаються роздільно, якщо обвідна їх

суми двогорба.


Корисна складова сигналу на виході виявляча є функція

кореляції зондуючого сигналу. Тому кількісно потенційна розділююча спроможність дорівнює ширині функції кореляції зондуючого сигналу по параметру розділення s на рівні 0.5 від її максимуму.
Потенційна розділююча спроможність РЛС по різниці затримок τ двох сигналів визначається шириною функції кореляції її зондуючого сигналу
*Згідно критерію Релея два сигнали спостерігаються роздільно, якщо обвідна їх суми двогорба. Корисна складова сигналу на виході

Слайд 17*
Розділююча спроможність по дальності (по часу)
Радіоімпульс з прямокутною обвідною без

модуляції тривалістю τі (простий сигнал з базою B=τі⋅Δf=1) має розділюючу

спроможність по затримці δτ= τі=1/Δf.
Радіоімпульс з прямокутною обвідною та з лінійною частотною модуляцією (ЛЧМ) тривалістю τі (складний сигнал з базою B=τі⋅Δf>1) має розділюючу спроможність по затримці δτ= τі/В=1/Δf, тому що сигнал з базою В при проходженні через узгоджений фільтр стискується в В разів.
Розділююча спроможність по дальності обернено пропорційна ширині спектру зондуючого сигналу: її можна покращити зменшенням тривалості або модуляцією зондуючого сигналу:


Розділююча спроможність по одному параметру

Потенційна розділююча спроможність РЛС з різними видами зондуючих сигналів

*Розділююча спроможність по дальності (по часу)Радіоімпульс з прямокутною обвідною без модуляції тривалістю τі (простий сигнал з базою

Слайд 18*
Розділююча спроможність по швидкості (по частоті)
Розділююча спроможність по радіальній швидкості




обернено пропорційна тривалості когерентного зондуючого сигналу – одиночного сигналу ТКС=τі,

якщо зондування здійснюється одиночним радіоімпульсом чи некогерентною послідовністю радіоімпульсів, або пачки радіоімпульсів ТКС=ТС, коли зондування здійснюється когерентною послідовністю радіоімпульсів.

Розділююча спроможність по частоті визначається тривалістю когерентного сигналу ТКС: для одиночного радіоімпульсу чи пачки N некогерентних радіоімпульсів ТКС=τi , а для пачки N когерентних радіоімпульсів ТКС=ТС≈ N⋅ТП:

*Розділююча спроможність по швидкості (по частоті)Розділююча спроможність по радіальній швидкості обернено пропорційна тривалості когерентного зондуючого сигналу –

Слайд 19*
Розділююча спроможність по двом параметрам
Потенційна розділююча спроможність по двом параметрам

(одночасно) залежить від параметрів функції невизначеності зондуючого сигналу

- його узагальненої

функції кореляції, яка враховує зсув у часі (τ) і по частоті (F). - комплексна амплітуда зондуючого сигналу.

Модуль функції невизначеності разом з координатною поверхнею (τ, F) створює так зване тіло невизначеності, для якого характерна інваріантність об'єму: при зміні його розміру по одній координаті розмір по другій координаті відповідно змінюється в протилежному напрямку так, що об'єм тіла залишається незмінним.
Січення тіла невизначеності перпендикулярно координатній площині впродовж координатних осей описують сигнал на виході узгодженого фільтру (впродовж осі τ) і його спектр (впродовж осі F) – по цим січенням оцінюється потенційна розділююча спроможність по дальності і швидкості.

*Розділююча спроможність по двом параметрамПотенційна розділююча спроможність по двом параметрам (одночасно) залежить від параметрів функції невизначеності зондуючого

Слайд 20*
Радіоімпульс з прямокутною обвідною
База радіоімпульсу тривалістю τі без модуляції

становить B=τi⋅Δf=1.




*Радіоімпульс з прямокутною обвідною База радіоімпульсу тривалістю τі без модуляції становить B=τi⋅Δf=1.

Слайд 21*
Січення функції невизначеності горизонтальною площиною на рівні 0.5 від максимуму

зветься еліпсом (діаграмою) невизначеності, розміри якого відповідають потенційній розділюючій спроможності

по часу δτ=1/Δf=τі (по дальності) і по частоті δF=1/τi=Δf (по радіальній швидкості).
Січення функції невизначеності вертикальною площиною, яка проходить через ось τ, описує функцію кореляції радіоімпульсу – складову відбитого сигналу на виході узгодженого фільтру.
Січення функції невизначеності вертикальною площиною, яка проходить через ось F, описує спектр радіоімпульсу – складову спектру відбитого сигналу на виході узгодженого фільтру.
Будь-яке інше січення функції невизначеності вертикальною площиною, яка паралельна осі τ або осі F, описує спотворену сигнальну складову корисного сигналу або його спотворений спектр при розстройці приймача.
На малюнку функцій невизначеності синіми лініями відображено нульовий рівень сигналу (спектру) при відповідній розстройці по часу або частоті. Наприклад, розстройка по частоті на -1/τі призводить до того, що сигнал стає двогорбим (пунктир) – виникає ілюзія присутності двох близько розташованих цілей.

*Січення функції невизначеності горизонтальною площиною на рівні 0.5 від максимуму зветься еліпсом (діаграмою) невизначеності, розміри якого відповідають

Слайд 22*
ЛЧМ радіоімпульс з прямокутною обвідною

База ЛЧМ радіоімпульсу B=τi⋅Δf>1, оскільки

при будь-якій модуляції Δf>1/τi. При відомих затримці і доплерівському зсуву

частоти розділюючі спроможності по затримці і частоті становлять δτ=1/∆f<τі та δF=1/τi.

При невідомих параметрах прийнятого сигналу його затримка визначається по положенню піку сигналу, який зміщується відносно дійсної затримки пропорційно швидкості цілі. Розділення двох сигналів по частоті гарантується, якщо різниця їх частот не менше ширини спектру ∆f.

*ЛЧМ радіоімпульс з прямокутною обвідною База ЛЧМ радіоімпульсу B=τi⋅Δf>1, оскільки при будь-якій модуляції Δf>1/τi. При відомих затримці

Слайд 23*
Пачка періодичних когерентних радіоімпульсів
Тс= (N-1)⋅ТП+τi≈ N⋅ТП

4),5)
5)

*Пачка періодичних когерентних радіоімпульсівТс= (N-1)⋅ТП+τi≈ N⋅ТП4),5)5)

Слайд 24*
Пачка радіоімпульсів (1) когерентна, її фазова структура відома. Внаслідок оптимальної

обробки кожного радіоімпульсу пачки узгодженим з ним фільтром (УФ) на

його виході формується пачка когерентних функцій кореляції одиночних радіоімпульсів (2). В когерентному накопичувачі (КН) всі гармонічні складові спектру отримують додаткові зсуви фаз, при яких на момент Тс кінця пачки всі гармоніки складаються у фазі – формується глобальний максимум сигналу шириною τі (3). В моменти t =Тс±і·ТП формуються локальні максимуми меншої величини теж шириною τі. Амплітудний детектор (АД) виділяє обвідну пачки накопичених когерентних радіоімпульсів (4).
Січення функції невизначеності впродовж осі τ (4) описує сигнал на виході амплітудного детектора, а впродовж осі F (5) – його спектр.
Сигнал і спектр складаються з періодичних послідовностей піків шириною τі і 1/ТС і з періодами ТП і FП=1/ТП відповідно
Обвідна піків впродовж осі F відповідає спектру одного імпульсу пачки і має ширину 1/τі.
Як видно з діаграми невизначеності, тіло невизначеності пачки когерентних радіоімпульсів складається з великої кількості вузьких піків січенням (1/ТС)×τі. Розділююча спроможність по часу δτ=1/Δf=τі не відрізняється від розділюючої спроможності одиночного радіоімпульса пачки, а по частоті – на кілька порядків краща і становить δF=1/ТС. При цьому звичайно має місце неоднозначність вимірювання швидкості доплерівським методом.
Для підвищення розділюючої спроможності по дальності треба збільшити базу кожного з імпульсів пачки шляхом його модуляції або маніпуляції.
*Пачка радіоімпульсів (1) когерентна, її фазова структура відома. Внаслідок оптимальної обробки кожного радіоімпульсу пачки узгодженим з ним

Слайд 25*
Накопичення кожного з імпульсів некогерентної пачки здійснюється після їх детектування,

в процесі якого знищується інформація про фазову структуру прийнятої пачки

радіоімпульсів. Це робиться тому, що їх фазова структура не може бути врахована через випадковість початкових фаз імпульсів пачки. Накопичення однакових по формі відеоімпульсів з однаковими спектрами не призводить до зміни спектру накопиченого сигналу. Тому розділююча спроможність пачки некогерентних радіоімпульсів по часу δτ=1/Δf=τі і частоті δF=1/τi=Δf не відрізняється від аналогічних характеристик одиночного радіоімпульсу.

Пачка періодичних некогерентних радіоімпульсів

*Накопичення кожного з імпульсів некогерентної пачки здійснюється після їх детектування, в процесі якого знищується інформація про фазову

Слайд 263. Оцінка параметрів радіолокаційних сигналів
Алгоритм оптимальної оцінки будь-якого параметру α

радіолокаційного сигналу по критерію мінімуму квадрата помилки

де

- апостеріорне розподілення параметру α. В більшості випадків це розподілення симетричне (часто – Гаусове). Тоді оптимальною оцінкою являється величина цього параметру, яка відповідає максимуму розподілення. Аналіз свідчить, що максимуму цього розподілення відповідає максимум кореляційного інтегралу.






Тому оптимальою оцінкою параметру являється його величина в той момент, коли кореляційний інтеграл, тобто сигнал на виході виявляча, досягає максимуму.
Таким чином попередня обробка сигналів для виявлення, розділення і оцінки їх параметрів здійснюється на основі аналізу кореляційних інтегралів із застосуванням узгоджених фільтрів або кореляторів.

Потенційна точність оцінки параметрів радіолокаційних сигналів


3. Оцінка параметрів радіолокаційних сигналівАлгоритм оптимальної оцінки будь-якого параметру α радіолокаційного сигналу по критерію мінімуму квадрата помилкиде

Слайд 27*
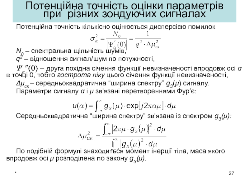
Потенційна точність кількісно оцінюється дисперсією помилок


N0 – спектральна щільність шумів,


q2 – відношення сигнал/шум по потужності,
Ψα″(0) – друга похідна січення

функції невизначеності впродовж осі α в точці 0, тобто гострота піку цього січення функції невизначеності,
Δμск – середньоквадратична “ширина спектру” gЗ(μ) сигналу.
Параметри сигналу α і μ зв'язані перетвореннями Фур’є:


Середньоквадратична “ширина спектру” зв'язана із спектром gЗ(μ):



По подібній формулі знаходиться момент інерції тіла, маса якого впродовж осі μ розподілена по закону gЗ(μ).

Потенційна точність оцінки параметрів при різних зондуючих сигналах

*Потенційна точність кількісно оцінюється дисперсією помилокN0 – спектральна щільність шумів, q2 – відношення сигнал/шум по потужності,Ψα″(0) –

Слайд 28*

З життєвого досвіду відомо, що при однаковій масі т гантель

(а) має більший момент інерції М, ніж циліндр (б).
а)
Відповідність між

параметрами α сигналу, що вимірюються, і параметрами Δμск2, від яких залежить точність вимірювання, в таблиці:
*З життєвого досвіду відомо, що при однаковій масі т гантель (а) має більший момент інерції М, ніж

Слайд 29*
Найбільшу точність визначення дальності забезпечує двохчастотний сигнал з максимально рознесеними

частотами, радіальної швидкості – двохімпульсний сигнал з максимально рознесеними імпульсами,

а напрямку – двохелементна антена з максимально рознесеними точками прийому (в радіоастрономії – радіометр).
На практиці сигнали, які забезпечують максимально можливу точність оцінки їх параметрів, звичайно не застосовуються (як виняток - радіометр), бо це супроводжується великою степінню неоднозначності оцінки. Найчастіше розподілення енергії впродовж осі μ рівномірне (безперервне або дискретне) або спадає відносно максимуму посередині.
У разі використання сигналів з параметрами, близькими до оптимальних, передбачаються додаткові заходи для усунення неоднозначності оцінки – багатошкальний метод, попередні грубі оцінки параметру, слідкуючі системи, тощо.
*Найбільшу точність визначення дальності забезпечує двохчастотний сигнал з максимально рознесеними частотами, радіальної швидкості – двохімпульсний сигнал з

Слайд 30*
4. Вторинна обробка радіолокаційної інформації
Первинна, вторинна і третинна обробка

*4. Вторинна обробка радіолокаційної інформаціїПервинна, вторинна і третинна обробка

Слайд 31*
Вторинна обробка інформації по сукупності послідовних оцінок координат цілі при

первинній обробці послідовності прийнятих сигналів включає виявлення траєкторій цілей і

обчислення параметрів руху цілі. При спостереженні в процесі огляду кількох цілей і вторинній обробці інформації будуються траєкторії кожної з цілей - здійснюється їх супроводження в процесі огляду (“на проході”), тобто РЛС при супроводженні траєкторій працює в багатоцільовому режимі, спостерігаючи всі цілі у заданому секторі. Супроводження траєкторії цілей можливе і в одноцільовому режимі, коли РЛС супроводжує по координатам лише цю одну ціль. При цьому огляд сектору припиняється і інші цілі не спостерігаються.
Супроводження на проході (СНП) починається з виявлення траєкторії цілі після першого контакту з нею шляхом аналізу результатів кількох наступних контактів з ціллю.
В зоні огляду РЛС може бути декілька цілей – виникає задача селекції інформації для побудови траєкторії цілі, яка, зокрема, реалізується шляхом стробування відміток цілі.
Відстробована інформація про ціль (її координати при кожному контакті) використовується для обчислення параметрів траєкторії цілі і для розрахунку згладжених та упереджених координат і параметрів руху цілі.
Додаткові проблеми виникають при розділенні відмітки, яка вважалась одиночною ціллю, при перетинанні траєкторій, при маневруванні цілі, при відсутності окремих контактів з нею.

Супроводження траєкторії цілі при огляді – (“супроводження на проході” СНП)

*Вторинна обробка інформації по сукупності послідовних оцінок координат цілі при первинній обробці послідовності прийнятих сигналів включає виявлення

Слайд 32*
Перший контакт з ціллю

*Перший контакт з ціллю

Слайд 33*
Другий контакт з ціллю

*Другий контакт з ціллю

Слайд 34*
Третій контакт з ціллю

*Третій контакт з ціллю

Слайд 35*
Четвертий контакт з ціллю

*Четвертий контакт з ціллю

Слайд 36*
П'ятий контакт з ціллю

*П'ятий контакт з ціллю

Слайд 37*
Шостий контакт з ціллю

*Шостий контакт з ціллю

Слайд 38*
Сьомий контакт з ціллю

*Сьомий контакт з ціллю

Слайд 39*
Восьмий контакт з ціллю

*Восьмий контакт з ціллю

Слайд 40*
Дійсна і фільтрована траєкторії цілі

*Дійсна і фільтрована траєкторії цілі

Слайд 41*
Відслідковування траєкторій
І. Виявлення траєкторії включає зав'язування і підтвердження.
Зав'язування траєкторії здійснюється

по критерію “2 із М” по першому і наступному (другому)

контактам з ймовірною ціллю.
Підтвердження зав'язаної траєкторії здійснюється по критерію “К із М” по кільком наступним контактам з ймовірною ціллю.
Для відбору інформації про ймовірну ціль на момент кожного наступного контакту з ціллю формується строб, положення і розміри якого враховують отриману інформацію про ймовірну ціль і її достовірність. Перший строб формується тільки на основі апріорної інформації про ймовірну ціль; якщо хоча б приблизний напрямок руху цілі невідомий, то центр стробу прив'язується до координат цілі при першому контакті. Надалі центр стробу прив'язується до екстрапольованого положення цілі на момент наступного контакту з нею. Екстраполяція здійснюється на основі останніх оцінок координат і вектору швидкості цілі:
Хеn = Хn-1* + Vn-1*⋅ΔT
Хеn – екстрапольована координата Х на наступний n-ий контакт,
Хn-1* - оцінка координати Х на (n-1)-му контакті,
Vn-1* - оцінка швидкості зміни координати на (n-1)-му контакті,
ΔT – інтервал часу між двома сусідніми контактами.

*Відслідковування траєкторій		І. Виявлення траєкторії включає зав'язування і підтвердження.		Зав'язування траєкторії здійснюється по критерію “2 із М” по першому

Слайд 42*
ІІ. Супроводження траєкторії включає продовження траєкторії і траєкторні вимірювання.
Продовження траєкторії

здійснюється шляхом розрахунків координат Хn* і швидкості їх зміни Vn*

на момент останнього n-ого контакту з ціллю. Для спрощення алгоритму супроводження його часто здійснюють незалежно по кожній з координат по рекурентним формулам:
Хn*=Хen+α⋅ΔХn,
Хеn = Хn-1* + Vn-1*⋅ΔT,
Vn*=Vn-1*+β⋅Δхn/ΔT,
тут ΔХn – різниця між екстрапольованим і виміряним значенням координати Х при n-му контакті з ціллю.
Цей алгоритм супроводження зветься “α-β фільтр”.
При відсутності чергового контакту з ціллю за виміряну координату вважається екстрапольована координата.
Якщо у строб супроводження попадає кілька цілей, то здійснюється селекція одної з цілей згідно вибраному критерію. В найпростішому випадку це мінімум відстані до центру стробу. Може використовуватись додаткова інформація: наявність чи відсутність сигналів розпізнавання, залишок часу до зустрічі з ціллю, швидкість, дальність, тощо.
Щоб не загубити ціль, яка почала маневр, формуються два строби: менший – селекція відміток для супроводження неманевруючої цілі і більший – виявлення маневру і корекція алгоритму супроводження.
*		ІІ. Супроводження траєкторії включає продовження траєкторії і траєкторні вимірювання.		Продовження траєкторії здійснюється шляхом розрахунків координат Хn* і швидкості

Слайд 43*
ІІІ. Скидання траєкторії.
Скидання траєкторії з супроводження звичайно здійснюється по правилу

“N із N” – коли при N зондуваннях підряд нема

контакту з ціллю.
*		ІІІ. Скидання траєкторії.	Скидання траєкторії з супроводження звичайно здійснюється по правилу “N із N” – коли при N

Слайд 44Оцінка параметрів траєкторії
І. Фільтрація та екстраполяція

Фільтрація параметрів траєкторії – це оцінка параметрів траєкторії

на момент останнього контакту з ціллю.
Для рішення задачі фільтрації використовуються математичні моделі руху (а) і вимірювання поточних координат (б) цілі:
а) θn+1=Φn·θn+Γn·ηn б) Yn=Hn·θn+∆Yn θn – матриця параметрів траєкторії на момент n-го контакту,
Φn - матриця переходів,
Γn – матриця впливу на параметри траєкторій випадкових відхилень,
ηn – матриця випадкових відхилень,
Yn – матриця параметрів сигналів,
Hn – матриця зв'язків між параметрами траєкторії і сигналів,
∆Yn = Yn-Ynе – матриця помилок вимірювання параметрів сигналів.
Випадкові помилки визначення параметрів траєкторії та вимірювання параметрів сигналів описуються кореляційними матрицями випадкових помилок параметрів траєкторії Ψn та параметрів сигналів Rn відповідно.
Оцінка параметрів траєкторії		    І. Фільтрація та екстраполяція   Фільтрація параметрів траєкторії – це

Слайд 45*
Оптимальні оцінки параметрів траєкторії руху цілі знаходяться шляхом рішення системи

матричних рівнянь, які описують так званий “фільтр Калмана”:
θn*= θnе+Kn·(Yn -

Ynе) (оптимальна оцінка параметрів)
θnе= Φn· θn-1* (екстрапольовані значення параметрів)
Kn= Ψnе·Hnт·(Hn·Ψnе· HnТ+ Rn)-1 (матриця коефіцієнтів підсилення)
Ψn= Ψnе- Kn·Hn·Ψnе (кореляційна матриця помилок)
Ψnе= Φn·Ψn-1·Φnт (екстрапольована кореляційна матриця помилок)
В цих рівняннях вважаються відомими матриці переходів Φn, зв'язків між параметрами траєкторії і сигналів цілі Hn та помилок вимірювання параметрів сигналів Rn.
При черговому контакті з ціллю вимірюються параметри прийнятого сигналу Yn.
З урахуванням розрахованих при попередньому контакті з ціллю екстрапольованих значень матриць параметрів траєкторії θnе, параметрів сигналів цілі Ynе і кореляційної матриці помилок супроводження Ψnе обчислюють коефіцієнти підсилювання Kn, параметри траєкторії θn* і помилки оцінок параметрів траєкторії Ψn.


*Оптимальні оцінки параметрів траєкторії руху цілі знаходяться шляхом рішення системи матричних рівнянь, які описують так званий “фільтр

Слайд 46*
Щоб зменшити навантаження на обчислювач ціною зростання помилок спрощують задачу:
-

впродовж всього часу супроводження траєкторії або на окремих ділянках траєкторії

матриці переходів, зв'язків і помилок вважають незмінними: Φn=Φ, Hn=H і Rn=R;
- на окремих фазах супроводження (зав'язування траєкторії, супроводження траєкторії, тощо) з урахуванням особливостей руху цілі (без маневру чи з маневром) коефіцієнти підсилення фільтру вважають незмінними: Kn=K;
- супроводження кожного параметру траєкторії здійснюється роздільно.
Результатом таких спрощень є алгоритми α-β (фільтрація координати і швидкості її зміни) або α-β-γ (фільтрація координати, швидкості та прискорення її зміни) фільтрів.
Супроводження траєкторій доцільно здійснювати в нерухомій декартовій системі координат. Оскільки контроль координат і руху цілей здійснюється бортовими РЛС в рухомій сферичній системі координат, зв'язаній з літаком, то в алгоритмі супроводження треба передбачити відповідні переходи між системами координат.
*Щоб зменшити навантаження на обчислювач ціною зростання помилок спрощують задачу:- впродовж всього часу супроводження траєкторії або на

Слайд 47*
ІІ. Згладжування
Згладжування – це оцінка параметрів траєкторії на будь-який момент

часу всередині інтервалу спостереження цілі, тобто між двома сусідніми контактами

з нею.

*			ІІ. ЗгладжуванняЗгладжування – це оцінка параметрів траєкторії на будь-який момент часу всередині інтервалу спостереження цілі, тобто між

Слайд 48*
Питання для самоконтролю
Який фільтр являється узгодженим?
Переваги і недоліки фільтрового

виявляча.
Переваги і недоліки кореляційного виявляча.
Застосування функції невизначеності для оцінки розділюючої

спроможності.
Застосування функції невизначеності для оцінки точності вимірювання.
Сутність вторинної обробки.
*Питання для самоконтролю Який фільтр являється узгодженим?Переваги і недоліки фільтрового виявляча.Переваги і недоліки кореляційного виявляча.Застосування функції невизначеності

Слайд 49*
Завдання на самостійну роботу
Конспект по темі заняття доповнити матеріалом з

навчального посібника і підручників.
Презентація ТО РЛ.ppt.
Радиоэлектронное оборудование. Под ред. В.М.

Сидорина. – М.: Воениздат, 1990, с. 177-195.
В.А.Войчук та ін.. Бортові радіоелектронні системи. Ч.1. – К.: НАУ, 2006, с. 101-107.
В.А.Войчук, В.І.Романенко, Д.В.Васягін. Експлуатація й ремонт радіоелектронного обладнання літаків, вертольотів та авіаційних ракет. (Електронний підручник). – К.: НАУ, 2011, тема 7.



*Завдання на самостійну роботуКонспект по темі заняття доповнити матеріалом з навчального посібника і підручників.Презентація ТО РЛ.ppt.Радиоэлектронное оборудование.

Обратная связь

Если не удалось найти и скачать доклад-презентацию, Вы можете заказать его на нашем сайте. Мы постараемся найти нужный Вам материал и отправим по электронной почте. Не стесняйтесь обращаться к нам, если у вас возникли вопросы или пожелания:

Email: Нажмите что бы посмотреть 

Что такое TheSlide.ru?

Это сайт презентации, докладов, проектов в PowerPoint. Здесь удобно  хранить и делиться своими презентациями с другими пользователями.


Для правообладателей

Яндекс.Метрика