Разделы презентаций


Тақырыбы: Ұсталық-баспақтау машинасының құрылымын оңтайландыру

Кіріспе Қазіргі таңда машина жасау соның ішінде ұсталық қалыптау өндірісінде әртүрлі операцияларды қолдану үшін қосиінді баспақтар кеңінен қолданылады. Қосиінді престерді жаппай және сериялы өндірістерде қолдануға арналған. Баспақтың артықшылығы, соғылмаларды дайындаған кезде металдың

Слайды и текст этой презентации

Слайд 1Тақырыбы: Ұсталық-баспақтау машинасының құрылымын оңтайландыру.
Дайындаған:Ниязбек Д.Қ
Жетекшісі: Нугман Е.З.

Тақырыбы: Ұсталық-баспақтау машинасының құрылымын оңтайландыру.Дайындаған:Ниязбек  Д.ҚЖетекшісі: Нугман Е.З.

Слайд 2Кіріспе
Қазіргі таңда машина жасау соның ішінде ұсталық қалыптау өндірісінде әртүрлі

операцияларды қолдану үшін қосиінді баспақтар кеңінен қолданылады. Қосиінді престерді жаппай

және сериялы өндірістерде қолдануға арналған. Баспақтың артықшылығы, соғылмаларды дайындаған кезде металдың шығынын аз болуын қамтамасыз етеді (бу ауалы тоқпақтармен салыстырғанда) және соғылма өндірісін автоматтандыруға болады, еңбек өнімділігін жоғарылатады, соғылманың өзіндік құнын төмендетеді. Шу мен діріл аз болады.
Кіріспе	Қазіргі таңда машина жасау соның ішінде ұсталық қалыптау өндірісінде әртүрлі операцияларды қолдану үшін қосиінді баспақтар кеңінен қолданылады.

Слайд 3Баспақтың сипаттамасы, қолдану аумағы

Ашық типті қарапайым әсерлі қосиінді , номинальды

күші 400 кН болатын КД2126 баспағы. Бұл баспақ қаңылтыр материалдарды

суықтай қалыптаудың әртүрлі операцияларын қолдануға мүмкіндік береді: кесу, тесу, қию, ию, кермелеу операцияларын қолдану арқылы соғылма алады.
Бұл баспақты түрлі цехтар және суықтай қаңылтырлы қалыптау учаскелерінде қолданылады.
Баспақтың сипаттамасы, қолдану аумағы	Ашық типті қарапайым әсерлі қосиінді , номинальды күші 400 кН болатын КД2126 баспағы. Бұл

Слайд 4 1-кесте-Баспақ КД2126

техникалық сипаттамасы

1-кесте-Баспақ   КД2126  техникалық сипаттамасы

Слайд 5Баспақ сырғағы
Ұсталық-қалыптау машинаның жақсы жұмысы көп жағдайларда сырғақтың дұрыс құрылымынан

байланысты болады, ол сырғаққа құрал-сайман және оның бағыттаушылары бекітіледі.
Сырғақ бағыттаушыларын

есептеу үшін сырғақтың тепе-теңдігін күш және моменттер әсерінен абсолютты қатты дене ретіңде қарастырамыз.
Баспақ сырғағыҰсталық-қалыптау машинаның жақсы жұмысы көп жағдайларда сырғақтың дұрыс құрылымынан байланысты болады, ол сырғаққа құрал-сайман және оның

Слайд 6Механизмнің кинематикалық талдауы










Қосиінді-сырғақты механизмнің кинематикалық сұлбасы

Бұл кинематикалық есептеуде орын ауыстыруды, үдеуді

және жылдамдықты есептейміз.
 










Механизмнің кинематикалық талдауы	         Қосиінді-сырғақты механизмнің кинематикалық сұлбасы	Бұл кинематикалық есептеуде

Слайд 7Берілген баспақ үшін аксиалды (орталықты) механизм қолданамыз, оның дезаксиалы е=0,

осыдан оның мөлшері k1=0 тең.
Бізбен таңдап алынған баспақ негізінде бұлғақтың

коэффициент мөлшерін λ аламыз,λ=0,1. Сондықтан, бұлғақ ұзындығын мына формуламен анықтаймыз:  



мұнда R – қосиін радиусы, мм.,
Орталықты механизм үшін сырғақтың жүрісі H=2R тең, осыдан

Мынадан,

.

Берілген баспақ үшін аксиалды (орталықты) механизм қолданамыз, оның дезаксиалы е=0, осыдан оның мөлшері k1=0 тең.Бізбен таңдап алынған

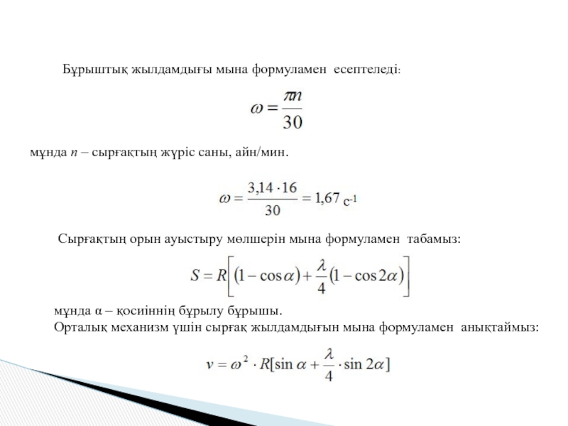
Слайд 8Бұрыштық жылдамдығы мына формуламен есептеледі:

мұнда n – сырғақтың жүріс саны,

айн/мин.
Сырғақтың орын ауыстыру мөлшерін мына формуламен табамыз:
мұнда α – қосиіннің

бұрылу бұрышы.
Орталық механизм үшін сырғақ жылдамдығын мына формуламен анықтаймыз:
Бұрыштық жылдамдығы мына формуламен есептеледі:мұнда n – сырғақтың жүріс саны, айн/мин.Сырғақтың орын ауыстыру мөлшерін мына формуламен табамыз:мұнда

Слайд 9Сырғақ үдеуін мына формуламен анықтаймыз:

Есептеу мәліметтері бойынша келесі графиктерін құрамыз.

Бұрылу бұрышынан орын ауыстырудың тәуелділік


графигі
Сырғақ үдеуін мына формуламен анықтаймыз:Есептеу мәліметтері бойынша келесі графиктерін құрамыз.      Бұрылу бұрышынан

Слайд 10Бұрылу бұрышынан жылдамдықтың тәуелділік

графигі
Бұрылу бұрышынан жылдамдықтың тәуелділік

Слайд 11Бұрылу бұрышынан үдеудің тәуелділік

графигі

Бұрылу бұрышынан үдеудің тәуелділік            графигі

Обратная связь

Если не удалось найти и скачать доклад-презентацию, Вы можете заказать его на нашем сайте. Мы постараемся найти нужный Вам материал и отправим по электронной почте. Не стесняйтесь обращаться к нам, если у вас возникли вопросы или пожелания:

Email: Нажмите что бы посмотреть 

Что такое TheSlide.ru?

Это сайт презентации, докладов, проектов в PowerPoint. Здесь удобно  хранить и делиться своими презентациями с другими пользователями.


Для правообладателей

Яндекс.Метрика