Разделы презентаций


Тема 4 Эластичность спроса и предложения

Содержание

1 вопрос Коэффициент эластичности спроса по цене и по доходу.

Слайды и текст этой презентации

Слайд 1 Тема 4 Эластичность спроса и предложения
1. Коэффициент

эластичности спроса по цене и по доходу.
2. Эластичность предложения.
3. Последствия

государственного регулирования цен.


Тема 4  Эластичность спроса и предложения    1. Коэффициент эластичности спроса по

Слайд 21 вопрос


Коэффициент эластичности спроса по цене и

по доходу.

1 вопрос   Коэффициент эластичности спроса по цене и по доходу.

Слайд 3
Эластичность спроса по цене показывает относительное изменение объема

спроса под влиянием изменения цены на один процент

Различают эластичность точечную

и дуговую.

Дуговая эластичность - показатель средней реакции спроса на изменение цены товара на некотором отрезке кривой спроса D1 D2.




Эластичность спроса по цене показывает относительное изменение объема спроса под влиянием изменения цены на один процентРазличают

Слайд 4Коэффициент дуговой эластичности спроса по цене Edp = процентное изменение количества

спрашиваемой продукции / процентное изменение цены

Edp = Δ Q

/ Q среднее ˟ 100%
Δ Ρ ̸ Ρсреднее ˟ 100%
Δ Q = Q2 - Q1
Q среднее = ( Q2 + Q1 ) / 2
Δ Р = Р2 – Р1
Р среднее = ( Р2 + Р1 ) / 2
Коэффициент дуговой эластичности спроса по цене  Edp = процентное изменение количества спрашиваемой продукции / процентное изменение

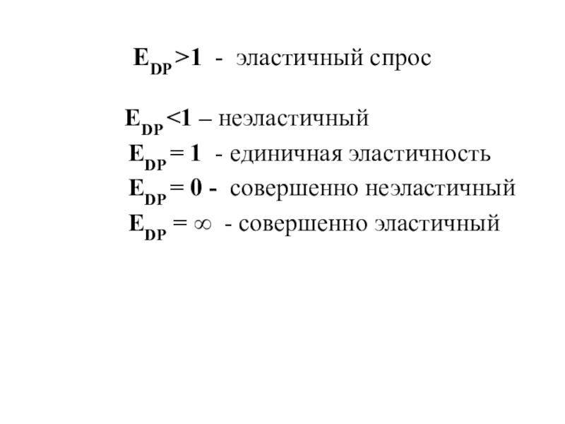
Слайд 5 EDP >1 - эластичный спрос

EDP

EDP = 1 - единичная эластичность
EDP = 0 - совершенно неэластичный
EDP =  - совершенно эластичный

EDP >1 - эластичный спрос         EDP

Слайд 6Рисунок 1 - Совершенно эластичный (D1) и совершенно неэластичный (D2)

спрос

D2
 
D1

 

Q

Р

Рисунок 1 - Совершенно эластичный (D1) и совершенно неэластичный (D2) спрос

Слайд 7Валовая выручка TR = P x Q

EDP >1 - снижение

цены вызывает рост совокупной выручки, а повышение цены вызывает ее

снижение
EDP <1 - снижение цены вызывает уменьшение общей выручки, а повышение цены приведет к ее росту
EDP =1 - выручка неизменна
Валовая выручка TR = P x QEDP >1 - снижение цены вызывает рост совокупной выручки, а повышение

Слайд 8Факторы эластичности по цене:
Наличие заменителей: чем больше товаров-субститутов, тем

эластичнее спрос на товар.
2. Удельный вес товара в бюджете потребителя

(обычно, чем выше удельный вес, тем выше ценовая эластичность спроса).
Качество товара: спрос на предметы роскоши, как правило, эластичен, а на предметы первой необходимости, как правило, неэластичен.
4. Размеры запаса: чем больше запас, тем более эластичен спрос.
5. Период времени, имеющийся у потребителя для принятия решения. Для большинства товаров эластичность спроса от цены выше в долгосрочном периоде, чем в краткосрочном.


Факторы  эластичности по цене:Наличие заменителей: чем больше товаров-субститутов, тем эластичнее спрос на товар.2. Удельный вес товара

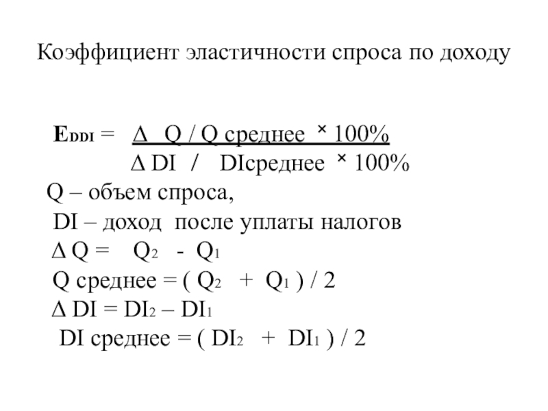
Слайд 9Коэффициент эластичности спроса по доходу
показывает степень реакции потребителя на изменение

дохода

Коэффициент эластичности спроса по доходупоказывает степень реакции потребителя на изменение дохода

Слайд 10Коэффициент эластичности спроса по доходу

EDDI =

Δ Q / Q среднее ˟ 100%

Δ DI ̸ DIсреднее ˟ 100%
Q – объем спроса,
DI – доход после уплаты налогов
Δ Q = Q2 - Q1
Q среднее = ( Q2 + Q1 ) / 2
Δ DI = DI2 – DI1
DI среднее = ( DI2 + DI1 ) / 2
Коэффициент эластичности спроса по доходу   EDDI =  Δ  Q / Q среднее ˟

Слайд 11 Факторы эластичности спроса по доходу:
1. Удельный вес товара в бюджете

семьи.
2. Предметы роскоши или первой необходимости.
3. Консерватизм спроса.

Факторы эластичности спроса по доходу: 1. Удельный вес товара в бюджете семьи.2. Предметы роскоши или первой

Слайд 12 Особенность эластичности спроса по доходу заключается в том, что для

некоторых товаров она является отрицательной:
низкокачественные товары
недиетические продукты
EDi < 0

- увеличение дохода приводит к падению спроса на данное благо.
EDi > 0 - благо является нормальным.
0 < EDi < 1 - спрос на благо растет медленнее дохода, что типично для благ первой необходимости

Особенность эластичности спроса по доходу заключается в том, что для некоторых товаров она является отрицательной:низкокачественные

Слайд 13Перекрестная эластичность:
эластичность спроса на одно благо относительно цен на другое

благо

Перекрестная эластичность:эластичность спроса на одно благо относительно цен на другое благо

Слайд 14Коэффициент перекрестной эластичности спроса

Edxy = процентное изменение количества спрашиваемого товара

«х» / процентное изменение цены товара «у»

Коэффициент перекрестной эластичности спросаEdxy = процентное изменение количества спрашиваемого товара «х» / процентное изменение цены товара «у»

Слайд 15Коэффициент перекрестной эластичности спроса
Ed x y = Δ

Qx / Qx среднее ˟ 100%

Δ Ρy ̸ Ρy среднее ˟ 100%
Δ Qx = Qx2 - Qx1
Qx среднее = ( Qx2 + Qx1 ) / 2
Δ Рy = Рy2 – Рy1
Рy среднее = ( Рy2 + Рy1 ) / 2

Коэффициент перекрестной эластичности спросаEd x y =  Δ  Qx / Qx среднее ˟ 100%

Слайд 16Взаимозаменяемые и взаимодополняемые товары
EDx,y > 0 – товары взаимозаменяемые

(сливочное масло и подсолнечное масло).


EDx,y < 0 –

товары взаимодополняемые (автомобили и машинное масло).
Взаимозаменяемые и взаимодополняемые товары EDx,y > 0 – товары взаимозаменяемые (сливочное масло и подсолнечное масло).  EDx,y

Слайд 172 вопрос

Эластичность предложения

2 вопрос           Эластичность предложения

Слайд 18Эластичность предложения по цене
показывает относительное изменение объема предложения под влиянием

изменения цены на один процент

Эластичность предложения по ценепоказывает относительное изменение объема предложения под влиянием изменения цены на один процент

Слайд 19Коэффициент эластичности предложения


Es = процентное изменение количества предлагаемой

продукции / процентное изменение цены

Коэффициент эластичности предложения  Es = процентное изменение количества предлагаемой продукции / процентное изменение цены

Слайд 20Коэффициент эластичности предложения


Es = Δ Q / Q

средне е ˟ 100%
Δ

Ρ ̸ Ρсреднее ˟ 100%
Δ Q = Q2 - Q1
Q среднее = ( Q2 + Q1 ) / 2
Δ Р = Р2 – Р1
Р среднее = ( Р2 + Р1 ) / 2
Коэффициент эластичности предложенияEs =  Δ  Q / Q средне е ˟ 100%

Слайд 21Факторы эластичности предложения
1. Способность к длительному хранению и стоимость хранения.
2.

Особенности производственного процесса. Чем сложнее технология производства, тем ниже эластиность.
3.

Фактор времени.
Факторы эластичности предложения1. Способность к длительному хранению и стоимость хранения.2. Особенности производственного процесса. Чем сложнее технология производства,

Слайд 22Рисунок - Изменение цен и объема предложения в кратчайшем

(а) периоде
P

P1

Q

S

D2

D1

Q0

P0

Рисунок  - Изменение цен и объема предложения в кратчайшем (а) периоде

Слайд 23Кратчайший период (мгновенное) равновесие -
предложение неизменно (Q0) поскольку фирмы

не успевают принять никаких мер

Кратчайший период (мгновенное) равновесие - предложение неизменно (Q0) поскольку фирмы не успевают принять никаких мер

Слайд 24Рисунок - краткосрочное равновесие
P

S2

Q

D1

D2

Q0

Q2

P0

P2

Рисунок - краткосрочное равновесие      P

Слайд 25Краткосрочное равновесие -
фирмы расширяют объемы производства Q0 до Q2

за счет изменения переменных факторов производства

Краткосрочное равновесие - фирмы расширяют объемы производства Q0 до Q2 за счет изменения переменных факторов производства

Слайд 26Рисунок - Долгосрочное равновесие

P
Q0
P0
P3
Q3
S3
Q
D1
D2

Рисунок - Долгосрочное равновесие       PQ0P0P3Q3S3QD1D2

Слайд 27Долгосрочное равновесие -
фирмы увеличивают объемы производства за счет изменения всех

факторов производства. Они успевают закупить оборудование, нанять и обучить персонал,

закупить сырье, материалы топливо.
Долгосрочное равновесие -фирмы увеличивают объемы производства за счет изменения всех факторов производства. Они успевают закупить оборудование, нанять

Слайд 28Сравнение цены и объемов производства в различных периодах

P1 ˃ P2 ˃ P3
Q3 ˃ Q2 ˃ Q3
Сравнение цены и объемов производства в различных периодах

Слайд 293 вопрос
Последствия государственного регулирования цен

3 вопрос Последствия государственного регулирования цен

Слайд 30Потолок цены -
это максимальная цена, законодательно установлення правительством,

которую производителю разрешается запрашивать за свой товар или услугу.

Потолок цены -  это максимальная цена, законодательно установлення правительством, которую производителю разрешается запрашивать за свой товар

Слайд 31Рисунок – Потолок цены
P

D

S

QD

P0

Pmax

Qs

Q

Дефицит товаров [Qs ; Qd]

Рисунок – Потолок цены     P    D

Слайд 32Государство должно решить проблему дефицита путем:
1. Ограничения спроса (введение талонов,

купонов, очередей).
2. Стимулирования производства дефицитного товара за счет предоставления производителям

налоговых льгот и субсидий.

Государство должно решить проблему дефицита путем: 1. Ограничения спроса (введение талонов, купонов, очередей).2. Стимулирования производства дефицитного товара

Слайд 33Нижний уровень цены –
законодательно установленная цена, превышающая цену равновесия.



Вводится государством

для того, чтобы поддержать производителей.

Нижний уровень цены –законодательно установленная цена, превышающая цену равновесия.Вводится государством для того, чтобы поддержать производителей.

Слайд 34Рисунок - Нижний уровень цены
Qs
Qd
P

0
Pmin
S
D
Q
Излишек товара [Qd ; Qs]

Рисунок - Нижний уровень цены     QsQdP 0PminSDQИзлишек товара  [Qd ; Qs]

Слайд 35 Государство должно решить проблему излишков путем:
 
1. Ограничения производства товаров или

услуг.
2. Стимулирования спроса на продукцию.
3. Закупки излишков.

Государство должно решить проблему излишков путем:  1. Ограничения производства товаров или услуг.2. Стимулирования спроса на продукцию.3.

Обратная связь

Если не удалось найти и скачать доклад-презентацию, Вы можете заказать его на нашем сайте. Мы постараемся найти нужный Вам материал и отправим по электронной почте. Не стесняйтесь обращаться к нам, если у вас возникли вопросы или пожелания:

Email: Нажмите что бы посмотреть 

Что такое TheSlide.ru?

Это сайт презентации, докладов, проектов в PowerPoint. Здесь удобно  хранить и делиться своими презентациями с другими пользователями.


Для правообладателей

Яндекс.Метрика