Разделы презентаций


Тема 5: Индексы

Содержание

1. Общие понятия об индексах«Индекс» в переводе с латинского — указатель или показатель. Индексом называют показатель относительного изменения данного уровня исследуемого явления по сравнению с другим его уровнем, принятым за базу

Слайды и текст этой презентации

Слайд 1Общие понятия об индексах
Классификация индексов
Индивидуальные индексы
Общие (сводные) индексы
Индексы средних величин
Индексный

анализ территориальных различий
Тема 5: Индексы

Общие понятия об индексахКлассификация индексовИндивидуальные индексыОбщие (сводные) индексыИндексы средних величинИндексный анализ территориальных различийТема 5: Индексы

Слайд 21. Общие понятия об индексах
«Индекс» в переводе с латинского —

указатель или показатель.

Индексом называют показатель относительного изменения данного уровня

исследуемого явления по сравнению с другим его уровнем, принятым за базу сравнения.

В качестве такой базы может быть использован уровень за какой-либо прошлый период времени (динамический индекс) или уровень того же явления по другой территории (территориальный индекс).
Индексы формируют важнейшие экономические показатели национальной экономики и ее отдельных отраслей.
Индексные показатели позволяют осуществить анализ результатов деятельности предприятий и организаций, выпускающих самую разнообразную продукцию или занимающихся различными видами деятельности.
С помощью индексов можно проследить роль отдельных факторов при формировании важнейших экономических показателей, выявить основные резервы производства.
Индексы широко используются в сопоставлении международных экономических показателей при определении уровня жизни, деловой активности, ценовой политики и т.д.

1. Общие понятия об индексах«Индекс» в переводе с латинского — указатель или показатель. Индексом называют показатель относительного

Слайд 3ИНДЕКС ПРОИЗВОДСТВА

ИНДЕКС ПРОИЗВОДСТВА

Слайд 42. Классификация индексов
Индексы могут быть классифицированы по таким признакам:
а) мера охвата

элементов совокупности;
б) база сравнения;
в) вид объекта сравнения;
г) вид соизмерителя;
д) форма построения;
ж) в зависимости от

содержания и характера индексируемой величины;
з) объект исследования;
к) состав явления;
л) период расчета.
2. Классификация индексовИндексы могут быть классифицированы по таким признакам:а)	мера охвата элементов совокупности;б)	база сравнения;в)	вид объекта сравнения;г)	вид соизмерителя;д)	форма построения;ж)

Слайд 5Индексы

Индексы

Слайд 63. Индивидуальные индексы (i)
Простейшим показателем, используемым в индексном анализе, является

индивидуальный индекс, который характеризует изменение во времени экономических величин, относящихся

к одному объекту.

Например: ;

где y1- данные текущего (отчетного)года
у0 – данные базисного года
3. Индивидуальные индексы (i)Простейшим показателем, используемым в индексном анализе, является индивидуальный индекс, который характеризует изменение во времени

Слайд 7Отличие индекса от коэффициента роста:
Коэффициент роста

Кр = уt / yt-1

=1,5 раза

Показывает относительную скорость изменения ряда динамики
Индекс



Индекс применяется для

изучения сложных показателей, которые выражаются через более простые в виде мультипликативной или факторной модели.
Отличие индекса от коэффициента роста: Коэффициент ростаКр = уt / yt-1  =1,5 разаПоказывает относительную скорость изменения

Слайд 8Где Q – товарооборот (выручка, доход);
q

- физический объем продаж товара;
p -

цена товара

Модель называется – мультипликативная (перемножаются факторы) по одноименному товару.

Наиболее распространенная модель товарооборота

Где Q – товарооборот (выручка, доход);    q - физический объем продаж товара;

Слайд 10 4. Общие (сводные) индексы
Используются для измерения динамики сложного явления,

которое имеет составные части.
Например измерение физического объема выпуска продукции предприятия,

который состоит из объемов разноименной продукции(широкий ассортимент).
- на предприятии химической промышленности;
- пищевой промышленности
По методам расчета общие индексы делятся на
- агрегатные
- средние из индивидуальных (бывают: средние арифметические и средние гармонические)
4. Общие (сводные) индексы Используются для измерения динамики сложного явления, которое имеет составные части.Например измерение физического

Слайд 11Агрегатная форма общего индекса.
Агрегатные индексы являются основной формой общего

индекса (от лат. aggrega — присоединяю). Свое название они получили

потому, что характеризуют не отдельные единицы, а их группы (агрегаты).
Одной из первых попыток агрегировать в индексе различные единицы совокупности можно считать формулу индекса цен французского экономиста Дюто, предложенную в 1738 г.:





где ∑p1 – сумма цен на отдельные товары в отчетном периоде;
∑p0 – сумма цен на те же товары в базисном периоде.
Агрегатная форма общего индекса.  Агрегатные индексы являются основной формой общего индекса (от лат. aggrega — присоединяю).

Слайд 12Агрегатные индексы бывают: количественные и качественные
Количественный индекс – индекс физического объема

продукции
Индексируемой (изменяющейся в динамике) величиной будет количество продукции в натуральном

выражении (q), а весом – цена базисного периода (p).

Индекс Ласпейреса (1874г):



Агрегатные индексы бывают: количественные и качественныеКоличественный индекс – индекс физического объема продукцииИндексируемой (изменяющейся в динамике) величиной будет

Слайд 13Индекс качественного показателя –
индекс цены.
Индексируемой величиной будет

цена товара (p), а весом - количество продукции в натуральном

выражении (q)в текущем периоде.

Индекс Пааше(1864г.):
Индекс качественного показателя –   индекс цены.Индексируемой величиной будет цена товара (p), а весом - количество

Слайд 15Обозначения
Где q1 – количество одноименных единиц продукции (объем продаж одноименного

товара) в отчетном периоде;
q0 — количество одноименных единиц продукции

(объем продаж одноименного товаpа) в базисном периоде;
р0 — цена одноименной единицы продукции (товара) в базисном периоде;
____________________________________________________________
q1 p0 – стоимость выпуска одноименной продукции отчетного периода в ценах базисного периода (товарооборот одноименного товара отчетного периода в ценах базисного периода);
q0 p0 – стоимость выпуска одноименной продукции в базисном периоде (товарооборот одноименного товара в базисном периоде);
∑q1 p0 – стоимость выпуска разноименной продукции отчетного периода в ценах базисного периода (товарооборот разноименного товара отчетного периода в ценах базисного периода);
∑q0 p0 – стоимость выпуска разноименной продукции в базисном периоде (товарооборот разноименных товаров в базисном периоде);

ОбозначенияГде q1 – количество одноименных единиц продукции (объем продаж одноименного товара) в отчетном периоде; q0 — количество

Слайд 16Так как числитель и знаменатель формул Пааше и Ласпейреса представляют

собой формулу товарооборота – Q
Можно вычислить абсолютный прирост итогового показателя

мультипликативной модели товарооборота:

Так как числитель и знаменатель формул Пааше и Ласпейреса представляют собой формулу товарооборота – QМожно вычислить абсолютный

Слайд 17Средние индексы
Индексы средних величин применяются при обобщении данных не по

элементам, а по единицам совокупности.
Например: цена товара одного вида (элемента),

продаваемого в разных торговых точках обобщается в виде средней (по предприятиям торговли) цены этого товара; себестоимость одного вида продукции обобщается в виде средней себестоимости данной продукции по совокупности производящих ее предприятий (т. е. по единицам совокупности).
Вычисляется, как средняя величина из индивидуальных индексов.
Средний должен быть тождественен агрегатному, так агрегатный является основной формулой индекса.


Средние индексыИндексы средних величин применяются при обобщении данных не по элементам, а по единицам совокупности.Например: цена товара

Слайд 18Существуют две формы средних индексов:
- среднеарифметическая и
среднегармоническая.

Средний

арифметический индекс применяется при индексации количественных показателей (например, физического объема

продукции),

а средний гармонический — при индексации качественных показателей (например, цен).



Существуют две формы средних индексов: - среднеарифметическая и среднегармоническая. Средний арифметический индекс применяется при индексации количественных показателей

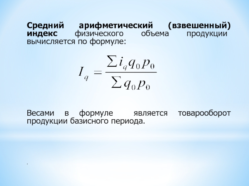
Слайд 19Средний арифметический (взвешенный) индекс физического объема продукции вычисляется по формуле:










Весами

в формуле является товарооборот продукции базисного периода.






.
Средний арифметический (взвешенный) индекс физического объема продукции вычисляется по формуле:Весами в формуле является товарооборот продукции базисного периода.

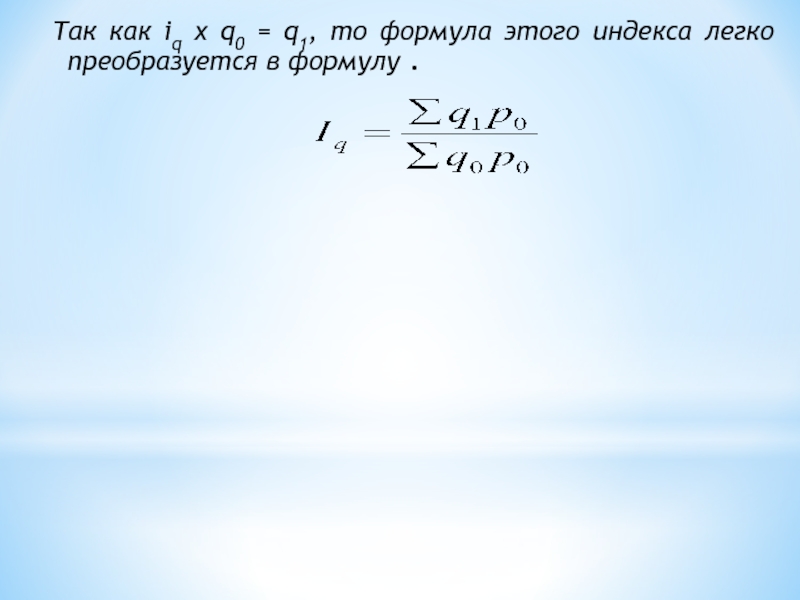
Слайд 20Так как iq х q0 = q1, то формула этого

индекса легко преобразуется в формулу .



Так как iq х q0 = q1, то формула этого индекса легко преобразуется в формулу .

Слайд 215. Индексы средних величин
применяются при обобщении данных не по

элементам, а по единицам совокупности.
Например:
цена товара одного вида (элемента),

продаваемого в разных торговых точках обобщается в виде средней (по предприятиям торговли) цены этого товара;
себестоимость одного вида продукции обобщается в виде средней себестоимости данной продукции по совокупности производящих ее предприятий (т. е. по единицам совокупности).
Средняя цена товара может быть определена по формуле:
.

5. Индексы средних величин применяются при обобщении данных не по элементам, а по единицам совокупности.Например: цена товара

Слайд 22Данное выражение можно представить в виде мультипликативной модели:




где



– доли (удельные веса) объемов продажи, которые характеризуют структуру продажи данного товара.

Данное выражение можно представить в виде мультипликативной модели:где

Слайд 23Индексы средних величин образуют индексную систему, которая для качественных показателей

состоит из трех элементов:

индексов переменного состава IхПС;
индексов фиксированного

(постоянного) состава IхФС;
индексов структурных сдвигов IхCС,
где х —рассматриваемый признак (цена, себестоимость, производительность труда и т. п.).


Индексы средних величин образуют индексную систему, которая для качественных показателей состоит из трех элементов: индексов переменного состава

Слайд 24где х1, х0 — средние признаки соответственно в текущем и

базисном периодах; f1, f0 — веса признака в сопоставляемых

периодах.

1. Индекс переменного состава IхПС показывает относительное изменение рассматриваемого среднего уровня признака в целом за счет двух факторов — изменения индексируемого признака и изменения в структуре совокупности:

где х1, х0 — средние признаки соответственно в текущем и базисном периодах;  f1, f0 — веса

Слайд 252. Индекс фиксированного состава IхФС характеризует изменение среднего уровня за

счет изменения только индексируемой величины (соизмерители неизменны) при той же

структуре совокупности:
2. Индекс фиксированного состава IхФС характеризует изменение среднего уровня за счет изменения только индексируемой величины (соизмерители неизменны)

Слайд 263. Индекс структурных сдвигов IхСЗ показывает изменение среднего уровня за

счет изменений в структуре совокупности при неизменном значении признака:

3. Индекс структурных сдвигов IхСЗ показывает изменение среднего уровня за счет изменений в структуре совокупности при неизменном

Слайд 27Абсолютные изменения средней цены в целом и по факторам определяются

формулами:








Очевидно, справедливо соотношение:
.
Абсолютные изменения средней цены в целом и по факторам определяются формулами:

Слайд 286. Индексный анализ территориальных различий

Первый вариант расчета территориальных индексов заключается

в том, что в качестве весов принимаются объемы проданных товаров

i-го вида (I = 1, 2,..., п) по двум регионам, вместе взятым



Территориальный индекс цен в этом случае рассчитывается по следующей формуле:





6. Индексный анализ территориальных различийПервый вариант расчета территориальных индексов заключается в том, что в качестве весов принимаются

Слайд 29Второй возможный способ расчета территориальных индексов учитывает соотношение весов на

каждой из сравниваемых территорий.
При этом способе, прежде всего, необходимо

рассчитать средние цены каждого товара по двум территориям, вместе взятым




Расчет территориального индекса базируется на сравнении уровней цен каждого региона со средними ценами
Второй возможный способ расчета территориальных индексов учитывает соотношение весов на каждой из сравниваемых территорий. При этом способе,

Обратная связь

Если не удалось найти и скачать доклад-презентацию, Вы можете заказать его на нашем сайте. Мы постараемся найти нужный Вам материал и отправим по электронной почте. Не стесняйтесь обращаться к нам, если у вас возникли вопросы или пожелания:

Email: Нажмите что бы посмотреть 

Что такое TheSlide.ru?

Это сайт презентации, докладов, проектов в PowerPoint. Здесь удобно  хранить и делиться своими презентациями с другими пользователями.


Для правообладателей

Яндекс.Метрика