Разделы презентаций


Теорема о вписанном и центральном угле

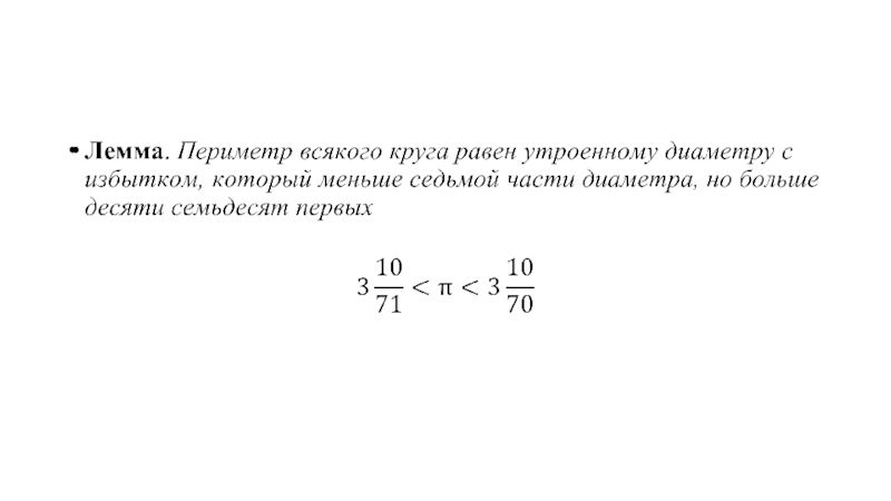
Содержание

Теорема о вписанном и центральном углеВеличина вписанного угла равна половине центрального угла, опирающегося на ту же дугу.

Слайды и текст этой презентации

Слайд 1Теорема о вписанном и центральном угле
Имеем:
Вписанный угол BDC  — это угол,

вершина которого лежит на окружности, а стороны пересекают эту окружность.
Центральный угол BAC — это

угол, вершина которого находится в центре окружности. Величина центрального угла равна угловой величине дуги, на которую он опирается
Теорема о вписанном и центральном углеИмеем:Вписанный угол BDC  — это угол, вершина которого лежит на окружности, а стороны пересекают эту окружность.Центральный

Слайд 2Теорема о вписанном и центральном угле
Величина вписанного угла равна половине

центрального угла, опирающегося на ту же дугу.

Теорема о вписанном и центральном углеВеличина вписанного угла равна половине центрального угла, опирающегося на ту же дугу.

Слайд 3Вспомните определение sin, cos, tg, ctg в прямоугольном треугольнике

Вспомните определение sin, cos, tg, ctg в прямоугольном треугольнике

Слайд 4Единичная и координатная окружность
Определение 1. Назовём единичной окружностью окружность, радиус

которой равен масштабному отрезку (не указываем конкретную единицу измерения)
Определение 2.

Координатной окружностью называется окружность единичного радиуса, на которой выбраны начало отсчёта, направление обхода. Обычно положительное направление – против часовой стрелки.
То есть задаётся система координат на окружности. Любая система координат состоит из начала отсчёта, единицы измерения длины, направления. Мы имеем одномерную систему координат c одной координатой, углом или длиной дуги от 0, можно задать точку на окружности т.е. провести отображение действительного числа на координатную окружность.
Единичная и координатная окружностьОпределение 1. Назовём единичной окружностью окружность, радиус которой равен масштабному отрезку (не указываем конкретную

Слайд 5Отображение координатной оси на координатную окружность
Множество R разбиваем на промежутки

[2πn; 2π(n+1)] n – целое
Если t принадлежит промежутку [2πn;

2π(n+1)], то этой точке t ставим в соответствие точку на координатной окружности такую, что дуга AM, где A – начало отсчёта, равна t- 2πn
Отображение координатной оси на координатную окружностьМножество R разбиваем на промежутки [2πn; 2π(n+1)] n – целое Если t

Слайд 6свойства данного отображения
Если t-s=2*Pi*k, то им соответствует одна и та

же точка на координатной окружности
Точки M(t) и N(-t) симметричны

относительно прямой OA, где A – начало координат, O – центр окружности
Точки M(t) и N(t+π) диаметрально противоположны
Если |t-s|=|p-g|, то дуги TS=TG, где T=T(t) S=S(s) P=P(p) Q=Q(q)

свойства данного отображенияЕсли t-s=2*Pi*k, то им соответствует одна и та же точка на координатной окружности Точки M(t)

Слайд 7Определение sin, cos, tg и ctg из тригонометрической окружности
Посмотрев на

то, чему равны тригонометрические функции в прямоугольном треугольнике, можно чисто

геометрически определить чему равны sin, cos, tg и ctg для каждой точки окружности, которой соответствует какой-то угол (угол является координатой точки на окружности).
Таким образом, с учётом предыдущих рассуждений мы получили, что для каждой точки на числовой оси можно найти значение sin, cos, tg и ctg т.е. построили трингонометрические функции
Определение sin, cos, tg и ctg из тригонометрической окружностиПосмотрев на то, чему равны тригонометрические функции в прямоугольном

Слайд 8Длина окружности

Длина окружности

Слайд 9Радиан и градус

Радиан и градус

Слайд 11 Доказательство

Доказательство

Слайд 12биссектриса делит основание на части, пропорциональные боковым сторонам
(Архимед оценил

корень из 3, как 265/153)

биссектриса делит основание на части, пропорциональные боковым сторонам (Архимед оценил корень из 3, как 265/153)

Слайд 13Отношение OC/CA

Отношение OC/CA

Слайд 15Отношение OA к полустороне 96-угольника

Отношение OA к полустороне 96-угольника

Слайд 16Определение нижнего предела

1) Строим прямоугольный треугольник AA1B и проводим биссектрису

A1C
A1C – биссектриса угла AA1B

2) Треугольники ACA1 и ACK подобны.

Следовательно,

Определяем CA1/AC через BA1/AB
Определение нижнего предела1) Строим прямоугольный треугольник AA1B и проводим биссектрису A1CA1C – биссектриса угла AA1B2) Треугольники ACA1

Слайд 17От 6-угольника до 96-угольника
В случае 6-угольника:


Для 96-угольника:


Последовательно полчучаем отношение диаметра

к полустороне n-угольника AA1/AB, AA1/AC и т.д. Эти соотношения равны

где угол α=AA1B, α/2 = AA1C cosec(x)=1/sin(x)

От 6-угольника до 96-угольникаВ случае 6-угольника:Для 96-угольника:Последовательно полчучаем отношение диаметра к полустороне n-угольника AA1/AB, AA1/AC и т.д.

Слайд 22А) sin8

Б) сos22

В) tg5

Г) cos3142

А) sin8Б) сos22В) tg5Г) cos3142

Слайд 24Может ли синус острого угла быть равным

Может ли синус острого угла быть равным

Обратная связь

Если не удалось найти и скачать доклад-презентацию, Вы можете заказать его на нашем сайте. Мы постараемся найти нужный Вам материал и отправим по электронной почте. Не стесняйтесь обращаться к нам, если у вас возникли вопросы или пожелания:

Email: Нажмите что бы посмотреть 

Что такое TheSlide.ru?

Это сайт презентации, докладов, проектов в PowerPoint. Здесь удобно  хранить и делиться своими презентациями с другими пользователями.


Для правообладателей

Яндекс.Метрика