Разделы презентаций


Тепломассообмен 14

Содержание

Безотрывное обтекание трубы

Слайды и текст этой презентации

Слайд 1Тепломассообмен 14
Поперечное обтекание
одиночных труб и трубных пучков

Тепломассообмен 14Поперечное обтекание одиночных труб и трубных пучков

Слайд 2Безотрывное обтекание трубы

Безотрывное обтекание трубы

Слайд 3Теплоотдача при поперечном обтекании одиночной трубы
Если за определяющую принять

скорость набегающего на трубу
потока жидкости ,

а за характерный линейный размер –
наружный диаметр трубы d , то безотрывное обтекание будет
только до чисел Рейнольдса При Re > 5 пограничный
слой в кормовой части срывается и образует два симметричных
вихря.
При росте числа Рейнольдса вихри вытягиваются и уносятся,
образуя вихревую дорожку.
Турбулентный пограничный слой появляется при
то есть в среднем при
На следующем слайде изображены:
а) отрыв ламинарного пограничного слоя при ;
b) отрыв турбулентного пограничного слоя при
Теплоотдача при поперечном обтекании одиночной трубы Если за определяющую принять скорость набегающего на трубупотока жидкости

Слайд 4Отрыв пограничного слоя: a) – ламинарного; b) - турбулентного
а)
b)

Отрыв пограничного слоя: a) – ламинарного; b) - турбулентногоа)b)

Слайд 5Изменение локального коэффициента теплоотдачи

Изменение локального  коэффициента теплоотдачи

Слайд 6Отрыв турбулентного и ламинарного пограничных слоев от цилиндра
На предыдущем

слайде показано изменение локального
коэффициента теплоотдачи по окружности цилиндра,
поперечно

обтекаемого жидкостью.
Здесь - соответственно локальный и средний
коэффициенты теплоотдачи.
При Re = 219000 первый минимум соответствует переходу от
ламинарного движения жидкости в пограничном слое к
турбулентному;
второй минимум – отрыву турбулентного пограничного слоя
от цилиндра.
При Re = 70800 минимум соответствует отрыву
ламинарного пограничного слоя от цилиндра.
Отрыв турбулентного и ламинарного пограничных слоев от цилиндра На предыдущем слайде показано изменение локального коэффициента теплоотдачи по

Слайд 7Уравнения подобия для поперечного обтекания одиночных цилиндров
Жукаускас обработал свои и

литературные опытные данные
по средним коэффициентам теплоотдачи для поперечного
обтекания

цилиндров и получил критериальные уравнения
при: (1)

(2)

В этих уравнениях определяющие параметры: скорость
жидкости в узком сечении, средняя температура жидкости и
наружный диаметр цилиндра. Уравнения подобия (1) и (2)
справедливы для угла атаки
Уравнения подобия для поперечного обтекания одиночных цилиндров Жукаускас обработал свои и литературные опытные данные по средним коэффициентам

Слайд 8«Угол атаки»
Уравнения подобия (1) и (2) для «угла атаки»

(угла набегания
потока жидкости на цилиндр)


Лобовая точка
При

90 теплоотдача ухудшается. Для углов атаки
= 30 - 90 можно использовать
эмпирическую зависимость: (3)
При будут в лобовой точке
По Кружилину: (4)
«Угол атаки» Уравнения подобия (1) и (2) для «угла атаки» (угла набеганияпотока жидкости на цилиндр)						Лобовая точка При

Слайд 9Поперечное обтекание трубных пучков
а) коридорный

b) шахматный

Поперечное обтекание  трубных пучков    а) коридорный 	   b) шахматный

Слайд 10Изменение теплоотдачи по окружности трубы
а) коридорный

b) шахматный

Изменение теплоотдачи  по окружности трубыа) коридорный         b) шахматный

Слайд 11Анализ изменения коэффициента теплоотдачи по рядам трубных пучков
Из рассмотрения

кривых на предыдущем слайде следует, что
для первого ряда трубок

пучков изменение относительного
коэффициента теплоотдачи почти в точности соответствует
таковому для одиночной трубки. Для вторых и третьих рядов
трубок характер кривых меняется: в коридорных трубных
пучках максимум теплоотдачи наблюдается не в лобовой
точке, а на углах ≈ 50 от нее.
Этот максимум соответствует тем областям поверхности,
где происходит удар набегающих на трубки струй жидкости.
Лобовая часть непосредственному воздействию потока
жидкости не подвергается, поэтому здесь теплоотдача ниже.
В шахматных же трубных пучках максимум теплоотдачи для
всех рядов остается в лобовой точке.
Анализ изменения коэффициента теплоотдачи по рядам трубных пучков Из рассмотрения кривых на предыдущем слайде следует, что для

Слайд 12Теплоотдача при поперечном обтекании трубных пучков
Итак, теплоотдача первого ряда

пучков не отличается от
таковой для одиночных труб. На

обтекание последующих
рядов влияют как предыдущие, так и рядом стоящие трубы.
Это приводит к дополнительной турбулизации потока жидкости
в пучке. Поэтому даже если до пучка движение жидкости было
ламинарное, в пучке оно становится турбулентным.
Если для поперечного обтекания труб переход от ламинарного
движения к турбулентному происходил при то в
пучке (определяющими являются скорость жидкости
в узком сечении и наружный диаметр труб).
При набегающий поток жидкости ламинарный,
в пучке он становится турбулентным из-за того, что
трубный пучок является дополнительным турбулизатором.

Теплоотдача при поперечном обтекании трубных пучков Итак, теплоотдача первого ряда пучков не отличается от  таковой для

Слайд 13Изменение среднего коэффициента теплоотдачи по рядам трубных пучков
№ ряда
Коридор-
ный
Шахмат-
ный

Изменение среднего коэффициента теплоотдачи по рядам трубных пучков№ рядаКоридор-ныйШахмат-ный

Слайд 14Режимы движения жидкости в трубном пучке
● ламинарный режим при Re

< 103;
● переходный режим при Re = 103 –

105;
● турбулентный режим при Re > 105.
В шахматном трубном пучке турбулизация значительней.
Для невысокой турбулентности набегающего потока изменение
среднего коэффициента теплоотдачи по рядам трубных пучков по
Кузнецову показаны на предыдущем слайде.
Для высокой турбулентности таких данных нет. Считается, что для
всех рядов = 1.

Режимы движения жидкости  в трубном пучке● ламинарный режим при Re < 103; ● переходный режим при

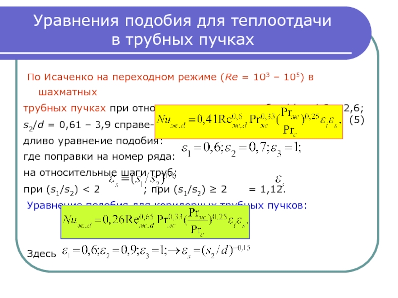
Слайд 15Уравнения подобия для теплоотдачи в трубных пучках
По Исаченко на

переходном режиме (Re = 103 – 105) в шахматных
трубных

пучках при относительных шагах труб s1/d = 1,3 – 2,6;
s2/d = 0,61 – 3,9 cправе-
дливо уравнение подобия:
где поправки на номер ряда:
на относительные шаги труб:
при (s1/s2) < 2 ; при (s1/s2) ≥ 2 = 1,12.
Уравнение подобия для коридорных трубных пучков:
(6)

Здесь

(5)

Уравнения подобия для теплоотдачи  в трубных пучках По Исаченко на переходном режиме (Re = 103 –

Слайд 16Средний по трубному пучку коэффициент теплоотдачи
Средний коэффициент теплоотдачи по

пучку, состоящему
из n рядов труб,
определяется по формуле: (7)

Для многорядных трубных пучков (n>10) доля теплоотдачи
1 и 2 рядов мала и можно приближенно считать, что средний
коэффициент теплоотдачи
При углах атаки коэффициент теплоотдачи,
рассчитанный по формулам Исаченко (5) и (6), уменьшается
пропорционально поправочному коэффициенту значения
которого приведены на следующем слайде.
Для около 0 коэффициент теплоотдачи надо рассчитывать
по формулам для продольного обтекания пучков.
Средний по трубному пучку коэффициент теплоотдачи Средний коэффициент теплоотдачи по пучку, состоящему из n рядов труб, определяется

Слайд 17Поправка на угол атаки

Поправка на угол атаки

Обратная связь

Если не удалось найти и скачать доклад-презентацию, Вы можете заказать его на нашем сайте. Мы постараемся найти нужный Вам материал и отправим по электронной почте. Не стесняйтесь обращаться к нам, если у вас возникли вопросы или пожелания:

Email: Нажмите что бы посмотреть 

Что такое TheSlide.ru?

Это сайт презентации, докладов, проектов в PowerPoint. Здесь удобно  хранить и делиться своими презентациями с другими пользователями.


Для правообладателей

Яндекс.Метрика