Разделы презентаций


Трехфазные трансформаторы

Содержание

Трехфазный трансформатор

Слайды и текст этой презентации

Слайд 1Трехфазные трансформаторы
Лекция 2

Трехфазные трансформаторы Лекция 2

Слайд 2Трехфазный трансформатор


Трехфазный трансформатор

Слайд 3Трехфазный трансформатор


Трехфазный трансформатор

Слайд 4Схемы соединения фаз обмоток


Схемы соединения фаз обмоток

Слайд 5Схемы соединения фаз обмоток


Схемы соединения фаз обмоток

Слайд 6Схемы соединения фаз обмоток


Схемы соединения фаз обмоток

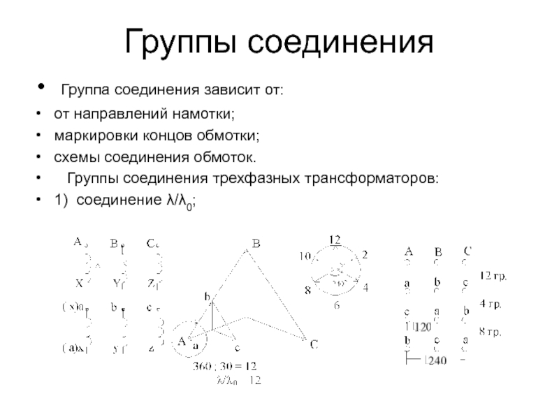
Слайд 7Группы соединения

Группы соединения

Слайд 8Группы соединения

Группы соединения

Слайд 9 Группой соединения трансформатора называется угол сдвига между линейными ЭДС

первичной и вторичной обмоток трансформатора. За первичную обмотку принимают обмотку

высокого напряжения.

Группы соединения

Группой соединения трансформатора называется угол сдвига между линейными ЭДС первичной и вторичной обмоток трансформатора. За первичную

Слайд 10Группы соединения
Группа соединения зависит от:
от направлений намотки;
маркировки концов обмотки;
схемы

соединения обмоток.
Группы соединения трехфазных трансформаторов:
1) соединение /0;

Группы соединения Группа соединения зависит от:от направлений намотки;маркировки концов обмотки;схемы соединения обмоток.  Группы соединения трехфазных трансформаторов:1)

Слайд 11 соединение /
.

соединение /.

Слайд 12Группы соединения
Для однофазных трансформаторов возможны только две группы: нулевая и

шестая.
Для трехфазных трансформаторов возможно большее число комбинаций соединений. Поэтому

и групп больше – 12, отличающихся линейных напряжений на 30°. Применяются соединения: звезда, треугольник и, редко, зигзаг.
Группы соединенияДля однофазных трансформаторов возможны только две группы: нулевая и шестая. Для трехфазных трансформаторов возможно большее число

Слайд 13Схемы соединения фаз обмоток
При изготовлении трансформаторов, гостом предусматриваются следующие способы

соединения:
/0 для мелких распределительных трансформаторов (на предприятиях);
/ для

трансформаторов средней и большой мощности;
0/ для трансформаторов большой мощности при повышенном напряжении.
 Соединение в зигзаг делается на стороне низкого напряжения.

Схемы соединения фаз обмотокПри изготовлении трансформаторов, гостом предусматриваются следующие способы соединения:/0  для мелких распределительных трансформаторов (на

Слайд 14Группы соединения

Группы соединения

Слайд 15Группы соединения


Группы соединения

Слайд 16Характеристики трансформаторов
Внешняя характеристика - это зависимость напряжения на

вторичной обмотке от нагрузки

или , где в коэффициент нагрузки.

Характеристики трансформаторов Внешняя характеристика - это зависимость  напряжения на вторичной обмотке от нагрузки

Слайд 17Характеристики трансформаторов


Падение напряжения определяется значениями β или характером нагрузки cosφ2 а также напряжением короткого замыкания.
При активно-емкостной нагрузке из-за увеличения реактивной мощности при увелич. I2 напряжение на вторичной обмотке растет. Избыток реактивной энергии при этом отдается обратно в первичн. обм-ку, что ведет к увелич эдс, магнитного потока и напряжению u2 .
При активно-индуктивной нагрузке напряжение u2 падает из-за падения напряжения на внутреннем сопротивлении zk .

Характеристики трансформаторов

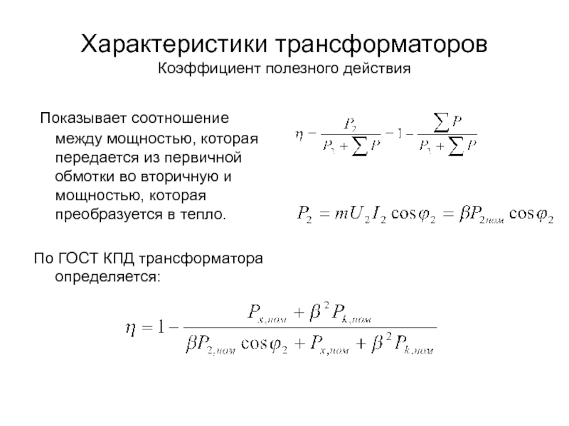
Слайд 18Характеристики трансформаторов Коэффициент полезного действия
Показывает соотношение между мощностью, которая передается

из первичной обмотки во вторичную и мощностью, которая преобразуется в

тепло.

По ГОСТ КПД трансформатора определяется:
Характеристики трансформаторов Коэффициент полезного действия Показывает соотношение между мощностью, которая передается из первичной обмотки во вторичную и

Слайд 19Характеристики трансформаторов Коэффициент полезного действия


Характеристики трансформаторов Коэффициент полезного действия

Слайд 20Параллельная работа трансформаторов
Параллельная работа двух и более трансформаторов состоит в

параллельном соединенииих обмоток, как на первичной так и на вторичной

сторонах.

При параллельной работе трансформаторов первичные и вторичные обмотки подключены к общим шинам.


Параллельная работа трансформаторовПараллельная работа двух и более трансформаторов состоит в параллельном соединенииих обмоток, как на первичной так

Слайд 21Условия включения трансформаторов на параллельную работу
При одинаково первичном напряжении вторичны

напряжения должны быть равны ( иметь одинаковые коэффициенты трансформации);
Трансформаторы должны

принадлежать к одной группе соединения;
Трансформаторы должны иметь одинаковые напряжения короткого замыкания.

Рекомендуется включать параллельно тр-ры, отличающиеся мощностями не более, чем в три раза

Условия включения трансформаторов на параллельную работу При одинаково первичном напряжении вторичны напряжения должны быть равны ( иметь

Слайд 22Фазировка трансформатора перед включением на параллельную работу

Фазировка трансформатора перед включением на параллельную работу

Слайд 23Трехобмоточные трансформаторы

Трехобмоточные трансформаторы

Слайд 24Трехобмоточные трансформаторы

Трехобмоточные трансформаторы

Слайд 25Схема замещения трехобмоточного трансформатора


Схема замещения трехобмоточного трансформатора

Слайд 26Трехобмоточные трансформаторы


Трехобмоточные трансформаторы

Слайд 27 Схема замещения и упрощенная векторная диаграмма трехобмоточного трансформатора

Схема замещения и упрощенная векторная диаграмма трехобмоточного трансформатора

Слайд 28Регулирование напряжения силовых трансформаторов
Регулирование напряжения вторичной обмотки трансформаторов необходимо для

правильной работы электрооборудования.
Распространен способ регулирования изменением числа витков вторичной или

первичной обмоток., т.е.изменением коэффициента трансформации. По ГОСТ должно быть пять ответвлений: номинальное напряжение, ±2,5 и ±5%. Чаще переключение устанавливают на стороне высшего напряжения
Регулирование напряжения силовых  трансформаторовРегулирование напряжения вторичной обмотки трансформаторов необходимо для правильной работы электрооборудования.Распространен способ регулирования изменением

Слайд 29Регулирование напряжения силовых трансформаторов


Регулирование напряжения силовых  трансформаторов

Слайд 30Автотрансформаторы


Автотрансформатор – такой вид трансформатора в

котором помимо магнитной связи между обмотками имеется еще и электрическая связь.
В автотрансформаторах передача энергии осуществляется магнитным полем и за счет электрической связи.
Токи первичной и вторичной обмоток направлены встречно, поэтому при небольших коэффициентах трансформации обеспечивается экономия меди.
Они применяются также в низковольтных сетях в качестве плавных низковольтных регуляторов напряжения (ЛАТР).
Конструктивно автотрансформатор не отличается от силового тр-ра. Активная часть помещается в бак с маслом.

Автотрансформаторы              Автотрансформатор – такой

Слайд 31Автотрансформаторы
Недостатки:
1. Изоляция обмоток должна выполняться на большее напряжение.
2. Автотрансформаторы не

могут выполняться на напряжения 6,0/0,38 кВ, т.к. на оборудовании могут

работать люди.
3. Большой ток короткого замыкания.

Применение автотрансформаторов улучшает КПД энергосистемы, снижает стоимость передачи электроэнергии.
АвтотрансформаторыНедостатки:1. Изоляция обмоток должна выполняться на большее напряжение.2. Автотрансформаторы не могут выполняться на напряжения 6,0/0,38 кВ, т.к.

Слайд 32Сварочные трансформаторы


Горение дуги

возникает при напряжении 40…70 В.
Для качественной сварки требуется крутопадающая внешняя характеристика
Сварочные трансформаторы

Слайд 33Испытательные трансформаторы
Для испытаний кабелей и разного оборудования в лабораториях

испытательных центров требуется высокое напряжения до 1 млн В и

более. Здесь прим. испытательные тр-ры. Они выполняются в виде каскада. Принципы, на которых основаны конструкции испытательных трансформаторов:
1.Принудительное распределение высокого напряжения по всей высоковольтной схеме, благодаря чему фиксируются потенциалы отдельных узловых точек схемы относительно земли.
2.Дробление общего напряжения на несколько трансформаторов , соединяемых последовательно или в каскад.
3.Применение вспомогательных или изолирующих трансформаторов
4.Применение конструкции обмотки высокого напряжения по типу конденсаторного изолятора

Испытательные трансформаторы Для испытаний кабелей и разного оборудования в лабораториях испытательных центров требуется высокое напряжения до 1

Слайд 34Испытательные трансформаторы

Испытательные трансформаторы

Слайд 35Выпрямительные трансформаторы


Выпрямительные трансформаторы

Слайд 36Выпрямительные трансформаторы


Выпрямительные трансформаторы

Слайд 37Выпрямительные трансформаторы


Выпрямительные трансформаторы

Слайд 38Преобразование частоты


Преобразование частоты

Слайд 39Преобразование частоты


Преобразование частоты

Слайд 40Преобразование числа фаз


Преобразование числа фаз

Слайд 41Преобразование числа фаз


Преобразование числа фаз

Слайд 42Сверхпроводящие индуктивные накопители


Сверхпроводящие индуктивные накопители

Обратная связь

Если не удалось найти и скачать доклад-презентацию, Вы можете заказать его на нашем сайте. Мы постараемся найти нужный Вам материал и отправим по электронной почте. Не стесняйтесь обращаться к нам, если у вас возникли вопросы или пожелания:

Email: Нажмите что бы посмотреть 

Что такое TheSlide.ru?

Это сайт презентации, докладов, проектов в PowerPoint. Здесь удобно  хранить и делиться своими презентациями с другими пользователями.


Для правообладателей

Яндекс.Метрика