Разделы презентаций


Вариант 1 Город N обеспечивают электроэнергией АЭС и ГЭС. Показать как

Содержание

Город N обеспечивают электроэнергией АЭС и ГЭС. Показать как изменится суточный график нагрузки, если построить ГАЭС. Объяснить.

Слайды и текст этой презентации

Слайд 1Вариант 1
Город N обеспечивают электроэнергией АЭС и ГЭС. Показать как

изменится суточный график нагрузки, если построить ГАЭС. Объяснить.
Верхние строения зданий

ГЭС.
Типы волновых электростанций.
Для энергоснабжения научной станции работают 2 агрегата ГЭС (к.п.д. 0.7). Q=4м3/с, H=3 м. Какой максимальной мощностью обеспечена станция при указанных условиях. Что можно сказать о ГЭС.
Какой вид ВИЭ наиболее перспективен, с Вашей точки зрения, для наиболее эффективного использования в России и почему. Какие виды установок на ВИЭ Вы бы хотели изучать более глубоко (курсовая, дипломы)

Вариант 1Город N обеспечивают электроэнергией АЭС и ГЭС. Показать как изменится суточный график нагрузки, если построить ГАЭС.

Слайд 2Город N обеспечивают электроэнергией АЭС и ГЭС. Показать как изменится

суточный график нагрузки, если построить ГАЭС. Объяснить.

Город N обеспечивают электроэнергией АЭС и ГЭС. Показать как изменится суточный график нагрузки, если построить ГАЭС. Объяснить.

Слайд 3Верхние строения зданий ГЭС
Открытые;
Полуоткрытые;
Закрытые

Верхние строения зданий ГЭСОткрытые;Полуоткрытые;Закрытые

Слайд 4Типы волновых электростанций
Утка Солтера
Плот Коккереля
Водяной столб

Типы волновых электростанцийУтка СолтераПлот КоккереляВодяной столб

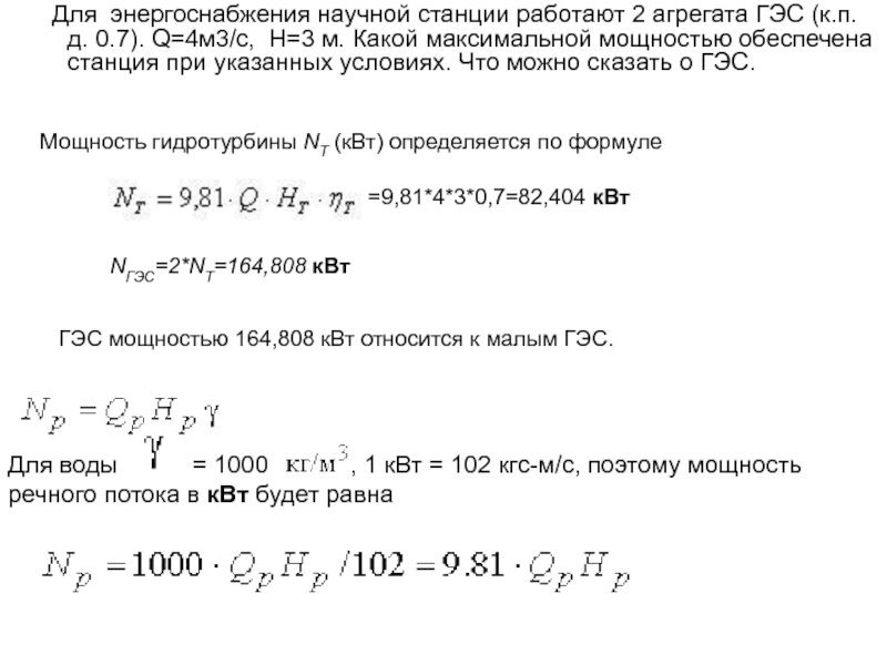
Слайд 5 Для энергоснабжения научной станции работают 2 агрегата ГЭС (к.п.д. 0.7).

Q=4м3/с, H=3 м. Какой максимальной мощностью обеспечена станция при указанных

условиях. Что можно сказать о ГЭС.

Мощность гидротурбины NT (кВт) определяется по формуле

=9,81*4*3*0,7=82,404 кВт

NГЭС=2*NТ=164,808 кВт

ГЭС мощностью 164,808 кВт относится к малым ГЭС.

Для воды    = 1000          , 1 кВт = 102 кгс-м/с, поэтому мощность речного потока в кВт будет равна

Для энергоснабжения научной станции работают 2 агрегата ГЭС (к.п.д. 0.7). Q=4м3/с, H=3 м. Какой максимальной мощностью обеспечена

Слайд 6Вариант 2
Особенности ВИЭ
Турбинная камера.
Плот Коккереля.
Для энергоснабжения поселка установили небольшую ВЭС.

Где разместили ВЭУ, если:
Север - к поселку примыкает лесистая гора,

скорость ветра 7 м/с, направление ветра можно считать постоянным;
Юг – равнинное место, скорость ветра 7.5 м/с, направление меняется 2 раза в день;
Восток – 2 пологих холма, скорость ветра 6.5 м/с, направление постоянно;
Запад- густой хвойный лес, скорость ветра 5 м/с, меняется несколько раз за день.
Объяснить выбор.
5. Какой вид ВИЭ наиболее перспективен, с Вашей точки зрения, для наиболее эффективного использования в России и почему. Какие виды установок на ВИЭ Вы бы хотели изучать более глубоко (курсовая, дипломы)

Вариант 2Особенности ВИЭТурбинная камера.Плот Коккереля.Для энергоснабжения поселка установили небольшую ВЭС. Где разместили ВЭУ, если:Север - к поселку

Слайд 7Особенности ВИЭ
Низкая плотность энергетических потоков

Временная нестабильность

Зависимость от климатических условий
Практическая неограниченность

ресурсов

распределение Более менее равномерное ресурсов по миру

Экологическая чистота

Особенности ВИЭНизкая плотность энергетических потоковВременная нестабильностьЗависимость от климатических условийПрактическая неограниченность ресурсовраспределение Более менее равномерное ресурсов по миру

Слайд 8Турбинная камера.
Турбинная камера является местом непосредственной установки турбины в здании

ГЭС. Именно через эту камеру вода поступает к направляющему аппарату

и далее на рабочее колесо турбины. Различают открытые и закрытые турбинные камеры.
Турбинная камера.Турбинная камера является местом непосредственной установки турбины в здании ГЭС. Именно через эту камеру вода поступает

Слайд 9Плот Коккереля секции устройства, соединенные шарнирно, под воздействием волн изгибаются,

что приводит в действие гидроцилиндры, которые перекачивают масло на гидромоторы

привода генераторов. Вырабатываемая электроэнергия по кабелю, опущенному на дно, передается на берег.
Плот Коккереля   секции устройства, соединенные шарнирно, под воздействием волн изгибаются, что приводит в действие гидроцилиндры,

Слайд 10Для энергоснабжения поселка установили небольшую ВЭС. Где разместили ВЭУ, если:
Север

- к поселку примыкает лесистая гора, скорость ветра 7 м/с,

направление ветра можно считать постоянным;
Юг – равнинное место, скорость ветра 7.5 м/с, направление меняется 2 раза в день;
Восток – 2 пологих холма, скорость ветра 6.5 м/с, направление постоянно;
Запад- густой хвойный лес, скорость ветра 5 м/с, меняется несколько раз за день.
Объяснить выбор.

Большие преимущества для установки ветродвигателей имеют гладкие холмы. Исходя из этого, а так же учитывая тот фактор, что направление ветра неизменно – выбираем восток

Для энергоснабжения поселка установили небольшую ВЭС. Где разместили ВЭУ, если:Север - к поселку примыкает лесистая гора, скорость

Слайд 11Вариант 3
Какие наблюдения проводятся на ГТС?
Генераторные конструкции ГЭС.
Работа однобассейновой ПЭС

одностороннего действия.
Необходимо построить ГЭС,N= 5 МВТ, H=872 м. Какие турбины

будут установлены на ГЭС. Что это за ГЭС?
Какой вид ВИЭ наиболее перспективен, с Вашей точки зрения, для наиболее эффективного использования в России и почему. Какие виды установок на ВИЭ Вы бы хотели изучать более глубоко (курсовая, дипломы)

Вариант 3Какие наблюдения проводятся на ГТС?Генераторные конструкции ГЭС.Работа однобассейновой ПЭС одностороннего действия.Необходимо построить ГЭС,N= 5 МВТ, H=872

Слайд 12Какие наблюдения проводятся на ГТС
Геодезические наблюдения позволяют определять деформированное состояние

геологической среды, плановые и вертикальные перемещения тела плотины и скальных

массивов, влияние техногенных воздействий на гидроузел.
Геометрические. Устанавливают на водоводах, водосливных пролетах. Измеряют площадь отверстий. Точность 0,5 см
Лимнеграфические. Измеряет уровни ВБ и НБ
Фильтрационные наблюдения проводятся для контроля:
- состояния подземного контура;
- противодавления на подошву плотины и его связи с УВБ и состоянием контактной зоны (разуплотнение, суффозия, кольматация основания и т.д.);
- фильтрационных расходов в теле плотины и основании.
Тензометрические наблюдения выявляют зону максимальных напряжений в плотине, характер их распределения по горизонтальным сечениям и изменение во времени.
Измерения по щелемерам позволяют оценить монолитность плотины (раскрытие конструктивных, строительных швов и трещин).
Визуальные наблюдения осуществляются для оценки состояния бетона как материала (трещины, водопроявления, выщелачивание, деструкция), геологической среды (оползни, очаги фильтрации), а также состояния дренажных устройств в основании и теле плотины, состояния КИА и механического оборудования ГТС (пазы затворов, сороудерживающие решетки).
Какие наблюдения проводятся на ГТСГеодезические наблюдения позволяют определять деформированное состояние геологической среды, плановые и вертикальные перемещения тела

Слайд 13Специальные исследования проводятся для решения конкретных задач, возникающих при эксплуатации

плотин (определение физико-механических характеристик бетона и основания, особенностей фильтрационного режима

в скальном массиве, химического состава воды и т.д.).
Экологические условия района гидроузла оцениваются по изменению уровня грунтовых вод, затоплению территории в зоне действия водохранилища, появлению оползней, изменению климата.
Расход воды (вертушки)
Сейсмологические
Тахиометриеские (скорость вращения вала и его отклонение)
Наблюдения за работой агрегатов – электрическая мощность, частота и т.д.

Специальные исследования проводятся для решения конкретных задач, возникающих при эксплуатации плотин (определение физико-механических характеристик бетона и основания,

Слайд 14Генераторные конструкции ГЭС
Генераторы:
Подвесные
Зонтичные
С опорой на крышку турбины

Генераторные конструкции ГЭСГенераторы:ПодвесныеЗонтичныеС опорой на крышку турбины

Слайд 15Работа однобассейновой ПЭС одностороннего действия
В момент времени, соответствующий точке А,

водопропускные отверстия открываются, вода из моря поступает в бассейн, турбины

останавливаются. В точке Б, когда отлив уже начался, уровни воды в море и в бассейне сравниваются. В этот момент затворы водопропускных отверстий закрываются, поэтому уровень в бассейне сохраняется неизменным. Турбины ПЭС могут быть пущены в момент времени, соответствующий точке В, когда благодаря понижению уровня моря будет достигнут напор Hмин . В период времени В-Г агрегаты ПЭС работают, уровень в бассейне постепенно понижается, водопропускные отверстия остаются закрытыми. Когда напор опять понизится до технического минимума (точка Г), турбины останавливаются, уровень воды в бассейне опять сохраняется постоянным. В точке А1 уровень воды в бассейне вновь сравнивается с уровнем моря и работа ПЭС продолжается в той же последовательности.
Работа однобассейновой ПЭС одностороннего действияВ момент времени, соответствующий точке А, водопропускные отверстия открываются, вода из моря поступает

Слайд 16Необходимо построить ГЭС,N= 5 МВТ, H=872 м. Какие турбины будут

установлены на ГЭС. Что это за ГЭС?

При напорах свыше 700

метров использование ковшовых турбин, как правило, безальтернативно.
ГЭС – малая, высоконапорная, дерривационная (скорее всего)
Необходимо построить ГЭС,N= 5 МВТ, H=872 м. Какие турбины будут установлены на ГЭС. Что это за ГЭС?При

Слайд 17Вариант 4
Требуется остановить турбину. Что для этого необходимо сделать?
Способы закрепления

грунтов.
Объяснить то такое смешанная ГАЭС. Что лучше – смешанная ГАЭС

или раздельная?
Необходимо построить ГЭС,N= 50 МВТ, H=27 м. Какие турбины будут установлены на ГЭС. Что это за ГЭС?
Какой вид ВИЭ наиболее перспективен, с Вашей точки зрения, для наиболее эффективного использования в России и почему. Какие виды установок на ВИЭ Вы бы хотели изучать более глубоко (курсовая, дипломы)

Вариант 4Требуется остановить турбину. Что для этого необходимо сделать?Способы закрепления грунтов.Объяснить то такое смешанная ГАЭС. Что лучше

Слайд 18Требуется остановить турбину. Что для этого необходимо сделать?

Вода на турбину

может поступать только из щели между лопатками, а если направляющий

аппарат вести в такое положение, при котором соседние лопатки сомкнутся друг с другом, то доступ воды на рабочее колесо будет прекращен и турбина остановится.
Требуется остановить турбину. Что для этого необходимо сделать?Вода на турбину может поступать только из щели между лопатками,

Слайд 19Способы закрепления грунтов.
Подушка из более прочного грунта
Грунтовые сваи.
Цементизация
Уплотнение грунтов.

Различают четыре способа уплотнения: трамбование, укатка, вибрирование и вибротрамбование.
Силикатизация
Обжиг грунта
Замораживание грунтов




Способы закрепления грунтов.Подушка из более прочного грунтаГрунтовые сваи. ЦементизацияУплотнение грунтов. Различают четыре способа уплотнения: трамбование, укатка, вибрирование

Слайд 20Объяснить то такое смешанная ГАЭС. Что лучше – смешанная ГАЭС

или раздельная?
ГАЭС смешанного типа, или ГЭС-ГАЭС, при этой схеме имеется

приток воды в верхний бассейн, который, срабатываясь в турбинном режиме, дает дополнительную выработку энергии
Объяснить то такое смешанная ГАЭС. Что лучше – смешанная ГАЭС или раздельная?ГАЭС смешанного типа, или ГЭС-ГАЭС, при

Слайд 21 Необходимо построить ГЭС,N= 50 МВТ, H=27 м. Какие турбины будут

установлены на ГЭС. Что это за ГЭС?

Возможна, практически, любая реактивная

гидротурбина. Необходимы дальнейшие расчеты и утонения в условии (расход, количество агрегатов).
ГЭС-малая, низконапорная, скорее всего-русловая.
Необходимо построить ГЭС,N= 50 МВТ, H=27 м. Какие турбины будут установлены на ГЭС. Что это за ГЭС?Возможна,

Слайд 22Вариант 5
Основные элементы пассивной солнечной архитектуры.
Отсасывающая труба.
ВлЭС, работающие по принципу

водяного столба.
Требуется выбрать место для строительства ВЭС.
1-й вариант –

морское побережье. 80% года скорость ветра 10-12 м/с, 16% года скорость ветра 20-22 м/с, 4% года скорость ветра 4-6 м/с
2-й вариант- морское побережье. 80% года скорость ветра 20-22 м/с, 16% года скорость ветра 10-12 м/с, 4% года скорость ветра 6-8 м/с;
3-й вариант- морское побережье 40% года скорость ветра 8-10 м/с, 40% года 6-8 м/с, 20% года 4-6 м/с
Объяснить выбор.
5. Какой вид ВИЭ наиболее перспективен, с Вашей точки зрения, для наиболее эффективного использования в России и почему. Какие виды установок на ВИЭ Вы бы хотели изучать более глубоко (курсовая, дипломы)

Вариант 5Основные элементы пассивной солнечной архитектуры.Отсасывающая труба.ВлЭС, работающие по принципу водяного столба.Требуется выбрать место для строительства ВЭС.

Слайд 23Основные элементы пассивной солнечной архитектуры
ОСНОВНЫЕ ЭЛЕМЕНТЫ: ориентированный на юг световой

проем (витраж, окна), пропускающий солнечное излучение внутрь здания, и массивный

теплоприемник, поглощающий солнечное излучение, аккумулирующий и распределяющий тепло.
Основные элементы пассивной солнечной архитектурыОСНОВНЫЕ ЭЛЕМЕНТЫ: ориентированный на юг световой проем (витраж, окна), пропускающий солнечное излучение внутрь

Слайд 24ВлЭС, работающие по принципу водяного столба вид волновых установок –

с пневматическим преобразователем – использует энергию колеблющегося водяного столба. Принцип

действия здесь таков. При набегании волны на частично погруженную полость, открытую под водой, столб жидкости в полости колеблется, вызывая изменения давления в газе над жидкостью. Полость может быть связана с атмосферой через турбину. Поток регулируется так, чтобы проходить через турбину в одном направлении. Как вариант – используется турбина Уэльса. Это воздушная турбина низкого давления, имеющая симметричную аэродинамическую поверхность лопаток, позволяющую им вращаться всегда в одну сторону, независимо от направления потока воздуха или жидкости. Достигается это тем, что рабочее тело, попадая на лопатку, разделяется непропорционально – отклонение в одну сторону всегда больше, чем в другую. Принцип работы турбины Уэльса схож с принципом подъема крыла самолета. Главное преимущество устройств на принципе водяного колеблющегося столба состоит в том, что скорость воздуха перед турбиной может быть значительно увеличена за счет уменьшения проходного сечения канала. Это позволяет сочетать медленное волновое движение с высокочастотным вращением турбины. Кроме того, здесь создается возможность удалить генерирующее устройство из зоны непосредственного воздействия соленой морской воды.
ВлЭС, работающие по принципу водяного столба   вид волновых установок – с пневматическим преобразователем – использует

Слайд 25Отсасывающая труба служит для отвода воды от реактивной турбины. По

форме отсасывающие трубы бывают прямоосными и изогнутыми. Выбор формы трубы

для конкретной ГЭС зависит от напора, а также от типа, быстроходности и размеров турбины.

. Отсасывающая труба

Отсасывающая труба служит для отвода воды от реактивной турбины. По форме отсасывающие трубы бывают прямоосными и изогнутыми.

Слайд 26Требуется выбрать место для строительства ВЭС.
1-й вариант – морское

побережье. 80% года скорость ветра 10-12 м/с, 16% года скорость

ветра 20-22 м/с, 4% года скорость ветра 4-6 м/с
2-й вариант- морское побережье. 80% года скорость ветра 20-22 м/с, 16% года скорость ветра 10-12 м/с, 4% года скорость ветра 6-8 м/с;
3-й вариант- морское побережье 40% года скорость ветра 8-10 м/с, 40% года 6-8 м/с, 20% года 4-6 м/с
Объяснить выбор.

Второй вариант исключается сразу, поскольку 80% времени в году ВЭУ не будут работать из-за слишком высокого ветра.
Третий вариант. Электроэнергия может вырабатываться круглый год, но на тихоходных ВЭУ. Если ВЭУ крупные и быстроходные, то 20% установки будут работать на нижней границе своих возможностей. В 80% года –хорошие условия для работы любых типов ВЭУ.
Первый вариант - 20% времени в году ВЭУ не будут работать из-за слишком высокого ветра. 80% времени в году ВЭУ будут работать с максимальной эффективностью. Поэтому, при условии строительства крупной ВЭС, выбирается этот вариант.


Требуется выбрать место для строительства ВЭС. 1-й вариант – морское побережье. 80% года скорость ветра 10-12 м/с,

Слайд 27Вариант 6
Схемы охлаждения генераторов.
Верхние строения зданий ГЭС.
Утка Солтера.
Для энергоснабжения научной

станции работают 3 агрегата ГЭС (к.п.д. 0.7). Q=15м3/с, H=20 м.

Какой максимальной мощностью обеспечена станция при указанных условиях. Что можно сказать о ГЭС.
Какой вид ВИЭ наиболее перспективен, с Вашей точки зрения, для наиболее эффективного использования в России и почему. Какие виды установок на ВИЭ Вы бы хотели изучать более глубоко (курсовая, дипломы)

Вариант 6Схемы охлаждения генераторов.Верхние строения зданий ГЭС.Утка Солтера.Для энергоснабжения научной станции работают 3 агрегата ГЭС (к.п.д. 0.7).

Слайд 28Схемы охлаждения генераторов.
Разомкнутая (или открытая)- для генераторов до 4000кВ*А
+ дешево
-

Плохой контроль, постоянные токи воздуха в маш. зале
Протяжная – генераторы

до 15000 кВ*А
+ дешево, регулирует (частично) температуру
Много пыли и других загрязнений (н-р мошок),
Невозможно полностью регулировать температуру и токи воздуха.

Закрытые – генераторы свыше 15000КВ*А
+ минимум загрязнений, хорошая регулирование температур
- Удорожание конструкции

Схемы охлаждения генераторов.Разомкнутая (или открытая)- для генераторов до 4000кВ*А+ дешево- Плохой контроль, постоянные токи воздуха в маш.

Слайд 29Открытые;
Полуоткрытые;
Закрытые

Верхние строения зданий ГЭС

Открытые;Полуоткрытые;ЗакрытыеВерхние строения зданий ГЭС

Слайд 30Утка Солтера
Рабочей конструкцией здесь является поплавок («утка»), профиль которого рассчитан

по законам гидродинамики. Предусматривается монтаж большого количества крупных поплавков, последовательно

укрепленных на общем валу. Под действием волн поплавки приходят в движение и возвращаются в исходное положение под силой собственного веса. При этом приводятся в действие насосы внутри вала, заполненного специально подготовленной водой. Через систему труб различного диаметра создается разность давления, приводящая в движение турбины, установленные между поплавками и поднятые над поверхностью моря. Вырабатываемая электроэнергия передается по подводному кабелю. Для более эффективного распределения нагрузок на валу следует устанавливать 20‑30 поплавков.
Утка Солтера	Рабочей конструкцией здесь является поплавок («утка»), профиль которого рассчитан по законам гидродинамики. Предусматривается монтаж большого количества

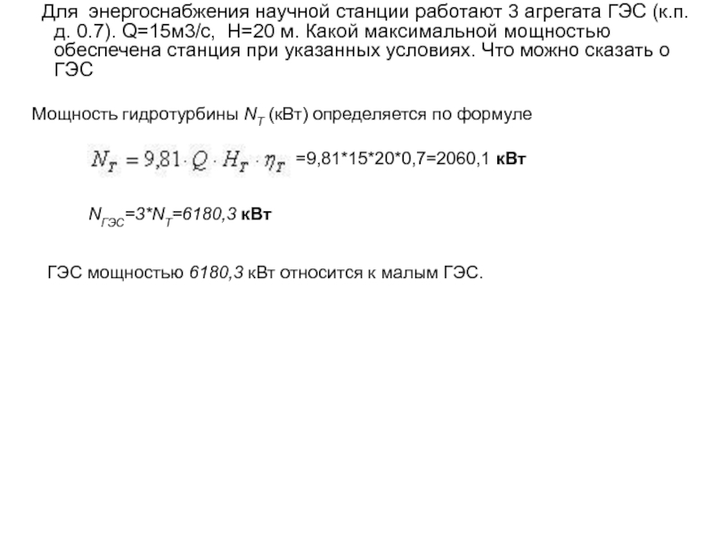
Слайд 31 Для энергоснабжения научной станции работают 3 агрегата ГЭС (к.п.д. 0.7).

Q=15м3/с, H=20 м. Какой максимальной мощностью обеспечена станция при указанных

условиях. Что можно сказать о ГЭС

Мощность гидротурбины NT (кВт) определяется по формуле

=9,81*15*20*0,7=2060,1 кВт

NГЭС=3*NТ=6180,3 кВт

ГЭС мощностью 6180,3 кВт относится к малым ГЭС.

Для энергоснабжения научной станции работают 3 агрегата ГЭС (к.п.д. 0.7). Q=15м3/с, H=20 м. Какой максимальной мощностью обеспечена

Слайд 32Для энергоснабжения научной станции работают 3 агрегата ГЭС (к.п.д. 0.7).

Q=15м3/с, H=20 м. Какой максимальной мощностью обеспечена станция при указанных

условиях. Что можно сказать о ГЭС
Для энергоснабжения научной станции работают 3 агрегата ГЭС (к.п.д. 0.7). Q=15м3/с, H=20 м. Какой максимальной мощностью обеспечена

Обратная связь

Если не удалось найти и скачать доклад-презентацию, Вы можете заказать его на нашем сайте. Мы постараемся найти нужный Вам материал и отправим по электронной почте. Не стесняйтесь обращаться к нам, если у вас возникли вопросы или пожелания:

Email: Нажмите что бы посмотреть 

Что такое TheSlide.ru?

Это сайт презентации, докладов, проектов в PowerPoint. Здесь удобно  хранить и делиться своими презентациями с другими пользователями.


Для правообладателей

Яндекс.Метрика