Разделы презентаций


Введение в макроэкономику

Содержание

Вопросы лекции:Предмет и методы макроэкономики. Место макроэкономической теории в системе экономических знаний. Макроэкономическая политика.Современные школы в макроэкономике.Макроэкономические модели. Экзогенные и эндогенные переменные. Запасы и потоки.Модель народнохозяйственного кругооборота в открытой и закрытой

Слайды и текст этой презентации

Слайд 1Введение в макроэкономику

Введение в макроэкономику

Слайд 2Вопросы лекции:
Предмет и методы макроэкономики. Место макроэкономической теории в системе

экономических знаний. Макроэкономическая политика.
Современные школы в макроэкономике.
Макроэкономические модели. Экзогенные и

эндогенные переменные. Запасы и потоки.
Модель народнохозяйственного кругооборота в открытой и закрытой экономике.

Вопросы лекции:Предмет и методы макроэкономики. Место макроэкономической теории в системе экономических знаний. Макроэкономическая политика.Современные школы в макроэкономике.Макроэкономические

Слайд 3Основные школы макроэкономической теории: кейнсианская школа
Кейнсианство (Дж. М. Кейнс, 1930-е

гг.)
Неокейнсианство (Р. Харрод, Е. Домар, Э. Хансен и др.) (1950-е

гг.)
Посткейнсианство (1960-70-е гг.) :
- английское левое («рикардианское») кейнсианство (Дж. Робинсон, Н. Калдор, П. Сраффа и др.);
- американское неортодоксальное кейнсианство (Х. Мински, П. Девидсон, Р. Клауэр, А. Лейонхуфвуд, С. Вайнтрауб, Дж. Тобин и др.)
Новое кейнсианство (1980-е гг.) (Дж. Стиглиц, Дж. Акерлоф, Г. Менкью, Д. Ромер, А. Линдбек и др.)
Основные школы макроэкономической теории: кейнсианская школаКейнсианство (Дж. М. Кейнс, 1930-е гг.)Неокейнсианство (Р. Харрод, Е. Домар, Э. Хансен

Слайд 4Основные школы макроэкономической теории: неоклассическая школа
Монетаризм (М. Фридмен, И. Фишер,

Э. Фелпс, К. Бруннер, А. Мельтцер, А. Шварц, середина 1950-х

гг.) и др.
Новая классическая школа (теория рациональных ожиданий) (Р. Лукас, Т. Сарджент,  Р. Барро, П. Минфорд, Э. Прескотт, Н. Уоллес, 1960-е гг.)
Экономика предложения (А. Лаффер, Р. Манделл, 1970-е гг.)
Австрийская макроэкономическая теория (Ф. Хайек)
Основные школы макроэкономической теории: неоклассическая школаМонетаризм (М. Фридмен, И. Фишер, Э. Фелпс, К. Бруннер, А. Мельтцер, А.

Слайд 5Основные школы макроэкономической теории: институционализм
Институционально-социологическое направление (конец XIX в.)
старый институционализм

(Т. Веблен, У. Митчелл, Дж. Кларк, Дж. Коммонс);
неоинституционализм (Д. Норт,

Р. Коуз, О. Уильямсон, 1930-е гг.)
неоинституциональные теории «постиндустриального общества» (Дж. Гелбрейт, Я.Тинберген, К.Боулдинг, Ж.Фурастье, Р.Арон, Д.Белл, Э.Тоффлер, Дж.Бьюккенен, У.Ростоу, конец 1940-х гг.)
эволюционный неоинституционализм (Р. Нельсон, С. Уинтер, Дж. Ходжсон, 1980-е гг.)
Основные школы макроэкономической теории: институционализмИнституционально-социологическое направление (конец XIX в.)старый институционализм (Т. Веблен, У. Митчелл, Дж. Кларк, Дж.

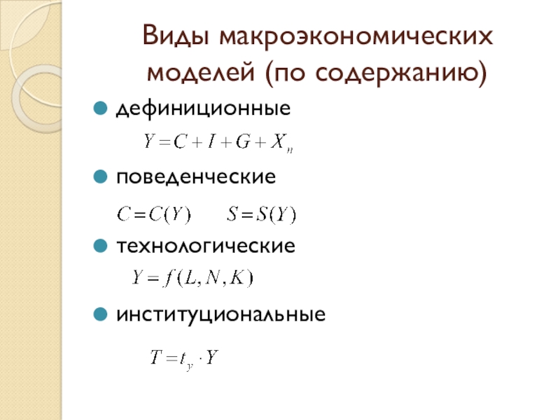
Слайд 6Виды макроэкономических моделей (по содержанию)
дефиниционные

поведенческие

технологические

институциональные

Виды макроэкономических моделей (по содержанию)дефиниционные поведенческиетехнологическиеинституциональные

Слайд 7Модель народнохозяйственного кругооборота в закрытой экономике без участия государства
Фирмы
Домохо-зяйства
Рынки ресурсов
Товары

и услуги
Ресурсы
Товары и услуги
Ресурсы
Финансо-вые рынки
Деньги
Деньги
Деньги
Деньги
Инвестиции
Сбережения
Деньги
Машины, оборудование и

т.д.

Рынки продуктов

- поток «Ресурсы – продукция»

- поток «Доходы – расходы»

- поток «Сбережения – инвестиции»

Доход

Часть прибыли

Модель народнохозяйственного кругооборота в закрытой экономике без участия государстваФирмыДомохо-зяйстваРынки ресурсовТовары и услугиРесурсыТовары и услугиРесурсыФинансо-вые рынкиДеньгиДеньгиДеньги  Деньги

Слайд 8Условия равновесия:
Национальный доход равен расходам на его приобретение (приобретение произведенных

товаров и услуг)


Соблюдение тождества инвестиций и сбережений на финансовом рынке


или

Условия равновесия:Национальный доход равен расходам на его приобретение (приобретение произведенных товаров и услуг)Соблюдение тождества инвестиций и сбережений

Слайд 9Модель народнохозяйственного кругооборота в закрытой экономике с участием государства
Фирмы
Домохо-зяйства
Рынки ресурсов
Товары

и услуги
Ресурсы
Товары и услуги
Ресурсы
Деньги
Деньги
Деньги
Деньги
Инвестиции
Сбережения
Деньги
Машины, оборудование и т.д.
Рынки

продуктов

Прави-тельство

Доход

Часть прибыли

Гос. закупки

Чистые налоги

Чистые налоги

Гос. займы

Проценты

Финансо-вые рынки

- потоки с участием государства

Модель народнохозяйственного кругооборота в закрытой экономике с участием государстваФирмыДомохо-зяйстваРынки ресурсовТовары и услугиРесурсыТовары и услугиРесурсыДеньгиДеньгиДеньги  Деньги ИнвестицииСбереженияДеньгиМашины,

Слайд 10

Чистые налоги - Государственные расходы и закупки = Сбережения государства

Чистые

налоги = Налоги – Трансфертные платежи

Чистые налоги - Государственные расходы и закупки = Сбережения государстваЧистые налоги = Налоги – Трансфертные платежи

Слайд 11Модель народнохозяйственного кругооборота в открытой экономике с участием государства
Фирмы
Домохо-зяйства
Рынки ресурсов
Ресурсы
Товары

и услуги
Ресурсы
Деньги
Деньги
Деньги
Инвестиции
Сбережения
Деньги
Машины, оборудование и т.д.
Рынки продуктов
Прави-тельство

Доход

Часть прибыли

Гос. закупки

Чистые налоги

Чистые налоги

Гос. займы

Проценты

Финансо-вые рынки

Внешний мир

Экспорт

Деньги

Чистый приток (отток) капитала

Импорт

Деньги

Товары и услуги

Деньги

Модель народнохозяйственного кругооборота в открытой экономике с участием государстваФирмыДомохо-зяйстваРынки ресурсовРесурсыТовары и услугиРесурсыДеньгиДеньги  Деньги ИнвестицииСбереженияДеньгиМашины, оборудование и

Слайд 12Баланс доходов и расходов будет соблюдаться, если суммарные значения потоков

будут равны у всех экономических субъектов
Домохозяйства: Y = C +

T + S
Фирмы: Y + Im = C + I + G + E
Государство: G = T + (G – T)
Внешний мир: Im = E + (Im – E)
Баланс доходов и расходов будет соблюдаться, если суммарные значения потоков будут равны у всех экономических субъектовДомохозяйства: Y

Слайд 13«Утечки» и «инъекции»
«Утечки»: S + T + Im
«Инъекции»: I +

G + E
Национальный продукт = Национальный доход
C + I +

G + (E – Im) = C + T + S
«Инъекции» = «Утечки»
I + G + E = S + T + Im
I + (G – T) = S + (Im – E)

«Утечки» и «инъекции»«Утечки»: S + T + Im«Инъекции»: I + G + EНациональный продукт = Национальный доходC

Слайд 14Тесты
1. Что изучает макроэкономика?
а). экономику фирмы; б).рынок благ;
в).экономику в целом;

г).рынки факторов производства; д) теорию потребительского выбора.
2. Предметом исследования макроэкономики

являются:
а) уровень безработицы в стране; б) установление относительных цен на рынках факторов производства; в) объем инвестиционного спроса в экономике; г) влияние фискальной политики на экономический рост; д) определение оптимального объема производства в условиях совершенной конкуренции

Тесты1. Что изучает макроэкономика?а). экономику фирмы; б).рынок благ;в).экономику в целом; г).рынки факторов производства; д) теорию потребительского выбора.2.

Слайд 15Тесты
3. Целью макроэкономического анализа является:
А) изучение поведения домашних хозяйств;

Б) исследование национальной экономики, как целостной системы; В) изучение поведение

фирмы; Г) исследование межотраслевой структуры экономики.
4. Объективно существующие устойчивые причинно-следственные связи между явлениями экономической жизни - это:
а) экономические категории; б) экономические законы; в) экономические модели.
Тесты3. Целью макроэкономического анализа является: А) изучение поведения домашних хозяйств; Б) исследование национальной экономики, как целостной системы;

Слайд 16Тесты
5. Основными субъектами в макроэкономике являются:
а) центральный банк; б)

домохозяйства;
в) отрасль; г) рынок товаров и услуг.
6. Мысленное

разложение явлений на составные части и выделение отдельных его сторон с целью выявить то специфическое в них, что отличает их друг от друга, есть:
а) экономический эксперимент;
б) синтез; в) анализ; г) дедукция.
Тесты5. Основными субъектами в макроэкономике являются: а) центральный банк; б) домохозяйства; в) отрасль; г) рынок товаров и

Слайд 17Тесты
7. В модели кругооборота доходов и расходов в национальном хозяйстве:


а) фигурирует производительный класс, бесплодный класс и класс собственников; б)

все общественное производство делится на два подразделения: производство средств производства и производство предметов потребления; в) основным звеном является государство; г) движение доходов и расходов опосредуется рынком ресурсов и рынком благ.
Тесты7. В модели кругооборота доходов и расходов в национальном хозяйстве: а) фигурирует производительный класс, бесплодный класс и

Слайд 18Тесты
8. Экономическая модель предназначена для:
а) раскрытия экономических принципов и законов,
б)

описания экономических явлений и процессов,
в) определения количественных параметров и качественного

уровня развития экономики, к которому следует стремиться,
г) выявления сущности экономических отношений.
9. Запас в макроэкономике - это:
а) показатель, измеряемый как количество на данный момент;
б) имущество потребителей;
в) имущество на балансе у предприятий.
Тесты8. Экономическая модель предназначена для:а) раскрытия экономических принципов и законов,б) описания экономических явлений и процессов,в) определения количественных

Слайд 19Тесты
10.Экономические категории представляют собой:
а) взаимосвязи между понятиями,
б) научные абстракции, выражающие

экономические отношения,
в) доказательства о наличии или отсутствии тех или иных

явлений,
г) единичные случаи проявления тех или иных событий.

Тесты10.Экономические категории представляют собой:а) взаимосвязи между понятиями,б) научные абстракции, выражающие экономические отношения,в) доказательства о наличии или отсутствии

Слайд 20Тесты
11. С именем Дж. Кейнса прежде всего связаны:
а) новая трактовка

теории полезности,
б) исследование поведения фирмы в рыночной экономике,
в) теория монополии

и конкуренции,
г) анализ макроэкономических проблем и активная финансовая политика государства.
 

Тесты11. С именем Дж. Кейнса прежде всего связаны:а) новая трактовка теории полезности,б) исследование поведения фирмы в рыночной

Слайд 21Тесты
12. Дж. Кейнс отмечал, что с ростом доходов:
а) достигается полная

занятость,
б) предельная склонность к потреблению уменьшается,
в) предельная склонность к потреблению

увеличиваются,
г) предельная склонность к сбережению уменьшается.

Тесты12. Дж. Кейнс отмечал, что с ростом доходов:а) достигается полная занятость,б) предельная склонность к потреблению уменьшается,в) предельная

Слайд 22Тесты
13. По мнению Дж.Кейнса, для стимулирования инвестиций государство должно регулировать

норму процента:
а) в сторону увеличения,
б) в сторону снижения,
в) добиваясь превышения

сбережений над инвестициями,
г) в соответствии с нормой прибыли.
 14. Проведение политики "эффективного спроса" включает в себя:
а) невмешательство государства в экономику,
б) поощрение свободы предпринимательства и снижение налогов
в) политику протекционизма,
г) активную кредитно-денежную и бюджетную политику.
15. Согласно Дж.Кейнсу критерием достижения общего экономического равновесия является:
а) оплата каждого производственного фактора в соответствии с его предельной производительностью,
б) принцип максимизации полезности,
в) обеспечение равномерного прироста денежной массы,
г) равенство доходов и расходов.
Тесты13. По мнению Дж.Кейнса, для стимулирования инвестиций государство должно регулировать норму процента:а) в сторону увеличения,б) в сторону

Слайд 23Тесты
16. С точки зрения неолибералов государство:
а) должно проводить активную экономическую

политику,
б) должно ограничить свое вмешательство сферой внешнеэкономической деятельности,
в) должно сводить

свою экономическую деятельность к минимуму,
г) призвано проводить активную инвестиционную деятельность.
Тесты16. С точки зрения неолибералов государство:а) должно проводить активную экономическую политику,б) должно ограничить свое вмешательство сферой внешнеэкономической

Слайд 24Тесты
17. Нормативная экономика занимается:
а) исследованием фактов, процессов, явлений с целью

выявления их сущности,
б) выявлением взаимосвязей между экономическими процессами и явлениями,
в)

определением взаимосвязей между природой и обществом,
г) использованием экономических законов и принципов при решении определенных социально-экономических задач и процессом реализации экономической политики.

Тесты17. Нормативная экономика занимается:а) исследованием фактов, процессов, явлений с целью выявления их сущности,б) выявлением взаимосвязей между экономическими

Слайд 25Тесты
18. Макроэкономическая модель создается для:
а) отражения идеального функционирования экономики;


б) точного отражения процессов, протекающих в экономике;
в) выявление принципиальных

экономических связей;
г) анализа влияния эндогенных переменных на экзогенные.

Тесты18. Макроэкономическая модель создается для: а) отражения идеального функционирования экономики; б) точного отражения процессов, протекающих в экономике;

Слайд 26Тесты
19. Укажите правильную последовательность стадий процесса воспроизводства:
а) обмен, потребление,

возмещение и накопление, производство; б) возмещение и накопление, обмен, потребление,

производство; в) возмещение и накопление, потребление, обмен, производство; г) производство, обмен, накопление, потребление.

Тесты19. Укажите правильную последовательность стадий процесса воспроизводства: а) обмен, потребление, возмещение и накопление, производство; б) возмещение и

Слайд 27Тесты
20. Широкое применение экономических методов государственного регулирования:
а) может ослабить

эффект рыночных механизмов; б) оставляет нейтральным рыночный механизм; в) не

влияет на рыночный механизм; г) может укрепить действие рыночных механизмов.
Тесты20. Широкое применение экономических методов государственного регулирования: а) может ослабить эффект рыночных механизмов; б) оставляет нейтральным рыночный

Слайд 28Ответы:
В
А, В, Г
Б
Б
Б
В
Г
В
А
б






Г
Б
Б
Г
Г
В
Г
В
Г
а












Ответы:ВА, В, ГБББВГВАбГББГГВГВГа

Слайд 29Спасибо за внимание!

Спасибо за внимание!

Обратная связь

Если не удалось найти и скачать доклад-презентацию, Вы можете заказать его на нашем сайте. Мы постараемся найти нужный Вам материал и отправим по электронной почте. Не стесняйтесь обращаться к нам, если у вас возникли вопросы или пожелания:

Email: Нажмите что бы посмотреть 

Что такое TheSlide.ru?

Это сайт презентации, докладов, проектов в PowerPoint. Здесь удобно  хранить и делиться своими презентациями с другими пользователями.


Для правообладателей

Яндекс.Метрика