Разделы презентаций


Выполнение команд процессора

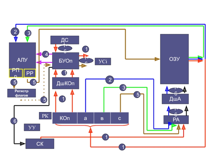
СКРегистр флаговДшКОпОЗУДшАРАДСБУОпАЛУРПрРРКОпавсУСiРКУУДешифратор адресаОперативное запоминающее Регистр адресаБлок управления операциямиДатчик сигналовАрифметико-логическое устройствоСчетчик командКод операцииДешифратор кода операцииРегистр признаковРегистр результатаРегистр командустройство управленияАдрес первого операнда ААдрес второго операнда ВУправляющие сигналы адрес результата

Слайды и текст этой презентации

Слайд 1Выполнение команд процессора
Взаимодействие узлов и устройств классической трехадресной ЭВМ на

различных этапах автоматического выполнения программ.
Введение

Выполнение команд процессораВзаимодействие узлов и устройств классической трехадресной ЭВМ на различных этапах автоматического выполнения программ. Введение

Слайд 2СК
Регистр флагов
ДшКОп
ОЗУ
ДшА
РА
ДС
БУОп
АЛУ
РПр
РР
КОп
а
в
с
УСi
РК
УУ
Дешифратор адреса
Оперативное запоминающее
Регистр адреса
Блок управления операциями
Датчик сигналов
Арифметико-логическое устройство
Счетчик

команд
Код операции
Дешифратор кода операции
Регистр признаков
Регистр результата
Регистр команд
устройство управления
Адрес первого операнда

А

Адрес второго операнда В

Управляющие сигналы

адрес результата

СКРегистр флаговДшКОпОЗУДшАРАДСБУОпАЛУРПрРРКОпавсУСiРКУУДешифратор адресаОперативное запоминающее Регистр адресаБлок управления операциямиДатчик сигналовАрифметико-логическое устройствоСчетчик командКод операцииДешифратор кода операцииРегистр признаковРегистр результатаРегистр командустройство

Слайд 3СК
Регистр флагов
ДшКОп
ОЗУ
ДшА
РА
ДС
БУОп
АЛУ
РПр
РР
КОп
а
в
с
1
1
1
1
1
УСi
РК
УУ

СКРегистр флаговДшКОпОЗУДшАРАДСБУОпАЛУРПрРРКОпавс11111УСiРКУУ

Слайд 4СК
Регистр флагов
ДшКОп
ОЗУ
ДшА
РА
ДС
БУОп
АЛУ
РПр
РР
КОп
а
в
с
2
2
УСi
РК
УУ

СКРегистр флаговДшКОпОЗУДшАРАДСБУОпАЛУРПрРРКОпавс22УСiРКУУ

Слайд 5СК
Регистр флагов
ДшКОп
ОЗУ
ДшА
РА
ДС
БУОп
АЛУ
РПр
РР
КОп
а
в
с
3
3
УСi
РК
УУ

СКРегистр флаговДшКОпОЗУДшАРАДСБУОпАЛУРПрРРКОпавс33УСiРКУУ

Слайд 6СК
Регистр флагов
ДшКОп
ОЗУ
ДшА
РА
ДС
БУОп
АЛУ
РПр
РР
КОп
а
в
с
4
УСi
РК
УУ

СКРегистр флаговДшКОпОЗУДшАРАДСБУОпАЛУРПрРРКОпавс4УСiРКУУ

Слайд 7СК
Регистр флагов
ДшКОп
ОЗУ
ДшА
РА
ДС
БУОп
АЛУ
РПр
РР
КОп
а
в
с
5
5
5
1
УСi
РК
УУ
5

СКРегистр флаговДшКОпОЗУДшАРАДСБУОпАЛУРПрРРКОпавс5551УСiРКУУ5

Слайд 8СК
Регистр флагов
ДшКОп
ОЗУ
ДшА
РА
ДС
БУОп
АЛУ
РПр
РР
КОп
а
в
с
6
УСi
РК
УУ

СКРегистр флаговДшКОпОЗУДшАРАДСБУОпАЛУРПрРРКОпавс6УСiРКУУ

Обратная связь

Если не удалось найти и скачать доклад-презентацию, Вы можете заказать его на нашем сайте. Мы постараемся найти нужный Вам материал и отправим по электронной почте. Не стесняйтесь обращаться к нам, если у вас возникли вопросы или пожелания:

Email: Нажмите что бы посмотреть 

Что такое TheSlide.ru?

Это сайт презентации, докладов, проектов в PowerPoint. Здесь удобно  хранить и делиться своими презентациями с другими пользователями.


Для правообладателей

Яндекс.Метрика