Разделы презентаций


Загальні основи і закони ринкової економіки

Содержание

План Лекції №2Основні поняття, принципи, функції ринкової економіки та класифікація ринків.Основні закони ринкової економіки.

Слайды и текст этой презентации

Слайд 1Тема 2. Загальні основи і закони ринкової економіки

Тема 2.  Загальні основи і закони ринкової економіки

Слайд 2План Лекції №2
Основні поняття, принципи, функції ринкової економіки та класифікація

ринків.
Основні закони ринкової економіки.


План Лекції №2Основні поняття, принципи, функції ринкової економіки та класифікація ринків.Основні закони ринкової економіки.

Слайд 3Типи економічних систем
традиційна;
ринкова;
командно-адміністративна;
змішана.

Типи економічних системтрадиційна;ринкова;командно-адміністративна;змішана.

Слайд 4Ринок і ринкова економіка
Ринок - це сукупність конкретних економічних відносин

між продавцями та покупцями у процесі купівлі-продажу товарів та послуг.


Ринок - це певна сукупність економічних відносин між різними типами фірм та індивідами з приводу купівлі-продажу товарів та послуг, де відбувається остаточне визначення їх вартості та реалізація.
Економіка, в якій товарно-грошові відносини є пануючими, називається ринковою економікою.
Ринок і ринкова економікаРинок - це сукупність конкретних економічних відносин між продавцями та покупцями у процесі купівлі-продажу

Слайд 5Умови функціонування ринкової системи:
свобода всіх суб'єктів ринку, яка виражається в

реальній свободі форм власності та господарювання;
необмежена кількість учасників ринку;
здатність різних

суб'єктів підприємницької діяльності впливати на рівень цін (відсутність монополій);
розвинуте антимонопольне законодавство та наявність механізмів його реалізації;
добре розвинута система економічного та адміністративного регулювання економіки країни шляхом створення передумов для існування реального ринку;
наявність та доступність всебічної інформації про ринок, розвинута маркетингова діяльність;
конкурентна боротьба між різними суб'єктами підприємницької діяльності;
розвинутий та розгалужений комплекс об'єктів власності, які можуть стати об'єктом купівлі-продажу.
Умови функціонування ринкової системи:свобода всіх суб'єктів ринку, яка виражається в реальній свободі форм власності та господарювання;необмежена кількість

Слайд 6Принципи ринкової економіки
Приватна власність;
Свобода вибору для підприємця;
Свобода вибору для власників

ресурсів;
Свобода вибору для споживачів;
Особистий інтерес.

Принципи ринкової економікиПриватна власність;Свобода вибору для підприємця;Свобода вибору для власників ресурсів;Свобода вибору для споживачів;Особистий інтерес.

Слайд 7Функції ринку
посередницька;
регулювальна;
стимулювальна;
інформаційна;
санаційна;
соціальна функція.

Функції ринкупосередницька;регулювальна;стимулювальна;інформаційна;санаційна;соціальна функція.

Слайд 8Суб‘єкти ринку
Домогосподарства - це особа або група осіб, об'єднаних з

метою забезпечення всього необхідного для їх життєдіяльності, тобто об'єднаних спільним

веденням домашнього господарства.
Держава - виступає організатором економічної, політичної, правової та ідеологічної влади в суспільстві, за допомогою якої забезпечуєть­ся її цілісність, безпека, здійснюється виконання загальнолюдських та класових соціально-економічних функцій.
Фірма - індивідуальний економічний суб'єкт ринкових відносин, один з основних агентів ринку, який є незалежним учасником відносин з іншими фірмами, підприємцями, домогосподарствами, державою.
Суб‘єкти ринкуДомогосподарства - це особа або група осіб, об'єднаних з метою забезпечення всього необхідного для їх життєдіяльності,

Слайд 9Класифікація ринків
Структура ринку - це сукупність окремих ринків у межах

національної економіки або світового ринку, ринків окремих регіонів та взаємодія

між ними.
Виділяють такі класифікатори ринків:
за видами діяльності: фінансовий; робочої сили; засобів виробництва; предметів споживання; послуг; інформації; інтелектуальних ціннос­тей; дорогоцінних металів, валютний;
за територіальною ознакою: внутрішній, який включає національний регіональний, локальний (місцевий), зовнішній;
з позиції права: легальний та тіньовий.

Класифікація ринківСтруктура ринку - це сукупність окремих ринків у межах національної економіки або світового ринку, ринків окремих

Слайд 10Основні складові ринкового механізму
попит (D);
пропозиція (S);
ціна (P);
обcяг (Q).

Основні складові ринкового механізмупопит (D);пропозиція (S);ціна (P);обcяг (Q).

Слайд 11Попит і закон попиту
Попит – це платоспроможна потреба людей, тобто

потреба, забезпечена грошами.
Величина попиту – це кількість товару чи послуги,

яка буде придбана за певної ціни, за певний період часу.
Закон попиту: чим менша ціна товару, тим більшою є величина (обсяг) попиту, і навпаки, чим вища ціна, тим менше знайдеться покупців на даний товар.
Попит і закон попитуПопит – це платоспроможна потреба людей, тобто потреба, забезпечена грошами.Величина попиту – це кількість

Слайд 12Крива попиту

Крива попиту

Слайд 13Нецінові фактори попиту
зміни в грошових доходах населення;

зміни в структурі

населення;

зміни цін на інші товари, особливо на товари – замінники

(субститути);

економічна політика уряду;

зміна уподобань споживачів під впливом реклами, моди та ін.

Нецінові фактори попитузміни в грошових доходах населення; зміни в структурі населення;зміни цін на інші товари, особливо на

Слайд 14Зміни попиту


Зміни попиту

Слайд 15Пропозиція і закон пропозиції
Пропозиція – товари та послуги, які виробляються

і продаються на ринку. Ринкова пропозиція визначається бажанням і здатністю

продавців надавати товари для продажу.
Величина пропозиції – це та кількість товару, яка буде запропонована для продажу за даної ціни, за певний період часу. Залежність між ціною і величиною пропозиції вже не зворотня, а пряма.
Закон пропозиції передбачає, що в міру збільшення цін виробники пропонують до продажу більшу кількість товару, а в міру їх падіння – меншу.
Пропозиція і закон пропозиціїПропозиція – товари та послуги, які виробляються і продаються на ринку. Ринкова пропозиція визначається

Слайд 16Крива пропозиції

Крива пропозиції

Слайд 17Нецінові фактори пропозиції
зміна витрат виробництва в результаті технічних нововведень, зміни

джерел ресурсів, податкової політики тощо.;

поява на ринку нових фірм;

зміна

цін на інші товари, яка призводить до переливу ресурсів з цих галузей. Вихід фірм з галузі зменшить пропозицію;

природні катастрофи, політичні події, війни, руйнуючи економіку, викликають скорочення пропозиції.
Нецінові фактори пропозиціїзміна витрат виробництва в результаті технічних нововведень, зміни джерел ресурсів, податкової політики тощо.;поява на ринку

Слайд 18Зміни пропозиції

Зміни пропозиції

Слайд 19Ринкова рівновага

Ринкова рівновага

Слайд 20Еластичність попиту
Здатність попиту і пропозиції адаптуватися до ринкових умов, що

змінилися, називається еластичністю.
Залежність об'єму попиту на товар від зміни ціни

на нього називається еластичністю попиту за ціною або прямою еластичністю.
Формула коефіцієнта еластичності попиту за ціною виглядає так:



де Q - обсяг попиту;
Р - ціна.
Еластичність попитуЗдатність попиту і пропозиції адаптуватися до ринкових умов, що змінилися, називається еластичністю.Залежність об'єму попиту на товар

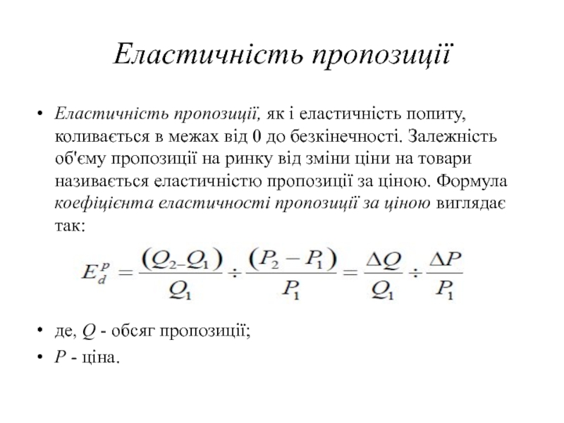
Слайд 21Еластичність пропозиції
Еластичність пропозиції, як і еластичність попиту, коливається в

межах від 0 до безкінечності. Залежність об'єму пропозиції на ринку

від зміни ціни на товари називається еластичністю пропозиції за ціною. Формула коефіцієнта еластичності пропозиції за ціною виглядає так:



де, Q - обсяг пропозиції;
Р - ціна.
Еластичність пропозиції Еластичність пропозиції, як і еластичність попиту, коливається в межах від 0 до безкінечності. Залежність об'єму

Слайд 22Загальнонаукові методи навчання
Конкуренція (лат. Concurrentla - змагання, суперництво) - боротьба

між товаровиробниками за найвигідніші умови виробництва і збуту товарів та

послуг, за привласнення найбільших прибутків.
Закон конкуренції - об'єктивний економічний закон, що виражає внутрішньо необхідні, сталі й суттєві зв'язки між відособленими товаро­виробниками (у їх суперництві й боротьбі за найвищу результативність виробництва), з одного боку, і споживачами їх продукції - з іншого, внаслідок чого підприємці змушені знижувати витрати виробництва, поліп­шувати якість товарів і послуг тощо.
Методи конкурентної боротьби - це діяльність суб'єктів ринку, спрямована на поліпшення якості товарів і послуг, оновлення асортименту товарів, дизайн, надання гарантій і після продажних послуг, тимчасове зниження цін, умов оплати тощо.

Загальнонаукові методи навчанняКонкуренція (лат. Concurrentla - змагання, суперництво) - боротьба між товаровиробниками за найвигідніші умови виробництва і

Слайд 23Види конкуренції:
внутрішньогалузева - конкуренція між виробниками аналогічних товарів, що задовольняють

одну і ту ж саму потребу, але мають відмінності у

ціні, якості і дизайні;
міжгалузева (функціональна) - боротьба ведеться між товарами різних галузей, які задовольняють різні споживчі та виробничі потреби;
цінова - це конкуренція між виробниками, що здійснюється за рахунок зниження чи підвищення ціни;
нецінова - конкуренція яка ведеться не за рахунок зміни цін, а за рахунок підвищення якості продукції, реклами, дизайну. Найбільш поширена у сучасному світі;
недосконала конкуренція - конкуренція між великими компаніями і малими і середніми фірмами;
вільна конкуренція - конкуренція для якої характерні велика кількість конкурентів-виробників і конкурентів-покупців, вільний доступ товаровиробників до будь-якого виду діяльності.

Види конкуренції:внутрішньогалузева - конкуренція між виробниками аналогічних товарів, що задовольняють одну і ту ж саму потребу, але

Обратная связь

Если не удалось найти и скачать доклад-презентацию, Вы можете заказать его на нашем сайте. Мы постараемся найти нужный Вам материал и отправим по электронной почте. Не стесняйтесь обращаться к нам, если у вас возникли вопросы или пожелания:

Email: Нажмите что бы посмотреть 

Что такое TheSlide.ru?

Это сайт презентации, докладов, проектов в PowerPoint. Здесь удобно  хранить и делиться своими презентациями с другими пользователями.


Для правообладателей

Яндекс.Метрика