Разделы презентаций


Жалпыланған электр машинасы Электр машиналары уақыт бойынша бірі -бірінен

Содержание

1-суретте статорда орналасқан екі орамасы, роторда орналасқан екі орамасы бар екі фазалы машина көрсетілген. Бұл машина электр машинасының ең қарапайым түрі болып саналады. Жалпыланған электрлік машина депстатор мен роторда екі жұп

Слайды и текст этой презентации

Слайд 1Жалпыланған электр машинасы
Электр машиналары уақыт бойынша бірі-бірінен белгілі бір

бұрышқа ығысқан токтар жүретін орамалардың кеңістіктегі комбинациясынан құралады. Оларды жобалаған

кезде ауалық саңылауда шеңберлік айналмалы магнит өрісін алуға тырысады. Айналмалы магнит өрісін қалай тудыруға болады?
1. Қозғалмайтын орамалар кеңістікте бірі-бірінен 90 градусқа ығысып орналасуы керек және олар екі фазалы синусоидалы токтар жүйесіне қосылуы керек.
2. Қозғалмайтын орамалар кеңістікте бірі-бірінен 120 градусқа ығысып орналасуы керек және оларға фазалары бойынша 120 градусқа ығысқан үш фазалы токтар жүйесіне қосылуы керек.
Жалпы жағдайда айналмалы магнит өрісін т-фазалы токтар жүйесі арқылы тудыруға болады, ол үшін орамалар кеңістікте бірі-бірінен 360/т градусқа ығысу керек және токтар фаза бойынша 360/т градусқа ығысқан болуы керек.
3. Айналмалы магнит өрісін тұрақты ток арқылы тудыруға болады, ол үшін ток жүретін орама айналуы керек.




Жалпыланған электр машинасы Электр машиналары уақыт бойынша бірі-бірінен белгілі бір бұрышқа ығысқан токтар жүретін орамалардың кеңістіктегі комбинациясынан

Слайд 21-суретте статорда орналасқан екі
орамасы, роторда орналасқан
екі орамасы бар

екі фазалы
машина көрсетілген.
Бұл машина электр машинасының
ең қарапайым

түрі болып саналады.
Жалпыланған электрлік машина деп
статор мен роторда екі жұп
орамасы бар, екі фазалы,
екі полюсті идеал машинаны
айтады.
Статордағы орамалар ( және )
мен ротордағы орамалар ( , )
кеңістікте бірі-бірінен 90 градусқа
ығысқан.
Айналмалы магнит өрісін тудыру үшін статордың немесе ротордың орамаларына фаза бойынша 90 градусқа ығысқан кернеулер беріледі.
























1 сурет.
1-суретте статорда орналасқан екі орамасы, роторда орналасқан екі орамасы бар екі фазалы машина көрсетілген. Бұл машина электр

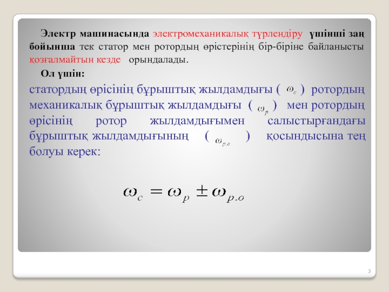
Слайд 3Электр машинасында электромеханикалық түрлендіру үшінші заң бойынша тек статор мен

ротордың өрістерінің бір-біріне байланысты қозғалмайтын кезде орындалады.
Ол үшін:


статордың өрісінің бұрыштық жылдамдығы ( ) ротордың механикалық бұрыштық жылдамдығы ( ) мен ротордың өрісінің ротор жылдамдығымен салыстырғандағы бұрыштық жылдамдығының ( ) қосындысына тең болуы керек:




Электр машинасында электромеханикалық түрлендіру үшінші заң бойынша тек статор мен ротордың өрістерінің бір-біріне байланысты қозғалмайтын кезде

Слайд 4А. Егер ротор немесе статордың
орамасын жиіліктік түрлендіргіш
арқылы (коллектор

арқылы )
қоректендірсек, онда бұл
жалпыланған машинадан тұрақты
ток машинасын

алуға болады.
Тұрақты ток коллектор арқылы
көп фазалы айнымалы токқа
айналады да, статордағы
қоздыру орамасымен
салыстырғанда
қозғалмайтын айналмалы
өріс тудырады.

Тұрақты ток машинасының сұлбасы



А. Егер ротор немесе статордың орамасын жиіліктік түрлендіргіш арқылы (коллектор арқылы ) қоректендірсек, онда бұл жалпыланған машинадан

Слайд 5В. Айнымалы токтың коллекторлы
машиналарында статор мен ротор
орамаларында айнымалы

ток
жүреді, ал жиіліктік түрлендіргіш
электр желісінің жиілігін
машинаның сырғанау

жиілігіне
түрлендіреді.
Егер статордың орамаларына
фаза бойынша 90 градусқа
ығысқан синусоидалы
кернеулер беру арқылы
жалпыланған машинадан
асинхронды машина
алуға болады.
Бұл машинада

В. Айнымалы токтың коллекторлы машиналарында статор мен ротор орамаларында айнымалы ток жүреді, ал жиіліктік түрлендіргіш электр желісінің

Слайд 6С. Егер статордың орамаларына айнымалы кернеу, ал ротордың орамаларына тұрақты

кернеу берсе немесе керісінше болған жағдайда жалпыланған машинадан синхронды машина

алынады.
Бұл жағдайда

D. Егер болса, онда жалпыланған машинадан
электромагниттік түрлендіргіш -трансформатор алуға болады.

Сонымен жалпыланған машинаны талдау конструкциялардың және қоректендіргіш кернеулерінің әртүрлілігіне қарамастан, барлық электр машиналарын бір ортақ қызмет біріктіретінін көрсетті. Олар электромеханикалық түрлендіргіштер болып саналады.
Егер машина электр энергиясын механикалық энергияға (керісінше жағдайда да) түрлендірмесе, онда ол электромагниттік түрлендіргіш –трансформатор болып саналады.
С. Егер статордың орамаларына айнымалы кернеу, ал ротордың орамаларына тұрақты кернеу берсе немесе керісінше болған жағдайда жалпыланған

Слайд 7Жалпыланған электр машинасының теңдеулері
Статор мен роторда екі жұп орамалары бар,

екі фазалы, екі полюсті машинаны қарастырайық . Машина жұмыс жасаған

кезде статор мен роторда орамалары бір біріне
байланысты айналады. Осьтерінің
арасындағы бұрыш θ айналудың
салыстырмалы жиілігін анықтайды.
Орамалардың осьтерін статордың
координаталық осьтерімен бірге
қойған тиімді. Бұл жағдайда
статордың да, ротордың да
орамаларының және координаталық
осьтерінің салыстырмалы қозғалысы
туралы айтуға болады.
Бұл осьтер табиғи немесе фазалық
түрленбеген осьтер деп аталады.

Жалпыланған машинаның түрлендірілмеген
координаталар жүйесіндегі моделі
















Жалпыланған электр машинасының теңдеулеріСтатор мен роторда екі жұп орамалары бар, екі фазалы, екі полюсті машинаны қарастырайық .

Слайд 8Жалпыланған машинадағы өтпелі және тұрақталған режимдерді сипаттайтын дифференциальдық теңдеулер:
Орамалардың ағын

ілінісуі мына формулалар бойынша табылады:

Жалпыланған машинадағы өтпелі және тұрақталған режимдерді сипаттайтын дифференциальдық теңдеулер:Орамалардың ағын ілінісуі мына формулалар бойынша табылады:

Слайд 9

- статордың және ротордың орамаларының кернеулері.

- статордың және ротордың орамаларының токтары
- статор және ротордың орамаларының толық индуктивтілігі
- статордың және ротордың орамаларының ағын ілінісуі
М - статор мен ротор орамаларының арасындағы өзаралық индуктивтілік
- орамалардың осьтерінің арасындағы бұрыш
Электр машиналар теориясында координаталарды түрлендіру кеңінен қолданылады.
Қозғалмайтын координаттар (ωк=0) α, β координаттар деп аталады. Бұл координаттарда бақылаушы энергияның түрлену үрдістерін қозғалмайтын статор жағынан бақылайды. Көп жағдайда асинхронды машиналарды зерттеген кезде колданылады.
Синхронды машиналарды зерттеген кезде d,q координаттарын пайдаланады.




- статордың және ротордың

Слайд 10 =

х

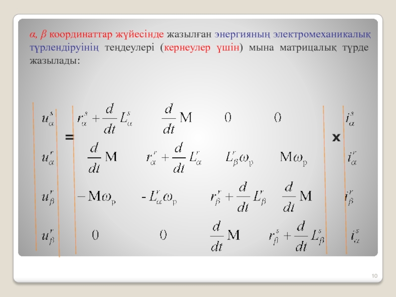
α, β координаттар жүйесінде жазылған энергияның электромеханикалық түрлендіруінің теңдеулері (кернеулер үшін) мына матрицалық түрде жазылады:

=

Слайд 11Электромеханикалық түрлендіру үрдістерін сипаттау үшін кернеулер теңдеулерімен қатар қозғалыс теңдеуі

де қолданылады:





Мұндағы Мэ –электромагниттік айналу моменті; р – жұп полюстер

саны; J – инерция моменті; Мк – кедергі моменті; т – фаза саны
Мк алдындағы таңба қозғалтқыштық немесе генераторлық режимдерді анықтайды.





Электромеханикалық түрлендіру үрдістерін сипаттау үшін кернеулер теңдеулерімен қатар қозғалыс теңдеуі де қолданылады:Мұндағы Мэ –электромагниттік айналу моменті; р

Слайд 12Электр машиналарының параметрлері ретінде орамалардың активті және индуктивті кедергілері және

инерция моменті саналады.
1. Ораманың фазалық активті кедергісі

мына формула бойынша анықталады:



lпр- өткізгіштің ұзындығы; kr – өткізгіштің қимасы бойынша токтың біркелкі таралмауынан кедергінің өсуін есепке алатын коэффициент;
ρυ – өткізгіш материалының меншікті кедергісі, температураға байлынысты өзгереді. Есептік температураны 75 градусқа тең

2. Ораманың фазалық индуктивтілігі


Электр машиналарының параметрлері ретінде орамалардың активті және индуктивті кедергілері және инерция моменті саналады.1. Ораманың фазалық активті кедергісі

Слайд 13 - ағын ілінісуі;

- ваукуумның магнит өтімділігі; w1 –

орам саны; кор1 – орамалық коэффициент; - полюстік бөліну арақашықтығы; - полюс ортасы бойынша саңылау ұзындығы; - орамның активті ұзындығы; - ауалық коэффициент.
Статор мен ротор орамалары арасындағы өзаралық индуктивтілік:



Статор мен ротор орамалары арасындағы өзаралық индукцияның кедергісі:


3. Инерцияның моменті дененің инерттілігінің өлшемі болып саналады. Ротордың инерциясының моменті оның барлық нүктелерінің массаларының айналу осінен қашықтықтарының квадраттарының қосындысына тең:



- айналу осіне дейінгі қашықтық; dV – көлемнің элементі; - ротордың материалының тығыздығы






- ағын ілінісуі;        -  ваукуумның магнит

Слайд 14Салыстырмалы бірліктер жүйесі
Электр машиналарының теориясында салыстырмалы бірліктер жүйесі кең қолданады.

Бұл жүйеде кернеулер,токтар, қуаттар осы шамалардың базалық мәндерінің бөліктері ретінде

беріледі. Базалық мәндер ретінде кернеудің,токтың, қуаттың, айналу жиілігінің, инерция моментінің номинальды мәндері қабылданады. Салыстырмалы шамалар “жұлдызша” арқылы бейнеледі.
Салыстырмалы ток


Салыстырмалы кернеу


Салыстырмалы қуат

Салыстырмалы бірліктер жүйесіЭлектр машиналарының теориясында салыстырмалы бірліктер жүйесі кең қолданады. Бұл жүйеде кернеулер,токтар, қуаттар осы шамалардың базалық

Слайд 15 Салыстырмалы бұрыштық жылдамдық және
айналу жиілігі



Салыстырмалы айналу
моменті

Салыстырмалы активті кедергі

(r), реактивті кедергі (x), салыстырмалы толық кедергі (z)

Салыстырмалы бұрыштық жылдамдық жәнеайналу жиілігіСалыстырмалы айналу моментіСалыстырмалы активті кедергі (r), реактивті кедергі (x), салыстырмалы толық кедергі

Слайд 16Салыстырмалы
Индуктивтілік


Салыстырмалы бірліктер арқылы векторлық және шеңберлік диаграммалар тұрғызу, орынбасу

сұлбаларын сызу, теңдеулерді ЭЕМ шешу ыңғайлы.
Бір типті машиналардың салыстырмалы

бірліктер арқылы өрнектелген параметрлері олардың геометриялық құрылымын (өлшемдерін, ауалық саңылауды,магнитті жүйенің қанығуын) сипаттайды.
Салыстырмалы ИндуктивтілікСалыстырмалы бірліктер арқылы векторлық және шеңберлік диаграммалар тұрғызу, орынбасу сұлбаларын сызу, теңдеулерді ЭЕМ шешу ыңғайлы. Бір

Слайд 17Электр машиналарындағы шығындар, олардың пайдалы әсер коэффициенті
Электр машиналарда энергияны электромеханикалық

түрлендіру кезінде механикалық энергияның немесе электр энергиясының бір бөлігі жылуға

айналады. Энергияның жылуға айналған бөлігін шығын деп атайды.
Электр машиналардағы шығындарды негізгі және қосымша шығындар деп бөледі. Негізгі шығындарға электрлік, магниттік және механикалық шығындар жатады.
Электрлік шығындар (мыстағы шығындар) орамалардағы шығындардан және щеткалық контактлардағы шығындардан құралады.

Электр машиналарындағы шығындар, олардың пайдалы әсер коэффициентіЭлектр машиналарда энергияны электромеханикалық түрлендіру кезінде механикалық энергияның немесе электр энергиясының

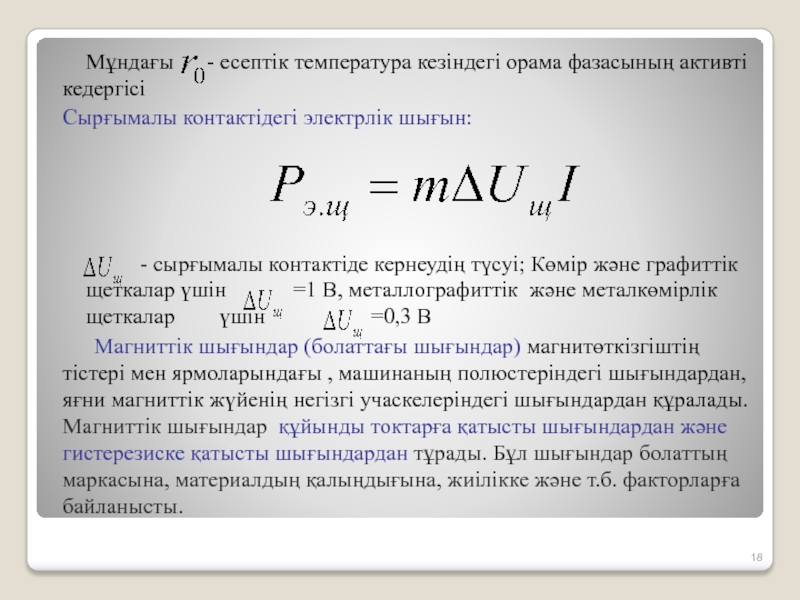
Слайд 18Мұндағы - есептік температура кезіндегі орама фазасының активті

кедергісі
Сырғымалы контактідегі электрлік шығын:




- сырғымалы контактіде кернеудің түсуі; Көмір және графиттік щеткалар үшін =1 В, металлографиттік және металкөмірлік щеткалар үшін =0,3 В
Магниттік шығындар (болаттағы шығындар) магнитөткізгіштің тістері мен ярмоларындағы , машинаның полюстеріндегі шығындардан, яғни магниттік жүйенің негізгі учаскелеріндегі шығындардан құралады. Магниттік шығындар құйынды токтарға қатысты шығындардан және гистерезиске қатысты шығындардан тұрады. Бұл шығындар болаттың маркасына, материалдың қалыңдығына, жиілікке және т.б. факторларға байланысты.


Мұндағы   - есептік температура кезіндегі орама фазасының активті кедергісі Сырғымалы контактідегі электрлік шығын:

Слайд 19Магниттік шығындар жуықтап анықталады:



-

өңдеу коэффициенті, болатты өңдеу сапасына тәуелді (асинхронды қозғалтқыштар үшін 1,4-1,8);

- болаттағы меншікті шығындар; f – қайта магниттену жиілігі;
β- дәреже көрсеткіші, болаттың маркісіне тәуелді.
- магнитөткізгіштің белгілі бір бөлігіндегі индукция;
- магнитөткізгіштің белгілі бір бөлігінің массасы.

Механикалық шығындар машинаның айналмалы бөліктерінің ауаға үйкелісіне қатысты шығындардан, подшипниктердегі және сырғымалы контактылердегі үйкеліске шығындардан, желдеткіштегі шығындардан құралады. Олар айналу жылдамдығының квадратына жуықтап пропорционал болады.





Магниттік шығындар жуықтап анықталады:      - өңдеу коэффициенті, болатты өңдеу сапасына тәуелді (асинхронды

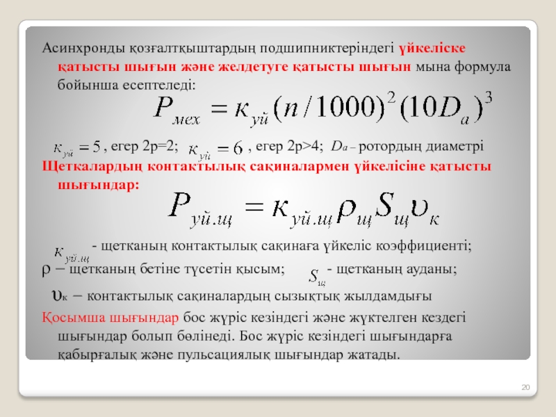
Слайд 20Асинхронды қозғалтқыштардың подшипниктеріндегі үйкеліске қатысты шығын және желдетуге қатысты шығын

мына формула бойынша есептеледі:


, егер 2р=2; , егер 2р>4; Da – ротордың диаметрі
Щеткалардың контактылық сақиналармен үйкелісіне қатысты шығындар:


- щетканың контактылық сақинаға үйкеліс коэффициенті;
ρ – щетканың бетіне түсетін қысым; - щетканың ауданы;
υк – контактылық сақиналардың сызықтық жылдамдығы
Қосымша шығындар бос жүріс кезіндегі және жүктелген кездегі шығындар болып бөлінеді. Бос жүріс кезіндегі шығындарға қабырғалық және пульсациялық шығындар жатады.












Асинхронды қозғалтқыштардың подшипниктеріндегі үйкеліске қатысты шығын және желдетуге қатысты шығын мына формула бойынша есептеледі:

Слайд 21Қабырғалық шығындар тістердің немесе полюстердің қабырғалық қабатында өрістің ауалық саңылауда

пульсациясы нәтижесінде пайда болады. Пульсацияның жиілігі тістердің санымен және айналу

жиілігімен анықталады.
Пулсациялық шығындар - статордың немесе ротордың тістерінде магнит өрісінің пульсациясы пайда болу нәтижесінде болатта туатын шығындар.
Жүктелген кездегі қосымша шығындар орамада және магнитөткізгіште ауалық саңылауда өрістің бұрмалануынан және шашыраңқы ағынның болуынан пайда болады. Қосымша шығындар жалпыөндірістік машиналар үшін номинал қуаттың 0,5-1% құрайды.
Электр машиналарының П.Ә.К-і:
А) генераторлар үшін


Қабырғалық шығындар тістердің немесе полюстердің қабырғалық қабатында өрістің ауалық саңылауда пульсациясы нәтижесінде пайда болады. Пульсацияның жиілігі тістердің

Слайд 22Б) қозғалтқыштар үшін




- машинадағы шығындар; Р1

– қозғалтқышқы берілген қуат

П.Ә.К.-і максимум мәнге тұрақты шығындар (магниттік және

механикалық шығындар) айнымалы шығындарға (электрлік шығындар токтың квадратына пропорцианал) тең болған кезде жетеді П.Ә.К. –ті максимум мәнге жүктеме номинальды жүктеменің 60-80% құраған кезде жеткізуге тырысады. Ол үшін ораманың қимасының ауданын үлкейту арқылы электрлік шығынды азайтуға тырысады.
П.Ә.К. қуатқа тәуелді болады. Микромашиналардың П.Ә.К.-і 0,1 -0,2 болса, қуатты турбогенератордың П.Ә.К.-і 0,988 жетеді.









Б) қозғалтқыштар үшін    - машинадағы шығындар; Р1 – қозғалтқышқы берілген қуатП.Ә.К.-і максимум мәнге тұрақты

Слайд 24Электр машинасын жасау саласында қолданылатын материалдар
Электр машиналарында магнит өрісінің энергиясы

негізінен ауалық саңылауға шоғырлануы тиіс. Ол үшін магнитөткізгіш және орамалар

керек болады. Бұлар басқадай конструкциялық материалдармен қатар машинада электромагниттік, жылулық және механикалық өрістерді таралуын қамтамасыз етеді.
Электр машиналарында қолданылатын барлық материалдарды шартты түрде активті материалдар және конструкциялық материалдар деп бөледі.
Активті материалдарға орамалардың және магнитөткізгіштің материалдары жатады
Конструкциялық материалдарға изоляциялық (оқшаулағыш) материалдар жәнемашинаның станинасы, қалқандар, біліктер және басқадай бөліктер жасалатын материалдар жатады.
Магнитөткізгіштер жасау үшін жұқа электротехникалық болат, болат құйындысы,шойын және магнитодиэлектриктер қолданады.
Жұқа электротехникалық болат ГОСТ бойынша 38 маркаға бөлінеді, рулон, қаңылтыр және лента түрінде болады.


Электр машинасын жасау саласында қолданылатын материалдарЭлектр машиналарында магнит өрісінің энергиясы негізінен ауалық саңылауға шоғырлануы тиіс. Ол үшін

Слайд 25Олардың маркаларының шартты белгісі төрт цифрдан тұрады. Бірінші цифр болаттың

структуралық құрылымы және илену түріне байланысты класын, екінші цифр кремнийдің

мөлшерін, үшінші цифр нормаланған негізгі сипаттамасы бойынша группасын, төртінші цифр болаттың типінің реттік нөмірін көрсетеді.
Болаттың структуралық құрылымы және илену түріне байланысты үш класқа бөлінеді: ыстықтай иленген изотроптық, суықтай иленген изотроптық және суықтай иленген анизотроптық.
Кремнийдің мөлшеріне байланысты болат алты топқа бөлінеді:
0- кремний мөлшері 0,4% дейін (легирленбеген); 1 – 0,4 -тен 0,8% дейін;
2 – 0,8 –тен 1,8% дейін; 3 - 1,8 –тен 2,8% дейін; 4 - 2,8 –тен 3,8% дейін; 5 - 3,8 –тен 4,8% дейін.
Болаттың қасиеті кремнийдің мөлшеріне және жасалу жағдайына байланысты. Аз мөлшерде кремнийі бар болаттардың магнит өтімділігі төмен және магниттік шығындары жоғары, магниттік қанығуы жоғары. Көп мөлшерде кремнийі бар болаттарда құйынды токтарға қатысты және гистерезиске қатысты шығындар аз болады және магнитік өтімділігі жоғары. Болатқа кремнийдің қосылуы оның меншікті кедергісін арттырады.
Нормаланған негізгі сипаттамасы бойынша электротехникалық болат бес топқа бөлінеді:





Олардың маркаларының шартты белгісі төрт цифрдан тұрады. Бірінші цифр болаттың структуралық құрылымы және илену түріне байланысты класын,

Слайд 260 –магниттік индукция 1,7 Тл және 50 Гц болғанда меншікті

шығындар
1 -магниттік индукция 1,5 Тл және 50 Гц болғанда меншікті

шығындар
2-магниттік индукция 1,0 Тл және 400 Гц болғанда меншікті шығындар
6- әлсіз өрістің кернеулілігі 0,4A/м болғандағы магниттік индукция
7- әлсіз өрістің кернеулілігі 10 A/м болғандағы магниттік индукция
Суықтай иленген анизотроптық болаттардың магниттік өтімділігі жоғары және әлсіз өрістерде шығындары аз. Олар қаптамалардың түріне байланысты: электроизоляциялық жылуға төзімді қаптамалы (ЭТ); штамповканы нашарлатпайтын қаптамалы (М); электроизоляциялық қаптамасыз( БП). Қалығдығы 0,28 – 0,5 мм
Магнитодиэлектриктер – магнитөткізгіштер жасауға арналған, жоғары магниттік қасиеттері бар және жоғары электрлік кедергісі бар материал.
Құйынды токтарға қатысты шығындарды азайту үшін болат қаңылтырлар бір бірінен лак арқылы оқшауланады (изоляция жасалады). Изоляция болуына байланысты пакеттің активті қимасының азаюын пакеттің толу коэффициенті кст арқылы есепке алады. кст =0,98....0,88







0 –магниттік индукция 1,7 Тл және 50 Гц болғанда меншікті шығындар1 -магниттік индукция 1,5 Тл және 50

Слайд 27Тұрақты ток машиналарының бас полюстері 1211 маркалы қалыңдығы 0,5-1 мм

қаңылтыр болаттан жасалады, ал синхронды машиналардың полюстері үшін - қалыңдығы1-2мм

қаңылтыр болат.
Құйынды болаттар синхронды машиналардың роторын және қосымша полюстер жасау үшін қолданылады. Шойындар магниттік қасиеттерінің нашарлығына байланысты сирек қолданылады.
Электр машиналар жасау саласында өткізгіш материалдар ретінде мыс және алюминий пайдаланады. Күміс дефицит материал болғандықтан сирек қолданылады.
Өткізгіш мысты электролиттік ванналарда алынады. Мыста басқа қоспаның өте аз мөлшері болуының өзі оның электрлік өткізгіштігін нашарлатады.
Тұрақты ток машиналарының коллекторларын кадмий қосылған мыстан жасайды. Кадмий коллектордың механикалық беріктігін қамтамасыз етеді, коммутацияны жақсартады.
Электротехникалық өндірісте өткізгіш ретінде алюминий кеңінен қолданылады. Алюминийдің тығыздығы мысқа қарағанда 3,3 есе аз, бірақ меншікті кедергісі 1,7 есе көп.




Тұрақты ток машиналарының бас полюстері 1211 маркалы қалыңдығы 0,5-1 мм қаңылтыр болаттан жасалады, ал синхронды машиналардың полюстері

Слайд 28Алюминий сымдар АЕ маркалы алюминийден (99,5% Al+ 0,5% Fe,Si) жасалады.

Асинхронды машиналардың құймалы роторлары кедергісі көбейтілген АКЗ, АКМ, АКЦ маркалы

алюминий қоспасынан жасалады.
Латун (мыс+цинк) және қола (мыс+олово, кадмий, бериллий, фосфор) асинхронды қозғалтқыштың роторының қысқа тұйықталған орамаларын және синхронды машиналардың демпферлік орамаларын , ток жүретін күрделі детальдар жасауға қолданады.
Орамалық өткізгіштер ретінде беріктігі жоғары, эмалданған ПЭВ-1, ПЭВ-2 маркалы және полиэфирлік лак жағылған, қызуға беріктігі жоғары ПЭТВ маркалы мыс сымдар қолданылады.
Алюминий өткізгіштер (диаметрі 0,08-0,41) күйдірілмеген (ПЭВАТ) және күйдірілген (ПЭВА) алюминий сымдардан жасалады.
Электроқшаулағыш материалдар қызуға беріктігіне байланысты 7 класқа бөлінеді:
класс Y (90 °С) – мақта, жібек, целлюлозы, қағаз, картон,ағаш, пластмассалар негізінде жасалған материалдар.


Алюминий сымдар АЕ маркалы алюминийден (99,5% Al+ 0,5% Fe,Si) жасалады. Асинхронды машиналардың құймалы роторлары кедергісі көбейтілген АКЗ,

Слайд 29Класс А (105 °С) – электрлік оқшаулағыш ертіндімен (смолалар,

термотөзімді лактар) өңделген Y класқа жататын материалдар .
Класс Е (120

°С) – электрлік картон, полиэтилентерефталаттық пленка, шынылық лак, термореактивті синтетикалық смола негізінде жасалған материалдар.
Класс В (130 °С), Класс F (155 °С), Класс Н (180 °С) – слюда, слюдапласт, шынылық лак және маталар, асбест, асбестцемент, кварц, электротехникалық шифер және керамика, термореактивті синтетикалық смола негізінде жасалған материалдар.
Конструкциялық материал ретінде электр машиналарында пластмассалар кеңінен қолданады. Олардан қысқыштар, втулкалар, корпустар, подшипниктер жасалады.


Класс А (105 °С) –  электрлік оқшаулағыш ертіндімен (смолалар, термотөзімді лактар) өңделген Y класқа жататын материалдар

Обратная связь

Если не удалось найти и скачать доклад-презентацию, Вы можете заказать его на нашем сайте. Мы постараемся найти нужный Вам материал и отправим по электронной почте. Не стесняйтесь обращаться к нам, если у вас возникли вопросы или пожелания:

Email: Нажмите что бы посмотреть 

Что такое TheSlide.ru?

Это сайт презентации, докладов, проектов в PowerPoint. Здесь удобно  хранить и делиться своими презентациями с другими пользователями.


Для правообладателей

Яндекс.Метрика