Разделы презентаций


НАПІВПРОВІДНИКОВА ЕЛЕКТРОНІКА Лекція 16 Фотодетектори

Содержание

Фотодетектори – це напівпровідникові прилади, які можуть детектувати оптичні сигнали за рахунок електронних процесів, що в них протікають.В загальному випадку в фотодетекторі протікають три основні процеси:1) генерація носіїв під дією зовнішнього

Слайды и текст этой презентации

Слайд 1 НАПІВПРОВІДНИКОВА ЕЛЕКТРОНІКА Лекція 16 Фотодетектори

Анатолій Євтух

Інститут високих технологій
Київського національного

університету імені Тараса Шевченка

НАПІВПРОВІДНИКОВА ЕЛЕКТРОНІКА Лекція 16  Фотодетектори  Анатолій Євтух Інститут високих технологій Київського національного

Слайд 2Фотодетектори – це напівпровідникові прилади, які можуть детектувати оптичні сигнали

за рахунок електронних процесів, що в них протікають.
В загальному випадку

в фотодетекторі протікають три основні процеси:
1) генерація носіїв під дією зовнішнього опромінення;
2) переніс носіїв і їх помноження за рахунок того чи іншого механізму підсилення струму, характерного для даного напівпровідника;
3) взаємодія струму з зовнішньою ланкою, яка забезпечує отримання вихідного сигналу.

Фотодетектори грають важливу роль у волоконно-оптичних системах зв’зку ближнього ІЧ-діапазону (0,8 – 1,6 мкм). Вони детектують оптичні сигнали, тобто перетворюють зміни інтенсивності випромінювання в електричні коливання, які відповідним чином підсилюються і піддаються наступній обробці.

Фотодетектори, що призначені для таких систем, повинні мати:
1) високу чутливість в робочому діапазоні довжин хвиль;
2) високу швидкодію;
3) низький рівень шумів;
4) малі розміри;
5) низькі керуючі напруги і струми;
6) високу надійність в роботі.

Фотодетектори – це напівпровідникові прилади, які можуть детектувати оптичні сигнали за рахунок електронних процесів, що в них

Слайд 3Фоторезистор
Фоторезистор – це пластина напівпровідника (монолітна чи в виді тонкої

плівки), на протилежних кінцях якої створені омічні контакти. При падінні

випромінювання на поверхню фото резистора в останньому генеруються носії внаслідок збудження або між зонних переходів (власне збудження), або переходів з участю енергетичних рівнів в забороненій зоні (домішкове збудження), що приводить до збільшення провідності.

Провідність власних фото резисторів описується формулою =q(nn+pp), і збільшення провідності під дією освітлення в основному пов’язано зі збільшенням кількості носіїв.

Довгохвильова границя фотопровідності в цьому випадку визначається із співвідношення

де с - довжина хвилі, що відповідає ширині забороненої зони Eg .

Випромінювання з довжинами хвиль меншими с, поглинається в напівпровіднику з утворенням електронно-діркових пар.

ФоторезисторФоторезистор – це пластина напівпровідника (монолітна чи в виді тонкої плівки), на протилежних кінцях якої створені омічні

Слайд 4Фоторезистор
Фоторезистор, що складається з пластини напівпровідника з омічними контактами.
Процеси власного

(зона-зона) і домішкового фотозбудження.

ФоторезисторФоторезистор, що складається з пластини напівпровідника з омічними контактами.Процеси власного (зона-зона) і домішкового фотозбудження.

Слайд 5В домішковому фоторезисторі фотозбудження може відбуватися між краєм зони і

енергетичним рівнем в забороненій зоні. Фотопровідність може виникати в результаті

поглинання фотонів з енергією, яка рівна або перевищує енергію, що відділяє домішковий рівень від зони провідності чи валентної зони. При цьому довгохвильова границя фотопровідності визначається глибиною залягання домішкового рівня в забороненій зоні.

Робота фотодетекторів взагалі і фото резисторів зокрема характеризується трьома параметрами:
1) квантовою ефективністю або підсиленням;
2) часом фотовідгуку;
3) чутливістю (виявною здатністю).

Фотострум, що протікає між контактами, рівний

Визначаючи вихідний фотострум як

отримаємо коефіцієнт підсилення фотоструму

де tr=L/vd - час прольоту носіїв.

де  - квантова ефективність (тобто кількість фотогенерованих носіїв віднесене до кількості фотонів, що падають), Popt - потужність падаючого випромінювання, h - енергія фотона.

В домішковому фоторезисторі фотозбудження може відбуватися між краєм зони і енергетичним рівнем в забороненій зоні. Фотопровідність може

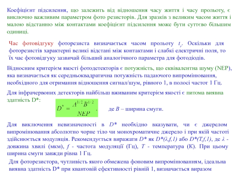
Слайд 6Коефіцієнт підсилення, що залежить від відношення часу життя і часу

прольоту, є виключно важливим параметром фото резисторів. Для зразків з

великим часом життя і малою відстанню між контактами коефіцієнт підсилення може бути суттєво більшим одиниці.

Час фотовідгуку фоторезиста визначається часом прольоту tr. Оскільки для фоторезистів характерні великі відстані між контактами і слабкі електричні поля, то їх час фотовідгуку зазвичай більший аналогічного параметра для фотодіодів.

Відносним критерієм якості фотодетекторів є потужність, що еквівалентна шуму (NEP), яка визначається як середньоквадратична потужність падаючого випромінювання, необхідного для отримання відношення сигнал/шум, рівного 1, в полосі частот 1 Гц.

Для інфрачервоних детекторів найбільш вживаним критерієм якості є питома виявна здатність D*:

де В – ширина смуги.

Для виключення невизначеності в D* необхідно вказувати, чи є джерелом випромінювання абсолютно чорне тіло чи монохроматичне джерело і при якій частоті здійснюється модуляція. Рекомендується виражати D* як D*(,f,1) або D*(T,f,1), де  - довжина хвилі (мкм), f - частота модуляції (Гц), T - температура (К). При цьому ширина смуги завжди рівна 1 Гц.

Для фоторезистора, чутливість якого обмежена фоновим випромінюванням, ідеальна виявна здатність D* при квантовій ефективності рівній 1, визначається виразом

Коефіцієнт підсилення, що залежить від відношення часу життя і часу прольоту, є виключно важливим параметром фото резисторів.

Слайд 7Залежність виявної здатності D* від довжини хвилі випромінювання для різних

фоторезисторів і фотодіодів (фотодіоди позначені ФД). Штриховими кривими представлена теоретична

ідеальна D* при 77 і 300 К і куті 2 ср.

де c - швидкість світла і =h/kT.

Для детектування випромінювання в середньому, дальному і наддальному ІЧ-діапазонах фоторезистори охолоджуються до низьких температур (77 і 4,2 К). При таких температурах зменшуються теплові ефекти, що викликають термічну іонізацію і спустошення енергетичних рівнів, і збільшуються підсилення і ефективність детектування.

Залежність виявної здатності D* від довжини хвилі випромінювання для різних фоторезисторів і фотодіодів (фотодіоди позначені ФД). Штриховими

Слайд 8Фотодіод
В фотодіоді є збіднена область напівпровідника з сильним електричним полем,

в якому відбувається розділення електронно-діркових пар, що збуджуються під дією

світла.

Для роботи фотодіода на високих частотах необхідно забезпечити малі часи прольоту, тому збіднена область має бути тонкою. З іншого боку, для збільшення квантової ефективності (кількість фотогенерованих електронно-діркових пар, віднесене до кількості падаючих фотонів) збіднений шар повинен бути досить товстим, щоб забезпечити поглинання більшої частини випромінювання, що падає. Таким чином, існує взаємозв’зок між швидкодією і квантовою ефективністю.

Фотодіод може працювати в фотовольтаїчному режимі, характерному для сонячних батарей – незміщений діод під’єднується до нагрузочного опору.
Однак конструктивно фотодіод суттєво відрізняється від сонячної батареї. В роботі фотодіоду визначаючу роль грає лише випромінювання, що зосереджене у вузькому інтервалі довжин хвиль в центрі оптичного діапазону, а сонячні батареї повинні мати високу чутливість в широкому діапазоні довжин хвиль сонячного випромінювання. Фотодіоди мають малі розміри, необхідні для мінімізації ємності переходу, тоді як сонячні батареї відносяться до приладів з великою площею.
Однією з найбільш важливих характеристик фотодіодів є квантова ефективність, тоді як якість сонячних батарей в основному оцінюється за ефективністю перетворення потужності (потужність, яка виділяється на загрузці, віднесена до потужності падаючого сонячного випромінювання).

ФотодіодВ фотодіоді є збіднена область напівпровідника з сильним електричним полем, в якому відбувається розділення електронно-діркових пар, що

Слайд 9При роботі в видимому і ближньому інфрачервоному діапазонах діоди зазвичай

зміщуються в оберненому напрямі за допомогою відносно великих напруг, щоб

зменшити час прольоту носіїв і знизити ємність переходу. Напруга зміщення однак не настільки велика, щоб викликати лавинний пробій.

В сімейство фотодіодів входять діоди з p-n переходом, p-i-n - діоди, діоди зі структурою метал-напівпровідник (з бар’єром Шотткі) і діоди з гетеропереходом.

Квантова ефективність – це кількість фотогенерованих електронно-діркових пар віднесене до кількості фотонів, що падають.

де Ip - фотострум, що обумовлений поглинанням падаючого оптичного випромінювання з потужністю Popt і довжиною хвилі  (що відповідає енергії фотона h).

Порівняльним критерієм якості є чутливість, яка визначається як відношення фотоструму до оптичної потужності:

Таким чином, для даної квантової ефективності чутливість лінійно зростає з ростом . Для ідеального фотодіода (=1) R=(/1,24) (А/Вт), де довжина  виражена в мікрометрах.

При роботі в видимому і ближньому інфрачервоному діапазонах діоди зазвичай зміщуються в оберненому напрямі за допомогою відносно

Слайд 10Одним із головних факторів, що визначають квантову ефективність, є коефіцієнт

поглинання.
Для Ge, Si і напівпровідникових сполук типу А3В5 при збільшенні

температури криві зсуваються в область більших довжин хвиль. Для деяких сполук типу А4В6 (наприклад, PbSe) має місце обернена ситуація, що обумовлено розширенням забороненої зони при збільшенні температури.

Внаслідок того, що  сильно залежить від довжини хвилі, для даного напівпровідника область довжин хвиль, в якій можна отримати помітний фотострум, обмежена. Довгохвильова границя с визначається шириною забороненої зони напівпровідника і рівна 1,7 мкм для Ge і 1,1 мкм для Si. Для довжин хвиль більших с, значення  надто мале, щоб забезпечити помітне поглинання. Короткохвильова границя фотовідгуку обумовлена тим, що в області коротких хвиль коефіцієнт  дуже великий (105 см-1) і випромінювання поглинається в безпосередній близькості до поверхні, де часи рекомбінації малі. Внаслідок цього фотоносії рекомбінують раніше ніж виходять з поверхневого шару.

Одним із головних факторів, що визначають квантову ефективність, є коефіцієнт поглинання.Для Ge, Si і напівпровідникових сполук типу

Слайд 11Залежність коефіцієнта поглинання від довжини хвилі випромінювання для різних фоточутливих

матеріалів.
Залежність коефіцієнта поглинання від довжини хвилі випромінювання для матеріалів, що

чутливі в ІЧ – області спектра.
Залежність коефіцієнта поглинання від довжини хвилі випромінювання для різних фоточутливих матеріалів.Залежність коефіцієнта поглинання від довжини хвилі випромінювання

Слайд 12Залежність квантової ефективності (суцільна крива) і чутливості (штрихова крива) різних

фотодетекторів від довжини хвилі випромінювання.
В ультрафіолетовій і видимій областях спектру

високу квантову ефективність мають фотодіоди зі структурою метал-напівпровідник. В ближньому ІЧ-діапазоні (на довжинах хвиль 0,8-0,9 мкм) в кремнієвих фотодіодах з просвітлюючим покриттям може бути досягнута квантова ефективність 100%. В області довжин хвиль 1,0-1,6 мкм високою квантовою ефективністю характеризуються фотодіоди на Ge, а також на основі потрійних (наприклад, GaInAs) і четверних (наприклад, GaInAsP) сполук елементів 3 і 5 груп. Для забезпечення ефективної роботи в довгохвильовій області фотодіоди охолоджуються до низьких температур (наприклад, до 77 К).
Залежність квантової ефективності (суцільна крива) і чутливості (штрихова крива) різних фотодетекторів від довжини хвилі випромінювання.В ультрафіолетовій і

Слайд 13Швидкість фотовідгуку обмежується трьома факторами:
-дифузією носіїв;
-часом дрейфу через збіднену область;
-ємністю

збідненої області.
Носії, що генеровані за межами збідненої області, повинні дифундувати

до переходу, що суттєво збільшує час затримки. Щоб зменшити вплив дифузії, необхіжно формувати перехід поблизу поверхні.
Основна частина випромінювання поглинається в тому випадку, коли збіднена область досить широка (порядку 1/; при достатньо високих обернених зміщеннях дрейф носіїв здійчснюється зі швидкістю насичення. Збіднений шар, однак, не повинен бути досить широким, тому що час переносу буде обмежувати швидкість фотовідгуку. Крім того він не повинен бути і дуже вузьким, тому що за рахунок великої ємності С буде велика постійна часу RC (R - опір нагрузки). Оптимальною шириною збідненого шару вважається така ширина, при якій час переносу рівний приблизно половині періоду модуляції випромінювання.
Наприклад, для частоти модуляції рівній 10 ГГц, оптимальна ширина збідненого шару в кремнії (швидкість насичення 107 см/с) становить 5 мкм.
Швидкість фотовідгуку обмежується трьома факторами:-дифузією носіїв;-часом дрейфу через збіднену область;-ємністю збідненої області.Носії, що генеровані за межами збідненої

Слайд 14Процес детектування випромінювання (а) і еквівалентна схема фотодіода (б).
Для вивчення

шумових властивостей фотодіоду розглядається узагальнений процес детектування випромінювання.
При поглинанні оптичного

сигналу і фонового випромінювання в фотодіоді генеруються електронно-діркові пари. Електрони і дірки розділяються електричним полем і дрейфують в протилежні сторони від p-n - переходу. При цьому через зовнішній нагрузочний опір протікає струм зміщення.

ip, (is-)1/2, Cj, Rj, Rs визначаються параметрами фотодіода. Компонента Cj ємність переходу, Rj - опір переходу, Rs - послідовний опір. Змінний опір RL відповідає зовнішньому нагрузочному опору, а Ri - вхідному опору підсилювача. Всі опори вносять в систему додаткові теплові шуми. Послідовний опір Rs зазвичай набагато менший ніж інші опори, тому його можна не враховувати.

Потужність еквівалентна шуму (NEP), яка рівна середньоквадратичній оптичній потужності при S/N=1 і B=1 Гц, описується виразом

Процес детектування випромінювання (а) і еквівалентна схема фотодіода (б).Для вивчення шумових властивостей фотодіоду розглядається узагальнений процес детектування

Слайд 15Залежність NEP p-i-n - діода від величини опору навантаження при

темновому струмі 150 пА і різних значеннях фонового струму.
де

Ieq=IB+ID+2kT/qReq, IB - струм обумовлений фоновим випромінюванням, ID - темновий струм термічної генерації електронно-діркових пар в збідненій області, 1/Req=1/Rj+1/RL+1/Ri.

Для того, щоб збільшити чутливість фотодіода, необхідно  і Req збільшувати, а IB і ID зменшувати.

Залежність NEP p-i-n - діода від величини опору навантаження при темновому струмі 150 пА і різних значеннях

Слайд 16Фототранзистор
Біполярний фототранзистор (а) і складений фототранзистор (б).
Біполярні і уніполярні транзистори

можуть виконувати функції фотодетекторів і, відповідно, називаються фототранзисторами. Характерний для

цих приладів транзисторний ефект забезпечує високе підсилення. Разом з тим в порівнянні з фотодіодом фототранзистор більш складний при виготовленні і поступається йому швидкодією внаслідок великої площі.

Біполярний фототранзистор відрізняється від звичайного біполярного транзистора тим, що перехід база-колектор, який грає в ньому роль чутливого елементу (зображається у виді діода з паралельно підключеною ємністю), має більшу площу.

ФототранзисторБіполярний фототранзистор (а) і складений фототранзистор (б).Біполярні і уніполярні транзистори можуть виконувати функції фотодетекторів і, відповідно, називаються

Слайд 17Фототранзистори особливо ефективні у складі оптронів, оскільки забезпечують високий коефіцієнт

перетворення за струмом (тобто, відношення вихідного струму фотодетектора до вхідного

струму фотодіода), який досягає 50% і більше, тоді як при використанні фотодіодів цей коефіцієнт не перевищує 0,2%.

Біполярний фототранзистор може бути інтегрально суміщений з іншими приладами. Наприклад, використовуючи додатковий транзистор, можна сформувати складений фототранзистор з суттєво більшим коефіцієнтом підсилення.

Швидкодія розглянутих структур обмежується великою ємністю переходу база-колектор і знижується при збільшення підсилення за рахунок ефекту зворотнього зв’язку.
Так, типовий час відгуку для фотодіода становить 0,01 мкс, тоді як для біполярного фототранзистора він рівний 5 мкс, а для складеного фототранзистора 50 мкс.

Фототранзистор може бути виготовлений на основі гетероструктури, наприклад, симетричної структури n-AlGaAs/p-GaAs/n-AlGaAs. Ефективна інжекційна здатність забезпечується за рахунок того, що шар бази має більш вузьку заборонену зону, ніж шари колектора і емітера. Таким шляхом виключається присутнє звичайним транзисторам обмеження, що полягає в необхідності створення слабко легованого базового шару, і можна реалізувати умови, при яких збіднена область запірного шару в основному зосереджена в шарі колектора. Це дозволяє отримати в одному приладі високе підсилення і високу напругу заперання.

Фототранзистори особливо ефективні у складі оптронів, оскільки забезпечують високий коефіцієнт перетворення за струмом (тобто, відношення вихідного струму

Слайд 18Залежність фотоструму в області насичення від напруги на польовому електроді

в МОН – транзисторі з підкладкою легованою індієм.
Структура кремнієвого МДН

транзистора з ізольованим затвором є чутливою до ІЧ-випромінювання. Підкладка p-типу легована бором, що дає мілкий акцепторний рівень, і індієм, що дає глибокий акцепторний рівень (глибина залягання 0,16 еВ від краю валентної зони).

В заповненому дірками стані центри індія нейтральні, а при збудженні дірок в валентну зону стають відємно зарядженими. Прилад працює наступним чином. Від’ємна напруга на польовому електроді викликає збагачення каналу; при цьому всі центри індія захоплюють дірки і переходять в нейтральний стан.

Залежність фотоструму в області насичення від напруги на польовому електроді в МОН – транзисторі з підкладкою легованою

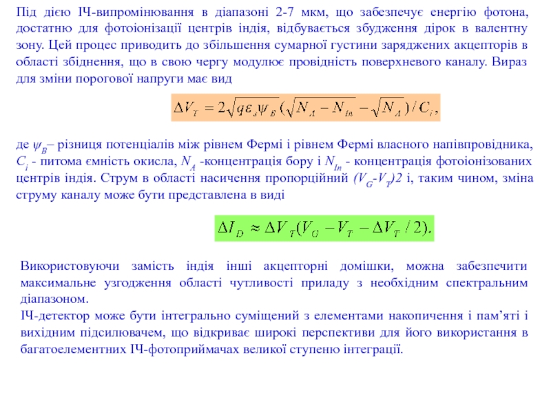
Слайд 19Під дією ІЧ-випромінювання в діапазоні 2-7 мкм, що забезпечує енергію

фотона, достатню для фотоіонізації центрів індія, відбувається збудження дірок в

валентну зону. Цей процес приводить до збільшення сумарної густини заряджених акцепторів в області збіднення, що в свою чергу модулює провідність поверхневого каналу. Вираз для зміни порогової напруги має вид

де B– різниця потенціалів між рівнем Фермі і рівнем Фермі власного напівпровідника, Ci - питома ємність окисла, NA -концентрація бору і NIn - концентрація фотоіонізованих центрів індія. Струм в області насичення пропорційний (VG-VT)2 і, таким чином, зміна струму каналу може бути представлена в виді

Використовуючи замість індія інші акцепторні домішки, можна забезпечити максимальне узгодження області чутливості приладу з необхідним спектральним діапазоном.
ІЧ-детектор може бути інтегрально суміщений з елементами накопичення і пам’яті і вихідним підсилювачем, що відкриває широкі перспективи для його використання в багатоелементних ІЧ-фотоприймачах великої ступеню інтеграції.

Під дією ІЧ-випромінювання в діапазоні 2-7 мкм, що забезпечує енергію фотона, достатню для фотоіонізації центрів індія, відбувається

Слайд 20Дякую за увагу!

Дякую за увагу!

Обратная связь

Если не удалось найти и скачать доклад-презентацию, Вы можете заказать его на нашем сайте. Мы постараемся найти нужный Вам материал и отправим по электронной почте. Не стесняйтесь обращаться к нам, если у вас возникли вопросы или пожелания:

Email: Нажмите что бы посмотреть 

Что такое TheSlide.ru?

Это сайт презентации, докладов, проектов в PowerPoint. Здесь удобно  хранить и делиться своими презентациями с другими пользователями.


Для правообладателей

Яндекс.Метрика