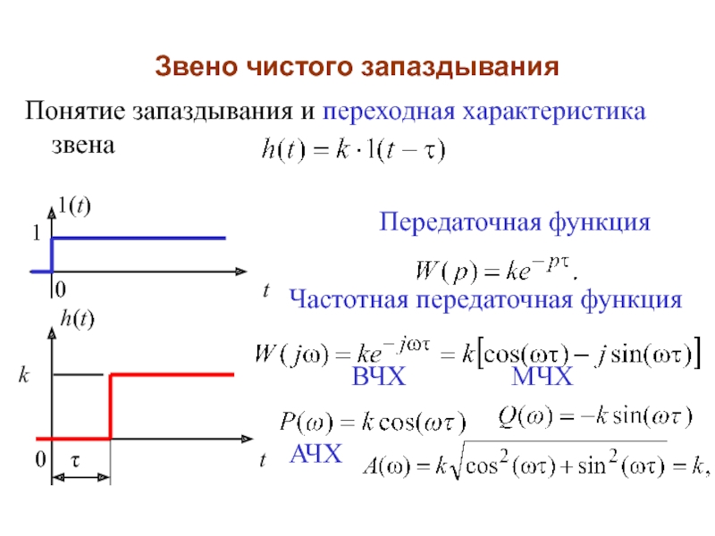
передаточная функция содержит полиномы небольшой степени (не выше второй) комплексной
переменной p в числителе или в знаменателе.Классификация типовых динамических звеньев
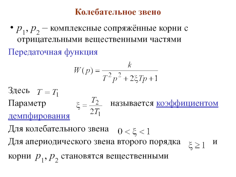
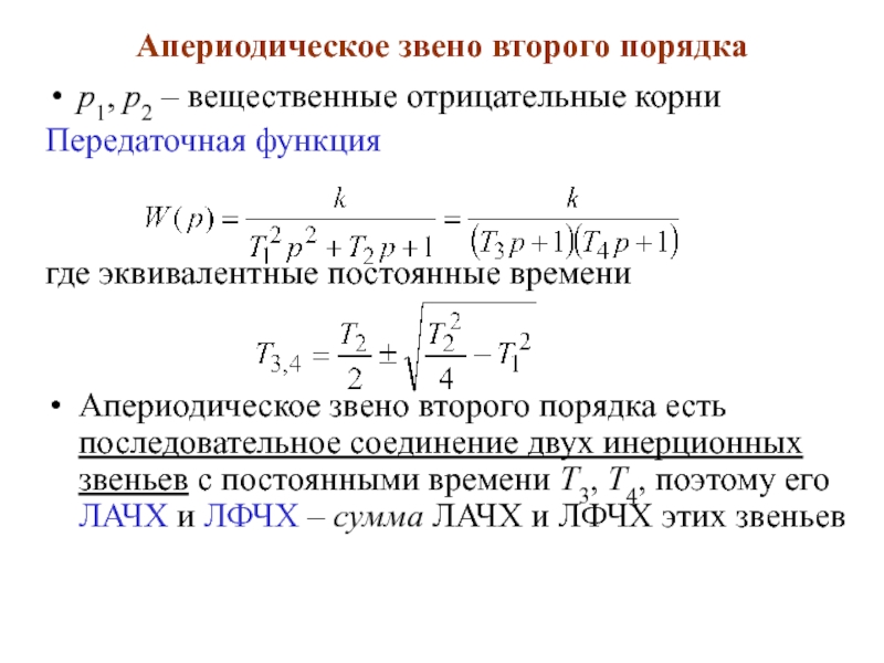
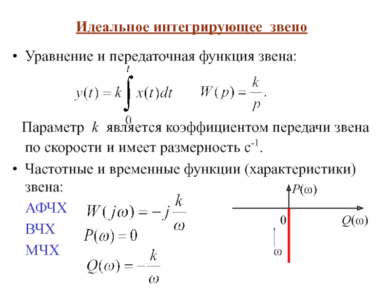
Минимально фазовые звенья –это звенья, передаточные функции которых могут содержать в своей структуре как нули, так и полюсы, причем полюсы могут иметь отрицательные вещественные части, быть нулевыми или чисто мнимыми.
Для минимально фазовых звеньев