Разделы презентаций


Фотоэлектрический эффект

Содержание

З Д Р А В С Т В У Й Т Е!

Слайды и текст этой презентации

Слайд 1 Курс лекций по общей физике



Крючков Юрий Юрьевич
профессор, д-р физ.-мат. наук
каф. ОФ

ЕНМФ ТПУ

Курс лекций по общей физике Крючков Юрий Юрьевичпрофессор, д-р физ.-мат. науккаф. ОФ ЕНМФ ТПУ

Слайд 2З Д Р А В С Т В У Й

Т Е!

З Д Р А В С Т В У Й Т Е!

Слайд 3
Лекция 19

Тема: Фотоэлектрический эффект
19.1. Фотоэлектрический эффект;
19.2. Законы внешнего фотоэффекта;
19.3.

Уравнение Эйнштейна для внешнего фотоэффекта;
19.4. Применение фотоэффекта (самостоятельно!!!)
19.5. Масса и

импульс фотона;
19.6. Эффект Комптона и его элементарная теория;

Сегодня: *

Лекция 19Тема: Фотоэлектрический эффект 19.1. Фотоэлектрический эффект;19.2. Законы внешнего фотоэффекта;19.3. Уравнение Эйнштейна для внешнего фотоэффекта;19.4. Применение фотоэффекта

Слайд 4
Лекция 19

Тема: Фотоэлектрический эффект
Продолжение
19.7. Корпускулярно-волновой дуализм; электромагнитного излучения
19.8. Волны

де Бройля. Опыт Девиссона.
Сегодня: *

Лекция 19Тема: Фотоэлектрический эффект Продолжение19.7. Корпускулярно-волновой дуализм; электромагнитного излучения19.8. Волны де Бройля. Опыт Девиссона.Сегодня: *

Слайд 519.1. Фотоэлектрический эффект

19.1. Фотоэлектрический эффект

Слайд 6Рис.19.1

Рис.19.1

Слайд 8mA
V
A
K




J
u
0


-U
J1
J2
Рис.19.2
Рис.19.3









e-
*

mAVAKJu0-U J1J2Рис.19.2Рис.19.3e-*

Слайд 10(19.1.1)

(19.1.1)

Слайд 19Рис.19.4
Рис.19.5

Рис.19.4Рис.19.5

Слайд 22
3.Опыт А.Ф.Иоффе и Н И.Добронравова

Катод (AI)
К насосу
УФ лучи
Wi



А
В
Wi – Висмутовая

пылинка r = 3·10-5 см
L – Кварцевое окошко
А – Анод

из АI, толщиной ~ 5·10-3 мм
В – Пластинка

L

*

3.Опыт А.Ф.Иоффе и Н И.ДобронравоваКатод (AI)К насосуУФ лучиWiАВWi – Висмутовая пылинка r = 3·10-5 смL – Кварцевое

Слайд 25ВАВИЛОВ Сергей Иванович
Родился 24 марта 1891 г., Москва. умер 25 января 1951

г., Москва. физик, специалист в области оптики. Член-корреспондент по Отделению математических и

естественных наук с 31 января 1931 г., академик по Отделению математических и естественных наук (физика, оптика, люминесценция) с 29 марта 1932 г., президент с 17 июля 1945 г. по 25 января 1951 г.

ВАВИЛОВ Сергей ИвановичРодился 24 марта 1891 г., Москва. умер 25 января 1951 г., Москва. физик, специалист в

Слайд 31


φ
θ


Схема явления Комптона.
Источник γ лучей-молибденовый антикатод, исследуемый образец-графит. Изучался спектр

лучей, рассеянных графитом под различными углами . Для этого был

применен рентгеновский спектрометр.

e-

φθСхема явления Комптона.Источник γ лучей-молибденовый антикатод, исследуемый образец-графит. Изучался спектр лучей, рассеянных графитом под различными углами .

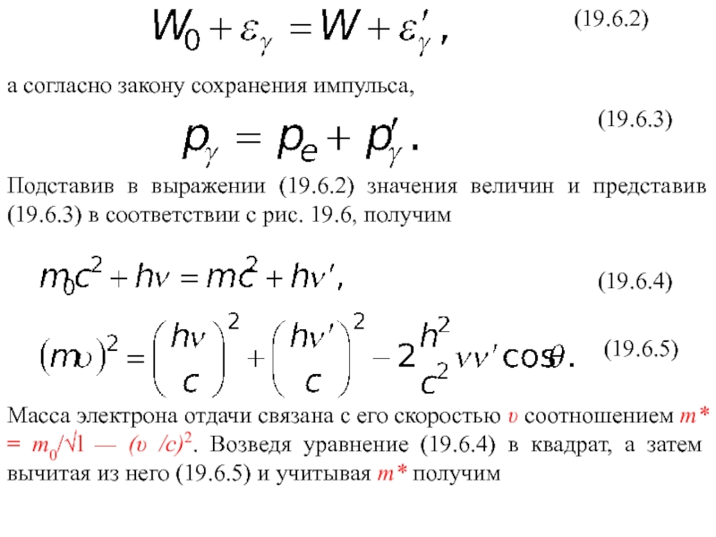
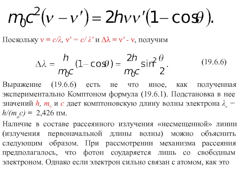
Слайд 32На (рис.19.6) представлены итоги измерений, сделанных Комптоном. Оказалось, что в

спектре рассеянных лучей, кроме линии, имеющей длину волны излучения, падающего

на графит, появляется еще одна линия с большей длиной волны; сдвиг длины волны этой линии по отношению к длине основной растет с увеличением угла рассеяния θ.
Эффектом Комптона называется упругое рассеяние коротковолнового электромагнитного излучения (рентгеновского и γ-излучений) на свободных (или слабосвязанных) электронах вещества, сопровождающееся увеличением длины волны.

*

На (рис.19.6) представлены итоги измерений, сделанных Комптоном. Оказалось, что в спектре рассеянных лучей, кроме линии, имеющей длину

Слайд 34


Рис.19.7

Рис.19.7

Слайд 38Боте разработал метод совпадения. Тонкая металлическая фольга Ф помещается между

двумя газоразрядными счетчиками Сч.
Так было экспериментально доказано существование особых

световых частиц – фотонов.

Опыт Боте

Боте разработал метод совпадения. Тонкая металлическая фольга Ф помещается между двумя газоразрядными счетчиками Сч. Так было экспериментально

Слайд 39За время торможения электрон излучает энергию
Тормозное рентгеновское излучение


Тормозное

рентгеновское излучение
Тормозное рентгеновское излучение
Квантовая природа излучения подтверждается также

существованием коротковолновой границы тормозного рентгеновского спектра.

- мощность излучения электрона

где υ0 – начальная скорость электрона.

За время торможения электрон излучает энергию Тормозное рентгеновское излучение Тормозное рентгеновское излучение Тормозное рентгеновское излучение Квантовая природа

Слайд 40 Согласно классической электродинамике при торможении электрона, должны возникать излучения

всех длин волн от нуля до бесконечности. Длина волны, на

которую приходится максимум мощности излучения, должна уменьшаться по мере увеличения скорости электронов, что подтверждается на опыте
Согласно классической электродинамике при торможении электрона, должны возникать излучения всех длин волн от нуля до бесконечности.

Слайд 41Экспериментально установлено, что
Существование коротковолновой границы непосредственно вытекает из квантовой

природы излучения. Действительно если излучение возникает за счёт энергии, теряемой

электроном при торможении, то энергия кванта ħω не может превысить энергию электрона eU т.е. ħω ≤ eU или hν ≤ eU, отсюда

или

Экспериментально установлено, что Существование коротковолновой границы непосредственно вытекает из квантовой природы излучения. Действительно если излучение возникает за

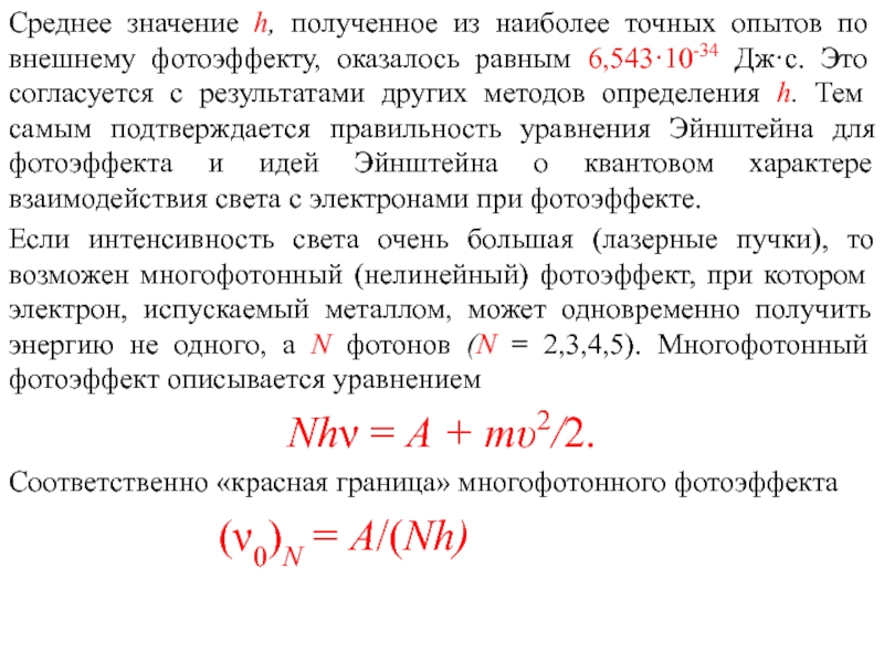
Слайд 42 Фотон обладает энергией W = hν = h(c/λ).

Для видимого света длина волны λ = 0,5 мкм и

энергией W = 2,2 эВ, для рентгеновских лучей λ = 10 — 0,005нм и W = 100 эВ до 250 кэВ. Фотон обладает инертной массой:

W = mc2 ⇒ mф = W/c2 = hc/λc2 = h/cλ;

Фотон движется со скоростью света c = 3·108 м/с. Подставим это значение скорости в выражение

Фотон обладает энергией W = hν = h(c/λ). Для видимого света длина волны λ =

Слайд 43 Фотон – частица, не обладающая массой покоя потому, что

она может существовать только двигаясь со скоростью света c.
Найдем

выражение для энергии и импульса фотона. Мы знаем релятивистское выражение для импульса


И для энергии


Фотон – частица, не обладающая массой покоя потому, что она может существовать только двигаясь со скоростью

Слайд 44 В последнем выражении размерности всех членов соответствуют размерности p2

т. е. p2 = E2/c2 откуда


где k – волновое

число
В последнем выражении размерности всех членов соответствуют размерности p2 т. е. p2 = E2/c2 откуда где

Слайд 46
19.7. Корпускулярно-волновая природа света
Опыты Ботэ, эффект Комптона,

тепловое излучение, опыты Лебедева, опыты Добронравова казалось бы убедительно доказывают

справедливость квантовых (корпускулярных) представлений о природе света.

Однако, с другой стороны,большая группа оптических явлений: интерференция, дифракция, поляризация света, дифракция электронов, дифракция рентгеновских лучей неопровержимо свидетельствуют о волновой природе света.

По современным представлениям свет одновременно обладает свойствами непрерывных электромагнитных волн и свойствами дискретных фотонов.

Корпускулярные свойства обусловлены тем, что энергия, импульс и масса излучения локализованы в дискретных «частицах»-фотонах, волновые - статистическими закономерностями распределения фотонов в пространстве,

*

19.7. Корпускулярно-волновая природа света 	Опыты Ботэ, эффект Комптона, тепловое излучение, опыты Лебедева, опыты Добронравова казалось

Слайд 47определяющими вероятности нахождения фотонов в различных точках пространства.
Опыты по дифракции

с малыми и большими интенсивностями света дают одинаковую дифракционную картину,

это позволяет считать, что волновые свойства присущи не только совокупности большого числа одновременно движущихся фотонов, но также каждому отдельному фотону.


Волновые свойства фотона проявляются в том, что для него нельзя указать точно, в какую именно точку экрана он попадет после прохождения через рассматриваемую оптическую систему. Можно говорить лишь о вероятности попадания фотона в различные точки экрана.

Т.е. фотоны качественно отличаются от световых корпускул Ньютона, движение которых как считал Ньютон, подобно движению макроскопических тел.

*

определяющими вероятности нахождения фотонов в различных точках пространства.	Опыты по дифракции с малыми и большими интенсивностями света дают

Слайд 48
19.8. Волны де Бройля. Опыт Дэвиссона
По гипотезе де Бройля не

только фотоны, но и все "обыкновенные частицы" (электроны, протоны, нейтроны

и др.) обладают волновыми свойствами, которые, в частности, должны проявляться в явлениях интерференции, дифракции.

Гипотеза де Бройля вскоре была подтверждена экспериментально. Девиссон и Джермер в 1927 г. наблюдали дифракцию электронов на монокристалле никеля.

Узкий пучок электронов направлялся на поверхность монокристалла никеля. Отраженные электроны улавливались цилиндрическим электродом (см. рис.), присоединенным к гальванометру. Интенсивность отраженного пучка оценивалась по силе тока, текущего через гальванометр.

λ = h/mυ Формула де Бройля (19.8.1)


*

19.8. Волны де Бройля. Опыт ДэвиссонаПо гипотезе де Бройля не только фотоны, но и все

Слайд 49французский физик

Родился в Дьеппе, Франция (Dieppe, France)
Умер в Париже, Фраеция

(Paris, France)
Луи де Бройль
Louis Victor Pierre Raymond duc de Broglie
15.08.1892

– 19.08.1987

7-й герцог Бройльи

французский физикРодился в Дьеппе, Франция (Dieppe, France)Умер в Париже, Фраеция (Paris, France)Луи де БройльLouis Victor Pierre Raymond

Слайд 50Схема опытов Девиссона.
Цилиндр Фарадея
Электронная
пушка
Кристалл
никеля
*

Схема опытов Девиссона.Цилиндр ФарадеяЭлектронная пушкаКристалл никеля*

Слайд 51американский физик

Родился в Блумингтоне, США (Bloomington, Illinois)
Умер в Шарлотсвилле, США

(Virginia, Charlottesville)

The Nobel Prize in Physics 1937
Клинтон Дэвиссон

Clinton Joseph Davisson
22.10.1881

– 01.02.1958
американский физикРодился в Блумингтоне, США (Bloomington, Illinois)Умер в Шарлотсвилле, США (Virginia, Charlottesville)The Nobel Prize in Physics 1937Клинтон

Слайд 52американский физик

Родился в Кембридже, США (Chicago)
Умер в Нью-Йорке, США

(Gardiner, New York)

Лестер Джермер

Lester Halbert Germer
10.10.1896 – 3.10.1971

американский физикРодился в Кембридже, США (Chicago) Умер в Нью-Йорке, США (Gardiner, New York)Лестер ДжермерLester Halbert Germer10.10.1896 –

Слайд 53При прохождении электроном ускоряющей разности потенциалов:
Если энергия электрона несколько эВ,

то длина волны порядка 1 нм, то есть порядка межплоскостных

расстояний в кристалле (длины волны рентгеновского излучения). Поэтому для наблюдения дифракции микрочастиц следует использовать кристаллы.

15.3

При прохождении электроном ускоряющей разности потенциалов:Если энергия электрона несколько эВ, то длина волны порядка 1 нм, то

Слайд 54Опыты Дэвиссона и Джермера
Первым опытом по дифракции частиц, подтвердившим исходную

идею квантовой механики – корпускулярно-волновой дуализм, явился опыт американских физиков

К. Дэвиссона и Л. Джермера, проведенный в 1927 по дифракции электронов на монокристаллах никеля.

Условием наблюдения дифракционного максимума при
отражении от кристалла является условие Брэггов-Вульфа :

В опыте Дэвиссона и Джермера при «отражении» электронов от поверхности кристалла никеля при определённых углах отражения возникали максимумы.

Опыты Дэвиссона и ДжермераПервым опытом по дифракции частиц, подтвердившим исходную идею квантовой механики – корпускулярно-волновой дуализм, явился

Слайд 55

Угловое распределение отражённых электронов в опытах Девиссона и Джермера.


Падающие электроны.
Отражённые электроны.
Ожидали получить дифракционную картину, аналогичную картине возникающей при

дифракции рентгеновских лучей на том же кристалле, поскольку длина волны де Бройля для электронов изменялась в диапазоне длин волн рентгеновских лучей. Ожидание подтвердилось.
Угловое распределение отражённых электронов в опытах Девиссона и Джермера. Падающие электроны.Отражённые электроны.Ожидали получить дифракционную картину, аналогичную

Слайд 57У кристалла никеля d = 0,91Å и при U =

54 В дебройлевская длина волны равна 0,167 нм. Соответствующая длина

волны, найденная по формуле Вульфа-Брэггов, равна 0,165 нм. Совпадение очень хорошее, так что гипотеза де Бройля подтверждается экспериментально.

Максимумы на кривой соответствуют отдельным дифракционным максимумам. Их положение, найденное экспериментально, в точности совпало с вычисленным из условия Вульфа-Брегга, в которое подставлялась формула де Бройля для λ.

У кристалла никеля d = 0,91Å и при U = 54 В дебройлевская длина волны равна 0,167

Слайд 58
Описанные опыты были аналогичны опытам Лауэ с рентгеновскими лучами. Опыты,

аналогичные методу Дебая-Шерера, впервые были проведены П.О.Тартаковским, Томсоном и Рейдом

на быстрых электронах.

Применимость формулы де Бройля не ограничивается только электронами; любой частице соответствует волна, определяемая этой формулой.

Для теннисного мяча (υ = 25м/с.) – λ = 6·10-22см, для атомов водорода – λ=1,2·10-8 см, т.е около 1 .

Описанные опыты были аналогичны опытам Лауэ с рентгеновскими лучами. Опыты, аналогичные методу Дебая-Шерера, впервые были проведены П.О.Тартаковским,

Слайд 59

Экспериментально доказано, что волновые свойства присущи всем без исключения микрочастицам.
Дифракция

позднее наблюдалась и для более тяжелых заряженных частиц – протонов,

ионов гелия и др.
Экспериментально доказано, что волновые свойства присущи всем без исключения микрочастицам.Дифракция позднее наблюдалась и для более тяжелых заряженных

Слайд 60Дифракция электронов при прохождении плёнок алюминия и золота впервые исследовали


Дж. Дж. Томсон и П. С. Тартаковский. (1927 г.)
Вскоре после

этого удалось наблюдать и явления дифракции атомов и молекул.

дифракция нейтронов

Дифракция электронов при прохождении плёнок алюминия и золота впервые исследовали Дж. Дж. Томсон и П. С. Тартаковский.

Слайд 61В 1949 г. Л.М. Биберман, Н.Г. Сушкин, В.А. Фабрикант использовали

пучок малой интенсивности - такой, что каждый рассеянный электрон проходил

через кристалл поодиночке и регистрировался фотопластинкой. Т.е. было доказано, что волновыми свойствами обладает каждый отдельный электрон.

Таким образом, было доказано, что волновые свойства являются универсальным свойством всех микрочастиц.

В 1949 г. Л.М. Биберман, Н.Г. Сушкин, В.А. Фабрикант использовали пучок малой интенсивности - такой, что каждый

Слайд 62Прохождение микрочастицы через две щели
картина для электронов идентична картине для

фотонов.

Прохождение микрочастицы через две щеликартина для электронов идентична картине для фотонов.

Слайд 63 В случае фотонов понятно, так как волна делится на

две части, которые интерферируют.
Но электрон неделим и локализован

в одной точке при попадании на фотопластинку. Значит, движение частицы подчиняется вероятностным законам.

Интерференционная картина лишь характеризует вероятность попадания электрона в определенную точку экрана.

Единственный способ «объяснения» этого явления - создание математического формализма, который естественно должен быть непротиворечив и как бы объяснять прохождение электрона через две щели.


В его основе - каждой частице поставлена в соответствие некоторая комплексная функция .

Поскольку формально она обладает свойствами классической волны ее назвали волновой функцией - ψ (пси - функция)

в связи с тем, что нельзя указать через какую щель проходит электрон, понятие траектории теряет смысл.

В случае фотонов понятно, так как волна делится на две части, которые интерферируют.  Но электрон

Слайд 64Соотношение неопределенностей
В.Гейзенберг, учитывая волновые свойства микрочастиц, показал, что объект микромира

невозможно одновременно с любой наперед заданной точностью характеризовать классически, то

есть координатой и проекцией импульса на соответствующую ось.

Соотношения неопределенностей имеют вид:

Δx - неопределенность значений координаты;
Δpx - неопределенность значений импульса.

Соотношение неопределенностейВ.Гейзенберг, учитывая волновые свойства микрочастиц, показал, что объект микромира невозможно одновременно с любой наперед заданной точностью

Слайд 68Поскольку корпускулярно-волновой дуализм имеет место для света (электромагнитного излучения), то

он имеет место и для микрочастиц, поэтому микрочастицы обладают корпускулярно-волновым

дуализмом.

Каждой микрочастице соответствует волна, характеризующаяся частотой колебания ν и длиной волны λ - вследствие этого движение микрочастиц является волновым движением.


Эти соотношения, выражающие связь между корпускулярными и волновыми свойствами микрочастиц, называются уравнениями де Бройля

Уравнения де Бройля

Поскольку корпускулярно-волновой дуализм имеет место для света (электромагнитного излучения), то он имеет место и для микрочастиц, поэтому

Слайд 69французский физик

Родился в Дьеппе, Франция (Dieppe, France)
Умер в Париже, Фраеция

(Paris, France)
Луи де Бройль
Louis Victor Pierre Raymond duc de Broglie
15.08.1892

– 19.08.1987

7-й герцог Брольи

французский физикРодился в Дьеппе, Франция (Dieppe, France)Умер в Париже, Фраеция (Paris, France)Луи де БройльLouis Victor Pierre Raymond

Слайд 70Канонически сопряженные величины
ΔE - неопределенность значений энергии;
Δt - неопределенность определения

времени.
Энергия и время являются канонически сопряженными величинами

Определение энергии с точностью

ΔE должно занять интервал времени, равный по меньшей мере:


Канонически сопряженные величиныΔE - неопределенность значений энергии;Δt - неопределенность определения времени.Энергия и время являются канонически сопряженными величинамиОпределение

Слайд 71немецкий физик

Родился в Вюрцбурге, Германия (Würzburg, Deutschland)
Умер в Мюнхене, Германия

(München, Deutschland)

The Nobel Prize in Physics 1932
Вернер Гейзенберг
Werner Karl Heisenberg
05.12.1901

– 01.02.1976
немецкий физикРодился в Вюрцбурге, Германия (Würzburg, Deutschland)Умер в Мюнхене, Германия (München, Deutschland)The Nobel Prize in Physics 1932Вернер

Слайд 72Для фотона

Гипотеза Де Бройля для частиц

Волновые свойства частиц

Для фотонаГипотеза Де Бройля для частиц Волновые свойства частиц

Слайд 73

интерференцию
электронов на двух щелях удалось
зафиксировать на
фотопластинке
в

эксперименте,
выполненном
К. Йенссоном
в 1961 г.

интерференцию электронов на двух щелях удалось зафиксировать на фотопластинке в эксперименте, выполненном К. Йенссоном в 1961 г.

Слайд 74интерференционная
картина от двух
щелей в случае
света.
интерференционная картина от

двух щелей в случае электронов;

интерференционная картина от двух щелей в случае света.интерференционная картина от двух щелей в случае электронов;

Слайд 75Принцип неопределенности
1927, Вернер Гейзенберг

Принцип неопределенности1927, Вернер Гейзенберг

Обратная связь

Если не удалось найти и скачать доклад-презентацию, Вы можете заказать его на нашем сайте. Мы постараемся найти нужный Вам материал и отправим по электронной почте. Не стесняйтесь обращаться к нам, если у вас возникли вопросы или пожелания:

Email: Нажмите что бы посмотреть 

Что такое TheSlide.ru?

Это сайт презентации, докладов, проектов в PowerPoint. Здесь удобно  хранить и делиться своими презентациями с другими пользователями.


Для правообладателей

Яндекс.Метрика