Разделы презентаций


Электромагнитные волны

Рис.7.1.

Слайды и текст этой презентации

Слайд 1
Лекция 7

Тема: Электромагнитные волны (ЭМВ)

7.1. Генерация ЭМВ;
7.2. Дифференциальное уравнение

ЭМВ;
7.3. Экспериментальное исследование ЭМВ;
7.4. Энергия ЭМВ. Импульс ЭМВ.
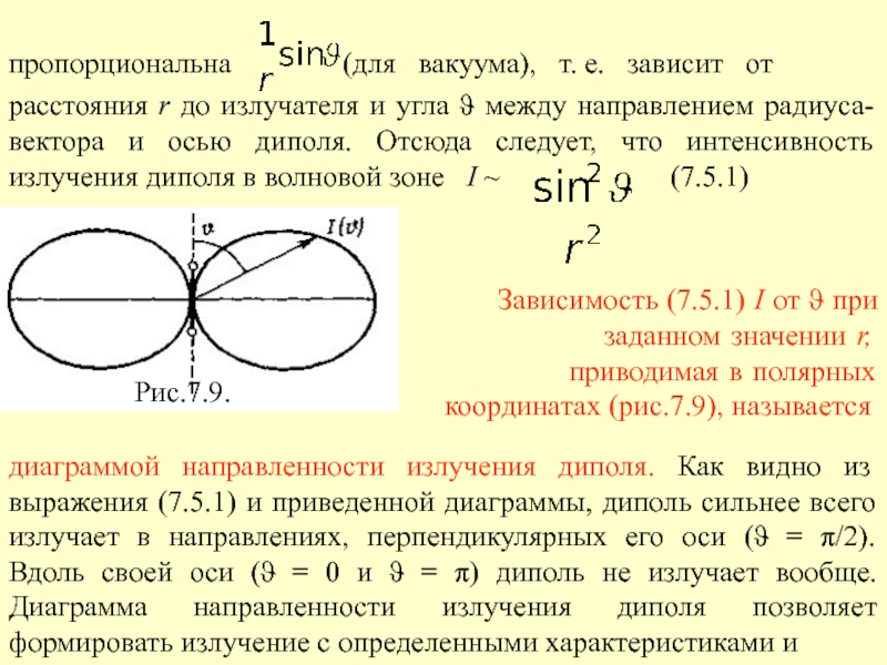
7.5. Излучение диполя.


Содержание

лекции:

Сегодня: *

Лекция 7Тема: Электромагнитные волны (ЭМВ) 7.1. Генерация ЭМВ;7.2. Дифференциальное уравнение ЭМВ;7.3. Экспериментальное исследование ЭМВ;7.4. Энергия ЭМВ. Импульс

Слайд 3


Рис.7.1.

Рис.7.1.

Слайд 8




Рис.7.3.

Рис.7.3.

Слайд 10






(7.2.3)


(7.2.3)

Слайд 11При вычислении скорости распространения ЭМП по формуле (7.3)
получается результат, достаточно

хорошо совпадающий с
экспериментальными данными, если учитывать зависимость ε и μ
от

частоты. Совпадение размерного коэффициента в (7.3) со
скоростью распространения света в вакууме указывает на глубокую
связь между электромагнитными и оптическими явлениями,
позволившую Максвеллу создать электромагнитную теорию света,
согласно которой свет представляет собой электромагнитные
волны.
Следствием теории Максвелла является поперечность ЭМВ:
векторы напряженностей магнитного и электрического полей
волны взаимно перпендикулярны и лежат в плоскости,
перпендикулярной вектору скорости распространение волны,
причем векторы Н, Е и υ образуют правовинтовую систему. Из
уравнений Максвелла следует также, что в электромагнитной волне









При вычислении скорости распространения ЭМП по формуле (7.3)получается результат, достаточно хорошо совпадающий сэкспериментальными данными, если учитывать зависимость

Слайд 19Рис.7.4.
Рис.7.5.

Рис.7.4.Рис.7.5.

Слайд 20Рис.7.6.
Рис.7.7.
Рис.7.7.

Рис.7.6.Рис.7.7.Рис.7.7.

Слайд 27Рис.7.8.

Рис.7.8.

Слайд 28Рис.7.9.

Рис.7.9.

Слайд 31Лекция окончена.
Сегодня: *

Лекция окончена.Сегодня: *

Обратная связь

Если не удалось найти и скачать доклад-презентацию, Вы можете заказать его на нашем сайте. Мы постараемся найти нужный Вам материал и отправим по электронной почте. Не стесняйтесь обращаться к нам, если у вас возникли вопросы или пожелания:

Email: Нажмите что бы посмотреть 

Что такое TheSlide.ru?

Это сайт презентации, докладов, проектов в PowerPoint. Здесь удобно  хранить и делиться своими презентациями с другими пользователями.


Для правообладателей

Яндекс.Метрика