Разделы презентаций


Понятие функции комплексной переменной

Понятие функции комплексной переменной zw

Слайды и текст этой презентации

Слайд 1Понятие функции комплексной переменной. Аналитические функции
Лекция 8

Понятие функции комплексной переменной. Аналитические функцииЛекция 8

Слайд 2Понятие функции комплексной переменной
 




z

w

Понятие функции комплексной переменной zw

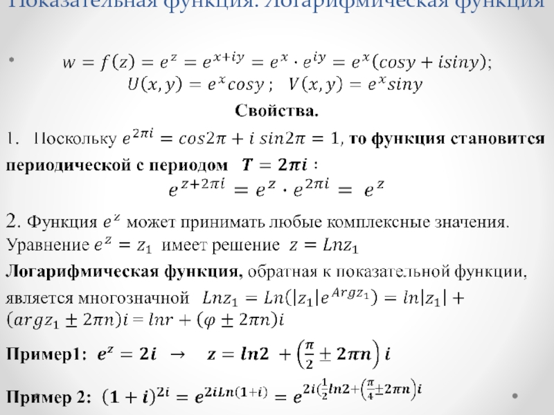
Слайд 4Показательная функция. Логарифмическая функция
 

Показательная функция. Логарифмическая функция 

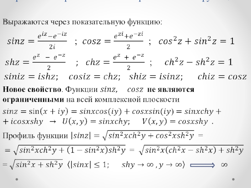
Слайд 5Тригонометрические и гиперболические функции
 

Тригонометрические и гиперболические функции  

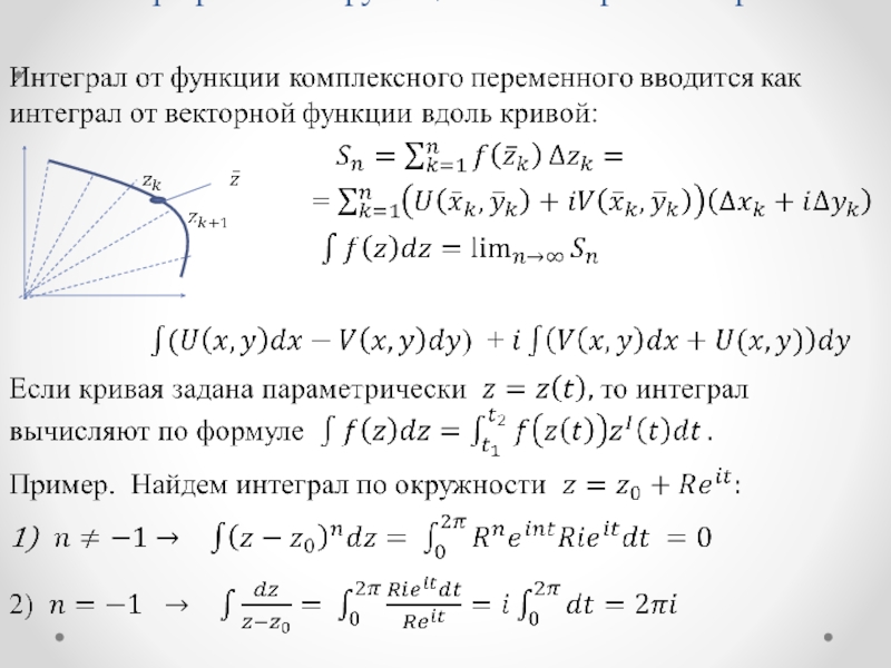
Слайд 6Интегрирование функций : интеграл по кривой
 

 
 

 

Интегрирование функций : интеграл по кривой    

Слайд 7Понятие аналитической функции
 

Понятие аналитической функции 

Слайд 8Теорема Коши
 


D
C









 
C
 








Теорема Коши DC C 

Слайд 9Интегральная формула Коши.
 




 

Интегральная формула Коши.  

Обратная связь

Если не удалось найти и скачать доклад-презентацию, Вы можете заказать его на нашем сайте. Мы постараемся найти нужный Вам материал и отправим по электронной почте. Не стесняйтесь обращаться к нам, если у вас возникли вопросы или пожелания:

Email: Нажмите что бы посмотреть 

Что такое TheSlide.ru?

Это сайт презентации, докладов, проектов в PowerPoint. Здесь удобно  хранить и делиться своими презентациями с другими пользователями.


Для правообладателей

Яндекс.Метрика