x0, x1, x2, …, xn определены значения y0, y1, y2,
…, yn. Требуется построить многочлен L(x) степени не выше n, который принимает в узловых точках заданные значения, т.е. L(x0)=y0, L(x1)=y1, L(x2)=y2, …, L(xn)=yn.Определение аналитической зависимости функции, между x и y в виде некоторой функции f(x), которая в узловых точках принимает заданные значения.
f(xi)=yi, где i=0,1,2,…,n .
Интерполяция используется для замены реальной сложной функции более простой на небольшом интервале области определения функции, а также для вычислений промежуточных значений функции заданной таблично.
Приближение функции.
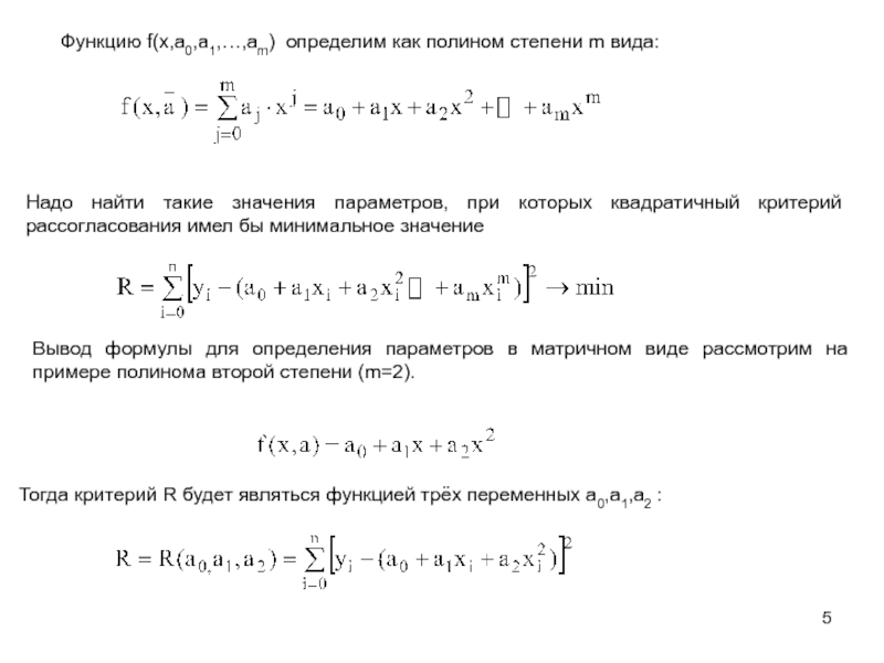
.
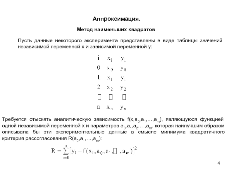
Для заданных значениях независимой переменной xi и соответствующих им значениях зависимой переменной yi (i=0,1,2,…,n) определить аналитическую зависимость. y=f(x)
Основные этапы при приближение функции.
Выбор вида зависимости
Выбор критерия
Выбор узловых точек
Оценка точности
