Разделы презентаций


1 Рисунок 2.1 – Расчетная схема опасного магнитного влияния на линии связи в

2.1 Физические процессы Влияния называются опасными, если напряжения и токи, возникающие в линии связи от тяговой сети, создают опасность для здоровья людей или работы оборудования. При коротком замыкании при ТС от ТП №

Слайды и текст этой презентации

Слайд 1Рисунок 2.1 – Расчетная схема опасного магнитного влияния на линии

связи в режиме короткого замыкания тяговой сети.
2 Опасное магнитное влияние

ТС при работе в режиме КЗ на ЛС
ТС на ЛС 2.1 Расчетная схема и физика явления
Рисунок 2.1 – Расчетная схема опасного магнитного влияния на линии связи в режиме короткого замыкания тяговой сети.2

Слайд 22.1 Физические процессы
Влияния называются опасными, если напряжения и токи, возникающие

в линии связи от тяговой сети, создают опасность для здоровья

людей или работы оборудования.
При коротком замыкании при ТС от ТП № 1 до точки КЗ1(1) протекает ток короткого замыкания IКЗ1 , который создает магнитный поток Ф.
Этот поток пересекает провода линии связи и наводит в них относительно земли опасное напряжение UМ1 .
Аналогично, при коротком замыкании ТС в точке КЗ1(2) от ТП № 2 протекает ток короткого замыкания IКЗ2 , который создает магнитный поток и наводит в проводах ЛС относительно земли опасное напряжение UМ2 .
2.1 Физические процессы	Влияния называются опасными, если напряжения и токи, возникающие в линии связи от тяговой сети, создают

Слайд 32.2 Расчетные режимы работы ТС
Наибольшие опасные напряжения UM

в ЛС возникают в одном из концов ЛС, когда второй

конец ЛС заземлен.
Опасные напряжения UM рассчитываются для двух режимов работы тяговой сети:
1. Режим КЗ 2. Вынужденный режим работы ТС.
Проводится два расчета от ТП №1 и ТП №2 и выбирается вариант с максимальным значением UM
2.2 Расчетные режимы работы ТС  Наибольшие опасные напряжения UM в ЛС возникают в одном из концов

Слайд 42.3 Расчет опасных напряжений UМ в режиме КЗ КС
2.3.1 Выбор

расчетных точек КЗ
Рисунок 2.2 – Расчетная схема опасного магнитного влияния

на линии связи в режиме короткого замыкания тяговой сети.
2.3 Расчет опасных напряжений UМ в режиме КЗ КС2.3.1 Выбор расчетных точек КЗРисунок 2.2 – Расчетная схема

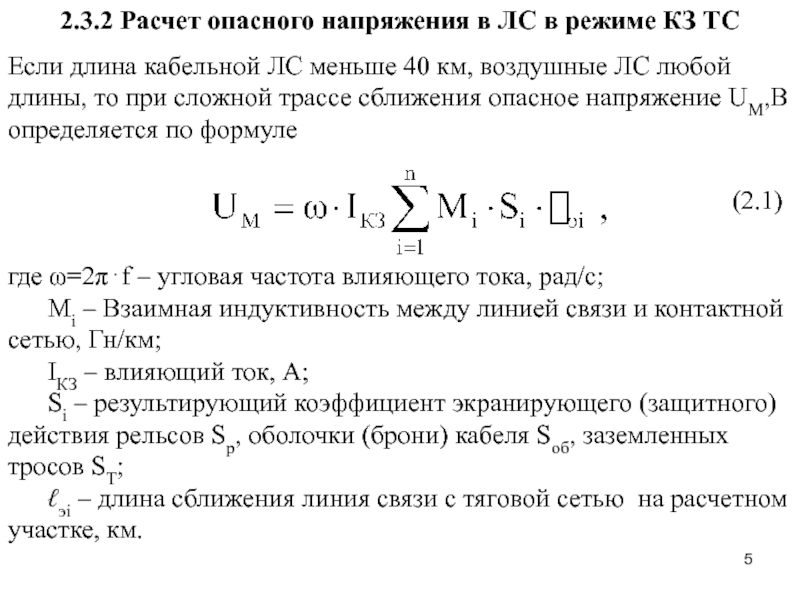
Слайд 52.3.2 Расчет опасного напряжения в ЛС в режиме КЗ ТС
Если

длина кабельной ЛС меньше 40 км, воздушные ЛС любой длины,

то при сложной трассе сближения опасное напряжение UM,В определяется по формуле

где =2f – угловая частота влияющего тока, рад/с; Mi – Взаимная индуктивность между линией связи и контактной сетью, Гн/км; IКЗ – влияющий ток, А; Si – результирующий коэффициент экранирующего (защитного) действия рельсов Sp, оболочки (брони) кабеля Sоб, заземленных тросов SТ; ℓэi – длина сближения линия связи с тяговой сетью на расчетном участке, км.

(2.1)

2.3.2 Расчет опасного напряжения в ЛС в режиме КЗ ТСЕсли длина кабельной ЛС меньше 40 км, воздушные

Слайд 6 Если при сложной трассе сближения с ni участками длина участка

кабельной цепи превышает 40 км, то опасное напряжение, В, равно:
где

A – коэффициент распространения однопроводной цепи, подверженной влиянию, 1/км; его значение следует выбирать для частоты влияющего тока 50 Гц; ℓci – расстояние от конца расчетного участка цепи связи до середины соответствующего влияющего участка тяговой сети, км; ℓЛС – расчетная длина линии связи, км.

(2.2)

Если при сложной трассе сближения с ni участками длина участка кабельной цепи превышает 40 км, то опасное

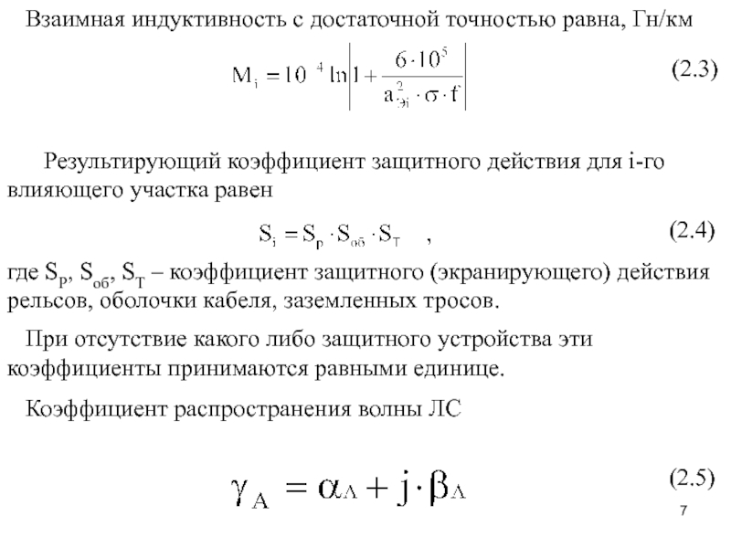
Слайд 7 Взаимная индуктивность с достаточной точностью равна, Гн/км
Результирующий коэффициент

защитного действия для i-го влияющего участка равен
При отсутствие

какого либо защитного устройства эти коэффициенты принимаются равными единице.
Коэффициент распространения волны ЛС

(2.4)

(2.3)

(2.5)

где SP, Sоб, ST – коэффициент защитного (экранирующего) действия рельсов, оболочки кабеля, заземленных тросов.

Взаимная индуктивность с достаточной точностью равна, Гн/км	Результирующий коэффициент защитного действия для i-го влияющего участка равен

Слайд 82.3.3 Расчет влияющего тока при работе тяговой сети в режиме

КЗ
а) Выбор расчетных точек КЗ Оказывается max UM в

ЛС возникает когда точки КЗ расположены в начале и конце всей длинны сближения ℓЭ
б) Расчет IКЗ1 – ведется от ТП1 до КЗ1, а IКЗ2 от ТП2 до КЗ2
Ток короткого замыкания определяется из выражения

где UКС – напряжение на шинах тяговой подстанции (27,5 кВ); ZВЛ – сопротивление линии, питающей тяговую подстанцию от РЭС, приведенное к напряжению 27,5 кВ; ZТР – сопротивление силовых трансформаторов тяговой подстанции, приведенное к напряжению 27,5 кВ; ZТС – полное сопротивление тяговой сети от подстанции до точки короткого замыкания.

(2.6)

2.3.3 Расчет влияющего тока при работе тяговой сети в режиме КЗ  а) Выбор расчетных точек КЗ

Слайд 92.3.4 Расчет сопротивлений цепи КЗ
Активное и индуктивное сопротивление

линии электропередач от РЭС, приведенное к напряжению 27,5 кВ, можно

найти:

где r0, x0 – активное и индуктивное сопротивление 1 км линии, Ом/км; KT – коэффициент трансформации трансформатора, равный отношению напряжений UВЛ питающей ЛЭП L1 или L2 к напряжению UКС контактной сети; LВЛ – длина линии электропередач L1 и L2 от РЭС№1 и РЭС№2 до ТП1 и ТП2, км.

(2.7)

(2.8)

(2.9)

2.3.4 Расчет сопротивлений цепи КЗ  Активное и индуктивное сопротивление линии электропередач от РЭС, приведенное к напряжению

Слайд 10 Сопротивление тяговых трансформаторов подстанции
где RТ, XT – активное и

индуктивное сопротивление трансформатора, Ом; nТР – число

параллельно работающих трансформаторов.
Полное сопротивление тяговой сети до точки короткого замыкания

где rOTC, xOTC, z0TC – активное, индуктивное и полное сопротивление 1 км тяговой сети, Ом/км; ℓКЗ – расстояние от тяговой подстанции до расчетной точки короткого замыкания, км.

(2.10)

(2.11)

Сопротивление тяговых трансформаторов подстанциигде RТ, XT – активное и индуктивное сопротивление трансформатора, Ом;

Слайд 11 В случае двухстороннего питания проверку максимального опасного наведенного напряжения необходимо

проводить для 2х вариантов

Рассчитываются ток IКЗ1 и опасное напряжение

UM1
Рассчитывается IКЗ2 и опасное напряжение UM2
Для сравнения с UДОП выбирается большее расчетное значение UM1 или UM2
При наличии отсасывающих трансформаторов необходимо подставлять сопротивление ZОТС – для ТС с отсасывающими трансформаторами.
В случае двухстороннего питания проверку максимального опасного наведенного напряжения необходимо проводить для 2х вариантов Рассчитываются ток IКЗ1

Слайд 122.5 Определение ЭМС работы ТС и ЛС
Совместная работа

ЛС с ТС допустима, если расчетное опасное напряжение меньше допустимого
(2.12)
Таблица

2.1 – Допустимые индуцируемые напряжения по отношению к земле в проводах линии связи и проводного вещания

2.6 Допустимые индуцируемые напряжения в ЛС

2.5 Определение ЭМС работы ТС и ЛС  Совместная работа ЛС с ТС допустима, если расчетное опасное

Слайд 132.7 Определение критической ширины сближения
Если расчетное напряжение UMmax>Uдоп окажется больше

допустимого нормами, то принимают меры по его снижению. Одним из

методов снижения опасного и мешающего влияния является относ линии связи на критическую ширину сближения.
Критическая ширина сближения определяется в следующей последовательности:
1. Рассчитывается МКР по формуле (2.1), решив её относительно М при UМ=UДОП.

(2.13)

Получим

где ℓЭ – общая длина сближения всех влияющих участков.

2.7 Определение критической ширины сближения	Если расчетное напряжение UMmax>Uдоп окажется больше допустимого нормами, то принимают меры по его

Слайд 142. Для определения критической ширины сближения значение МКР подставляется в

(2.3), в результате решения которого относительно аКР получим
(2.14)

2. Для определения критической ширины сближения значение МКР подставляется в (2.3), в результате решения которого относительно аКР

Обратная связь

Если не удалось найти и скачать доклад-презентацию, Вы можете заказать его на нашем сайте. Мы постараемся найти нужный Вам материал и отправим по электронной почте. Не стесняйтесь обращаться к нам, если у вас возникли вопросы или пожелания:

Email: Нажмите что бы посмотреть 

Что такое TheSlide.ru?

Это сайт презентации, докладов, проектов в PowerPoint. Здесь удобно  хранить и делиться своими презентациями с другими пользователями.


Для правообладателей

Яндекс.Метрика