Взрывчатые вещества - ВВ (тринитротолуол, гексоген, динамит)
2. Взрывоопасные вещества (ВОВ)
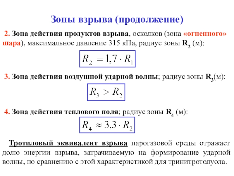
- это газо-топливно-воздушные смеси, газы, пыли). Поражающие факторы при взрывах ВВ - воздушная ударная волна, осколки взрыва и тепловое поле, а при взрывах ВОВ, представляющих собой объёмные взрывы, ещё и токсическое задымление.
Воздушная ударная волна - это область сжатия среды, которая в виде сферического слоя распространяется во все стороны от места взрыва.
Ударная волна характеризуется избыточным давлением и давлением скоростного напора.











